3、北京建设行业“诚信招标代理机构”评定申请书(2015版).doc
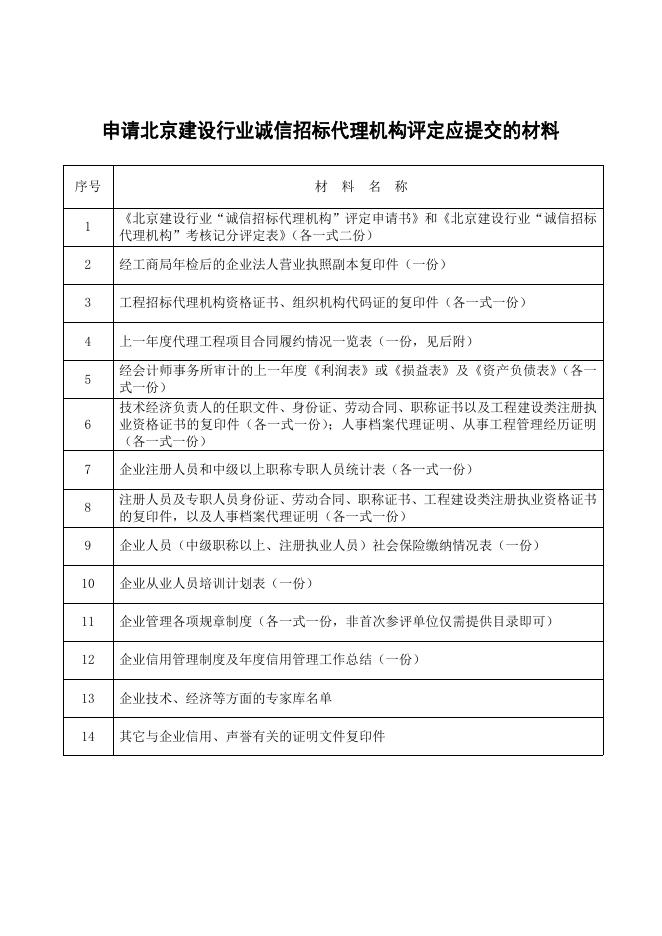
北京建设行业 诚信招标代理机构评定申请书 (二 年度) 申请企业名称: (盖章) 申请日期: 年 月 日 申 报 说 明 1、凡申请参加“诚信企业”评定的企业填写本申请书一式二份。 2、 申请企业应了解“诚信企业”评定工作的规定,并确知其享有的权利和应承担的义务。 3、 申请企业确有特殊情况不能提交原件的,应当提交加盖确认章的文件、证件复印件。 4、 申请企业提交材料应当使用 A4 纸。 5、 申请企业对提交材料的真实性、有效性和合法性承担法律责任。 6、填写申请书应当字迹工整、不得涂改,并使用蓝黑或者黑色墨水或打印。 申请北京建设行业诚信招标代理机构评定应提交的材料 序号 材 料 名 称 1 《北京建设行业“诚信招标代理机构”评定申请书》和《北京建设行业“诚信招标 代理机构”考核记分评定表》(各一式二份) 2 经工商局年检后的企业法人营业执照副本复印件(一份) 3 工程招标代理机构资格证书、组织机构代码证的复印件(各一式一份) 4 上一年度代理工程项目合同履约情况一览表(一份,见后附) 5 6 经会计师事务所审计的上一年度《利润表》或《损益表》及《资产负债表》(各一 式一份) 技术经济负责人的任职文件、身份证、劳动合同、职称证书以及工程建设类注册执 业资格证书的复印件(各一式一份);人事档案代理证明、从事工程管理经历证明 (各一式一份) 7 企业注册人员和中级以上职称专职人员统计表(各一式一份) 8 注册人员及专职人员身份证、劳动合同、职称证书、工程建设类注册执业资格证书 的复印件,以及人事档案代理证明(各一式一份) 9 企业人员(中级职称以上、注册执业人员)社会保险缴纳情况表(一份) 10 企业从业人员培训计划表(一份) 11 企业管理各项规章制度(各一式一份,非首次参评单位仅需提供目录即可) 12 企业信用管理制度及年度信用管理工作总结(一份) 13 企业技术、经济等方面的专家库名单 14 其它与企业信用、声誉有关的证明文件复印件 承 诺: 本企业在申请参加“诚信招标代理机构”评定活动中,所提交的有关材 料真实、有效。 法定代表人(负责人): 年 月 日 企业名称 通讯地址 基 本 情 况 信 用 情 况 邮 营业执照编号 法定代表人 企业类型 □国有及控股 注册资本金 万元 □集体 部门 负责人 联系人 联系人电话 □其他 资质等级 企业管理制度建立、 □合同管理制度 □人事管理制度 □档案管理制度 □财务管理制度 □ 健全情况 代理工作规则 经 营 规 模 人 力 资 源 □是 □否 企业总收入 万元 工程代理收入 万元 招标代理工程 总中标金额 万元 承接招标代理工 程项目数 个数 职工 总数 (人) 中级以上职称专 职人员总数 具有工程建设类注册 执业资格人员总数 其中:高级职 称人员数 其中:注册造 价工程师 □通过 □未通过 近 2 年经查处认定由招标代理机构过错导致的投诉 □项目档案 资产负债率(%) 利润总额(万元) 利润率(%) □有 □无 □通过年审 □未通过年审 □有 □无 □合同档案 净资产(万元) 经营性亏损 其中:中级职 称人员数 合同履约率(%) GB/T19001 质量管理体系认 证 档案建立情况 财 务 情 况 □私营 设立时间 工程招标代理项目 客户满意率(%) 管 理 情 况 □股份合作 企业资质 类 型 信用管理 部门名称 上年度是否评定为 诚信企业 经 营 情 况 编 纳税总额 (万元) 净资产增长率(%) 其中上缴营业税 (万元) □ 其中上缴增值税 (万元) □ 行政管理部门表 彰 获 奖 情 况 行业协会表彰 社会公益活动 违 法 失 信 情 况 企 业 申 报 意 见 诚 信 评 定 办 公 室 初 审 (盖章) 年 推 荐 意 见 诚 信 评 定 工 作 领 导 小 组 评 定 意 见 备 注 日 (盖章) 年 专 评 家 审 委 意 员 见 会 月 月 日 (盖章) 年 月 日 (盖章) 年 月 诚信评定工作领导小组评定意见盖章处由北京市建筑业联合会代章 日 代理工程项目合同履约情况一览表 单位(盖章): 序号 代理工程项目名称 招标代理内 容及代理起 始日期 招标代理工程 中标金额 (万元) 委托单位满意度 委托单位名称 满意 基本满意 不满意 委托单位公章或提供 该项目的招标代理机 构服务评价表 注:①填报代理工程项目为上一年度(以中标通知书发出日期为准)在北京市行政区域内签订委托代理合同的工程; ②“招标代理内容及代理起始日期”一栏与委托合同中载明的内容一致,起始日期指代委托合同签订时间; ③“招标代理中标金额”与中标通知书中载明的内容一致,提供项目中标通知书复印件; ④代理工程项目各公司酌情填写 10-20 个本公司去年代理金额排名前 20 位的项目,代理项目不足 10 个的按实际代理数量填写。

3、北京建设行业“诚信招标代理机构”评定申请书(2015版).doc




