附件1:江门职业技术学院2020年3月管理、教辅、心理辅导中心教师招聘一览表.xls
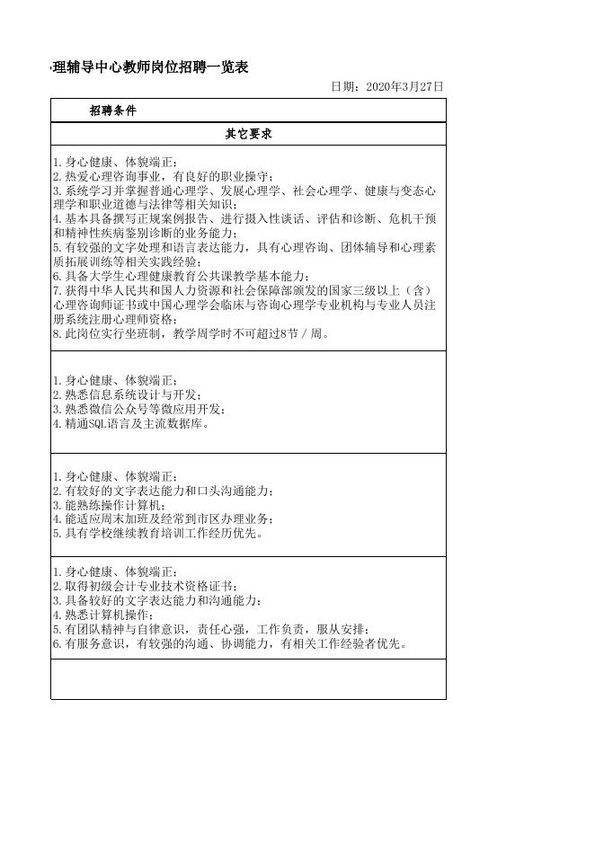
江门职业技术学院管理、教辅、心理辅导中心教师岗位招聘 部门及 序号 岗位名称 招聘 人数 招聘条件 年龄 专业 学历 1 35周岁以下(即1985年 1月1日后出生),具有 博士学历、学位的40周 心理学、精神 岁以下,具有副高及以 病学等相关专 上专业技术资格的45周 业 岁以下,具有正高级专 业技术资格的50周岁以 下 硕士研究 生及以上 硕士研究 生及以上 1 学生处心理 辅导中心教 师 2 现代教育技 术中心网络 管理员 1 软件工程、信 35周岁以下(即1985年 息系统、计算 1月1日后出生) 机、通信等相 近专业 3 继续教育部 技能鉴定科 科员 1 35周岁以下(即1985年 1月1日后出生) 不限 全日制本 科及以上 4 财务处财务 管理科科员 1 35周岁以下(即1985年 1月1日后出生) 会计学 全日制本 科及以上 小计 4 引进人才应符合以下条件: 1.本科为通过普通高考录取,学制为四年(或以上)的全日制本科学历,且具有学位证。 2.硕士研究生为通过全国研究生入学考试录取,学制为二年(或以上)的全日制研究生学历,且具有硕 3.对“985”或“211”高等学校的毕业生优先聘用。 4.就读境外各类学校取得学历(学位)的,必须由国家教育部留学服务中心出具境外学历证书鉴定证明 教辅、心理辅导中心教师岗位招聘一览表 日期:2020年3月27日 招聘条件 其它要求 1.身心健康、体貌端正; 2.热爱心理咨询事业,有良好的职业操守; 3.系统学习并掌握普通心理学、发展心理学、社会心理学、健康与变态心 理学和职业道德与法律等相关知识; 4.基本具备撰写正规案例报告、进行摄入性谈话、评估和诊断、危机干预 和精神性疾病鉴别诊断的业务能力; 5.有较强的文字处理和语言表达能力,具有心理咨询、团体辅导和心理素 质拓展训练等相关实践经验; 6.具备大学生心理健康教育公共课教学基本能力; 7.获得中华人民共和国人力资源和社会保障部颁发的国家三级以上(含) 心理咨询师证书或中国心理学会临床与咨询心理学专业机构与专业人员注 册系统注册心理师资格; 8.此岗位实行坐班制,教学周学时不可超过8节/周。 1.身心健康、体貌端正; 2.熟悉信息系统设计与开发; 3.熟悉微信公众号等微应用开发; 4.精通SQL语言及主流数据库。 1.身心健康、体貌端正; 2.有较好的文字表达能力和口头沟通能力; 3.能熟练操作计算机; 4.能适应周末加班及经常到市区办理业务; 5.具有学校继续教育培训工作经历优先。 1.身心健康、体貌端正; 2.取得初级会计专业技术资格证书; 3.具备较好的文字表达能力和沟通能力; 4.熟悉计算机操作; 5.有团队精神与自律意识,责任心强,工作负责,服从安排; 6.有服务意识,有较强的沟通、协调能力,有相关工作经验者优先。 科学历,且具有学位证。 以上)的全日制研究生学历,且具有硕士学位证,并包含本科阶段的相关要求。 学服务中心出具境外学历证书鉴定证明。学制等方面要求同本条第1、第2点。

附件1:江门职业技术学院2020年3月管理、教辅、心理辅导中心教师招聘一览表.xls


