贵州商学院2016-2017学年本科教学质量报告.pdf
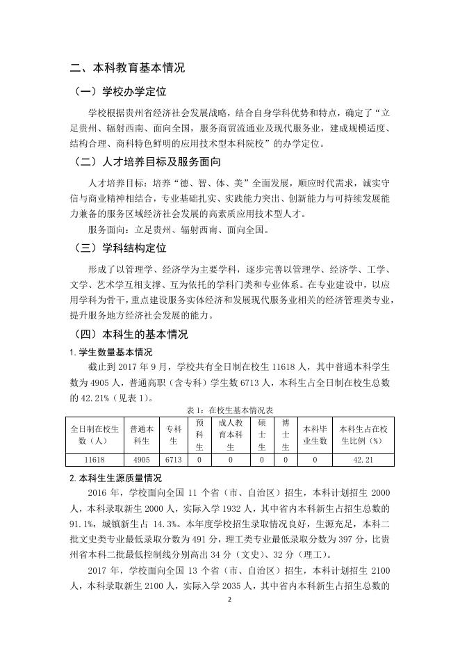
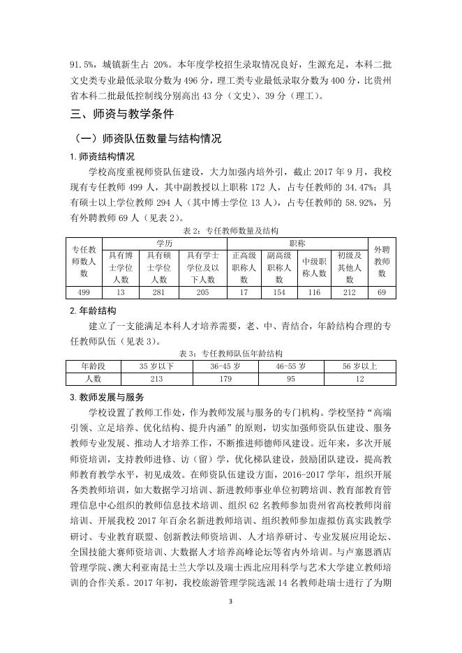
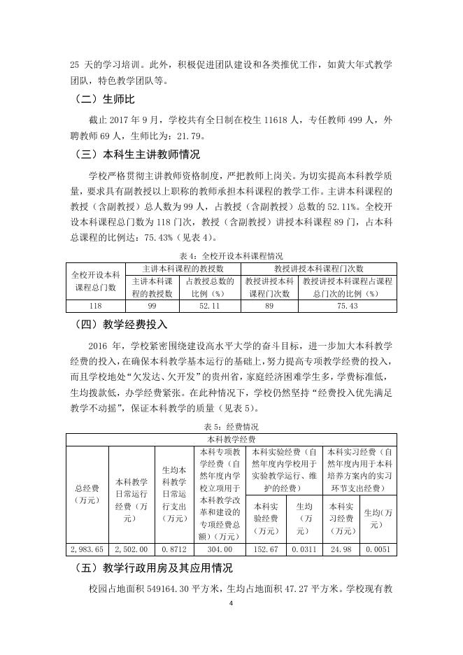
2016-2017 学年本科教学质量报告 2017 年 12 月 目录 一、学校概况................................................................................................................................... 1 二、本科教育基本情况................................................................................................................... 2 (一)学校办学定位....................................................... 2 (二)人才培养目标及服务面向 ............................................. 2 (三)学科结构定位....................................................... 2 (四)本科生的基本情况 ................................................... 2 三、师资与教学条件....................................................................................................................... 3 (一)师资队伍数量与结构情况 ............................................. 3 (二)生师比............................................................. 4 (三)本科生主讲教师情况 ................................................. 4 (四)教学经费投入....................................................... 4 (五)教学行政用房及其应用情况 ........................................... 4 (六)仪器设备........................................................... 5 (七)图书文献与信息化资源 ............................................... 5 (八)信息资源及其应用情况 ............................................... 6 四、教学建设与改革....................................................................................................................... 6 (一)本科专业建设....................................................... 6 (二)课程建设........................................................... 7 (三)教材建设........................................................... 7 (四)人才培养方案....................................................... 8 (五)教学研究与教学改革 ................................................. 9 (六)实践教学建设与改革 ................................................. 9 (七)创新创业教育....................................................... 9 五、质量保障体系......................................................................................................................... 10 (一)教学中心地位...................................................... 10 (二)保障体系建设...................................................... 10 六、学生学习效果......................................................................................................................... 11 (一)学生学习成效...................................................... 11 (二)本科生毕业情况 .................................................... 12 七、教学特色发展......................................................................................................................... 12 (一)构建了适应经济社会发展的学科专业集群 .............................. 12 (二)创新实践教学模式,重构实践教学体系 ................................ 12 (三)以立德树人为根本目标,着力加强大学生文化素质教育 .................. 13 八、需要解决的问题与对策 ......................................................................................................... 13 (一)存在的问题........................................................ 13 (二)改进措施.......................................................... 14 II 一、学校概况 贵州商学院地处“中国避暑之都”、山地公园省贵州省省会贵阳市,是贵州 省培养现代商贸流通业、服务业应用技术型人才的基地。学校位于贵阳市白云区、 国家级高新技术产业开发区、国家级综合保税区核心地带。学校占地 823 亩,校 园布局合理、环境优雅、功能完善。学校以经济学、管理学为主要学科,同时涵 盖工学、社会、人文等多个学科,现有国际商务、物流管理、电子商务、市场营 销、酒店管理、会展经济与管理、投资学、物联网工程、人力资源管理等 15 个 本科专业。围绕重点学科专业兴建了经济管理实验实训中心、文化艺术实验实训 中心、工程技术实验实训中心等,并和省内外大中型企业共建了 120 个稳定的校 外实习基地。 贵州商学院是一所拥有 70 年商科办学历史的本科院校,商科文化底蕴厚重, 被誉为“黔商摇篮”。学校以培养地方经济发展所需的高层次应用技术型商科人 才为己任,以市场为导向,坚持“与区域经济发展共进,与行业企业成长共赢” 的产教融合办学道路,注重专业基础,强化实践应用,依托商贸行业背景,形成 了鲜明的办学特色。70 年的办学历程,成就了辉煌的业绩:学校先后获得了相关 国家级荣誉称号,并受到了时任国务院副总理李岚清、教育部部长周济等领导人 的高度评价,为贵州省商贸流通业和现代服务业培养了 8 万多名商科英才。 学校根据贵州省经济社会发展战略,结合自身学科优势和特点,确定了“立 足贵州、辐射西南、面向全国,服务商贸流通业及现代服务业,建成规模适度、 结构合理、商科特色鲜明的应用技术型本科院校”的办学定位,同时确立了“传 承特色、改革创新,产学融合、开放办学,服务地方、共赢发展”的办学思路。 在科学研究和服务地方经济发展方面,近年来,根据政府、行业与企业的应用需 求,学校开展高水平应用研究和项目合作,先后完成《贵州省物流发展“十二五” 规划(2013~2020)》、《贵州省内贸发展“十三五”规划》、《贵州省重点开 发区“十三五”规划》和《贵州省食品药品监督管理“十三五”规划》等省级规 划,并获得了贵州省政府哲学社会科学优秀成果二等奖,科学技术进步奖三等奖 等奖项。 学校坚持开放办学,积极推动办学国际化。先后与瑞士、加拿大、澳大利亚、 马来西亚、台湾等境内外高校建立合作关系,在学生交换、师资培养等方面开展 了相关合作。 贵州商学院将始终坚持“尚信塑品、致用立身”的办学理念,以一流的教学 和科研、一流的人才和队伍、一流的硬件和基础设施、一流的管理和服务、一流 的风气和人文环境为目标,努力把学校建设成为一流高水平商学院,切实为贵州 省乃至西南地区经济社会发展提供强有力的商科智力支持和人才支撑。 1 二、本科教育基本情况 (一)学校办学定位 学校根据贵州省经济社会发展战略,结合自身学科优势和特点,确定了“立 足贵州、辐射西南、面向全国,服务商贸流通业及现代服务业,建成规模适度、 结构合理、商科特色鲜明的应用技术型本科院校”的办学定位。 (二)人才培养目标及服务面向 人才培养目标:培养“德、智、体、美”全面发展,顺应时代需求,诚实守 信与商业精神相结合,专业基础扎实、实践能力突出、创新能力与可持续发展能 力兼备的服务区域经济社会发展的高素质应用技术型人才。 服务面向:立足贵州、辐射西南、面向全国。 (三)学科结构定位 形成了以管理学、经济学为主要学科,逐步完善以管理学、经济学、工学、 文学、艺术学互相支撑、互为依托的学科门类和专业体系。在专业建设中,以应 用学科为骨干,重点建设服务实体经济和发展现代服务业相关的经济管理类专业, 提升服务地方经济社会发展的能力。 (四)本科生的基本情况 1.学生数量基本情况 截止到 2017 年 9 月,学校共有全日制在校生 11618 人,其中普通本科学生 数为 4905 人,普通高职(含专科)学生数 6713 人,本科生占全日制在校生总数 的 42.21%(见表 1)。 表 1:在校生基本情况表 全日制在校生 数(人) 普通本 科生 专科 生 预 科 生 成人教 育本科 生 硕 士 生 博 士 生 本科毕 业生数 本科生占在校 生比例(%) 11618 4905 6713 0 0 0 0 0 42.21 2.本科生生源质量情况 2016 年,学校面向全国 11 个省(市、自治区)招生,本科计划招生 2000 人,本科录取新生 2000 人,实际入学 1932 人,其中省内本科新生占招生总数的 91.1%,城镇新生占 14.3%。本年度学校招生录取情况良好,生源充足,本科二 批文史类专业最低录取分数为 491 分,理工类专业最低录取分数为 397 分,比贵 州省本科二批最低控制线分别高出 34 分(文史)、32 分(理工)。 2017 年,学校面向全国 13 个省(市、自治区)招生,本科计划招生 2100 人,本科录取新生 2100 人,实际入学 2035 人,其中省内本科新生占招生总数的 2 91.5%,城镇新生占 20%。本年度学校招生录取情况良好,生源充足,本科二批 文史类专业最低录取分数为 496 分,理工类专业最低录取分数为 400 分,比贵州 省本科二批最低控制线分别高出 43 分(文史) 、39 分(理工)。 三、师资与教学条件 (一)师资队伍数量与结构情况 1.师资结构情况 学校高度重视师资队伍建设,大力加强内培外引,截止 2017 年 9 月,我校 现有专任教师 499 人,其中副教授以上职称 172 人,占专任教师的 34.47%;具 有硕士以上学位教师 294 人(其中博士学位 13 人) ,占专任教师的 58.92%,另 有外聘教师 69 人(见表 2) 。 表 2:专任教师数量及结构 专任教 师数人 数 学历 职称 具有博 士学位 人数 具有硕 士学位 人数 具有学士 学位及以 下人数 正高级 职称人 数 副高级 职称人 数 中级职 称人数 初级及 其他人 数 13 281 205 17 154 116 212 499 外聘 教师 数 69 2.年龄结构 建立了一支能满足本科人才培养需要,老、中、青结合,年龄结构合理的专 任教师队伍(见表 3) 。 表 3:专任教师队伍年龄结构 年龄段 35 岁以下 36-45 岁 46-55 岁 56 岁以上 人数 213 179 95 12 3.教师发展与服务 学校设置了教师工作处,作为教师发展与服务的专门机构。学校坚持“高端 引领、立足培养、优化结构、提升内涵”的原则,切实加强师资队伍建设、服务 教师专业发展、推动人才培养工作,不断推进师德师风建设。近年来,多次开展 师资培训,支持教师进修、访(留)学,优化梯队建设,鼓励团队建设,提高教 师教育教学水平,初见成效。在师资队伍建设方面,2016-2017 学年,组织开展 各类教师培训,如大数据学习培训、新进教师事业单位初聘培训、教育部教育管 理信息中心组织的教师信息技术培训、组织 62 名教师参加贵州省高校教师岗前 培训、开展我校 2017 年百余名新进教师培训、组织教师参加虚拟仿真实践教学 研讨、专业教育联盟、创新教法师资培训、人才培养研讨、专业发展应用论坛、 全国技能大赛师资培训、大数据人才培养高峰论坛等省内外培训。与卢塞恩酒店 管理学院、澳大利亚南昆士兰大学以及瑞士西北应用科学与艺术大学建立教师培 训的合作关系。2017 年初,我校旅游管理学院选派 14 名教师赴瑞士进行了为期 3 25 天的学习培训。此外,积极促进团队建设和各类推优工作,如黄大年式教学 团队,特色教学团队等。 (二)生师比 截止 2017 年 9 月,学校共有全日制在校生 11618 人,专任教师 499 人,外 聘教师 69 人,生师比为:21.79。 (三)本科生主讲教师情况 学校严格贯彻主讲教师资格制度,严把教师上岗关。为切实提高本科教学质 量,要求具有副教授以上职称的教师承担本科课程的教学工作。主讲本科课程的 教授(含副教授)总人数为 99 人,占教授(含副教授)总数的 52.11%。全校开 设本科课程总门数为 118 门次,教授(含副教授)讲授本科课程 89 门,占本科 总课程的比例达:75.43%(见表 4)。 表 4:全校开设本科课程情况 全校开设本科 课程总门数 主讲本科课程的教授数 教授讲授本科课程门次数 主讲本科课 程的教授数 占教授总数的 比例(%) 教授讲授本科 课程门次数 教授讲授本科课程占课程 总门次的比例(%) 99 52.11 89 75.43 118 (四)教学经费投入 2016 年,学校紧密围绕建设高水平大学的奋斗目标,进一步加大本科教学 经费的投入,在确保本科教学基本运行的基础上,努力提高专项教学经费的投入, 而且学校地处“欠发达、欠开发”的贵州省,家庭经济困难学生多,学费标准低, 生均拨款低,办学经费紧张。在此种情况下,学校仍然坚持“经费投入优先满足 教学不动摇”,保证本科教学的质量(见表 5) 。 表 5:经费情况 本科教学经费 总经费 (万元) 2,983.65 本科教学 日常运行 经费(万 元) 2,502.00 本科专项教 本科实验经费(自 学经费(自 然年度内学校用于 生均本 然年度内学 实验教学运行、维 科教学 校立项用于 护的经费) 日常运 本科教学改 行支出 本科实 生均 革和建设的 (万元) 验经费 (万 专项经费总 (万元) 元) 额) (万元) 0.8712 304.00 152.67 0.0311 本科实习经费(自 然年度内用于本科 培养方案内的实习 环节支出经费) 本科实 生均(万 习经费 元) (万元) 24.98 0.0051 (五)教学行政用房及其应用情况 校园占地面积 549164.30 平方米,生均占地面积 47.27 平方米。学校现有教 4 学行政用房 170714.27 平方米,生均教学行政用房面积 14.69 平方米。学校现有 实验室面积 46095.48 平方米,生均实验室面积 3.97 平方米。学校现有学生宿舍 面积 73770.95 平方米,生均宿舍面积 6.35 平方米(见表 6)。学校共有公共教 室 210 间,其中阶梯教室 15 间,多媒体教室 100 间,语音室 14 间,计算机机 房 25 间,专业教室 56 间(含实验室、环幕投影教室、琴房等)。 表 6:教学行政用房与实验室用房情况 占地面积 教学行政用房 实验室用房 学生宿舍 总面积 2 (m ) 生均面 2 积(m ) 总面积 2 (m ) 生均面 2 积(m ) 总面积 2 (m ) 生均面 2 积(m ) 总面积 2 (m ) 生均面 2 积(m ) 549164.30 47.27 170714.27 14.69 46095.48 3.97 73770.95 6.35 (六)仪器设备 学校教学科研仪器设备值约为 5588.95 万元,生均教学科研仪器设备值 0.481 万元,其中,新增教学科研仪器设备值 534.04 万元,新增教学科研仪器 设备所占比例为 10.56%(见表 7)。 表 7:教学科研仪器设备值 教学科研设备总值 (万元) 生均教学科研设备总 值(万元) 当年新增教学科研设备 总值(万元) 当年新增所占比 例(%) 5588.95 0.481 534.04 10.56 (七)图书文献与信息化资源 以读者为中心的图书资源建设、服务提供是学习型校园的重要基础。图书馆 以提高师生满意度为目标,不断地增加文献的种类及数量,馆藏纸质版图书文献 达 817928 册,生均 70.4 册(见表 8),馆舍总面积 24000 平方米,阅览室座位 总数 3000 个,当年图书流通 44963 本次,电子资源访问量为 653217 次。 表 8:图书资源情况 图书数量 总数(万册) 生均图书(册) 817928 70.4 电子图书(册) 1284536 电子期刊(种) 电子资源(GB) 8700 45300 图书馆通过走访各学院各部门听取意见等方式,多渠道、多形式地了解了师 生对图书文献资源的需求并进行图书采购工作。在图书馆、教学楼、行政楼、学 生事务中心等地方安装借阅机,方便师生更好的利用电子图书资源。策划组织了 “阅读季”系列活动,数字资源推介服务活动,制作数字资源使用手册并发放至 各院部,举办“贵州商学院首届大学生信息素养大赛”,探索利用馆藏资源开展 文化活动为教学科研服务的途径和方式。 5 (八)信息资源及其应用情况 贵州商学院校园网从 2014 年开始投入使用,累计投入建设和运行经费 2256.35 万元,网络设备和服务器总计 130 余台(件),初步形成了性能稳定, 布局合理的校园基础网络。主干网采用三层架构,拥有教育网、公共互联网、办 公互联网专线三条出口,总带宽 10.21G。数据中心建设面积 212.8m2,信息点 8641 个,申请到 268 个 C 类 IP 地址。 学校建设了“核心机房+虚拟化云平台”的数据中心,利用“计算资源+存储 资源+硬件资源”实现功能的拓展和资源的共享,为数字校园建设创造了良好条 件。目前已建设了“数据交换中心、统一信息门户、统一身份认证”三大平台, 网络综合教学平台、OA 办公系统、教务管理系统、人事信息管理系统、数字迎 新管理系统、学工管理系统、电子离校系统、图书管理系统、校园监控等应用系 统和平台投入使用。教育技术设施相对较为完善,设备设施利用率和课程覆盖率 较高,有效地提高了教学质量和效率。 四、教学建设与改革 学校坚持和强化教学中心地位,全面加强本科专业建设、课程建设,制定和 实施了一系列的教学建设规章制度,促进教学建设的不断发展。投入教学改革与 建设专项经费用于本科教学改革研究,从人才培养模式、专业建设、课程建设、 实践教学、创新创业教育及课外活动、教学管理等方面开展研究与实践。 (一)本科专业建设 学校围绕国家战略发展需求,根据贵州省工业化、城镇化建设以及“大数据” 、 “生态文明”、 “文化旅游”、 “五张名片”、 “现代服务业”等产业发展新形势,以 社会需求为导向,以有利于促进学生充分就业、高质量就业为着眼点,坚持分类 指导,特色发展,合理设置本科专业,不断调整和优化专业结构,初步形成了结 构布局合理,行业特色鲜明、品牌优势明显、覆盖商贸流通业、现代服务业的专 业体系。 截止 2017 年 9 月,学校共有本科专业 15 个,其中 2016-2017 学年在招本科 专业 9 个,新增本科专业 6 个(见表 9),涵盖了管理学、工学、经济学等学科 门类,形成了多学科协调推进的专业发展格局。 表 9:本科专业统计表 2016-2017 学年在招本 科专业 序 号 专业名称 所属单位 授予学位 门类 1 酒店管理 旅游管理学院 管理学 2 会展经济与管 理 旅游管理学院 管理学 6 备注 2017 年 新增本科专业 3 市场营销 经济学院 管理学 4 国际商务 经济学院 管理学 5 物联网工程 计算机与信息 工程学院 工学 6 电子商务 计算机与信息 工程学院 工学 7 物流管理 管理学院 管理学 8 人力资源管理 管理学院 管理学 9 投资学 财政金融学院 经济学 10 金融工程 财政金融学院 经济学 11 管理科学 管理学院 管理学 12 财务管理 会计学院 管理学 13 会计学 会计学院 管理学 14 数据科学与大 数据技术 计算机与信息 工程学院 工学 15 国际经济与贸 易 经济学院 经济学 省部级优 势专业 (二)课程建设 学校切实加强课程建设,积极推进双语课程、精品课程、精品视频公开课程 建设,大力推进课堂教学改革。2016-2017 学年,本科开设课程 118 门次,其中 公共必修课 49 门次,公共选修课 21 门次,专业课 48 门次。2016-2017 学年, 学校引进了超星尔雅通识课程学习平台,累计引进 358 门次高质量的公共选修课 课程资源。2016 年, 《仓储配送管理》、 《思想道德修养与法律基础》 、 《大学生创 新创业基础》3 门课程获省级精品资源共享课程立项建设。2017 年立项建设校 级精品课程 20 门:双语课程 5 门、精品课程 10 门、视频公开课程 5 门。思想政 治类课程群、大学英语、统计学基础、计算机文化基础课程获贵州省一流课程建 设项目立项建设。 (三)教材建设 2016 年,学校依据《贵州商学院教材管理暂行办法》对教材的管理、选用、 评选、资助等各个方面做出了明确规定,鼓励在教学过程中使用高层次、高质量 的优秀教材,鼓励教师开发和撰写适合学校教学的特色教材。本年度,学校积极 选用教育部规划教材,选用率达到 90%以上,同时,多名教师编写并出版了多部 适合学校教学的特色教材。 7 (四)人才培养方案 1.方案特点 启动了“16+2(16 周教学周和 2 周实践周)”教学模式改革,进一步加强 实践教学,增强学生动手能力和创新能力。构建了“通识教育”与“专业教育” 相互融合、 “平台+模块”的专业培养体系,设置了“通识课程平台和专业课程平 台”,结合“专业方向课程模块”和“实践教学模块” ,提升学生综合素质,培养 应用技术型人才。各学科专业培养方案学分分配情况,其中实践教学学分占总学 分比例平均为 34.46%,选修课学分占总学分比例平均为 9.12%(见表 10) 。 表 10:实践教学学分、选修课学分比例(按学科门类) 学科 门类 总学 分 理论教 学学分 实践教 学学分 实践教学占总学 分比例(%) 必修课 学分 选修 课学 分 选修课占总学 分比例(%) 管理 学 164 108 56 34.14 148 16 9.75 学科 门类 总学 分 理论教 学学分 实践教 学学分 实践教学占总学 分比例(%) 必修课 学分 选修 课学 分 选修课占总学 分比例(%) 经济 学 168 115 53 31.55 156 12 7.14 学科 门类 总学 分 理论教 学学分 实践教 学学分 实践教学占总学 分比例(%) 必修课 学分 选修 课学 分 选修课占总学 分比例(%) 工学 191 119 72 37.69 171 20 10.47 2.课程体系 学校围绕人格、知识、能力、素质协调发展的人才培养需要,积极探索以满 足学生学术倾向、职业倾向和兴趣倾向三种需求为目标的课程体系,围绕着应用 技术型人才培养目标,以能力培养为中心,构建起“通识教育-学科基础-专业教 育-实践教育”的课程体系。该课程体系重视基础课程的设置,力求按照应用型 人才发展需要搭建扎实的公共基础课和专业基础课平台,为学生今后的进一步发 展奠定基础。重视创新精神的培养,围绕社会对创新人才素质的要求,构建了全 覆盖、紧密结合专业教育的创新创业教育课程体系,制定并落实学生的创新创业 训练计划,支持学生参与创新创业训练、学科竞赛等课外活动,并给予实践与创 新学分,增强大学生自主创新意识和动手能力培养。以培养学生应用所学知识解 决实际问题的能力为主线,建立起了实习实训、社会实践和毕业设计(论文)等 实践教学体系,加大实践教学在人才培养方案中所占比重,使其不少于总学分的 8 30%。 (五)教学研究与教学改革 学校以项目建设为抓手,发挥教改项目在教学改革方向上的引导和示范作用, 以及在推进教学改革上的激励作用和在提高教学质量上的辐射作用,加大专项建 设经费的投入力度。通过重点突破,带动专业建设和教学内容与课程体系改革的 整体推进。2016 年,2 项专业综合改革、7 项教学内容和课程体系改革等省级本 科质量工程项目、3 项省级精品资源共享课程(在线开放课程)获省教育厅批复 立项建设。酒店管理、国际商务、财务管理、物流管理 4 个本科专业获教育厅批 复为一流专业建设项目。会计学、思想政治理论课程群、投资学教学团队、物联 网工程实验中心、经济管理实验教学中心等 9 个专业、课程、师资团队获 2017 年省级一流大学立项建设项目。积极推进大学英语、思想政治类公共程课程教学 方法改革。 (六)实践教学建设与改革 实践教学是培养学生实践应用能力和创新能力的重要途径,着重提高综合与 仿真、设计与创新性实践教学环节比重。其中有综合与仿真性、设计与创新性实 验的课程占实验课程总数的比例达50%以上。已搭建了经济管理实验实训中心、 工程技术实验实训中心、文化艺术实验实训中心三大中心和八大分中心,现有实 验室总面积46095.48 平方米,生均3.97 平方米。 2017年成功申报建设省级一流平台——经管类实验教学中心、物联网工程实 验中心。跨专业综合实验工作全面推动,组建了经济管理类跨专业综合实验课程 师资团队。积极利用云计算、大数据等新技术,创新资源平台、管理平台的建设, 努力实现网络实验教学、网络虚拟实验,提高实验效率,加强实验室的开放共享, 实现资源的充分利用。 (七)创新创业教育 学校制定颁布了《贵州商学院深化创新创业教育改革实施方案》,创新创业 教育工作成效显著: 1.建立了校外创新创业教育导师库,其中教育部认定的国家级导师 6 名、 省级 26 名, 面向全校 65 个本科班级的 3771 名学生开展创新创业基础课程教育。 2.建立了创新协同育人机制,申请获得中央和地方财政资金奖励经费 240 万,用于学校创新创业教育平台建设工作。省级众创空间“黔青梦工场”在省科 技厅支持和众创联盟常务理事单位的推选下,2017 年成为第三届贵州省众创联 盟秘书长单位,与贵州省青创中心共建了“贵州创在乡土文化研究院”。 3. 参与多个省级、国家级创新创业活动竞赛并获奖。2016-2017 年,在“大 9 学生创新创业训练计划”中,获得国家级立项 5 个、省级立项 15 个。在全国财 经类高校大学生创新创业大赛中荣获国家级三等奖 1 项,优秀奖 1 项。在“深创 杯”全国大学生创新创业大赛中荣获优胜奖 3 项。在“青年之声·青春创客”系 列活动贵州赛区总决赛中荣获二等奖 1 项,三等奖 3 项,优秀奖 2 项。在“盐商 杯”多彩贵州创在乡土创新创业大赛总决赛中荣获全省二等奖 1 项。荣获 2017 年全省“互联网+大学生创新创业大赛优秀组织奖”。 4. 举办创新创业教育论坛。2016 年举办了“创新创业教学法国际论坛”, 来自美国、英国、新加坡、香港等国家和地区的专家与国内 21 个省市 50 所高校 创新创业教育领域的 230 余名教师及 10 余位国内外企业家共同分享了国际创新 创业的理念与方法。2017 年举办了全省首届“创在乡土”青年发展论坛,邀请 政府、企业及省内外乡土创客,搭建了弘扬乡土创客文化、厚植家国情怀、展现 当地青年干事创业精神的合作交流平台。 五、质量保障体系 (一)教学中心地位 学校明确校院两级党政主要负责人是本科教学质量第一责任人,把本科教学 工作列入学校党委和行政部门的年度工作要点,学校党委会、校长办公会经常专 题研究教学工作。通过强化党政一把手在本科教学工作中的核心主导作用,落实 校、院两级层面的教学保障制度,即经费优先教学、师资保证教学、科研促进教 学、管理服务教学的具体措施和办法。 学校确立了校领导分工联系学院制度和工作机制,校领导深入教学第一线了 解教学状况,指导、督促、检查教学日常工作,及时协调解决教学工作中发现的 实际问题和困难。 学校每月召开一次教学工作例会,由分管教学工作的校领导、各学院院长、 副院长、教学部主任、副主任、教务处、实践教学中心、与教学相关的职能处室 负责人、学校教学督导组组长参加,交流教学工作经验,集体研讨教学工作中存 在的问题,寻求解决措施和办法,提出教学改革的创新举措。 (二)保障体系建设 1.教学质量监控体系 根据学校办学定位和指导思想,建立了从社会需求出发,以社会满意为目的, 确立人才培养目标,制定教学质量标准,开展教学质量监控与评估,保障人才培 养质量。教学质量监控体系由组织系统、制度系统、评价系统、信息收集、分析 反馈和调控系统组成的全员参与、全方位、多层面的科学、完善的教学质量监控 体系。 10 2.教学运行例行检查 建立了校、院两级教学督导组,坚持实行“两级督导,常态监控”,主要负 责期初、期中、期末教学三次例行检查及教学日常运行的督查。校、院督导组成 员通过听课、看课、座谈等形式,有针对性地监控教学运行过程,收集、分析、 调研教学双方的意见及问题,指导任课教师进行教学内容、教学方法的改革,为 教学运行和管理工作提出合理建议。由教务处牵头组织相关职能部门主要负责关 键教学环节教学质量的监控与评估。 3.课堂教学质量监控 学校长期坚持领导、专家、同行教师的听课制度,规定了校、院及相关职能 部门领导、督导组专家、同行教师每学期的听课任务,听课人认真填写听课记录 表,并对被听课人的教学效果给予综合评价,提出意见和建议。将领导评教、专 家评教、同行评教与学生评教有机结合,开展课堂教学质量专项检查评估,做到 全方位、立体化监控课堂教学质量。 4.教学信息员制度 学校制定了《教学信息员条例》,通过学生信息员及时、准确、全面地掌握 学校教学动态。每学年在每班招聘一名责任心强、工作热情高、成绩优良的学生 作为教学信息员,聘期为一年,并对工作中成绩突出的信息员进行奖励。教务处 对信息进行收集、整理,并及时反馈任课教师和相关教学单位。 5 教学事故认定与处理 学校重视教学事故的认定和处理,制定了《贵州商学院教学事故认定和处理 办法》。对在教学活动过程中出现的缺课、上课迟到、提前下课、讲授不严谨、 任意调停课等不规范教学行为,按照相应的教学事故级别进行处理,保证了教学 管理的规范性、严肃性,确保了良好的教学运行秩序。 六、学生学习效果 (一)学生学习成效 2016-2017学年,本科学生报名参加全国大学生英语四六级考试的累计报名 率分别为63.17%、4.18%,累计通过率为22.95%、2.5%;本科学生体质合格率为 97.6%;本科学生报名参加全国大学生计算机等级考试,其中二级考试的累计报 名率为62.67%,累计通过率为10.03%;本科学生参加学校期末考试课程的平均合 格率为87%,优秀率为23.42%。 调查发现,学生对学校在专业课程设置、课堂氛围、课堂知识的宽度和深度、 教师课堂准备、教师的个人修养、教师提供的学习指导等方面的情况基本满意。 学校重视大学生心理健康教育,开设有“大学生健康教育”课程2学分。以发 11 展性、预防性教育为导向,通过课堂、讲座、团体辅导、个体咨询等途径,做好 心理健康知识普及、日常咨询和危机干预工作,不断提高我校心理健康教育工作 水平。进一步完善心理危机预警机制和“校、院、班三级心理防护网络”体系, 充分发挥我校心理健康教育的“七个一”工作机制,即举办每年一次的5.25大学 生心理健康节,组织好一个大学生心理协会,策划好每学期一期的自编心理健康 教育宣传特刊——《成长》,开展每年一次的新生心理健康普查,每一学期更新 学生心理健康档案,协助打造好一门心理健康教育课程。坚持正面引导,做好心 理危机干预工作,营造积极健康的校园氛围。 (二)本科生毕业情况 学校于2015年开始招收第一届本科生,目前暂无毕业生。 七、教学特色发展 (一)构建了适应经济社会发展的学科专业集群 按照“坚持差异化发展,发挥比较优势,服务地方经济,满足社会需求”的 学科建设思路,主动适应国家区域性商贸物流中心建设和贵州开放型经济发展的 需要,与产业发展紧密对接,合理设置学科专业,进一步形成特色鲜明的以商科 (管理学、经济学)为主,工学、人文学科、艺术交叉融合、协调发展的学科专 业结构和布局。已初步建成了与区域产业发展相适应的经济类(投资学、金融工 程、国际经济与贸易)、管理类(市场营销、物流管理、酒店管理、财务管理、 管理科学、会计学、国际商务、会展经济与管理、人力资源管理)、信息工程类 (物联网工程、电子商务、数据科学与大数据技术)学科专业集群。 (二)创新实践教学模式,重构实践教学体系 以平台建设和运行管理机制建设为重点,制定了《贵州商学院综合与仿真性、 设计与创新性实验管理办法》,强化“递阶式”实验教学模式, 增加综合与仿真 性、设计与创新性实验内容;打破学科专业壁垒,围绕重点学科专业建设了服务 商贸流通和现代服务业的经济管理、文化艺术、工程技术三大实验实训中心,对 接真实的生产服务环境;模拟商业社会环境,开发和搭建跨专业仿真综合实验课 程平台,进行仿真经营和业务运作,让学生充分体验产业经济环境下组织间的分 工、协同与发展,培养其在现代商业社会中从事经济活动所需的职业素养、经营 决策能力和创新创业能力;依托政府、行业、企业,与贵阳市白云区、贵阳综保 区、贵安综保区、贵阳国家高新区、贵州省产投集团、贵州盐业集团、贵州百灵 企业集团、贵州饭店、中铁地产等120家政府、企业共建校外实践教学基地。 12 (三)以立德树人为根本目标,着力加强大学生文化素质教育 学校始终把“立德树人”作为学校立身之本,坚持把思想政治工作贯穿教育教 学全过程,树立了“系统化设计、工程化推进、项目化管理、全程化服务”四化工 作理念,聚焦大学生成长成才,将全员、全程、全方位育人落实到教学过程的各 个环节:1、努力构建思想政治理论课、综合素养课程、专业教育课程三位一体 的思政教育课程体系,将教书育人的内涵落实到课堂教学主渠道。积极打造思想 政治精品选修课建设,进一步拓展思想政治教育的育人功能,充分发挥第一课堂 在学生素质教育中的重要作用;2、构建了“一四一”育人工作系统,积极打造学 生成长指导资源库,齐抓共管、形成合力。通过“两主线、一舞台”( 两主线是“智 慧商院创新前行”、“大美商院美美与共”系列主题活动,一舞台是“贵商六月大舞 台”)系列活动来孕育学生科学精神和提升人文素养,引导学生从细处着眼、小 处入手,将文明修身从身边做起,将传统文化进行现代演绎,校园成为“各美其 美、美人之美、美美与共”的青春舞动、韵律和谐的文化空间;3、以社会实践和 志愿服务活动为抓手,充分发挥学生自我教育、自我管理、自我服务的作用,依 托学生会、学生自律管理委员会、学生社团等各级各类学生组织,发挥学生骨干、 学生党员的模范带头作用,鼓励学生深入基层,了解省情、民情,知行合一,服 务社会,在实践中提高认识、内化责任;4、打造“云上贵商+易班”思政工作平台, 强化文化引领,大力弘扬与传播社会主义先进文化和中华优秀传统文化,开展校 史、校情、校训教育,实施文化浸润工程,以社会主义核心价值观教育为主线, 依托课堂教育、党团建设、主题活动等教育主阵地,着力开展理想信念教育、诚 信教育、感恩教育、社会责任教育等主题教育,培育良好的校风学风,引导青年 学生坚定理想信念和“四个自信”,成为德才兼备、勇挑民族复兴大任的时代青年。 八、需要解决的问题与对策 贵州商学院作为一所新建的本科院校,地处经济社会发展相对滞后、“欠开 发、欠发达”的西部省份,要建设成“立足贵州,辐射西南、面向全国、服务商 贸流通业及现代服务业的、商科特色鲜明的应用技术型本科院校”,面临着严峻 的挑战。 (一)存在的问题 1.教学管理水平有待提升。学校部分干部、教师不能主动适应新形势、抓住 新机遇,其解决新问题的意识尚待加强。部门之间协调沟通仍需加强,管理效率 有待提高。 2.学校师资队伍数量不能完全满足人才培养的需求,年龄结构、学缘结构不 尽合理,缺乏高水平的学术带头人以及中青年创新拔尖人才,缺乏在相关领域具 13 有一定影响力的学术领军人物,部分教师的教学科研水平和能力有待提高。 3.办学基本条件和配置亟待改善。学校在校舍面积、教学行政用房、实践教 学条件、图书资料等方面与教育部有关要求还存在一定差距。 (二)改进措施 1.加强制度建设。强化教学环节和教学过程管理,进一步规范和增强教师、 教学管理人员的岗位意识、责任意识和服务意识,激发教师和管理人员的创新意 识,让教师和教学管理人员把更多的精力投入到教学和管理工作中。 2.加强师资队伍建设。通过建立竞争机制及完善绩效分配制度,进一步提高 教职工待遇,激发广大教职工干事创业的热情。 3.加强实践教学平台建设。深化校企合作,加大投入,加强校内外实践教学 基地的建设,力争学校办学条件能满足应用技术型人才培养目标的要求。同时积 极筹划校区二期建设,从根本上解决学校办学条件不足的问题。 14

贵州商学院2016-2017学年本科教学质量报告.pdf




