博时弘盈定期开放混合型证券投资基金开放日常申购、赎回业务的公告.pdf
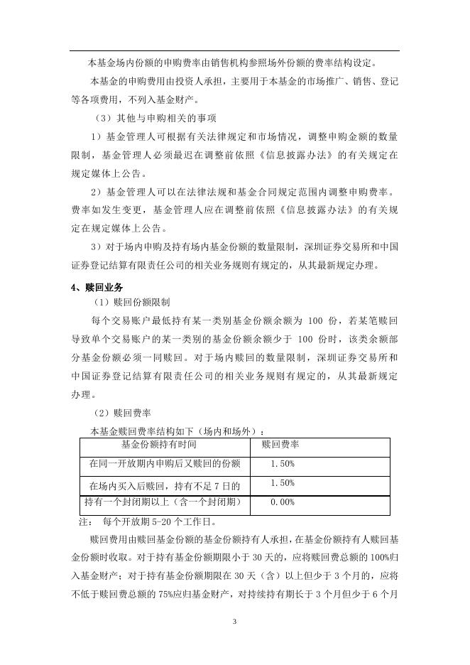
博时弘盈定期开放混合型证券投资基金 开放日常申购、赎回业务的公告 公告送出日期:2021 年 2 月 25 日 1、公告基本信息 基金名称 博时弘盈定期开放混合型证券投资基金 基金简称 博时弘盈定期开放混合 基金主代码 160520 基金运作方式 契约型基金 基金合同生效日 2016 年 8 月 1 日 基金管理人名称 博时基金管理有限公司 基金托管人名称 招商银行股份有限公司 基金注册登记机构名称 博时基金管理有限公司 公告依据 《中华人民共和国证券投资基金法》、《证券投资基金运作 管理办法》等法律法规以及《博时弘盈定期开放混合型证 券投资基金基金合同》及《博时弘盈定期开放混合型证券 投资基金招募说明书》 申购起始日 2021 年 3 月 10 日 赎回起始日 2021 年 3 月 10 日 下属基金份额的基金简称 博时弘盈定期开放混合 A 博时弘盈定期开放混合 C 下属基金份额的基金场内简称 弘盈 A 弘盈 C 下属基金份额的交易代码 160520 160521 该基金份额是否开放申购、赎 是 回 是 2、申购、赎回业务的办理时间 (1)开放日 根据本基金《基金合同》、 《招募说明书》的规定,本基金办理申购与赎回业 务的开放期为本基金每个封闭期结束之日后第一个工作日起(含该日)五至二十 个工作日。基金管理人在基金合同约定的开放期之外的日期不接受办理基金份额 的申购、赎回业务。 本基金上一个封闭期为自 2019 年 9 月 10 日至 2021 年 3 月 9 日止。本基金 本次办理申购业务的开放期为 2021 年 3 月 10 日至 2021 年 3 月 23 日,共 10 个 1 工作日。本基金本次办理赎回业务的开放期为 2021 年 3 月 10 日至 2021 年 4 月 7 日,共 20 个工作日。在开放期内,基金管理人可根据基金合同的相关规定调 整开放日期,具体请见届时发布的相关公告。 如在开放期内发生不可抗力或其他情形致使基金无法按时开放或需依据《基 金合同》暂停申购与赎回业务的,基金管理人有权合理调整申购或赎回业务的办 理期间并予以公告。 (2)开放时间 投资人在开放日办理各类基金份额的申购和赎回,具体办理时间为上海证券 交易所、深圳证券交易所的正常交易日的交易时间,但基金管理人根据法律法规、 中国证监会的要求或本基金合同的规定公告暂停申购、赎回时除外。基金合同生 效后,若出现新的证券交易市场、证券交易所交易时间变更或其他特殊情况,基 金管理人将视情况对前述开放日及开放时间进行相应的调整,但应在实施日前依 照《信息披露办法》的有关规定在规定媒体上公告。 3、申购业务 (1)申购金额限制 场外申购基金,首次申购单笔最低认购金额为100元,追加申购单笔最低申 购金额为100元。 投资者场内申购时,通过具有基金销售业务资格并经深圳证券交易所和中国 证券登记结算有限责任公司认可的会员单位场内申购基金的,参照深圳证券交易 所相关规定办理。 (2)申购费率 投资者可以多次申购本基金,申购费率按每笔申购申请单独计算。本基金基 金份额采用前端收费模式收取基金申购费用。投资者的申购费率如下: A 类基金份额 金额(M) 申购费率 M<1000 万元 1.20% M≥1000 万元 1000 元/笔 C 类基金份额 申购费率为零 2 本基金场内份额的申购费率由销售机构参照场外份额的费率结构设定。 本基金的申购费用由投资人承担,主要用于本基金的市场推广、销售、登记 等各项费用,不列入基金财产。 (3)其他与申购相关的事项 1)基金管理人可根据有关法律规定和市场情况,调整申购金额的数量 限制,基金管理人必须最迟在调整前依照《信息披露办法》的有关规定在 规定媒体上公告。 2)基金管理人可以在法律法规和基金合同规定范围内调整申购费率。 费率如发生变更,基金管理人应在调整前 依照《信息披露办法》的有关规 定在规定媒体上公告。 3)对于场内申购及持有场内基金份额的数量限制,深圳证券交易所和中国 证券登记结算有限责任公司的相关业务规则有规定的,从其最新规定办理。 4、赎回业务 (1)赎回份额限制 每个交易账户最低持有某一类别基金份额余额为 100 份,若某笔赎回 导致单个交易账户的某一类别的基金份额余额少于 100 份时,该类余额部 分基金份额必须一同赎回。对于场内赎回的数量限制,深圳证券交易所和 中国证券登记结算有限责任公司的相关业务规则有规定的,从其最新规定 办理。 (2)赎回费率 本基金赎回费率结构如下(场内和场外): 基金份额持有时间 赎回费率 在同一开放期内申购后又赎回的份额 1.50% 在场内买入后赎回,持有不足 7 日的 1.50% 持有一个封闭期以上(含一个封闭期) 0.00% 注: 每个开放期 5-20 个工作日。 赎回费用由赎回基金份额的基金份额持有人承担,在基金份额持有人赎回基 金份额时收取。对于持有基金份额期限小于 30 天的,应将赎回费总额的 100%归 入基金财产;对于持有基金份额期限在 30 天(含)以上但少于 3 个月的,应将 不低于赎回费总额的 75%应归基金财产,对持续持有期长于 3 个月但少于 6 个月 3 的,应将不低于赎回费总额的 50%计入基金财产;对持续持有期长于 6 个月的投 资人,应当将不低于赎回费总额的 25%计入基金财产;其余用于支付登记费和其 他必要的手续费。 投资者份额持有时间记录规则以登记结算机构最新业务规则为准,具体持有 时间以登记结算机构系统记录为准。 (3)其他与赎回相关的事项 1)基金管理人可根据有关法律规定和市场情况,调整赎回份额和账户 最低持有余额的数量限制,基金管理人必须最迟在调整前 依照《信息披露 办法》的有关规定在规定媒体上公告。 2)基金管理人可以在法律法规和基金合同规定范围内调整赎回费率。 费率如发生变更,基金管理人应在调整前 依照《信息披露办法》的有关规 定在规定媒体上公告。 3) 对于场内赎回基金份额的数量限制,深圳证券交易所和中国证券登 记结算有限责任公司的相关业务规则有规定的,从其最新规定办理。 5、基金销售机构 (1)直销机构 博时基金管理有限公司直销机构(含直销中心及直销网上交易)。 投资者如需办理直销网上交易,可登录本基金管理人网站 www.bosera.com 参阅《博时基金管理有限公司开放式基金业务规则》、 《博时基金管理有限公司网 上交易业务规则》办理相关开户、申购和赎回等业务。 (2)场外销售机构 序号 销售机构 1 2 3 4 5 6 7 8 9 中国银行股份有限公司 交通银行股份有限公司 招商银行股份有限公司 上海浦东发展银行股份有限公司 兴业银行股份有限公司 中国民生银行股份有限公司 广发银行股份有限公司 平安银行股份有限公司 上海银行股份有限公司 A 类是否 开通申购 是 是 是 是 是 是 是 是 是 4 A 类是否 开通赎回 是 是 是 是 是 是 是 是 是 C 类是否 开通申购 否 否 是 否 否 否 是 否 否 C 类是否 开通赎回 否 否 是 否 否 否 是 否 否 10 11 12 13 14 15 16 17 18 19 20 21 22 23 24 25 26 27 28 29 30 31 32 33 34 35 上海农村商业银行股份有限公司 东莞银行股份有限公司 杭州银行股份有限公司 南京银行股份有限公司 江苏银行股份有限公司 东莞农村商业银行股份有限公司 江苏江南农村商业银行股份有限公司 厦门银行股份有限公司 上海好买基金销售有限公司 上海华夏财富投资管理有限公司 上海长量基金销售有限公司 北京创金启富基金销售有限公司 北京汇成基金销售有限公司 中证金牛(北京)投资咨询有限公司 京东肯特瑞基金销售有限公司 阳光人寿保险股份有限公司 中国人寿保险股份有限公司 泉州银行股份有限公司 申万宏源西部证券有限公司 申万宏源证券有限公司 长江证券股份有限公司 中国银河证券股份有限公司 中信建投证券股份有限公司 国金证券股份有限公司 联储证券有限责任公司 首创证券有限责任公司 是 是 是 是 是 是 是 是 是 是 是 是 是 是 是 是 是 是 是 是 是 是 是 是 是 是 是 是 是 是 是 是 是 是 是 是 是 是 是 是 是 是 是 是 是 是 是 是 是 是 是 是 否 否 否 否 否 否 否 否 是 是 是 是 是 是 是 是 是 否 是 是 否 是 是 是 是 是 (3)场内销售机构 本基金的场内销售机构为具有基金销售业务资格的深圳证券交易所会员单 位:爱建证券、安信证券、渤海证券、财达证券、财通证券、财信证券、长城证 券、长江证券、川财证券、大通证券、大同证券、德邦证券、第一创业、东北证 券、东方财富、东方证券、东海证券、东莞证券、东吴证券、东兴证券、高华证 券、方正证券、光大证券、广发证券、国都证券、国海证券、国金证券、国开证 券、国联证券、国融证券、国盛证券、国泰君安、国信证券、国元证券、海通证 券、恒泰长财、恒泰证券、红塔证券、宏信证券、华安证券、华宝证券、华创证 券、华福证券、华金证券、华林证券、华龙证券、华融证券、华泰证券、华西证 券、华鑫证券、江海证券、金元证券、九州证券、开源证券、联储证券、民生证 券、南京证券、平安证券、瑞银证券、山西证券、上海证券、申万宏源证券、申 万宏源西部证券、世纪证券、首创证券、太平洋证券、天风证券、万和证券、万 5 否 否 否 否 否 否 否 否 是 是 是 是 是 是 是 是 是 否 是 是 否 是 是 是 是 是 联证券、网信证券、五矿证券、西部证券、西南证券、长城国瑞、湘财证券、新 时代证券、信达证券、兴业证券、银河证券、银泰证券、英大证券、甬兴证券、 粤开证券、招商证券、浙商证券、中航证券、中金财富、中金公司、中山证券、 中泰证券、中天证券、中信建投、中信山东、中信证券、中信证券华南、中银证 券、中邮证券、中原证券(排名不分先后)。 如果会员单位有所增加或减少,请以深交所的具体规定为准,本基金管理人 不就此事项进行公告。 6、基金份额净值公告的披露安排 (1) 《基金合同》生效后,基金上市交易前,基金管理人应当至少每周公告 一次基金资产净值和各类基金份额净值。 (2)A 类基金份额上市交易后,基金管理人应当在每个交易日的次日,通 过网站、基金份额发售网点以及其他媒介,披露各类基金份额净值和各类基金份 额累计净值。 (3)在基金开放期每个开放日的次日,基金管理人应通过网站、基金份额 发售网点以及其他媒介,披露开放日的各类基金份额净值和各类基金份额累计净 值。 (4)基金管理人应当公告半年度和年度最后一个市场交易日基金资产净值 和各类基金份额净值。基金管理人应当在前款规定的市场交易日的次日,将基金 资产净值、各类基金份额净值和基金份额累计净值登载在规定媒介上。 7、其他需要提示的事项 (1)本公告仅对博时弘盈定期开放混合型证券投资基金本次办理申购、赎 回业务等相关事项予以说明。投资者欲了解本基金的详细情况,可于本基金管理 人网站或相关代销机构查阅本基金相关法律文件及资料。本公告的解释权归本公 司所有。 (2)本基金的开放期为自封闭期结束之日后第一个工作日起(含该日)五 至二十个工作日,开放期内,本基金采取开放运作模式,投资人可办理基金份额 申购、赎回或其他业务,开放期未赎回的份额将自动转入下一个封闭期。 (3)本基金本次办理申购业务的开放期为 2021 年 3 月 10 日至 2021 年 3 月 6 23 日,本基金本次办理赎回业务的开放期为 2021 年 3 月 10 日至 2021 年 4 月 7 日。在开放期内,基金管理人可根据基金合同的相关规定调整开放日期,具体请 见届时发布的相关公告。本基金 2021 年 3 月 23 日 15:00 以后暂停接受办理本基 金的申购业务。本基金 2021 年 4 月 7 日 15:00 以后暂停接受办理本基金的赎回 业务,届时将不再另行公告。 (4)风险提示:本公司承诺诚实信用地管理和运用基金财产,但不保证基 金一定盈利,也不保证最低收益。基金的过往业绩并不代表其未来表现。投资有 风险,敬请投资人认真阅读基金的相关法律文件,并选择适合自身风险承受能力 的投资品种进行投资。 特此公告。 博时基金管理有限公司 2021 年 2 月 25 日 7

博时弘盈定期开放混合型证券投资基金开放日常申购、赎回业务的公告.pdf




