关于召开2021年国家物流枢纽建设联合推进会暨第19次全国物流园区工作年会的通知(物联园区字[2021]76号).pdf
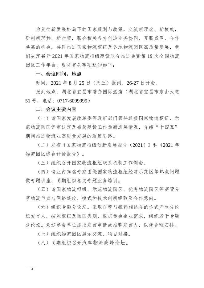
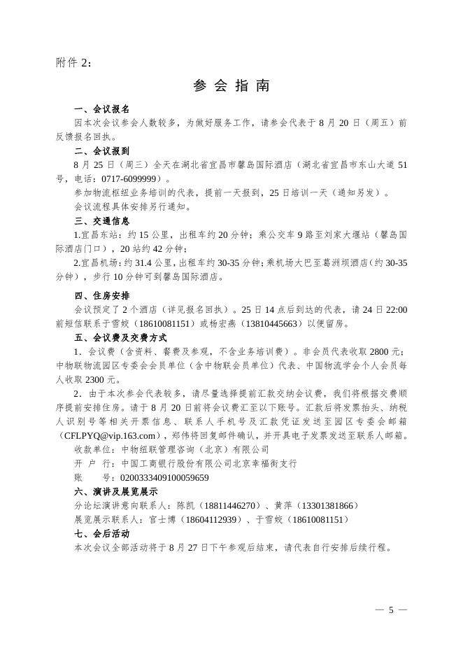
物联园区字〔2021〕 76 号 国家物流枢纽建设运营主体、中物联物流园区专委会会员单位、示范 物流园区运营单位,各地物流园区(基地、中心、陆港): 由中国物流与采购联合会、中国物流学会创立的“全国物流园区 工作年会”经过 18 年打造,已成为同行业交流研讨发展情况与问题、 趋势与对策,政府有关部门发布相关规划与政策的年度工作例会。 今年,是“十四五”规划开局之年。《国家“十四五”发展规划 和 2035 年远景目标纲要》提出了“建设现代物流体系”的目标任务, 并将“推进 120 个左右国家物流枢纽建设”纳入重大工程项目之一。 2019、2020 两批国家物流枢纽建设运营取得初步成效,2021 年申报工 作已经开始,第三批示范物流园区评选结果即将公示。近日,国家发 展改革委印发《国家物流枢纽建设实施方案(2021-2025)》(发改经 贸(2021)956 号),对国家物流枢纽做优存量、做好增量、保证质 量、加强监测、形成合力做出全面部署,要求强化组织协调、加强政 策支持、发挥联盟作用。国家物流枢纽建设迎来重大政策利好,物流 枢纽和园区发展面临新的形势和任务。 — 1 — 为贯彻新发展格局下的国家规划与政策,交流新理念、新模式, 研判新形势、新对策,联合相关各方创造业务协同、互联成网、合作 共赢的机会,共同推进国家物流枢纽及各地物流园区高质量发展,我 们决定召开 2021 年国家物流枢纽建设联合推进会暨第 19 次全国物流 园区工作年会。现将有关事项通知如下: 一、会议时间、地点 时间:2021 年 8 月 25 日(周三)报到,26-27 日开会。 报到地点:湖北省宜昌市馨岛国际酒店(湖北省宜昌市东山大道 51 号,电话:0717-6099999) 二、会议主要内容 (一)请国家发展改革委等政府部门领导通报国家物流枢纽、示 范物流园区评审认定及布局建设工作最新进展情况,介绍“十四五” 期间推进物流业高质量发展的政策思路。 (二)发布《国家物流枢纽创新发展报告(2021)》和《2021 年 物流园区综合评价报告》。 (三)组织召开国家物流枢纽联系机制工作例会。 (四)请业内知名专家围绕国家物流枢纽经济示范区等热点问题 做专题讲座,同期组织相关专题业务培训。 (五)请国家物流枢纽、示范物流园区、优秀物流园区等高管分 享物流节点与网络建设、模式和技术创新经验及合作意向。 (六)组织专题分论坛。采取自荐与推荐相结合的方式产生分论 坛发言人,按照枢纽及园区类别、根据参会企业需求,组织若干专题 分论坛。欢迎参会单位提出发言申请或推荐发言人,以便合理安排。 (七)组织物流园区展示交流、项目对接。 (八)同期组织召开汽车物流高峰论坛。 — 2 — 三、参会人员 (一)国家物流枢纽建设运营主体及申报单位代表; (二)中物联物流园区专委会会员单位代表; (三)示范物流园区及申报单位代表; (四)各地物流园区管委会(基地、中心、公路港、陆港、无水 港、保税物流中心等)及入驻企业代表; (五)各类物流企业,物流教学、研究、投资咨询单位和物流地 产商、园区设备供应商代表; (六)欢迎各地发展改革委等政府物流工作相关部门、国家物流 枢纽承载城市政府领导及行业协会组团参加。 四、会议联络 中国物流与采购联合会物流园区专业委员会 于雪姣 18610081151 陈 凯 18811446270 杨宏燕 13810445663 宫士博 18604112939 郑 伟 15611027265 何庆宝 15510125659 吕 杨 13811116258 黄 萍 13301381866 联络人手机号同微信 邮 箱:CFLPYQ@vip.163.com 相关会议信息请扫码关注“中物联物流园区专委会”公众号。 附件: 1. 宜昌市情简介 2. 参会指南 3. 报名回执 二〇二一年七月十五日 中国物流与采购联合会 2021 年 7 月 15 日印发 — 3 — 附件 1: 宜昌市情简介 宜昌,位于长江中上游结合部,是湖北省域副中心城市、国家区域性中心城市,也 是三峡工程、葛洲坝水利枢纽工程所在地,被誉为“世界水电之都、中国动力心脏”。 现辖 13 个县市区,国土面积 2.1 万平方公里,常住人口 415 万。 山川秀美,资源富集。宜昌拥有 5A 级景区 4 家(三峡大坝、三峡人家、清江画廊、 屈原故里)、三游洞等 4A 级景区 17 家,年接待游客 8900 万人次。本次会议承办方宜 昌交旅集团运营的“两坝一峡”及长江夜游为宜昌独有的游轮产品,是宜昌旅游的“名 片”。宜昌物产丰饶,属于全国八大磷矿产区之一,石墨矿储量全国第三,是中南地区 唯一的鳞片石墨矿。宜昌也是“桔都茶乡”,水果之王中华猕猴桃的世界原产地。 区位独特,物流便捷。宜昌区位得中独厚,交通优势明显,物流要素高度集中,入 选首批 23 个国家物流枢纽城市。云集了水铁公空管运输方式,以及自贸试验区、综合 保税区、保税物流中心、跨境电商综合试验区。宜昌以“两路(江南、江北翻坝高速)、 两港(白洋港、茅坪港)、两铁(白洋港、茅坪港疏港铁路)、一管(江南翻坝油气管 道)”为核心构建的三峡综合交通运输体系上升为国家战略。 百业竞兴,基础厚实。宜昌作为长江中上游重要节点城市,早在 1876 年就开埠通 商。得益于葛洲坝工程和三峡工程兴建等历史机遇,实现了由峡江小城向滨江明珠的历 史性飞跃,成为世界水电装机容量第一城。宜昌聚焦化工新材料、生物制品、仿制药、 医用制品、汽车制造、智能装备制造等 16 条工业产业链,及现代农业、大旅游、大物 流、大数据、大健康等产业,成为全国战略性新兴产业集聚发展试点城市。 文脉之地,载誉之城。宜昌历史悠久,巴楚文化源远流长,是中华民族伟大母亲嫘 祖、世界历史文化名人屈原、古代民族团结使者王昭君的故里。李白、杜甫、白居易、 欧阳修、苏轼等都在宜昌留下了不朽诗篇。宜昌历来是兵家必争之地,也是一方英雄的 土地,三国故事 37 回发生在宜昌,夷陵之战就发生在猇亭。 宜昌荣获国家创新型试点城市、国家产融合作试点城市、中国最适合开设工厂的城 市、中国最佳投资城市和中国十大最具发展潜力城市等荣誉。当前,宜昌市委、市政府 提出建设世界旅游名城、清洁能源之都、长江咽喉枢纽、精细磷化中心、三峡生态屏障、 文明典范城市六大目标定位,打造“一江两岸、主城引领、产业兴旺、功能强大、人气 鼎盛”的滨江宜业宜居宜游之城。值此物流盛会召开之际,宜昌政府和人民热诚欢迎全 国物流界嘉宾莅临指导。 — 4 — 附件 2: 参 会 指 南 一、会议报名 因本次会议参会人数较多,为做好服务工作,请参会代表于 8 月 20 日(周五)前 反馈报名回执。 二、会议报到 8 月 25 日(周三)全天在湖北省宜昌市馨岛国际酒店(湖北省宜昌市东山大道 51 号,电话:0717-6099999)。 参加物流枢纽业务培训的代表,提前一天报到,25 日培训一天(通知另发)。 会议流程具体安排另行通知。 三、交通信息 1.宜昌东站:约 15 公里,出租车约 20 分钟;乘公交车 9 路至刘家大堰站(馨岛国 际酒店门口),20 站约 42 分钟; 2.宜昌机场:约 31.4 公里,出租车约 30-35 分钟;乘机场大巴至葛洲坝酒店(约 30-35 分钟),步行 10 分钟可到馨岛国际酒店。 四、住房安排 会议预定了 2 个酒店(详见报名回执)。25 日 14 点后到达的代表,请 24 日 22:00 前短信联系于雪姣(18610081151)或杨宏燕(13810445663)以便留房。 五、会议费及交费方式 1.会议费(含资料、餐费及参观,不含业务培训费)。非会员代表收取 2800 元; 中物联物流园区专委会会员单位(含中物联会员单位)代表、中国物流学会个人会员每 人收取 2300 元。 2.由于本次参会代表较多,请尽量选择提前汇款交纳会议费,我们将根据交费顺 序提前安排住房。请于 8 月 20 日前将会议费汇至以下账号。汇款后将发票抬头、纳税 人识别号等相关开票信息、联系人手机号及汇款凭证发送至园区专委会邮箱 (CFLPYQ@vip.163.com),郑伟将回复邮件确认,并开具电子发票发送至联系人邮箱。 收款单位:中物纽联管理咨询(北京)有限公司 开 户 行:中国工商银行股份有限公司北京幸福街支行 账 号:0200333409100059659 六、演讲及展览展示 分论坛演讲意向联系人:陈凯(18811446270)、黄萍(13301381866) 展览展示联系人:宫士博(18604112939)、于雪姣(18610081151) 七、会后活动 本次会议全部活动将于 8 月 27 日下午参观后结束,请代表自行安排后续行程。 — 5 — 附件 3: 报 名 回 执 单位名称 地 址 电 话 邮 编 传 真 参会人姓名 性 别 职 务 手机号码 邮 住 房 箱 参观意向 □是 □否 □是 □否 □是 □否 住宿安排 □是 □否 □是 □否 □是 □否 馨岛国际酒店 (400 元/间/天) □标间 □标间 □标间 意 宜昌均瑶禧玥酒店 向 (320-390 元/间/天) □标间 □大床 发票抬头: 发票指定联系人: □标间 □大床 □标间 □大床 纳税人识别号: 联系电话: 邮箱: 备注: 1.会议预定了 2 个酒店,其中馨岛国际酒店为 400 元/间/天,宜昌均瑶禧玥酒店为 320-390 元/间/天。请参会代表务必认真填写住房意向,提前交费的代表,优先安排住房; 现场交费的代表,按照当时房源情况安排;如无须会务组安排住房,也请在表中注明。 2.请参会代表仔细阅读《参会指南》,认真填写以上回执(同一单位代表可填写在 一 张 表 格 上 , 此 表 不 够 , 可 复 制 ) 。 请 于 8 月 20 日 ( 周 五 ) 前 发 送 至 邮 箱 CFLPYQ@vip.163.com,并与于雪姣(18610081151)确认收到。 — 6 —

关于召开2021年国家物流枢纽建设联合推进会暨第19次全国物流园区工作年会的通知(物联园区字[2021]76号).pdf![关于召开2021年国家物流枢纽建设联合推进会暨第19次全国物流园区工作年会的通知(物联园区字[2021]76号).pdf](https://wenku000.chddh.cn/arc-1754624037107/docs/55578746258afcaa2ed678de55ea9583/jpg/a-1.jpg)
![关于召开2021年国家物流枢纽建设联合推进会暨第19次全国物流园区工作年会的通知(物联园区字[2021]76号).pdf](https://wenku000.chddh.cn/arc-1754624037107/docs/55578746258afcaa2ed678de55ea9583/jpg/a-2.jpg)
![关于召开2021年国家物流枢纽建设联合推进会暨第19次全国物流园区工作年会的通知(物联园区字[2021]76号).pdf](https://wenku000.chddh.cn/arc-1754624037107/docs/55578746258afcaa2ed678de55ea9583/jpg/a-3.jpg)
![关于召开2021年国家物流枢纽建设联合推进会暨第19次全国物流园区工作年会的通知(物联园区字[2021]76号).pdf](https://wenku000.chddh.cn/arc-1754624037107/docs/55578746258afcaa2ed678de55ea9583/jpg/a-4.jpg)
![关于召开2021年国家物流枢纽建设联合推进会暨第19次全国物流园区工作年会的通知(物联园区字[2021]76号).pdf](https://wenku000.chddh.cn/arc-1754624037107/docs/55578746258afcaa2ed678de55ea9583/jpg/a-5.jpg)
![关于召开2021年国家物流枢纽建设联合推进会暨第19次全国物流园区工作年会的通知(物联园区字[2021]76号).pdf](https://wenku000.chddh.cn/arc-1754624037107/docs/55578746258afcaa2ed678de55ea9583/jpg/a-6.jpg)