沧州市2019年国民经济和社会发展统计公报.doc.docx
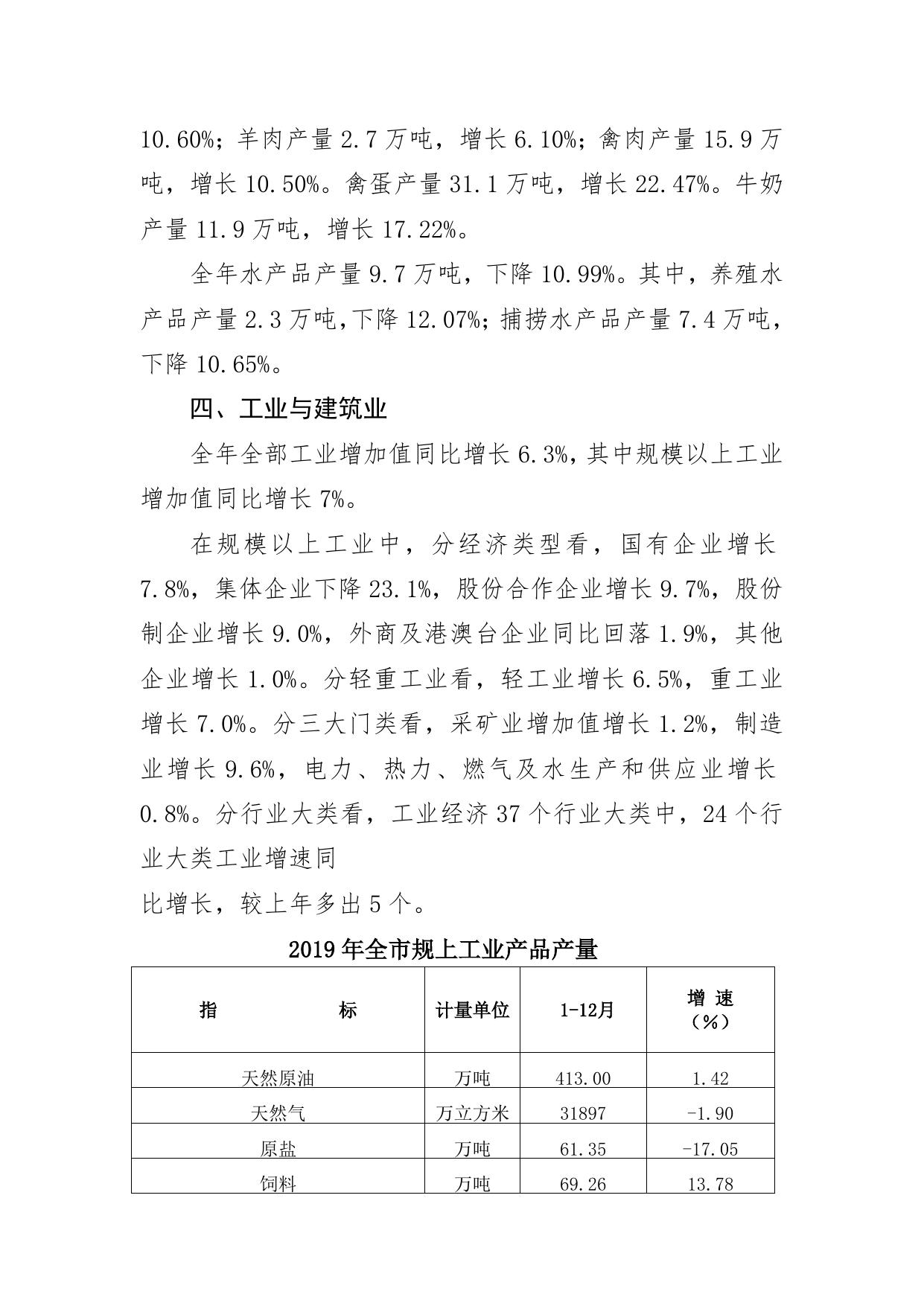
沧州市 2019 年国民经济和社会发展统计公报 沧 州 市 统 计 局 国家统计局沧州调查队 2019 年,全市各级各部门在市委、市政府的坚强领导下, 以习近平新时代中国特色社会主义思想为指导,紧紧围绕构 建“一港双城三带四区”发展格局,坚持稳中求进工作总基 调,全面做好“六稳”工作,深入开展“三深化、三提升” 活动,统筹推进稳增长、促改革、调结构、惠民生、防风险、 保稳定,不断壮大“新动能”、培育“新引擎”,经济运行实 现了总体平稳、稳中有进、提质增效的良好态势,供给侧结 构性改革继续深化,新旧动能转换成效显著,三大攻坚战取 得关键进展,人民群众获得感、幸福感、安全感不断提升, 为全面建成小康社会,加快打造河海相济、动能强劲的重要 增长极,建设新时代创新驱动经济强市、生态宜居美丽沧州 打下坚实基础。 一、综合 初步核算,全市生产总值(GDP)3588 亿元,按可比价 格计算,比上年增长 6.9 %。其中, 第一产业增加值 292.6 亿 元 , 增 长 2.2% ; 第 二 产 业 增 加 值 1430.3 亿 元 , 增 长 6.2%;第三产业增加值 1865 亿元,增长 8.2%。三次产业对 GDP 增长的贡献率分别为 3.0%、36.4%和 60.6%。按常住人 口计算,人均地区生产总值 47662 元,增长 6.4%。分三大经 济板块看,渤海新区实现 GDP 644.9 亿元,增长 7.3%,占 全市的比重为 18%;中心城区实现 GDP 803.2 亿元,增长 6.5%,占全市的比重为 22.4%;县域板块实现 GDP 2139.9 亿元,增长 6.9%,占全市的比重为 59.6%。 全市共有常住人口 754.43 万人,比上年末减少 4.17 万 人(由于雄安新区划走原任丘市三个乡镇,导致总人口减少, 如果剔除此因素,实际增长 3.29 万人)。全年出生人口 9.2 万人,人口出生率为 12.2‰;死亡人口 3.77 万人,死亡率 为 5‰;人口自然增长率为 7.2‰。城镇常住人口 414.26 万 人,比上年末增加 7.35 万人;乡村常住人口 340.17 万人, 上年末减少 11.52 万人。常住人口城镇化率为 54.91%,比上 年末提高 1.27 个百分点。 全年全市城镇新增就业 8.18 万人,失业人员再就业 2.76 万人,就业困难人员实现就业 1.15 万人,分别完成全年任 务的 111.47%、127.57%、127.90%,登记失业率控制在 2.86% 以下。 全市居民人均可支配收入 25421 元,增长 9.2%。按常住 地分,城镇居民人均可支配收入为 36244 元,增加 2716 元, 增长 8.1%;农村居民人均可支配收入为 14854 元,增加 1338 元,增长 9.9%。 全年全市居民消费价格指数累计同比上涨 3%,涨幅比上 年扩大 0.4 个百分点。分类别看,食品烟酒类价格同比上涨 5.6%,衣着类上涨 2.6%,居住类上涨 0.6%,生活用品及服 务类上涨 1.0%,交通和通信类下降 2.4%,教育文化和娱乐 类上涨 3.4%,医疗保健类上涨 6.9%,其他用品和服务类上 涨 6.1%。全市工业生产者出厂价格与 2018 年持平。 二、高质量发展 京津冀协同发展纵深拓展。截止到年末,全市累计引进 京津合作项目 1300 多个,协议总投资 6213 亿元。北京现代 沧州工厂已累计产销整车 38 万辆、北汽威旺黄骅基地新能 源汽车实现量产,两个项目带动沧州汽车产业成为主要支柱 产业。北京生物医药产业园,已签约 140 个入园项目、总投 资 443 亿元,已有 48 家开工建设或竣工投产,完成投资近 百亿。明珠国际服装生态新城,项目总投资 536 亿元,3000 多家服装加工企业落户沧东开发区。南开大学渤海新区绿色 化工研究院、百度 Apollo 自动驾驶与车路协同、中国运载 火箭技术研究院沧州创新研究院等一批协同发展标杆项目 正式落地。 新动能新引擎加快壮大。全市“六大新动能”“五大新 引擎”产业涵盖的 593 家规模以上工业企业完成增加值增长 12.9%,高于全市规上工业平均增速 5.9 个百分点,对全市 规模以上工业贡献率达 85.3%,上拉全市规模以上工业增速 11.0 个百分点。全市共有“六大新动能”产业项目 530 个, 完成投资增长 11.4%,高于全市投资增速 5.4 个百分点,对 固定资产投资的贡献率达到 53.1%,拉动固定资产投资增长 3.2 个百分点。全市 226 家规模以上战略性新兴产业企业完 成工业增加值增长 12.1%,高于全市规模以上工业平均水平 5.1 个百分点,对全市规模以上工业增加值增长贡献率为 14.9%,贡献率高于 2018 年 3.2 个百分点。 产业结构转型升级扎实推进。全市新增农业产业化单位 53 家,达到 349 家,其中龙头企业 277 家,龙头企业数量再 创历史新高;被列为农业战略新兴产业、经济附加值较高的 中草药种植产量达 10965 吨,增加 8664 吨,增长 376%。全 面实施“六个一”工程,全市“18+7”特色产业集群投入智 能改造资金 210 亿元,完成营业收入超 3000 亿元,增长 11.2%,产业技术研究院实现县域全覆盖;华北石化千万吨 炼油升级改造项目全面投产,河间工艺玻璃智造产业园一期 工程开工建设,泊头铸造被生态环境部、中铸协誉为全国铸 造产业集群改造升级的示范。 三、农业 全年农林牧渔业总产值完成 605.1 亿元,增长 2.27%; 农林牧渔业增加值完成 355.4 亿元,增长 2.16%。 全年粮食总产量为 451.9 万吨,增长 4.57%。其中,夏 收小麦总产量为 199.8 万吨,增长 1.46%;秋粮玉米总产量 为 246.1 万吨,增长 7.49%。棉花播种面积 20.9 万亩,总产 量 1.5 万吨,下降 17.19%;油料播种面积 15.8 万亩,总产 量 3.8 万吨,增长 3.88%;蔬菜及食用菌播种面积 67.2 万亩, 总产量 296.8 万吨,下降 7.5%。 全年园林水果产量 98.6 万吨,增长 6.09%。其中,红产 量 39.6 万吨,增长 4.11%;梨产量 46.3 万吨,增长 3.53%; 苹果产量 4.8 万吨,增长 1.72%。 全年猪牛羊禽肉产量达 43.0 万吨,增长 4.42%。其中, 猪肉产量 20.6 万吨,下降 1%;牛肉产量 3.9 万吨,增长 10.60%;羊肉产量 2.7 万吨,增长 6.10%;禽肉产量 15.9 万 吨,增长 10.50%。禽蛋产量 31.1 万吨,增长 22.47%。牛奶 产量 11.9 万吨,增长 17.22%。 全年水产品产量 9.7 万吨,下降 10.99%。其中,养殖水 产品产量 2.3 万吨,下降 12.07%;捕捞水产品产量 7.4 万吨, 下降 10.65%。 四、工业与建筑业 全年全部工业增加值同比增长 6.3%,其中规模以上工业 增加值同比增长 7%。 在规模以上工业中,分经济类型看,国有企业增长 7.8%,集体企业下降 23.1%,股份合作企业增长 9.7%,股份 制企业增长 9.0%,外商及港澳台企业同比回落 1.9%,其他 企业增长 1.0%。分轻重工业看,轻工业增长 6.5%,重工业 增长 7.0%。分三大门类看,采矿业增加值增长 1.2%,制造 业增长 9.6%,电力、热力、燃气及水生产和供应业增长 0.8%。分行业大类看,工业经济 37 个行业大类中,24 个行 业大类工业增速同 比增长,较上年多出 5 个。 2019 年全市规上工业产品产量 计量单位 1-12月 增 速 (%) 天然原油 万吨 413.00 1.42 天然气 万立方米 31897 -1.90 原盐 万吨 61.35 -17.05 饲料 万吨 69.26 13.78 指 标 #混合饲料 万吨 16.02 12.38 饮料酒 千升 140854 4.11 #白酒(折65度,商品量) 千升 3066 9.93 啤酒 千升 137788 3.99 机制纸及纸板(外购原纸加工除外) 万吨 3.11 -35.05 原油加工量 万吨 1479.86 27.11 烧碱(折100%) 万吨 25.83 4.01 合成氨(无水氨) 万吨 119.38 4.87 初级形态的塑料 万吨 9.95 185.35 塑料制品 万吨 44.30 9.30 水泥 万吨 297.00 18.16 汽车 万辆 17.04 -6.53 在统的五大主导产业中,石油加工业完成工业增加值增 长 18.0%,对全市规上工业贡献率达到 46.9%,是支撑全市 工业经济发展的主要动力;石油和天然气开采业增加值增长 1.7%,对全市规上工业贡献率 2.6%;金属制品业订单不断增 加,实现了 8.5%的快速增长,对全市规上工业贡献率达 11.9%;汽车制造业增加值下降 1.3%;化学原料和化学制品 制造业业累计增速 16.2%,对全市规上工业贡献率为 21.5%, 上拉全市工业增速 1.5 个百分点。 全年规模以上工业企业完成主营业务收入 4215.9 亿元, 增长 6.5%;实现利润总额 146.2 亿元,下降 20.3%。全市在 统计的 35 个工业大类行业中,除石油、煤炭及其他燃料加 工业外,其余 34 个行业整体实现盈利,行业盈利面达到 97.1%。采矿业实现利润总额 11.6 亿元,下降 23.2%;制造 业实现利润总额 112 亿元,下降 24.2%;电力、热力、燃气 及水的生产和供应业实现利润总额 22.6 亿元,增长 2.1%。 装备制造业实现利润总额 50.97 亿元,增长 15%,上拉全市 利润增速 3.6 个百分点;实现营业收入 1235.9 亿元,增长 4.1%,上拉全市营业收入增速 1.2 个百分点。 全年建筑业总产值 441.1 亿元,增长 10.2%,其中建筑 工 程 产 值 365.1 亿 元 , 增 长 12.2% , 占 建 筑 业 总 产 值 的 82.8%;安装工程产值 55.3 亿元,增长 12.6%,占 12.5%; 其他产值 20.7 亿元,下降 20.1%,占 4.7%。资质以上总、 专包建筑业企业共 218 家,其中特级和一级总、专包企业 26 家,二级企业 85 家,三级及其他企业 107 家。 五、服务业 全年批发和零售业增加值 285.7 亿元,增长 8.6%;交通 运输、仓储和邮政业增加值 511.4 亿元,增长 11%;住宿和 餐饮业增加值 23.7 亿元,增长 6.1%;金融业增加值 194.5 亿元,增长 6.9%;房地产业增加值 142.3 亿元,下降 6.4%。 服务业增加值占 GDP 比重提高 0.4 个百分点,对整体经济增 长的贡献率 60.6%,拉动经济增长 4.2 个百分点。全年规模 以上服务业企业营业收入下降 1.9%,利润总额增长 9%。 全市货物运输总量 26000 万吨,增长 0.36%;货物运输 周 转 量 1232.9 亿 吨 公 里 , 增 长 0.98% 。 旅 客 运 输 总 量 3990.25 万人,下降 10.7%;旅客运输周转量 27.4 亿人公 里,与上年持平。黄骅港完成吞吐量 28761 万吨,完成年计 划的 102.7%,集装箱完成 56.6 万标箱,绿色安全评价位列 全国沿海港口第一。全市公路通车里程 1.6982 万公里,增 长 1.9%,其中高速公路里程 627.514 公里,农村公路里程 1.4577 万公里。 全年全市完成快递业务量 21644.27 万件,增长 55.48%; 完成快递业务收入 23.15 亿元,增长 54.35%;快递业务收入 占邮政行业业务收入的比重达到 73.99%。电信业务总收入 (移动、联通、电信公司)42.3 亿元,增长 4.6%。移动电 话年末用户数 780.9 万户,增长 0.13%,其中,5G 用户为 1.16 万户,4G 用户为 625.1 万户。互联网宽带接入用户 228.9 万户,增长 6.7%。 六、固定资产 全年全社会固定资产投资增长 5.5 %,其中固定资产投 资(不含农户)增长 6%。 在固定资产投资(不含农户)中,分产业看,第一产业 投资下降 19.7%,占全部投资的 2.3%;第二产业投资增长 1.7%, 占全部投资的 59.5%;第三产业投资增长 16%,占全 部投资的 38.2%。高新技术产业投资增长 7.2%。民间投资增 长 9.9%。亿元以上项目投资增长 7.1%。 2019 年全市分行业固定资产投资情况 指标名称 全 市 农、林、牧、渔业 制造业 电力、热力、燃气及水生产和供应业 批发和零售业 交通运输、仓储和邮政业 住宿和餐饮业 信息传输、软件和信息技术服务业 金融业 房地产业 租赁和商务服务业 科学研究和技术服务业 水利、环境和公共设施管理业 居民服务、修理和其他服务业 教育 卫生和社会工作 文化、体育和娱乐业 公共管理、社会保障和社会组织 增减(%) 6.0 -22.9 1.4 2.7 5.6 5.0 -78.3 -97.0 8.3 118.8 151.3 -25.5 16.1 -21.8 12.5 155.2 62.2 全年房地产开发投资增长 26.3%,其中住宅投资增长 21.6%,办公楼投资增长 2.9 倍,商业营业用房投资增长 4.7%,其他用房投资增长 59.8%。 全年商品房销售面积 432.4 万平方米,增长 20.4%,其 中住宅销售面积 402 万平方米,增长 28.6%。房屋施工面积 1580.2 万平方米,增长 4.7%,其中住宅施工面积 1245.5 万 平方米,增长 7%。房屋竣工面积 112.1 万平方米,下降 24.4%,其中住宅竣工面积 91.9 万平方米,下降 26.7%。 七、国内贸易 全年全市社会消费品零售总额 1549.3 亿元,增长 8.4%。 其中,限额以上消费品零售额 321.2 亿元,增长 1.4%;限额 以下消费品零售额 1228.1 亿元,增长 10.5%。按经营单位所 在地分,城镇市场实现消费品零售额 1105.9 亿元,增长 7.7 %;乡村市场实现消费品零售额 443.3 亿元,增长 10%。按行 业分,零售业实现零售额 1250.8 亿元,增长 7.8%;批发业 实现零售额 145.6 亿元,增长 9.6%;餐饮业实现零售额 148.8 亿元,增长 11.4%;住宿业实现零售额 4.1 亿元,增 长 6.5%。 在限额以上消费品零售额中,粮油食品类零售额 21.7 亿元,增长 14.6%;服装、鞋帽、针纺织品类商品零售额 41.8 亿元,增长 9.7%;日用品类零售额 8.5 亿元,增长 8.2%;中西药品类零售额 17.4 亿元,增长 20.9%;汽车类零 售额 124.4 亿元,下降 6.3%;通讯器材类实现零售额 5.4 亿 元,增长 15.3%;化妆品类实现零售额 5 亿元,增长 8.4%; 金银珠宝类实现零售额 12.7 亿元,增长 7.6%;石油及制品类 零售额 40.4 亿元,下降 0.9%。 八、对外经济 全年全市外贸进出口总值 371.1 亿元人民币,增长 17.6%, 其中出口 183.6 亿元,下降 7.2%;进口 187.5 亿元,增长 59.4%。从贸易方式看,一般贸易进出口 358.4 亿元,增长 17%,占进出口总值的 96.6%;以保税物流方式进出口 4.1 亿 元,增长 21.9 倍;加工贸易进出口 8.2 亿元,下降 5.3%。 从企业性质看,民营企业进出口 330.6 亿元,增长 22.7%, 居各类企业首位,占全市进出口总值的 89.1%;国有企业进 出口 5.1 亿元,增长 29.6%;外商投资企业进出口 35.4 亿元, 下降 16.1%。从贸易伙伴看,对东盟、巴西进出口涨幅明显, 分别达到增长 2.3 倍和 1.2 倍;此外,对“一带一路”沿线 国家进出口 198.2 亿元,增长 30.8%。从出口商品方面看, 汽车零配件出口 4.5 亿元,增长 12.5%;玻璃制品出口 3.4 亿元,增长 4.7%;机电产品出口 87.1 亿元,增长 3.2%。 2019 年全市主要进出口商品统计表 单位:亿元人民币 出口 商品 机电产品(包括 本目录已具体列 名的机电产品) 钢材# 进口 金额 同比 比重 (±%) (%) 87.1 3.2 47.4 原油# 35.0 -9.0 19.1 初级形状的塑 11.2 商品 金额 同比 比重 (±%) (%) 123.2 78.6 -33.5 65.7 6.0 料 铁矿砂及其精 10.9 矿 煤# 10.3 机电产品(包 括本目录已具 9.2 体列名的机电 产品) 服装及衣着附件 12.8 -11.2 7.0 高新技术产品 9.2 -27.2 5.0 农产品 6.4 1.2 3.5 5.6 -5.1 3.1 农产品 4.5 12.5 2.5 3.6 -3.8 3.4 4.7 纺织纱线、织物 及制品 汽车零配件 摩托车及自行车 的零配件 玻璃制品 -6.9 5.8 535.5 5.5 6.2 4.9 6.4 93.3 3.4 水海产品 3.4 262.2 1.8 2.0 汽车零配件 3.2 -15.6 1.7 1.9 高新技术产品 2.8 42.7 1.5 全市实际利用外资完成 71696 万美元,增长 6.6%。新批 “三资”企业合同项目个数 44 个,增长 25.7%;合同总金额 10.8 亿美元,增长 101.4%;合同外资额 5.3 亿美元,增长 275.6%。 九、财政与金融 全市完成全部财政收入 590.9 亿元,增长 2.6%,其中一 般公共预算收入 283.6 亿元,增长 7.7%。全年完成一般公共 预算支出 688.8 亿元,增长 10.7%。税收收入完成 513.7 亿 元,增长 0.12%。 年末全市金融机构人民币存款余额 5670.3 亿元,比年 初增加 570.4 亿元,其中住户存款余额 4155.6 亿元,比年 初增加 500.8 亿元;非金融企业存款余额 735.5 亿元,比年 初增加 57.6 亿元。年末金融机构人民币贷款余额 3271.7 亿 元,比年初增加 242.1 亿元,其中住户贷款 1381 亿元,比 年初增加 207.6 亿元;非金融企业及机关团体贷款 1890.7 亿元,比年初增加 36.4 亿元。 年末全市共有银行业金融机构 45 家(商业银行 18 家、 村镇银行 13 家、农合机构 14 家);证券、期货营业部 22 家; 保险业机构达到 64 家,分支机构 487 家;小额贷款公司 31 家(其中正常经营的 11 家);典当行 18 家,分支机构 4 家; 融资性担保公司 26 家。 全年共推动 6 家企业登陆多层次资本市场,全市多层次 资本市场上市挂牌企业达 156 家,其中境内外主板公司 8 家、 新三板公司 28 家、区域股权交易市场 120 家。 全年保费收入 211.67 亿元,增长 14.18%。分类型看, 财产险保费收入 60.39 亿元,下降 1.38%;寿险保费收入 151.28 亿元,增长 14.18%;健康险和意外伤害险收入 31.79 亿元,增长 36.03 %。全年赔付额 55.8 亿元,下降 8.25%, 其中财产险赔付 30.59 亿元,下降 2.11 %;寿险赔付 25.21 亿元,增长 14.74%。 十、科技、教育、文化旅游和体育 全市新增高新技术企业 190 家,总数达到 624 家;新 增 1402 家科技型中小企业,总数达到 10184 家;建设 21 家 产业集群产业技术研究院;新增省级重点实验室 3 家,技术 创新中心 16 家,产业技术研究院 2 家,院士工作站 2 家, 专业技术市场 1 家,产业技术创新战略联盟 6 家,国际合作 基地 1 家,农业科技园区 1 家;新增省级科技企业孵化器 1 家,众创空间 3 家,星创天地 9 家。技术合同交易额达 61.2 亿元。2 个项目获国家科学技术奖,13 个项目获省科学技术 奖。全年专利申请量、授权量分别达 8713 件、4984 件,其 中发明专利申请量 918 件,发明专利授权量 133 件。万人发 明专利拥有量达 1.49 件。 全市各级各类学校共 3431 所,在校生 1522739 人(不 含中等职业非全日制学生数),其中基础教育学校 3391 所, 在校生 1471964 人。全市幼儿园 1720 所,在园人数 255452 人;小学 1333 所,在校生 780847 人;初中 267 所,在校生 307032 人;高中 55 所,在校生 126571 人;特教学校 16 所, 在校生 2062 人);全日制中等职业学校 40 所,在校生 50775 人(普通中专 6 所,学生 37846 人;成人中专 18 所,学生 6564 人;职业高中 16 所,学生 6365 人)。 全市拥有群众艺术馆 1 个,县(市、区)文化馆 18 个, 乡镇(街道)综合文化站 192 个,艺术表演团体 171 个。全 市共有公共图书馆 17 个,总藏书量 480.4544 万册,其中市 级图书馆 1 个,藏书量 105.9627 万册。全市广播电视播出 机构 15 家,有线数字电视用户 32.3 万户。电视综合人口覆 盖率、广播综合人口覆盖率均为 100%。 全市 A 级旅游景区 30 个,其中,4A 级以上景区 2 个。 星级饭店 19 家。全年接待国内游客 2867.84 万人次,比上 年增长 37.4%,创收 229.2 亿元,增长 22.2%;国际游客 4.07 万人次,增长 9.5%,外汇收入 1447.6 万美元。 全市拥有体育场馆 35 个。全年新增国家二级运动员 375 人,共获省级以上奖牌 331 枚,其中金牌 98 枚、银牌 108 枚、铜牌 125 枚。 十一、医疗卫生和社会保障 年末全市共有医疗卫生机构 9069 个,其中,医院 191 个;基层医疗卫生机构 8796 个,其中乡镇卫生院 167 个、 社区卫生服务中心(站)105 个、门诊部 15 个、村卫生室 7096 个;专业公共卫生机构 81 个,其中疾病预防控制中心 20 个、 卫生监督所(中心)17 个;其他卫生机构 1 个(黄骅市海港 卫生检疫站)。卫生技术人员 46616 人,其中执业医师和执 业助理医师 22214 人,注册护士 17331 人。医疗卫生机构床 位 41275 张,其中医院 34113 张,乡镇卫生院 5520 张。 年末全市参加企业职工基本养老保险人数 92.08 万人, 比上年末增加 5.97 万人;机关事业养老保险参保 26.25 万 人。参加城乡居民基本养老保险人数 368.65 万人,参保率 为 97.92%。参加基本医疗保险人数 677.98 万人,减少 5.58 万人,其中参加职工基本医疗保险人数 75.23 万人,增加 2.16 万人;参加城乡居民基本医疗保险人数 602.75 万人, 减少 7.74 万人。参加工伤保险的人数 66.27 万人,增加 4.75 万人。 年末全市共有注册登记的提供住宿的各类社会服务机 构 214 个,其中,各类养老服务机构和设施 93 个、公办儿 童收养救助服务机构 15 个、其他提供住宿的社会服务机构 106 个;床位数 16010 张,收养人数 6405 人。共有注册登记 社会组织 1926 个,增长 20.9%。志愿服务团体 4152 个,增 长 10%。 全年发放城乡最低生活保障金 2.82 亿元,保障居民 10.21 万人,其中城市居民 0.83 万人,农民 9.38 万人。2019 年城乡低保标准分别由 620 元/人/月和 4200 元/人/年提高 到 660 元/人/月和 4680 元/人/年,城乡特困人员基本生活 标准分别由每人每年 9672 元和 5600 元提高到了 10296 元和 6084 元。 十二、资源、环境与应急管理 全年完成造林面积 24333 公顷,其中三北防护林完成 1283 公顷,沿海防护林完成 3229 公顷。全民义务植树 1020 万株,村庄绿化 8.2 万亩。全市森林覆盖率为 32%。 全年万元工业增加值能耗下降 5.46%,降幅较上年扩大 0.68 个百分点。 全年空气质量二级及优于二级天数 234 天,比上年增加 24 天;重度及以上污染天数 12 天,比上年减少 2 天。细颗 粒物(PM2.5)浓度年均值为 50 PM10 浓度年均值为 微克/立方米,下降 12.3%; 89 微克/立方米,下降 10.1%。二氧化 硫排放量下降 13.75%、氮氧化物排放量下降 5.98%、化学需 氧排放量下降 4.41%、氨氮排放量下降 5.74%。 全年全市发生各类生产经营性生产安全事故 59 起,死 亡 42 人,经济损失 755.78 万元。其中,工矿商贸企业生产 安全事故 5 起,死亡 4 人,直接经济损失 741 万;经营性道 路交通事故 54 起,死亡 38 人,经济损失 14.78 万元。 说明:1、公报中数据为统计快报数。 2、国内生产总值、各产业增加值绝对数按现价计算, 增长速度按不变价格计算。 3、公报中部分数据来源于相关部门。 4、公报中所涉及的增长和下降均为比上年的增长和 下降。

沧州市2019年国民经济和社会发展统计公报.doc.docx




