2019级会展策划与管理专业人才培养方案.docx
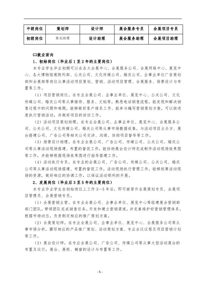
会展策划与管理专业 专业人才培养方案 (三年制) 专业代码:640301 专业主任:郑晓星 制订成员:林海榕、赵云、郑云峰、黄 可筠、陈琳琳 二〇一八年七月制 1 目录 一、入学要求与修业年限 .................................................................................................................3 ㈠入学要求: ............................................................................................................................3 ㈡修业年限: ............................................................................................................................3 二、职业面向 ...................................................................................................................................3 ㈠职业岗位................................................................................................................................3 1、职业岗位群 ..........................................................................................................................3 2、职业岗位进阶 ......................................................................................................................3 ㈡就业面向................................................................................................................................4 1、初始岗位(毕业后 1 至 2 年的主要岗位) ...........................................................................4 2、发展岗位(毕业后 3 至 5 年的主要岗位) ...........................................................................4 ㈢职业岗位、工作任务与核心能力 ...........................................................................................6 三、培养目标与专业人才培养规格.................................................................................................12 ㈠培养目标..............................................................................................................................12 ㈡专业人才培养规格 ...............................................................................................................12 1.素质要求..............................................................................................................................12 2.知识要求..............................................................................................................................12 3.能力要求..............................................................................................................................12 4、职业资格证书与课程证书 ..................................................................................................13 四、课程体系与核心课程(教学内容) .........................................................................................13 ㈠专业课程体系的架构 ...........................................................................................................14 ㈡专业课程..............................................................................................................................15 ㈢实践教学环节安排与说明 ....................................................................................................26 1.实践教学甘特图...................................................................................................................26 2.独立设置实践教学环节安排表 .............................................................................................29 3.独立设置实践教学环节的基本要求 .........................................................错误!未定义书签。 4.独立设置实践教学环节的条件要求及保障措施 .......................................错误!未定义书签。 五、教学进程安排与说明 ...............................................................................................................30 ㈠课程学时结构 ......................................................................................................................31 ㈡周教学时间分配表 ...............................................................................................................31 ㈢教学进程表 ..........................................................................................................................32 六、教学环境和设施要求 ...............................................................................................................36 (一)教学设施 ......................................................................................................................36 (二)教材及图书、数字化(网络)资料等学习资源 ............................................................36 七、专业教师任职资格与教学团队要求 .........................................................................................37 八、实施建议 .................................................................................................................................37 (一)教学方法、手段与教学组织形式建议 ...........................................................................38 (二)教学评价、考核建议 ....................................................................................................38 (三)教学管理 ......................................................................................................................38 九、质量管理 .................................................................................................................................38 2 十、毕业要求 .................................................................................................................................38 3 一、入学要求与修业年限 ㈠入学要求: 选项:具有普通高中、中等职业学校及以上学历者 ㈡修业年限: 三年制,专科。 二、职业面向 ㈠职业岗位 1、职业岗位群 所属专 所属 业大类 专业类 对应行业 主要职业类别 主要岗位类别 职业资格(职 (或技术领域) 业技能等级) 举例 旅游大 会展类 会议、 展览服务 会展设计师 类(64) (6403) 人员(40707) 装饰美工 商 务 专 业 人 员 会展策划专业人员 (20607) 市场营销专业人员 品牌专业人员 会议、展览及 相关服务 (7280) 工艺美术与创意设 陈列展览专业人员 计专业人员 (20906) 证书举例 会展业 职业经理人 PS 销售人员(20906) 营销员 商务咨询服务人员 客户服务管理人员 (40702) 婚礼策划师 婚庆礼仪 婚 姻 服 务 人 员 (8070) (41005) 群众文体活动 群众文化活动服务 会展策划专业 (8870) 人员(41301) 人员 群众文化指导 员 商业综合体管 文化、体育和娱乐 会展策划专业 理服务(7222) 服务人员(41300) 人员 文化活动服务 文化、体育和娱乐 会展策划专业 (9051) 服务人员(41300) 人员 2、职业岗位进阶 职业进阶 岗位类别名称 1 岗位类别名称 2 岗位类别名称 3 岗位类别名称 4 高级岗位 策划总监 设计总监 展会服务经理 会展项目经理 -4- 中级岗位 策划师 设计师 展会服务专员 会展项目专员 初级岗位 策划助理 设计助理 展会服务助理 会展项目助理 ㈡就业面向 1、初始岗位(毕业后 1 至 2 年的主要岗位) 本专业学生毕业初期可以在各大会展中心、会展服务公司、会展网络中心、展览中 心、各大博物馆展陈列部、公关公司、文化传媒公司、婚庆公司、企事业单位广告策划 部和会展部等岗位从事活动项目策划、营销、活动项目管理、会展服务、场景设计与布 置等工作。 (1)项目营销岗位。在专业会展公司、企事业单位、展览中心、公关公司、文化 传媒公司、婚庆公司等从事接待、服务、文秘等,熟悉电话销售流程,能发现和解决销 售过程中的问题和难题,能够做好客户维系工作、能参与编写营销策划方案,可以按进 度执行营销活动,并做好项目的回访工作。 (2)活动项目策划助理。在专业会展公司、企事业单位、展览中心、会展服务公 司、公关公司、文化传媒公司、婚庆公司等从事市场数据收集,与活动项目主办方、展 台搭建公司、广告公司等相关公司交涉、沟通、协助项目督导等工作。 (3)场景设计助理。在专业会展公司、广告公司、传媒公司、公关公司、婚庆公 司等从事活动现场搭建、布置的督促工作,能协助展台设计师完成制作活动现场效果图 等工作,并能够根据现场效果图进行指导搭建工作。 (4)活动执行专员。在专业的会展公司、广告公司、传媒公司、公关公司、婚庆 公司等从事活动现场搭建、布置的督促工作,活动现场执行管理工作,能够统筹活动现 场的资源,做好相应的协调工作,以保证活动顺利的开展。 2、发展岗位(毕业后 3 至 5 年的主要岗位) 本专业毕业学生在初始岗位上工作 3—5 年后,即可被晋升会展策划专员、会展项 目管理员、会展营销专员。 (1)会展营销主管。在专业会展公司、企事业单位、展览中心等组建展会营销部 部门团队,带领团队完成销售任务。开发和建立营销渠道,并完善维护好营销管理体系。 根据市场动态,负责制定相应的推广策划方案。 (2)会展策划师。在专业会展公司、企事业单位、展览中心、会展服务公司等从 事市场分析,撰写相应的产品推广策划、活动策划方案、专业会议议程及项目营销计划 等工作。 (3)展台设计师。在专业会展公司、广告公司、传媒公司等从事大型活动展台的 布置及运行,展台、展柜、橱窗的设计与布置等工作。 -5- (4)会展项目管理员。在专业会展公司、广告公司、传媒公司、会展中心等从事 项目开发、策划、预算、控制、现场实施、项目部门人员管理、供应商资源管理等管理 岗位的工作。要求很高,必须有 3-5 年的工作经验,但也是目前行业缺口最大的岗位。 -6- ㈢职业岗位、工作任务与核心能力 职业 岗位 工作任务 主要核心能力 工作过程简述 专业能力 社会能力 方法能力 (1)能设计调查方案、问卷和访谈调查表; 应用各种市场调研的方法收集、分 (2)能熟练掌握并应用各种市场调研的方法收 析和综合行业、市场信息; 集、分析和综合行业、市场信息; 应用各种市场调研的方法收集、分 (3)能进行基本文字处理和归档,能熟练应用 析和综合行业、市场信息; Excel 及 Access 等软件; 进行基本的数据统计分析,撰写会 (4)能进行基本的数据统计分析,撰写会展项 展项目可行性分析报告; 目可行性分析报告; 进行活动招商创意; (1)能够对活动项目的创意做出科学的评价; 遵守职业道德 知识转化能力 写作活动策划书初稿; (2)能够熟练运用头脑风暴法、戈登分合法、 独立工作能力 知识迁移能力 经客户修改确认完稿。 聚散法以及多元思考法进行活动项目的创意。 交流沟通能力 逻辑思维能力 策划 (1)能撰写各类活动策划的市场调查文案; 公共关系能力 制订计划能力 岗位 (2)能熟练地掌握市场调查的方法,进行有效 劳动组织能力 控制过程能力 地开展活动调研; 群众意识能力 工作评价能力 (3)能够得出科学的调查数据,保障各种活动 社会责任能力 创新实践能力 的策划和实施; 灵活应变能力 活动文案撰写 创新基础 项目 撰写各类活动策划的市场调查文案; 会展市场调研 掌握活动项目调研的基本方法; 重点掌握活动项目开展后的评价。 (4)能够在活动项目的总结反馈阶段,撰写有 针对性的活动项目总结,以及预见性地撰写活动 项目的发展趋势。 节事活动策划 掌握活动策划的原则与方法; (1)能运用 swot 方法,对活动市场环境进行分 掌握招活动商相关工作的策划方法 析,对活动进行立项分析及策划; 与函件的写作方法; (2)能结合活动项目进行活动的招商、招展、 掌握活动项目各种合同以及报关、 品牌推广等工作; 报批方法; (3)能结合项目,完成新闻发布会、开幕式、 掌握新闻发布会的特点、开幕式、 闭幕式等会议、活动相关策划组织工作; -7- 闭幕式的流程; (4)能拟写活动场馆租赁合同、场地规划、制 定展品运输方案; (5)能对活动现场的服务进行规划和管理。 撰写婚庆各主题策划文案; (1)能撰写婚庆各主题策划文案; 与客户沟通收集主题策划素材; (2)能有效地与客户沟通收集主题策划素材; 婚庆策划 进行各种婚庆项目的策划和实 施; (3)能有效地进行会展客户关系管理; (4)能进行各种婚庆项目的策划和实施; 团队合作的方式进行展览项目策划; (1)展览项目运作的全部知识。 执行过程中具备较强沟通与协调的 会展综合实训 (2)展览项目运作的全部能力。 能力; 思路开拓能力,创新能力; 展览项目运作的全部能力; 客户关系管理 搜寻目标客户群名录,进行电话销 (1)能操作相关数据库软件; 售; (2)能熟练掌握并应用电话销售技巧; 拜访客户进行面谈; (3)能进行业务面谈和简单的销售; 进行网络销售; (4)能进行网络销售和其他一些销售方法; (1)能辨别与选择优质展商,建立双赢销售策 项目 与有关部门进行展会合作项目洽谈, 营销 编写预算、分析报告,制定方案; 岗位 与展会商、赞助商、供应商谈判, 商务沟通与谈判 最终达成合作,拟定合同,承接招 展工作,完成招商目标; 会展资料的跟踪、整理、归档,及 时反馈展会营销效果评估; 略和行动计划; (2)熟悉展会活动流程,能制定总体销售方案 和细分市场营销方案; (3)能掌握招商招展的技巧与技术;能设计招 展书; (4)能演示提案,进行商务谈判; (5)能拟定合同; (6)能用商务英语进行口头和书面交流; (7)能撰写营销效果评估报告书; 掌握视频剪辑的技巧; 宣传视频制作 (1)能够 能够根据宣传的需求拟定视频脚本; 能够根据活动选需求制作视频, -8- 宣传 (1)掌握活动项目推广方案实施的技巧; 推广 (2)掌握活动项目销售的流程及技巧; (3)掌握活动项目推广与销售的工作流程及各 岗位 撰写各类活动项目的推广方案; 活动推广与销售 项技能。 开展各类活动项目的推广实施; 有效地进行活动项目的销售。 利用微信微博等自媒体平台进行品 (1)通过现代化互联网手段,利用微信、微博、 贴吧等新兴媒体平台工具进行产品宣传、推广、 新媒体运营与管 牌推广,产品营销;策划品牌相关的、 产品营销的一系列运营; 有高度传播性的内容和线上活动; 理 向客户广泛或者精准推送消息。 将策划案中的内容、网站的主题模式, 以及结合自己的认识通过艺术的手 网页制作 法表现出来; 将网页设计师所设计出来的设计稿, 按照 W3C 规范用 html 语言将其制作 成网页格式。 (2)通过策划品牌相关的优质、高度传播性的内 容和线上活动。 (1)发展的结构(树),网页的内容和演示; (2)创建一个 Web 界面(也被称为网页设计); (3)用不同的编程语言的网站整合。 (4)建立一个网站的内容管理系统(外语简称: CMS); (5)预订和管理域名(网站地址,网站的访 问); 根据不同活动展会婚庆等项目的要 (1)能根据不同活动展会婚庆等项目的要求选择 求选择相应的灯光与音响; 进行灯光音响现场布置的工作及督 (2)能有效地进行灯光与音响使用时所具备的场 项目 执行 岗位 相应的灯光与音响; 灯光与音响应用 导; 地条件与用电条件进行分析; 进行灯光与音响的现场调配; (3)能有效地进行灯光音响现场布置的工作及督 导; (4)能进行灯光与音响的现场调配;: (5)熟悉灯光与音响布置的基本流程; -9- (6)掌握灯光与音响操作的技能。 各类活动的现场搭建; 专周实训 (1)熟悉会展、活动以及婚庆等现场搭建的基本 开展各类搭建活动中的现场处理及 流程; 后期安全等服务; (2)掌握会展、活动以及婚庆等现场搭建的技能。 完成各类活动的搭建和实施。 开展各类活动项目接待活动中的餐 (1)能撰写各类活动项目的接待与管理策划文案; 饮、住宿、交通、商务、后期安全等 (2)能有效地开展各类活动项目接待活动中的餐 会展现场服务 服务; 饮、住宿、交通、商务、后期安全等服务; 进行各种活动项目的策划和实施。 (3)能有效地进行活动项目客户关系管理; (4)能进行各种活动项目的策划和实施; 各类活动展台的搭建; 展台搭建实训(专周 熟悉活动展台搭建的基本流程; 实训) 具备简单及复杂展台搭建的技能。 遵守职业道德 知识转化能力 独立工作能力 知识迁移能力 交流沟通能力 逻辑思维能力 公共关系能力 制订计划能力 劳动组织能力 控制过程能力 (1)能熟练运用手绘工具; 群众意识能力 工作评价能力 (2)具有一定的空间表现力; 社会责任能力 创新实践能力 (3)能绘制一般的活动场景效果图; 灵活应变能力 (1)能进行各类活动展台搭建实际操作; (2)能有效地开展各类活动中展台搭建的前期、 中期、后期业务; (3)能有效有质地进行展台搭建; 绘制简单的活动场景效果图; 造型能力训练 展示 清晰反映客户要求; 清晰绘制自身设计理念; 设计 运用图形图像掌握图形图像软件的 (1)能熟练运用基本绘图命令; 岗位 图形图像软件应用 绘制、编辑命令; (2)能运用基本 编辑命令对二维 图形进行修 理解图形空间和模型空间的概念,掌 改;; 握输出方法; (3)能绘制简单的施工图; - 10 - 掌握基础施工图的绘制方法; AutoCAD 软件应用 二维图形的绘制、编辑; (1)能熟练运用基本绘图命令; 三维绘图; (2)能运用基本编辑命令对二维图形进行修改; 掌握输出方法; (3)会图纸空间与模型空间的转换,能利用工具 掌握基础施工图的绘制方法。 控制图形的输出; (5)能绘制简单的施工图 3DMAX 软件应用 展示设计 根据设计理念建立三维模型; (1) 能完成初步建模; 通过贴图、渲染手段优化效果图; (2) 进行适当的贴图与材质选择; 掌握灯光、渲染、动画的制作。 (3) 掌握渲染,制作最后的效果图。 了解活动场景设计的基本概念; (1)学会运用场景绘制的基本方法; 熟悉活动场景设计的基本流程; (2)熟悉如何运用不同透视空间和风格单元重新 掌握构图原理、光影与色彩、透视原 组合构成一个新的符活动会展要求的场景; 理的基础知识。 (3)能使作品具有较强的设计表现能力 - 11 - 三、培养目标与专业人才培养规格 ㈠培养目标 本专业培养拥护党的领导, 思想政治坚定、德技并修、全面发展,具有一定的科学 文化水平、良好的职业道德和工匠精神、较强的就业创业能力,适应会展业和会展职业 技能领域在生产, 建设、服务, 管理第一线岗位需要, 具有良好的职业道德, 国际化 视野和创新创业意识等素质,掌握项目策划、营销、营运管理,熟悉展示设计等知识和技 术技能,面向会议与展览、广告、婚庆礼仪、体育表演、大型游乐园、展览场馆、商业 综合体等行业,从事商业贸易、休闲文娱, 公关活动, 信息传播, 展示设计等职业岗位 领域的高素质技术技能型人才。 2.包含专业定位面向主要职业岗位的描述、人才培养目标对职业核心能力的描述。 3.确定专业培养目标是制订人才培养计划的前提条件。培养目标的确定必须以服务 为宗旨,以就业为导向;结合区域经济和行业特点对人才的需求,同时应努力体现自己 的办学特色。 ㈡专业人才培养规格 1.素质要求 基本内容: 具有正确的世界观、人生观、价值观。坚决拥护中国共产党领导,树立中国特色社 会主义共同理想,践行社会主义核心价值观,具有深厚的爱国情感、国家认同感、中华 民族自豪感;崇尚宪法、遵守法律、遵规守纪;具有社会责任感和参与意识。 具有良好的职业道德和职业素养。崇德向善、诚实守信、爱岗敬业,具有精益求精 的工匠精神;尊重劳动、热爱劳动,具有较强的实践能力;具有质量意识、绿色环保意 识、安全意识、信息素养、创新精神;具有较强的集体意识和团队合作精神,能够进行 有效的人际沟通和协作,与社会、自然和谐共处;具有职业生涯规划意识。 具有良好的身心素质和人文素养。具有健康的体魄和心理、健全的人格,能够掌握 基本运动知识和一两项运动技能;具有感受美、表现美、鉴赏美、创造美的能力,具有 一定的审美和人文素养,能够形成一两项艺术特长或爱好;掌握一定的学习方法,具有 良好的生活习惯、行为习惯和自我管理能力。 2.知识要求 1、掌握马克思列宁主义、毛泽东思想、邓小平理论、“三个代表”重要思想、科 学发展观、习近平新时代中国特色社会主义思想。 2、掌握国内外社会, 经济和产业发展形势与政策的社会基本知识;国际交往基本礼 仪和基本商务沟通的知识; 3、掌握会展职业在商业服务中的基础理论和知识; 4、掌握会展项目策划、调研与营销、营运管理的基础理论和知识; 5、掌握活动策划与营运管理的基础理论和知识; - 12 - 6、掌握与陈列展览设计的基本原理和知识 7、掌握展示材料与工程搭建的基本理论和知识; 8、具有较好的文学,美学和应用文写作功底。 3.能力要求 1、能对国内外社会,经济和产业发展形势与政策的基本分析; 2、具备较强的商务交流和基本的英语口语表达能力; 3、具备对会展活动市场调研, 创意策划和市场分析; 4、具备会展项目营销、营运管理和服务的能力; 5、具备一般活动策划、组织与营运管理的能力; 6、掌握产品陈列与展示艺术设计所需的技术和能力; 7、具有良好的审美能力, 写作能力和学习能力; 8、具有一定的活动项目管理的能力; 9、具有一定的活动项目销售推广的能力; 10、具有一定的造型能力和创意思维能力。 11、具有能操作计算机及办公软件、利用计算机进行综合信息查询和处理的能力; 12、具有分析解决问题的能力; 13、具有创新创业能力、沟通表达能力和团队合作能力。 14、具备终身学习能力,为未来的职业岗位晋升打下基础。 4、职业资格证书与课程证书 (1)职业资格证书 职业岗位 职业资格证书名称及等级 发证单位 PS 高级 人力资源部 (2)课程证书 A.信息技术基础能力证书:微软办公软件国际认证 计算机类专业根据专业实际需要可自行确定更高等级的证书 B.专业英语能力证书: 由各专业根据国家(或行业认可度高的)职业资格证书及获取等级情况,自行确定 四、课程体系与核心课程(教学内容) - 13 - ㈠专业课程体系的架构 岗位职业能力 实 现 路 径 职 业 素 质 学 习 领 域 人文素质领域 能力素质领域 思想道德修养与法律基础 毛泽东思想和中国特色社 会主义理论体系概论 形势与政策、军事理论 中国传统文化、大学语文 大学英语Ⅰ 大学英语Ⅱ 创新创业教育 计算机应用基础 创意思维训练 会展策划能力 会展营销能力 课 行为素质领域 体育 安全教育 职业生涯规划 大学生心理健康 会展营运能力 展示设计能力 专业基础课 基 础 能 力 程 体 系 会展文案 新媒体策划 婚庆策划 会展旅游 会展客户 会展信息 招展招商 会展英语 会展礼仪 参展管理实务 会展项目管理 灯光与音响应 用 现场搭建 展示工程与设计 展品布局与陈列 AutoCAD 应用 3DMAX 应用 图形图像软件 造型能力训练 节事活动 展示设计 会展四大业态能力核心导向 岗 位 核 心 能 力 学 习 领 域 会 展 览 议 专业核心课 核 心 能 力 拓 展 能 力 实 践 教 学 会 展 策 划 会 展 营 销 会展现场服 务 展 示 设 计 商务沟通 展示材料应 用 会展信息 企业形象设计 网络广告设计 节事活动策划 会展数据分析 理论教学中实践环节:课内实训, 独立实践教学环节:校内实训, 课后项目,开放型学习 校外实习,社会综合实践 - 14 - 工作岗位 典型工作任务 行动领域 学习领域 专业基础 学习领域 项目调研 会展策划岗 撰写文案 活动策划 展览及活动策 划 会展项目调研 会展营销岗 创新思维训练 展览项目营销 招商招展 多媒体整合 会展运营岗 现场服务 认知实习 展台搭建实训 会展数据 分析 社会综合实践 商务沟通 中期顶岗实习 企业形象 设计 中期顶岗实习 中期顶岗实习 图形图像软件 会议运营 展示设计 造型能力基础 展示设计 展示材料 应用 AutoCAD 应用 资源统筹 会展服务岗 展览项目 实务 专业实训 学习领域 新媒体策划 设计方案手绘 3D 方案设计 会展营销 专业发展 学习领域 会展客户 展览及活动项 目宣传 新媒体运营 会展设计岗 节事活动策划 会展实务 拟定营销策略 制定宣传方案 拟定 整合宣传渠道 会展策划 会展文案 项目分析 客户关系管理 专业核心 学习领域 3DMAX 应用 展览现场服务 及活动执行 搭建服务 会展现场服务 参展管理实务 会展信息 - 15 - ㈡专业课程 1.专业基础课程 课程 名称 会展 文案 课程思政、励园文 化融合点要求 创新创业融合点 要求 考核 学 期 学 时 本课程对应的工作领域是为了策划 婚庆、节事活动、以及展览、会议等多 种类型的活动服务的文案撰写。策划需 要结合运用新闻、广告、营销、公关、 1.职业技能要求: 谋略等手段。为了保证活动项目的有效 (1)能撰写市场营销文案及各类型 地开展、进行,在充分调查市场环境及 活动策划文案; (2) 能熟练地掌握市场调查的方法, 相关联因素的基础上,遵循一定的方法 或规则对未来即将发生的活动进行系统、 进行有效地开展活动策划前调研活动; 周密、科学地预测,并制定可行的方案。 (3)能够与设计、市场、企划、媒 在教与学的过程中,学生将在教师 体等各部门工作人员保持高效的沟通; 的指导下,独立或合作完成一个或多个 (4)能够挖掘客户的需求,提供有 真实的活动项目从调研、推广、现场活 实践价值的营销参考。 结合传统文化、核 动三个阶段所需的文案撰写,从而了解 2.知识要求: 活动项目策划所需的文案内容、种类、 (1)熟悉活动项目中所需的各类型 心价值观开展文案 格式,掌握目标消费群体的生活习惯及 文案; 撰写。 消费特征、消费心理等,重点掌握项目 (2)掌握活动项目中所需的各类型 开发各阶段的策划与市场调研工作,完 文案撰写; 成各类策划案和推广方案,能够胜任活 (3)重点掌握活动策划中的十个类 动策划撰写岗位的要求。本课程的教学 型活动的文案撰写。 工作将在 2 个基于工作过程的学习情境 3.职业素质要求: 良好的思想道德素质,健康的身心 中组织实施——市场营销文案、各类活 素质,过硬的职业素质和人文素质。 动策划方案的实际运用。 学生将在这 2 个学习情境中掌握活 动策划文案撰写所需的工作岗位所需要 的专业能力、方法能力和社会能力。 创新传统文化的 表现形式,融入 考试 1 30 主要教学内容与要求 主要技能与要求 - 16 - 课程 名称 Auto CAD 应用 主要教学内容与要求 主要技能与要求 1、职业技能要求: (4)能熟练运用基本绘图命令; (5)能运用基本编辑命令对二维图形进 本课程对应的工作领域展示设计。 行修改; 为了完成对展会、活动等现场的布置, (6)会图纸空间与模型空间的转换,能 需要学会使用该工具绘制展馆的布局图、 利用工具控制图形的输出; 展台的设计与施工图、活动现场施工图。 (7)能绘制简单三维建筑图形; 通过讲解 AutoCAD 的安装方法、基 (8)能绘制简单的施工图; 本绘图命令、修改命令、了等,让学生 2、知识要求: 掌握各类工具的使用方法,从而能根据 (1)掌握二维图形的绘制命令、编辑命 要求绘制出活动现场的布局图和施工图。 令; 本课程的教学工作将从二维绘图、 (2)掌握三维绘图的命令; 三维绘图、模型空间以及施工图绘制四 (3)理解图形空间和模型空间的概念, 大学习情境中组织教学。 掌握输出方法; 学生通过学习掌握 Autocad 最基本 (4)掌握基础施工图的绘制方法。 的绘图工具,能读图、会绘制简单的施 3.职业素质要求: 工图。 良好的思想道德素质,健康的 身心素质,认真负责的工作态度和严谨 细致的工作作风。 - 17 - 课程思政、励园文 化融合点要求 创新创业融合点 要求 结合展示设计领域 对安全、规范意识 的要求,培养学生 认真、一丝不苟的 职业精神。 强化学生技能, 培养学生实际应 用能力,让学生 能接受课本知识 的同时又能有所 创新。 考核 学 期 学 时 考试 2 64 课程 名称 灯光 与音 响应 用 主要教学内容与要求 本课程对应的工作领域是活动现场 的灯光与音响的运用。为了保证展览、 活动、婚庆等项目策划与执行的顺利进 行,提供灯光音响的使用、要求、以及 活动场景设计等方面服务需求。 在教与学的过程中,学生将在企业 与学校教师的指导下,进行灯光与音响 的实际操作,从而了解灯光与音响的种 类、使用方法、使用效果、用电注意事 项,掌握灯光音响的主要技能,能够胜 任活动现场执行工作岗位的要求。 本课程的教学工作将在 3 个基于工 作过程的学习情境中组织实施——项目 前的灯光音响设计与管理情境、现场布 置的灯光音响情境以及活动过程中灯光 使用的情境。 学生将在这 3 个学习情境中掌握、 发展活动执行或督导工作岗位所需要的 专业能力、方法能力和社会能力。 主要技能与要求 课程思政、励园文 化融合点要求 1.职业技能要求: (1)能根据不同活动展会婚庆等项 目的要求选择相应的灯光与音响; (2)能有效地进行灯光与音响使用 时所具备的场地条件与用电条件进行分 析; (3)能有效地进行灯光音响现场布 课程融入职业态度 置的工作及督导; 的教育,学生在实 (4) 能进行灯光与音响的现场调配; 训任务中引入如何 将做人与做事有机 2.知识要求: (1) 熟悉灯光与音响的种类与要素; 的结合 (2)熟悉灯光与音响布置的基本流 程; (3)掌握灯光与音响操作的技能。 3.职业素质要求: 良好的思想道德素质,健康的身心 素质,过硬的职业素质和人文素质。 - 18 - 创新创业融合点 要求 考核 学 期 学 时 利用灯光音响各 种的效果,拍摄 抖音等视频,增 加点击量曝光率, 考查 引流量赚取广告 费用,从而实现 创新创业 2 24 课程 名称 新媒 体运 营与 管理 课程思政、励园文 化融合点要求 创新创业融合点 要求 考核 学 期 学 时 随着移动设备及移动互联网的迅猛发展, 1.职业技能要求: 各种新媒体平台犹如雨后春笋般出现。 (1)文案策划能力,能撰写各类活动策 较低的推广成本、付费意愿较强的人群、 划的文案; 能够与消费者进行面对面沟通等成为新 (2)视频制作能力,除了前期的修理图 媒体运营的优势,越来越多的企业将新 片,加大阅读趣味性,还需要掌握视频 媒体作为首选的营销平台。与此同时, 制作的能力,提升网民的阅读兴趣; 高职新媒体运 营人才的培养却具有一 (3)能够得出科学的调查数据,分析数 注重传统文化 定的滞后性,如何培养出运营实践操作 据的能力,对企业新媒体平台的数据进 融入,引导正确的 能力较强、综合素质较高,符合企业岗 行分析、过程监测、对数据进行提炼, 思 想 导 向 策 划 , 位需求的新媒体运营人才成为 高职新 制作出日常数据表和撰写日常数据分析 “励志成才•匠心 媒体运营课程需首要解决的问题。借助 报告; 筑梦•爱心奉献” 利用微信、微博、贴吧等新兴媒体平台 (4)活动推广的能力,借助新媒体平台 内涵策划,运营会 工具进行产品宣传、推广、产品营销的 进行活动的引流、推广,以及预见性地 展数据分析人才市 一系列运营手段。通过策划品牌相关的 把握活动项目的发展趋势。 场需求以及会展企 优质、高度传播性的内容和线上活动, 2.知识要求: 业发展动态,为培 向客户广泛或者精准推送消息,提高参 (1)熟悉媒体的传播五大要素; 养奉献海西建设人 与度,提高知名度,从而充分利用 (2)掌握文案撰写的逻辑要求; 才。 (3)重点掌握传播内容多元化要求,融 合文、图、视频,提高信息量,增加信 息广度。 3.职业素质要求: 良好的思想道德素质,健康的身心素质, 过硬的职业素质和人文素质。 结合大数据 运用技术,借助 网络网络平台, 融入创新活动形 式策划,引导学 生创业。 考查 2 32 主要教学内容与要求 主要技能与要求 - 19 - 课程 名称 会展 客户 会展 实务 主要教学内容与要求 主要技能与要求 本课程对应的工作领域是客户关系 1.职业技能要求: 管理。为了保证活动项目的顺利进行, (1)能熟练掌握活动项目客户满意 需要对活动项目的客户进行管理,以良 度管理的技巧; 好的客户关系促进活动项目的顺利实施。 (2)能熟练掌握活动项目客户价值 在教与学的过程中,学生将在教师 管理的技能; 的指导下,独立或合作完成一个模拟的 (3)能熟练掌握活动项目客户忠诚 活动项目的客户关系管理工作,从而了 感管理的技巧。 解活动项目客户关系管理的目标、基本 2.知识要求: 流程与工作技巧,掌握客户关系管理的 (1)掌握活动项目客户满足度管理 主要技能,能够胜任活动项目客户关系 的基础理论及方法; 管理要求。 (2)掌握活动项目客户价值管理的 本课程的教学工作将在 3 个基于工 基础理论及方法; 作过程的学习情境中组织实施:1、客户 (3)掌握活动项目客户忠诚度管理 满足度管理;2、客户价值管理;3、客 的基础理论及方法。 户忠诚度管理。 3.职业素质要求: 学生将在这 3 个学习情境中掌握、发展 良好的思想道德素质,健康的身心 活动项目客户关系工作岗位所需要的专 素质,过硬的职业素质和人文素质。 业能力、方法能力和社会能力。 主要了解会展相关的概念、会展起 源、发展、对象和内容;熟悉会展业的 功能体系,掌握会展业的特点;了解国 掌握会展概论原理的基础知识,并 际会展业的发展趋势。课程主要介绍会 结合案例分析和学习,为专业知识的学 议、展览、奖励旅游、节事活动基本理 习奠定基础。 论,同时介绍会展概念企业组织结构与 经营管理、会展场馆设计与经营管理等。 - 20 - 课程思政、励园文 化融合点要求 创新创业融合点 要求 考核 学 期 学 时 1、引导学生在开展 1、要求学生在开 会展营销工作中要 展招商招展工作 遵守国家相关法律、 中,能创新工作 洁身自好、廉洁履 思路、方法; 职; 2、要求学生要有 考查 2、引导学生要发挥 创业精神,在条 励园精神,在工作 件成熟的情况下, 岗位中主动作为、 可以开展创业的 充分发挥大学生的 实践。 责任担当。 3 32 结合会展行业所在 领域,抓住会展与 时事政治的紧密结 合点,对学生进行 基础教育。 1 30 关心时事,理解 并能分析时事与 会展的结合。 考查 课程 名称 主要教学内容与要求 创新创业融合点 要求 考核 学 期 学 时 3DMA X应 用 通过本课程的学习,使学生了解三 维建模,在培养学习方法和设计理念的 基础上,进一步掌握三维建模的基本设 计方法和表现内容。 在培养学习方法和设计理念的基础 上,进一步掌握三维建模的基本设计方 法和表现内容,掌握不同模型的类型、 功能与性质,确定环境中模型空间、形 态、材料和功能的关系和规律,能根据 不同的功能、性质,能应用 3DMAX 及相 关软件进行合理的设计和绘制。通过本 课程的教学,使学生掌握 3dmax 软件的 运用,做出空间的概念设计作品。 通过本课程的学习,使学生了解三 维建模流程的专业范围、性质和意义, 在培养学习方法和设计理念的基础上, 进一步掌握三维建模的基本设计方法和 表现内容,掌握不同模型的类型、功能 与性质,确定环境中模型空间、形态、 材料和功能的关系和规律。 1.职业技能要求: (1) 能完成初步建模; (2) 进行适当的贴图与材质选 融入较多自主建 择; 制图严谨、设计符 模与自主设计的 (3) 掌握渲染,制作最后的效果 合人文及政治风貌, 教学方式,结合 图。 实际案例推动学 反映校园文化。 生学习热情 2.知识要求: (1) 掌握 3ds max 的基本知识; (2)掌握建模、修改器、材质与贴 图; (3)掌握灯光、渲染、动画的制作。 3.职业素质要求: 结合本课程三维立体的特点,培养 社会责任感和全面观察事物的意识。 考试 3 64 能够通过提炼会议的管理要素提高 结合核心价值观、 了解会议的发展历程,会议的类型 会议的质量;掌握主持会议的技能,并 会议尤其是国际性 培养学生项目公 和功能,会议的要素与程序,会议产业; 能通过会议主持干预会议质量;能够利 会议的核心的观念、 司会议、政府会 掌握会议准备和会议程序的安排;熟练 考试 用会议营销理论对不同的会议进行有效 观点融入课程教学。 议等项目的运作、 掌握常用会议文书的写作,,学会区分 的营销;掌握会议文书撰写、印刷及发 创新。 有效和无效会议。 放的能力;能够高质量高效的筹备会议。 会议 运营 4 48 主要技能与要求 - 21 - 课程思政、励园文 化融合点要求 课程 名称 招商 招展 造型 能力 训练 主要教学内容与要求 主要技能与要求 课程思政、励园文 化融合点要求 创新创业融合点 要求 考核 1.职业技能要求: 本课程对应的工作领域是活动项目 (1)掌握活动项目招商招展工作的 中的招商与招展工。 基本技能相关的理论知识; 在教与学的过程中,学生将在教师 (2)掌握活动项目招商工作技能; 的指导下,独立或合作完成一个模拟的 (3)掌握活动项目招展工作技能; 1、引导学生在开展 活动项目的招商招展工作,从而了解活 1、要求学生在开 (4)掌握活动项目招商招展工作的 招商招展工作中要 动项目招商招展工作的目标、基本流程 展招商招展工作 流程与技巧。 遵守国家相关法律、 与工作技巧,掌握项目招商招展的主要 中,能创新工作 洁身自好、廉洁履 技能,能够胜任活动项目中招商招展工 思路、方法; 2.知识要求: 职; 2、要求学生要有 考查 作的要求。 (1)掌握活动项目招商招展工作的 2、引导学生要发挥 创业精神,在条 本课程的教学工作将在 4 个基于工 基本理论知识; 励园精神,在工作 作过程的学习情境中组织实施:1、活动 件成熟的情况下, (2)掌握活动项目招商工作相关知 岗位中主动作为、 可以开展创业的 项目招商招展工作概述;2、活动项目招 识; 充分发挥大学生的 商工作运营;3、活动项目招展工作运营; 实践。 (3)掌握活动项目招展工作相关知 责任担当。 4、活动项目招商招展工作项目实践。 识。 学生将在这 4 个学习情境中掌握、 3.职业素质要求: 发展活动项目招商招展工作岗位所需要 良好的思想道德素质,健康的身心 的专业能力、方法能力和社会能力。 素质,过硬的职业素质和人文素质。 1.职业技能要求: (1)能理解绘画的透视法则; 通过对本课程的学习,使学生了解 (2)进行适当的配色与创意; 绘画的入门及绘图标准,在学习方法和 (3) 掌握绘制各种展示空间场景的能力。 绘画技能的基础上,进一步掌握造型能 2.知识要求: 融入较多自主思 力的表现手段和基础知识。掌握造型中 (1)掌握造型能力的基本知识; 考试 透视的规则、色彩的认知、配色的法则, (2)掌握透视、色彩搭配、场景造型; 制图严谨、设计符 考与自主操作的 (3)掌握整体场景的设计和表现。 合人文及政治风貌, 教学方式,结合 场景绘画的标准,根据所学知识能绘制 3.职业素质要求: 出各类展示空间的手绘效果图。 实际案例推动学 反映校园文化。 生学习热情 结合本课程手绘的特点,培养社会 责任感和全面观察事物的意识。 - 22 - 学 期 学 时 5 32 1 64 课程 名称 会议 运营 参展 管理 实务 主要教学内容与要求 主要技能与要求 课程思政、励园文 化融合点要求 能够通过提炼会议的管理要素提高 了解会议的发展历程,会议的类型 结合核心价值 会议的质量;掌握主持会议的技能,并 和功能,会议的要素与程序,会议产业; 观、会议尤其是国 能通过会议主持干预会议质量;能够利 掌握会议准备和会议程序的安排;熟练 际性会议的核心的 用会议营销理论对不同的会议进行有效 掌握常用会议文书的写作,学会区分有 观念、观点融入课 的营销;掌握会议文书撰写、印刷及发 效和无效会议。 程教学。 放的能力;能够高质量高效的筹备会议。 通过该课程的学习,使学生能了解 参展的主要流程,学会如何选择适合企 这门课程主要以企业参展实际工作 业发展需要的展览会参展,懂得如何制 过程为主线构建课程内容,本课程从了 结合核心价值 定参展的计划,懂得如何布展,使布展 解展览基本概念出发,主要围绕企业参 观,帮助学生树立 的效果能有效地向市场传达企业的信息, 展实施的步骤展开,企业在参展前的策 正确的企业工作规 培训企业作为展台人员应如何与现场观 划、展览中展台设计与、营销、展后评 范,团队合作的精 展商或消费者进行互动,掌握现场的促 估等。 神。 销技巧以及巧妙融合的种种营销手段, 实现企业参展的目标。 创新创业融合点 要求 考核 学 期 学 时 培养学生项 目公司会议、政 府会议等项目的 运作、创新。 考试 4 48 培养学生承 接企业参展项目 的运作和创新 考查 5 24 考核 学期 学时 2.专业核心课程(5-8 门) 课程 名称 课程思政、励 主要教学内容与要求 主要技能与要求 园文化融合点 要求 - 23 - 创新创业融合点 要求 课程 名称 节事 活动 策划 课程思政、励 主要教学内容与要求 主要技能与要求 园文化融合点 要求 创新创业融合点 要求 1、职业技能要求: 本课程对应的工作领域是活动策划。 (1)能运用 swot 方法,对会展市场环境进 着重训练学生的展览项目策划技能,掌 行分析,对会展进行立项分析及策划; 握展前的调研和可行性分析,到展会的 (2)能结合会展项目进行会展的招商、招展、 招商招展的策划,以及现场的各项活动 注重传统文化 品牌推广等工作; 的策划,及对现场服务的规划与管理等 (3)能结合项目,完成新闻发布会、开幕式、 融入,引导正 全流程的策划。 闭幕式等会议、活动相关策划组织工作; 确的思想导向 在教与学的过程中,学生将在教师 (4)能拟写会展场馆租赁合同、场地规划、 策划,“励志 的指导下,独立或合作完成一个模拟的 制定展品运输方案; 成才·匠心筑 展览项目的策划,并且设计至少一个开 (5)能对展会现场的服务进行规划和管理。 梦·爱心奉献” 融入创新活动形 幕式、新闻发布会等,从而了解会展项 2、知识要求: 内涵策划。在 式策划,引导学 目策划的基本流程,掌握会展策划各项 (1)掌握现代调查与 swot 分析法,掌握会 教学评价中融 生创业。 技能,能够胜任会展策划工作岗位的要 展立项的原则与方法; 入工匠精神, 求。 (2)掌握招展招商相关工作的策划方法与函 严格按照企业 本课程的教学工作将在 4 个基于工 件的写作方法; 标准和时效要 作过程的学习情境中组织实施——前期 (3)掌握展览各种合同以及报关、报批方法; 求学生完成实 市场调查可行性分析、展览策划、相关 (4)掌握新闻发布会的特点、开幕式、闭幕 训任务。 活动策划、会展服务策划。 式的流程; 学生将在这 4 个学习情境中掌握、 3、职业素质要求: 发展会展策划工作岗位所需要的专业能 良好的思想道德素质,健康的身心 力、方法能力和社会能力。 素质,过硬的职业素质和人文素质。 - 24 - 考核 学期 学时 3 128 项目 执行 考核 课程 名称 会展 营销 会展 策划 课程思政、励 主要教学内容与要求 主要技能与要求 园文化融合点 要求 创新创业融合点 要求 考核 本课程对应的工作领域是活动项目 推广与销售。为了保证活动项目的顺利 1.职业技能要求: (1)能撰写各类活动项目的推广方案; 1、引导学生在 进行,需要对活动项目进行推广与营销, (2)能有效地开展各类活动项目的推广 开展会展营销 实现既定的活动目标。 1、要求学生在开 工作中要遵守 在教与学的过程中,学生将在教师 实施; 展会展营销工作 的指导下,独立或合作完成一个模拟的 (3)能有效地进行活动项目的销售。 国家相关法律、 中,能创新工作 活动项目的推广与销售,从而了解活动 2.知识要求: 洁身自好、廉 思路、方法; 项目推广与销售的基本流程与工作技巧, (1)掌握活动项目的推广方案制作流程; 洁履职; 2、要求学生要有 考试 掌握活动项目推广与营销的主要技能, (2)掌握活动项目推广方案实施的技巧; 2、引导学生要 创业精神,在条 (3)掌握活动项目销售的流程及技巧; 发挥励园精神, 能够胜任活动推广与销售岗位的要求。 件成熟的情况下, 本课程的教学工作将在 2 个基于工 (4)掌握活动项目推广与销售的工作流 在工作岗位中 可以开展创业的 作过程的学习情境中组织实施——活动 程及各项技能。 主动作为、充 实践。 项目的推广方案设计及实施、活动项目 3.职业素质要求: 分发挥大学生 的销售。学生将在这 2 个学习情境中掌 良好的思想道德素质,健康的身心素质, 的责任担当。 握、发展活动推广与销售工作岗位所需 过硬的职业素质和人文素质。 要的专业能力、方法能力和社会能力。 介绍了会展项目策划的全过程,包 括会展市场调查与可行性分析、会展项 在详细了解会展项目策划的知识体系之 结合流行文化、 培养学生创新思 目立项策划与报批、会展项目品牌策划 后,可以系统掌握会展组织运作的基本操作 时事政治,融 维,能进行小型 项目 执行 与实施、营销管理、会展信息与客户关 技能,熟悉现代会展的策划与组织技巧,会 入课堂的项目 项目创新创业模 系管理、项目财务预算、招商招展、品 撰写会展招展策划书、宣传方案、各类活动 考核 教学中。 拟。 牌策划等,让学生全面掌握会展的项目 方案等。 策划原理和知识。 - 25 - 学期 学时 3 64 3 64 课程 名称 会展 市场 调研 课程思政、励 主要教学内容与要求 主要技能与要求 园文化融合点 要求 随着移动设备及移动互联网的迅猛 发展,各种新媒体平台犹如雨后春笋般 出现。较低的推广成本、付费意愿较强 的人群、 能够与消费者进行面对面沟 通等成为新媒体运营的优势,越来越多 的企业将新媒体作为首选的营销平台。 与此同时,高职新媒体运 营人才的培 养却具有一定的滞后性,如何培养出运 营实践操作能力较强、综合素质较高, 符合企业岗位需求的新媒体运营人才成 为 高职新媒体运营课程需首要解决的 问题。借助利用微信、微博、贴吧等新 兴媒体平台工具进行产品宣传、推广、 产品营销的一系列运营手段。通过策划 品牌相关的优质、高度传播性的内容和 线上活动,向客户广泛或者精准推送消 息,提高参与度,提高知名度,从而充 分利用 创新创业融合点 要求 1.职业技能要求: (1)文案策划能力,能撰写各类活动策划的 文案; (2)视频制作能力,除了前期的修理图片, 借助新生 加大阅读趣味性,还需要掌握视频制作的能 代学生一族的 力,提升网民的阅读兴趣; 对话的平台, (3)能够得出科学的调查数据,分析数据的 在实践操作中, 融入创新活 能力,对企业新媒体平台的数据进行分析、 注重传统文化 动形式策划,发 过程监测、对数据进行提炼,制作出日常数 融入,引导正 挥新媒体传播的 据表和撰写日常数据分析报告; 确的思想导向 优势平台,设计 (4)活动推广的能力,借助新媒体平台进行 策划,“励志 吸引广大学子参 活动的引流、推广,以及预见性地把握活动 成才•匠心筑 与的兴趣项目, 项目的发展趋势。 梦•爱心奉献” 加大宣传力度, 2.知识要求: 内涵策划,努 吸引引导学生创 (1)熟悉媒体的传播五大要素; 力让学生巧用 业。 (2)掌握文案撰写的逻辑要求; “新瓶子”装 (3)重点掌握传播内容多元化要求,融合文、 传统文化这味 图、视频,提高信息量,增加信息广度。 “醇酒”。 3.职业素质要求: 良好的思想道德素质,健康的身心素质,过 硬的职业素质和人文素质。 - 26 - 考核 学期 学时 考试 2 48 课程思政、励 课程 主要教学内容与要求 名称 主要技能与要求 要求 本课程对应的工作领域是活动执行。 证件办理、现场管理等服务。 在教与学的过程中,学生将在教师 的指导下,独立或合作完成一个模拟的 展览项目与一个模拟的会议项目的组织 现场 服务 实施工作,从而了解活动执行的基本流 程,掌握活动项目执行现场服务的主要 技能,能够胜任活动执行工作岗位的要 求。 本课程的教学工作将在 3 个基于工 作过程的学习情境中组织实施——执行 前服务管理情境、执行中服务管理情境 以及执行后服务管理情境。 学生将在这 3 个学习情境中掌握、 发展活动执行工作岗位所需要的专业能 力、方法能力和社会能力。 要求 考核 学期 学时 4 64 (1)熟悉活动项目接待与管理的要素; (2)熟悉活动项目接待的基本流程; 为活动项目的各方参与者提供包含信息 发布、报名登记、场地安排、报到接待、 创新创业融合点 1.知识目标 为了保证活动项目的的顺利进行,需要 展会 园文化融合点 (3)掌握活动项目接待策划与管理的技 能。 2.能力目标 (1)能撰写各类活动项目的接待与管理 策划文案; (2)能有效地开展各类活动项目接待活 动中的餐饮、住宿、交通、商务、后期安全 等服务; (3)能有效地进行活动项目客户关系管 理; (4)能进行各种活动项目的策划和实施; 3.素质目标 (1)遵纪守法,爱岗敬业,服从分配, 脚踏实地,讲究效率; (2)健康的心理素质; (3)一定的人文素养; (4)善于沟通与表达; (5)具有团队协作精神。 - 27 - 将励园文化融 入模拟的展览 项目的执行中。 在模拟的展览 项目中学会更 好将做人与做 事的紧密的结 合。 引导学生挖掘模 拟展会项目的创 新创业的点,比 如承接展会的服 务中的部分项目 执行,实现基础 创业 项目 考核 课程思政、励 课程 主要教学内容与要求 名称 主要技能与要求 园文化融合点 要求 创新创业融合点 要求 考核 学期 学时 4 64 活动场景设计是对活动现场乃至造 型的设计,是塑造整体活动风格的关键 创作环节。通过本课程的学习,培养学 生在实际活动会展中表现场景空间的能 力。 活动场景设计的主要任务包括设计 和绘制两个方面。首先,设计师要根据 动空间、场主题、风格等进行场景风格 创意设定,再根据所要表现的关键内容 展示 设计 构思主场景.并根据活动要求进行活动 空间布局,建立立体结构框架.确立总 体空间形式。 活动场景设计师培养学生在大小型 活动中表现场景空间的能力,要求学生 掌握场景设计的技巧与方法,了解场景 设定的分类与场景设定的构思方法,为 以后的工作打下基础。 通过学习场景设计课程,使学生了 解场景设计的规范与要求,掌握场景设 1.职业技能要求: (1)学会运用场景绘制的基本方法; (2)熟悉如何运用不同透视空间和风格 单元重新组合构成一个新的符活动会展要求 的场景; (3)能使作品具有较强的设计表现能力; 2.知识要求: (1 了解活动场景设计的基本概念; (2)熟悉活动场景设计的基本流程; (3)掌握构图原理、光影与色彩、透视 原理的基础知识。 3.职业素质要求: 掌握基本的设计理论基础,并结合专业 的能力要求,将基础知识运用于专业,并举 一反三,应用于 将来的实际工作中。为学 生在未来实际应用打下坚实的基础。 计的设计、制作过程。能够熟练运用相 关理论进行场景设计。 - 28 - 融入较多自主建 制图严谨、设 模与自主设计的 计符合人文及 教学方式,结合 政治风貌,反 实际案例推动学 映校园文化。 生学习热情 设计 方案 考核 ㈢实践教学环节安排与说明 1. 专业技能进阶培养路径图 项 学 期 实训项目名称 目 学 课 类型 课程名称 时 一 二 程 学 学期周次 对应技能 时 行业认知调研 24 专周实训 认识实训 24 岗位初识 插花设计与制 作 静物、活动场景 等手绘训练 24 课内实训 婚庆花艺制作 24 婚庆插花技能 60 课内实训 造型能力训练 60 活动场景手绘 会展文案撰写 45 课内实训 会展文案 30 会展项目过程 文档撰写 会议、展览等 姿态礼仪训练、 会议服务礼仪 30 模拟 课内实训 灯光与音响等 应用实训 24 课内实训 灯光与音响应 用 30 展览项目策划 32 课内实训 会展策划 64 展会现场跟岗 实习 24 专周实训 认识实训(根 据) 24 微信公众号运 维 16 课内实训 PS 软件应用 64 课内实训 型材的认识、展 25 专周实训 会展礼仪 45 项目现场服务 礼仪 新媒体运营与 管理 图形图像软件 应用 展台搭建实训 灯光与音响设 备的操作 展览策划 现场服务岗位 认识 32 新媒体运维 64 Ps 软件应用 展台搭建技能 - 29 - 1 2 3 4 5 6 7 8 9 假期周次 1 1 1 1 1 1 1 1 1 1 2 0 1 2 3 4 5 6 7 8 9 0 1 2 3 4 5 6 7 8 三 四 五 台搭建 活动项目策划、 宣传、调研、执 32 行等方案撰写 项目现场执行 24 课内实训 节事活动策划 64 活动项目策划 与执行能力 专周实训 中期跟岗实习 24 现场执行能力 活动项目现场 执行 24 专周实训 专周实训 24 婚庆项目策划、 问卷、 新人分析、 24 物料准备等 课内实训 婚庆策划 48 项目实践 24 专周实训 中期跟岗实习 24 活动项目现场 执行 婚庆项目策划、 问卷、新人分 析、物料准备 等 项目实践能力 婚礼现场执行 24 专周实训 专周实训 24 婚礼场景模拟 活动场景设计 32 课内实训 展示设计 2 64 项目设计能力 会展文化周活 动策划与执行 24 专周实训 会展综合实训 24 商务情景模拟 12 课内实训 商务沟通 24 项目提案能力 参展情境模拟 12 课内实训 参展管理实务 24 参展实务 企业实习 364 毕业实习 毕业实习 364 企业实习总结 84 毕业实习报告 84 六 总 104 计 8 毕业实习 报告 综合项目策划 与执行能力 专业素养及综合 能力项目策划能 力、实习总结 专业素养及综合 能力,项目策划能 力、实习总结 2. 独立设置专周实习实训教学环节 - 30 - 实践 序号 独立设置实践教学 学 周 环节名称 期 数 技能实训 主要内容 实训 主要技能要 育人 形式 求(或标准) 融合 实训地点 考核方式 条件要求及保 障 点 对会展行业 1 认知实习 1 1 行业认知调研 参观、 所涉及的岗 励志 调研 位有具体的 成才 认知 海峡国际 会展中心 调研报告 校外实训基地 以及企业 对展览项目 2 中期跟岗实习 2 1 社会实践,教师与企业 跟岗 专家现场教学 实习 以及活动项 海峡国际 目的现场执 会展中心 行岗位熟悉 实习报告 校外实训基地, 以及交通保障 实训 3 4 展台搭建实训 中期顶岗实习 2 4 1 2 教师现场教学,学生动 搭建 手搭建 训练 匠心 展台搭建 筑梦 根据企业实 爱心 奉献 社会实践,教师与企业 岗位 践项目开展 专家现场教学 训练 岗位跟岗学 会展综合 实训室 海峡国际 会展中心 成果展现 实习报告 会展综合实训 室 校外实训基地, 以及交通保障 习 根据企业实 5 中期顶岗实习 5 2 社会实践,教师与企业 岗位 践项目开展 海峡国际 专家现场教学 训练 岗位跟岗学 会展中心 习 - 31 - 实习报告 校外实训基地, 以及交通保障 备注 6 7 毕业顶岗实习 毕业实习报告(或毕 业论文、毕业设计) 6 6 13 3 专业教师与企业导师 岗位 开展对口岗 匠心 双指导 熟悉 位的实训 筑梦 撰写实训心 爱心 得 奉献 专业教师与企业导师 双指导 确认 岗位 职责 企业 实习报告 实习企业 企业 实习报告 实习企业 “实习实训形式”分为校内、校外;观摩、模拟实操、项目实战。 “实践育人融合点” 主要描述该实训项目在实践教学中应重点突出的课程思政、励园文化元素,列出社会主义核心价值观的主要具 体培养和塑造点,以及“励园文化”品牌“励志成才·匠心筑梦·爱心奉献”三大内涵主要对应点。 - 32 - 五、教学进程安排与说明 ㈠课程学时结构 单位:学时 课程 课程类型 属性 必修 理实一体化教学 理论教 学 理论教学 实践教学 教学 合计 占总学时比 例(%) 思想品德课程 128 0 0 0 128 5.07% 专业基础课程 32 228 227 176 661 26.2% 专业核心课程 0 216 216 0 432 17.12% 0 0 0 599 599 0 0 130 454 18% 0 0 0 100 3.96% 64 64 32 160 6.34% 独立设置实习 实训课程 通识与职业基 100 本素养课程 选修 实践 专业选修课程 合计 768 1754 占总学时比例(%) 30.45% 69.54% 23.7% 2522 1、理实一体化课程中,理论学时与实践学时的统计可采取估算; 2、专门实训教学是指课程中设定独立环节实施实训教学的学时数。 ㈡周教学时间分配表 (单位:周) 学 学 入学教育 年 期 与军训 1 2 一 二 三 课程教学 独立设置专周 毕业 实训环节 教育 考试 节假日、运动 会及机动 小计 15 1 1 1 20 2 16 2 1 1 20 3 16 2 1 1 20 4 16 2 1 1 20 5 16 2 1 1 20 6 0 13+3 1 1 79 25 1 6 合计 2 - 33 - 18 6 ㈢教学进程表 课 课 程 程 分 属 类 性 思 想 政 治 教 育 通 识 教 育 教学时数 课程编码 课程名称 必 修 课程 分 总学 时 毛泽东思想和中国特色社会主 义理论体系概论(理论) 毛泽东思想和中国特色社会主 义理论体系概论(实践) 必 修 学 思想道德修养与法律基础 (理论) 思想道德修养与法律基础 (实践) 形势与政策 大学生心理健康教育 军事理论 职业生涯规划 会展礼仪 职业外语 理论 教学 理实 一体 教学 考核方式 实践 考试 考查 教学 学期 学期 60 4 一 二 三 四 五 六 11+91 16+5 16+2 16+2 16+2 16 √ √ √ √ √ √ √ √ √ 2 3 2 3 72 *212 3 学期周学时数 54 1 2 3 1 2 3 48 32 90 24 30 66 信息技术基础 3 64 创新基础 创业基础 大学语文 1 1 2 24 24 32 48 *48 *32 20 16 26 1 3 *6 1 3 1-2 √ √ 2周 2 2 2 √ 70 8 4 1-6 1-4 1 1 1 1-6 √ √ 66 18 16 16 32 46 8 8 2 5 1\2 √ 2 √ √ 此处表述为:“课程教学周数”+“学期内专周实训(或入学教育、毕业教育)周数”+“后续假期实践周数 ”。 要求:1.“课程教学周数”+“学期内专周实训(或入学教育、毕业教育)周数”= 学期教学周数(一般为 18 周)。 2.学期教学周数+考试周+机动周=20 周 例如:某学期“学期教学周数”为 16 周,安排专周实训 2 周,后续假期要求学生参加实践 3 周,表示为:16+2+3。 2此处*表示为:该学时为课外教学活动时间,计入学分,但不计为课内教学活动时间。大学语文:文创、商学院、国际学院、机器人学院安排在第一学期 开课,其他学院第二学期。 1 - 34 - 课 课 程 程 分 属 类 性 教学时数 课程编码 课程名称 课程 分 总学 时 (含中华优秀传统文化) 安全教育 体育 社会公益素养培育 小计 选 修 学 理论 教学 考核方式 理实 一体 教学 一 二 三 四 五 六 学期 11+91 16+5 16+2 16+2 16+2 16 1-5 √ √ √ √ √ 实践 考试 考查 教学 学期 2 3 2 33 60 108 40 582 4 100 4 37 2 100 682 24 造型能力训练 4 60 会展实务 2 30 30 会展文案 3 45 45 灯光与音响应用 2 24 4 64 64 2 4 AutoCAD 应用 4 48 48 2 3 新媒体运营与管理 2 32 32 2 3DMAX 应用 4 64 64 会展客户管理 2 32 32 人文素养培育类 自然科学与科学精神培育类 12 *48 学期周学时数 108 286 152 1-3 *40 144 每学期 8 学时,每学期 0.5 学分 —— —— —— —— —— —— 每门课程计为 1 学分,同时要求选修课程总学时不少于 100 学时 体育竞技与安全健康教育类 福建地方特色文化传承类 创新创业与职业素养培育类 小计 思想品德、通识教育课程合计(625-700) 婚庆花艺制作 专 业 基 础 图形图像软件应用(课证融 合) 100 386 1-5 152 144 24 60 1 1 - 35 - —— 5 —— 4 1 1 24 —— 9 1 2 3 1 3 1 2 4 3 2 —— —— —— 课 课 程 程 分 属 类 性 专 业 必 核 修 心 教学时数 课程编码 课程名称 学 课程 分 总学 时 理论 教学 理实 一体 教学 考核方式 实践 考试 考查 教学 学期 学期 学期周学时数 一 二 三 四 五 六 11+91 16+5 16+2 16+2 16+2 16 会议运营 2 48 48 3 3 招商招展 2 32 32 4 2 婚庆策划(创新创业课程) 3 48 24 会展英语 2 32 商务沟通 2 24 14 10 5 2 参展管理实务 2 24 14 10 5 2 小计 45 663 455 176 会展市场调研 3 48 48 会展策划 4 64 64 2 节事活动策划 4 64 64 3 4 会展营销 4 64 64 3 4 会展现场服务 4 64 64 5 展示设计 8 128 128 4+5 小计 28 432 432 宣传视频制作 2 32 32 2 2 PPT 设计与制作 2 32 32 2 2 会展摄影摄像 2 32 32 3 2 网络广告设计 2 32 32 3 2 企业形象设计 2 32 32 3 2 会展数据分析 2 32 32 3 24 32 32 4 3 4 - 36 - 2 11 2 7 9 10 4 3 4 4 0 7 8 4 4 4 8 2 —— 课 课 程 程 分 属 类 性 教学时数 课程编码 课程名称 学 课程 分 总学 时 理论 教学 理实 一体 教学 考核方式 实践 考试 考查 教学 学期 学期 学期周学时数 一 二 三 四 五 六 11+91 16+5 16+2 16+2 16+2 16 会展信息 2 32 32 4 展示材料应用 2 32 32 5 2 会展综合实训 2 32 5 2 10 160 83 1246 认识实习(行业调研) 1 展台搭建实训 小计(>450 学时) 32 2 128 32 —— 2 4 6 4 1030 184 13 16 21 19 16 20 25 1周 1 20 25 1周 认识实习 1 25 25 1周 岗位调研 1 6 6 暑假 中期跟岗实习 1 24 24 1周 专周实训 1 24 24 1周 中期跟岗实习 1 24 24 1周 专周实训 1 24 24 1周 中期跟岗实习 1 24 24 环 专周实训 1 24 24 节 毕业顶岗实习 13 312 312 13 周 4 72 72 3周 27 599 599 1周 2周 2周 2周 2周 16 周 课内教学总学时 120 1928 418 1182 328 22 21 18 15 16 0 总课时 147 2522 418 1182 921 专业课程合计 独 立 设 置 实 必 习 修 实 训 毕业实习报告(或毕业论文、 毕业设计) 独立设置实习实训环节合计(>600 学时) 32 0 0 - 37 - —— 暑假 2周 备注:理实一体化课程、认知实习、中期顶岗实习课程其中应根据合作企业以及校内实训的实践项目,及时调整授课本学期内的授课时间,一般不在开 学初进行填写授课计划,待确定企业项目后再进行相应的教学安排以及教学系统的排课等工作。专业修课程:按照同学期任选的方式进行开设,美味同 学根据兴趣自由选择,原则上只选1门,最多选2门课程。 - 38 - 六、教学环境和设施要求 (一)教学设施 建筑 序 号 名称 面积 (平 方米) 1 2 会展信息实训室 会展综合实训室 3 会展策划实训室 4 会展创意实训室 仪器设备 106. 81 233. 88 100. 00 100. 00 台/套 总值 (万元) 其中:大型专用 仪器设备 台/套 主要 实训项目 总值 是否面向 其他专业/ 数量 (万元) Ps 软件应用、cad 40 软件应用、3dmax 34.080 会展 软件应用 展台搭建、现场 40 搭建、灯光与音 105.434 会展 乐运用 40 5.700 80 1.960 名称/合作企业 节事活动策划、 婚庆策划 会展实务、会展 调研、会展文案 主要实训内容 会展策划与管理校外合作企业 1.福建荟源国际商务有限公司 中期跟岗实训:展会现场服务 2.福建种子文化传播有限公司 节事活动策划、婚庆策划 3.福州行者文化有限公司 节事活动策划、现场搭建 (二)教材及图书、数字化(网络)资料等学习资源 为保证学生能够较好发挥自主学习的能动性,并且能够快速的获得学习资源 建议学校在学习资源建设方面做以下建设: 1.教材方面采用校本教材配合教辅图书方式、电子图书方式进行教学。 2.在图书馆馆藏图书方面应大量建立设计欣赏类、图像欣赏类、设计资讯类、 图形图像软件教学类图书。 3.建立大型数据服务,并配套开发网络共享资源软件平台,通过学生互动方 式,不断更新网络教程、图片素材等教学学习资源。 4.建立校内课题录播系统,及时将课堂教学视频网络共享化,用于学生课后 自学复习。 - 39 - 会展 会展 5.配备会展策划与管理专业国家教学资源库,含 26 门课程资源与 9000 多个 教学积件以及配套《微知库》网络教学平台,并结合 3D 节事活动策划虚拟仿真 实训平台以及会展综合实训平台。 七、专业教师任职资格与教学团队要求 建议按照专业发展规模提出需求规划。专业教师任职资格,专业生师比,师 资力量、师资结构(专任教师任职资格及专业能力要求,企业兼职教师的任职资 格及水平(技术)要求、承担的专业课程及学时比例等)。各专业在校生与该专 业的专任教师比不高于 25:1(不含公共课)。 师资力量与师资结构:任课教师既具有扎实的基础理论,又具有在企业丰富 的专业实践经验,并且始终跟踪本专业的技术发展方向。教师集理论和实践于一 身,既能讲授理论,又能指导实习。教师一般具有硕士以上学位,2 名博士,1 名在读博士,专业课教师要求必须具有在企业相应岗位工作的实际经验以及核心 课程要求“一课双师”方式配备教学团队。 企业兼职教师多为自企业生产和技术第一线的技术骨干,拥有至少 3 年以上 行业工作经验,获得过中级以上职业资格证书,在企业中职位为设计总监或部门 经理以上职位,以及企业骨干。 师资结构:专业团队专职教师中“双师型”教师的比例为 60%;来自服务第 一线的兼职教师(企业项目指导人员)10 人,专职教师与兼职教师(企业项目 指导人员)比例为 1:1。 专职教师 90%以上直接介入企业或派往企业顶岗、挂职强化培训;同时该专 业注重引进省内著名企业一线高级技术人才与省内老牌高校的专家学者,组成该 专业建设顾问委员会。 专职教师多承担专业基础课、专业核心课、专业发展、专业选修课程,授课 学时占专业课程总学时的 60%左右。 兼职教师主要承担专业核心课程,独立实训环境实训课程,授课学时占专业 课程总学时的 40%左右。 骨干教师培养途径:校企合作顶岗挂职项目开发训练,到企业学习会展策划、 活动策划和新媒体方面的知识,为期半年,取得由企业认可的培训合格证书;同 时通过安排骨干教师进修研究生课程,提升教师的专业教学水准;通过安排教师 指导学生参与省内或国内行业协会组织的大赛,促进教师行业交流,拓展专业视 野;通过科研课题开发以及企业项目开发不断提升教师科研水平和项目管理能力。 建立企业兼职教师体系。以项目合作为依托,聘请企业一线技术骨干担任专 业课程兼职教师,并通过他们带动项目实战教学,加强学生对行业技术掌握并促 进学生逐步融入企业文化。 - 40 - 八、实施建议 (一)教学方法、手段与教学组织形式建议 “以学生为中心”,根据学生特点,激发学生学习兴趣;实行任务驱动、项 目导向等多种形式的“做中学、做中教”教学模式。 (二)教学评价、考核建议 突出能力的考核评价方式,体现对综合素质的评价;吸纳更多行业企业和社 会有关方面组织参与考核评价。 对教师教学、学生学习评价的方式方法提出建议。对学生的学业考核评价内 容应兼顾认知、技能、情感等方面,评价应体现评价标准、评价主体、评价方式、 评价过程的多元化,如观察、口试、笔试、顶岗操作、职业技能大赛、职业资格 鉴定等评价、评定方式。要加强对教学过程的质量监控,改革教学评价的标准和 方法。 (三)教学管理 针对不同生源特点的教学管理重点与模式。 九、质量管理 建立健全质量保障体系。以保障和提高教学质量为目标,运用系统方法,依 靠必要的组织结构,统筹考虑影响教学质量的各主要因素,结合教学诊断与改进 等自主保证人才培养质量的工作,统筹各环节的教学质量管理活动,形成任务、 职责、权限明确,相互协调、相互促进的质量管理有机整体。 十、毕业要求 学生在学校规定学习年限内,修满本专业人才培养方案所规定的课程与学分, 达到本专业人才培养目标和培养规格的要求,准予毕业并发给毕业证书。 - 41 -

2019级会展策划与管理专业人才培养方案.docx




