2013年第5期(总第136期)
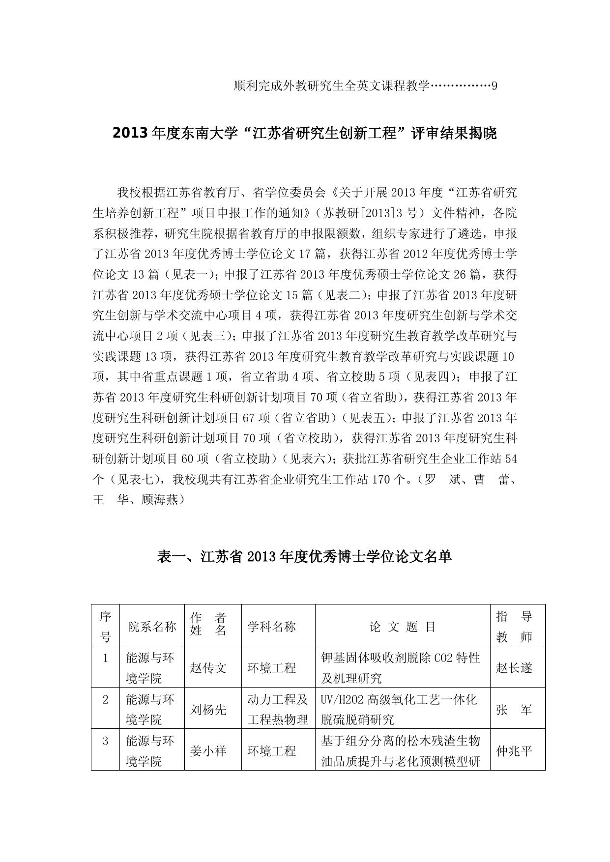
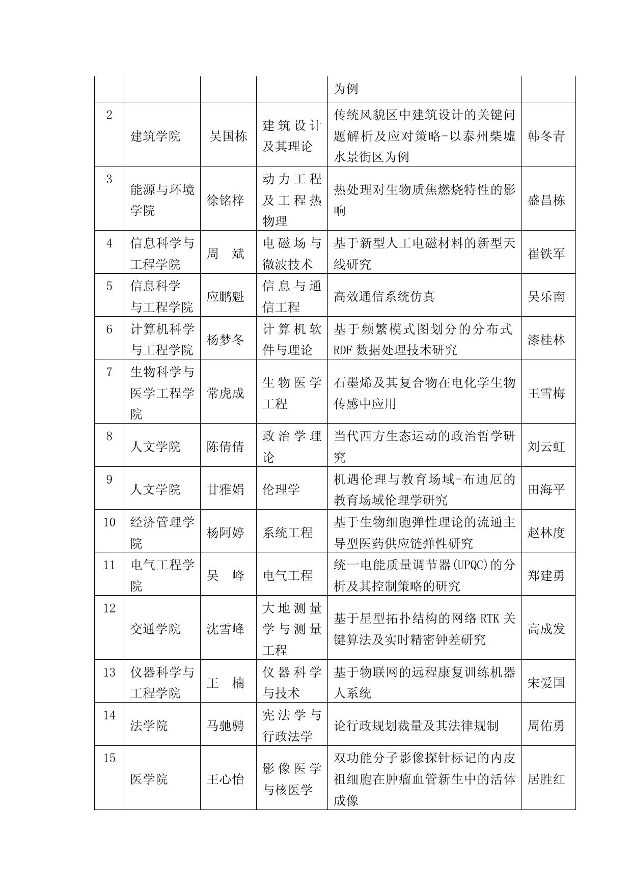
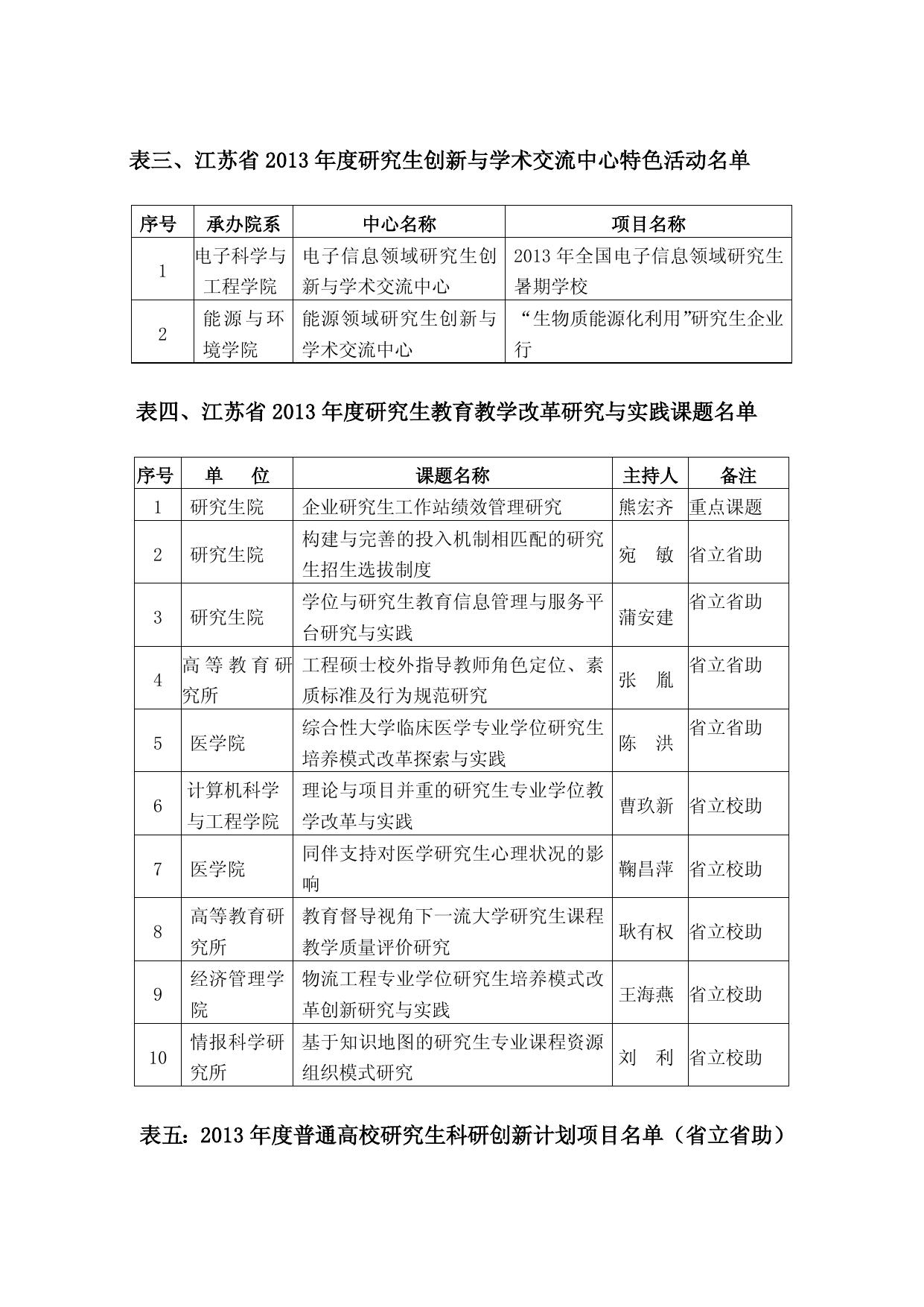
研究生院工作简报 2013 年第 5 期(总第 136 期) 主编:东南大学研究生院 时间:2013 年 6 月 18 日 (025)83613851 地址:逸夫建筑馆二楼 gsdis1@seu.edu.cn 电话:(025)83792485 传 真 : E-mail: 本期内容 2013 年度东南大学“江苏省研究生创新工程”评审结果揭晓………1 会 讯: 江苏省学位与研究生教育学会成立暨第一次会员代表大会在南京召开………16 简 讯: •电子科学与工程学院、集成电路学院 顺利完成外教研究生全英文课程教学……………9 2013 年度东南大学“江苏省研究生创新工程”评审结果揭晓 我校根据江苏省教育厅、省学位委员会《关于开展 2013 年度“江苏省研究 生培养创新工程”项目申报工作的通知》(苏教研[2013]3 号)文件精神,各院 系积极推荐,研究生院根据省教育厅的申报限额数,组织专家进行了遴选,申报 了江苏省 2013 年度优秀博士学位论文 17 篇,获得江苏省 2012 年度优秀博士学 位论文 13 篇(见表一);申报了江苏省 2013 年度优秀硕士学位论文 26 篇,获得 江苏省 2013 年度优秀硕士学位论文 15 篇(见表二);申报了江苏省 2013 年度研 究生创新与学术交流中心项目 4 项,获得江苏省 2013 年度研究生创新与学术交 流中心项目 2 项(见表三);申报了江苏省 2013 年度研究生教育教学改革研究与 实践课题 13 项,获得江苏省 2013 年度研究生教育教学改革研究与实践课题 10 项,其中省重点课题 1 项,省立省助 4 项、省立校助 5 项(见表四);申报了江 苏省 2013 年度研究生科研创新计划项目 70 项(省立省助),获得江苏省 2013 年 度研究生科研创新计划项目 67 项(省立省助)(见表五);申报了江苏省 2013 年 度研究生科研创新计划项目 70 项(省立校助),获得江苏省 2013 年度研究生科 研创新计划项目 60 项(省立校助)(见表六);获批江苏省研究生企业工作站 54 个(见表七),我校现共有江苏省企业研究生工作站 170 个。(罗 王 斌、曹 蕾、 华、顾海燕) 表一、江苏省 2013 年度优秀博士学位论文名单 序 号 1 院系名称 能源与环 境学院 2 能源与环 境学院 3 能源与环 境学院 作 姓 者 名 学科名称 赵传文 环境工程 刘杨先 姜小祥 论 文 题 目 钾基固体吸收剂脱除 CO2 特性 及机理研究 动力工程及 UV/H2O2 高级氧化工艺一体化 工程热物理 脱硫脱硝研究 环境工程 基于组分分离的松木残渣生物 油品质提升与老化预测模型研 指 导 教 师 赵长遂 张 军 仲兆平 究 4 土木工程 学院 5 土木工程 学院 6 蔡建国 结构工程 潘钻峰 结构工程 陈 静 物理电子学 戴 俊 光学工程 电子科学 与工程学 院 7 电子科学 与工程学 院 8 生物科学 与医学工 李树春 程学院 9 电气工程 学院 10 化学化工 学院 11 化学化工 学院 孙西凯 代云茜 吴亚锋 新型可展结构的形态分析与运 动过程研究 混凝土结构的时变效应及受剪 性能试验与理论研究 硒化镉量子点敏化太阳能电池 的制备与研究 氧化锌微纳米结构中回音壁模 受激辐射研究 生物医学工 基于 microRNA 表达谱的纳米材 程 电气工程 材料物理与 化学 应用化学 12 料与细胞作用研究 电气无级变速双功率流风力发 电系统关键基础研究 冯 健 吕志涛 雷 威 徐春祥 肖忠党 程 明 电纺陶瓷纳米纤维和电喷陶瓷 微球的功能化及其在催化、环 孙岳明 境和能源中的应用 基于表面原子转移自由基聚合 和纳米探针的生物分析新方法 刘松琴 厄贝沙坦对糖尿病大鼠心肌血 医学院 汤日宁 内科学 管内皮细胞转分化的影响及意 刘必成 义探讨 13 生命科学 研究院 果蝇金属磷酸酯酶 dMPPE 介导 曹进国 遗传学 视紫红质寡糖链修剪的分子机 谢 维 制研究 表二、江苏省 2013 年度优秀硕士学位论文名单 序 号 1 院系名称 建筑学院 作 者 姓 名 蒋瑞明 学科名称 论 文 题 目 城 市 规 划 新型城市化背景下的城市残疾人 与设计 就业空间研究-以南京市老城区 指 导 教 师 王兴平 为例 2 建筑学院 3 能源与环境 学院 4 信息科学与 工程学院 5 信息科学 与工程学院 6 计算机科学 与工程学院 7 吴国栋 徐铭梓 10 周 斌 应鹏魁 杨梦冬 生物科学与 微波技术 信息与通 信工程 件与理论 工程 伦理学 杨阿婷 系统工程 吴 电气工程 院 12 论 大地测量 交通学院 沈雪峰 学与测量 工程 13 仪器科学与 工程学院 14 法学院 王 楠 马驰骋 15 医学院 王心怡 热处理对生物质焦燃烧特性的影 响 线研究 高效通信系统仿真 RDF 数据处理技术研究 传感中应用 政 治 学 理 当代西方生态运动的政治哲学研 甘雅娟 峰 水景街区为例 生 物 医 学 石墨烯及其复合物在电化学生物 人文学院 电气工程学 题解析及应对策略-以泰州柴墟 韩冬青 计 算 机 软 基于频繁模式图划分的分布式 陈倩倩 经济管理学 传统风貌区中建筑设计的关键问 电 磁 场 与 基于新型人工电磁材料的新型天 人文学院 院 11 及工程热 物理 院 9 及其理论 动力工程 医学工程学 常虎成 8 建筑设计 究 机遇伦理与教育场域-布迪厄的 教育场域伦理学研究 基于生物细胞弹性理论的流通主 导型医药供应链弹性研究 统一电能质量调节器(UPQC)的分 析及其控制策略的研究 基于星型拓扑结构的网络 RTK 关 键算法及实时精密钟差研究 仪 器 科 学 基于物联网的远程康复训练机器 与技术 宪法学与 行政法学 影像医学 与核医学 人系统 论行政规划裁量及其法律规制 盛昌栋 崔铁军 吴乐南 漆桂林 王雪梅 刘云虹 田海平 赵林度 郑建勇 高成发 宋爱国 周佑勇 双功能分子影像探针标记的内皮 祖细胞在肿瘤血管新生中的活体 居胜红 成像 表三、江苏省 2013 年度研究生创新与学术交流中心特色活动名单 序号 1 2 承办院系 中心名称 项目名称 电子科学与 电子信息领域研究生创 2013 年全国电子信息领域研究生 工程学院 新与学术交流中心 暑期学校 能 源 与 环 能源领域研究生创新与 “生物质能源化利用”研究生企业 境学院 学术交流中心 行 表四、江苏省 2013 年度研究生教育教学改革研究与实践课题名单 序号 单 位 1 研究生院 2 研究生院 3 研究生院 4 5 6 7 8 9 10 课题名称 企业研究生工作站绩效管理研究 构建与完善的投入机制相匹配的研究 生招生选拔制度 学位与研究生教育信息管理与服务平 台研究与实践 高 等 教 育 研 工程硕士校外指导教师角色定位、素 究所 医学院 质标准及行为规范研究 综合性大学临床医学专业学位研究生 培养模式改革探索与实践 计算机科学 理论与项目并重的研究生专业学位教 与工程学院 学改革与实践 医学院 同伴支持对医学研究生心理状况的影 响 高等教育研 教育督导视角下一流大学研究生课程 究所 教学质量评价研究 经济管理学 物流工程专业学位研究生培养模式改 院 革创新研究与实践 情报科学研 基于知识地图的研究生专业课程资源 究所 组织模式研究 主持人 备注 熊宏齐 重点课题 宛 敏 省立省助 蒲安建 张 胤 陈 洪 省立省助 省立省助 省立省助 曹玖新 省立校助 鞠昌萍 省立校助 耿有权 省立校助 王海燕 省立校助 刘 利 省立校助 表五:2013 年度普通高校研究生科研创新计划项目名单(省立省助) 研究 序号 院系名称 申请人 项目名称 项目类型 生 层次 1 建筑学院 史 宜 2 建筑学院 陈 饶 3 建筑研究所 邵继中 4 机械工程学院 裘英华 5 机械工程学院 吴青聪 6 机械工程学院 陈 平 姚 峰 朱 纯 7 8 9 10 11 12 能源与环境学 院 能源与环境学 院 信息科学与工 程学院 信息科学与工 程学院 信息科学与工 程学院 信息科学与工 程学院 王金元 苗 圃 梁 天 张 雷 13 土木工程学院 李宗京 14 土木工程学院 邓勇亮 15 土木工程学院 牛 杰 我国特大城市空间形态的分形 定量研究 江苏城镇规划纲要研究 江苏城市核心区地下空间设计 研究 硅纳米通道中离子输运研究 套锁驱动重力平衡上肢康复外 骨骼的研究与设计 回转类零件在线测量关键技术 研究 分形树状微反应器内甲醇水蒸 气重整反应及热质输运研究 改性生物质活性焦脱汞协同脱 硫脱硝的机理研究 可见光通信系统的容量分析 新型塑料光纤宽带接入网调制 解调器 基于协作的绿色通信能效关键 技术研究 认知无线传感器网络中的动态 频谱接入技术研究 新型桁架钢板剪力墙的受力机 理与性能研究 网络化运营条件下地铁系统物 理脆弱性评估及控制研究 基于参数不确定性的梁桥结构 概率损伤识别方法及其应用 自然科学 博士 自然科学 博士 自然科学 博士 自然科学 博士 自然科学 博士 自然科学 博士 自然科学 博士 自然科学 博士 自然科学 博士 自然科学 博士 自然科学 博士 自然科学 博士 自然科学 博士 自然科学 博士 自然科学 博士 16 17 18 土木工程学院 电子科学与工 程学院 电子科学与工 程学院 李彦斌 伍 磊 严 静 19 数学系 汪羊玲 20 数学系 张孔生 21 自动化学院 杜 22 自动化学院 刘熔洁 23 计算机科学与 工程学院 涛 樊继豪 24 物理系 罗小光 25 物理系 毛文娟 26 物理系 任重丹 27 28 29 30 31 生物科学与医 学工程学院 生物科学与医 学工程学院 生物科学与医 学工程学院 生物科学与医 学工程学院 生物科学与医 学工程学院 王宏银 唐勇军 卢文卜 金皓俊 朱延亮 热-声-振作用下复合材料结构 动响应分析方法研究 表面增强拉曼散射免疫探针的 制备及应用 聚合物稳定的蓝相液晶光电子 器件研究 基于切换拓扑结构下的复杂网 络的趋同行为研究 Copula 生成及参数统计推断 研究 基于信息缺失的初始对准抗干 扰估计理论若干研究 最优控制理论关键问题研究 构造量子渐进好码的关键技术 研究 面向热电热机和制冷机的设计 及优化理论 高能散射过程中与自旋相关的 不对称度研究 拓扑超导体约瑟夫森结 Majorana 费米子的研究 跨膜电位对于磷脂双分子层翻 转动力学的影响 基于磁在位多重 PCR 及双色荧 光的绿脓杆菌 SNP 分析研究 生物分子为基础的亚微米树脂 球在生物传感中的应用 DNA 分子光功能化 exosomes 在肿瘤发生过程中 作用机制及作为基因载体研究 自然科学 博士 自然科学 博士 自然科学 博士 自然科学 博士 自然科学 博士 自然科学 博士 自然科学 博士 自然科学 博士 自然科学 博士 自然科学 博士 自然科学 博士 自然科学 博士 自然科学 博士 自然科学 博士 自然科学 博士 自然科学 博士 32 生物科学与医 学工程学院 牟忠德 33 电气工程学院 阳 辉 34 电气工程学院 孙毅超 35 电气工程学院 於 锋 36 化学化工学院 黄 斌 基于光子晶体的 3D SERS 基底 制备及其应用 磁通切换型可变磁通记忆电机 理论研究 级联型功率变换器并网控制策 略分析与研究 基于载波 PWM 多目标化多电平 逆变器关键技术研究 基于飒的双极蓝色磷光主体材 料的分子设计、合成及器件 自然科学 博士 自然科学 博士 自然科学 博士 自然科学 博士 自然科学 博士 自然科学 博士 自然科学 博士 自然科学 博士 自然科学 博士 自然科学 博士 自然科学 博士 自然科学 博士 自然科学 博士 自然科学 博士 自然科学 博士 纤维形态 LDHs 基复合材料的 37 化学化工学院 张 涛 仿生制备及其红外辐射性能研 究 38 39 化学化工学院 仪器科学与工 程学院 周铭昊 罗 堪 灏 40 交通学院 俞 41 交通学院 纪翔峰 42 交通学院 赵 43 交通学院 张志刚 44 交通学院 蒋正文 45 交通学院 陆丽丽 46 交通学院 沈金星 德 水相生物油中羧酸类加氢制备 多元醇催化剂制备与研究 基于压缩感知超低功耗无线 ECG 节点研发 城市交通诱导与信号控制协同 仿真研究 城市综合客运枢纽内行人运动 机理研究及仿真系统设计 多模式公共交通的换乘效能提 升研究 自愈合高延性水泥基复合材料 的自愈合机理与抗渗研究 钢-FRP 板结合梁桥螺栓连接结 构疲劳性能研究 信号控制交叉口行人过街的群 集特性研究 城市收费车道设置及其对路段 通行能力的影响研究 47 交通学院 高 48 交通学院 刘擎超 49 交通学院 聂庆慧 50 生命科学研究 院 磊 乳化沥青冷再生混合料的细观 结构研究 基于集成学习的交通状态预报 技术研究 城市道路行程时间融合预测及 可靠性分析 自然科学 博士 自然科学 博士 自然科学 博士 自然科学 博士 自然科学 博士 自然科学 博士 自然科学 博士 自然科学 博士 自然科学 博士 自然科学 博士 自然科学 博士 自然科学 博士 自然科学 博士 自然科学 博士 DNMT3A1 启动子功能性 tagSNP 吴华彰 与胃癌的遗传易感性分析及功 能研究 51 公共卫生学院 张艳秋 52 公共卫生学院 赵云利 53 公共卫生学院 孙蓉丽 肺癌干细胞的 microRNAs 表达 调控及生物标志研究 乳酸菌预防氧化石墨烯致秀丽 线虫慢性毒性的机理研究 吸入性慢性苯中毒造血干细胞 的代谢特征及损伤机制研究 上调 miR-7 并抑制 lincRNA 54 医学院 张洪义 Hotair 表达来抑制乳腺癌干 细胞侵袭转移 55 医学院 蔡晓辉 56 医学院 刘 晶 血小板靶向载药系统的研制及 其抗白血病效应的研究 非酒精性脂肪肝形成中 mTOR 在 LDL 受体表达失调中的作用 同伴支持联合物联技术对社区 57 医学院 谢 波 2 型糖尿病患者干预的效果评 价 miR-361-5p、STAT3、miR-21 58 医学院 刘大闯 和 SP1 在前列腺癌中相互调控 的分子机制 59 经济管理学院 张小路 60 经济管理学院 秦晋栋 犹豫模糊环境下的多属性决策 方法及聚类算法研究 基于二型模糊系统理论的在线 商务个性化推荐应用研究 61 经济管理学院 张 鹏 62 经济管理学院 赵 江 63 经济管理学院 王献东 64 经济管理学院 张兵兵 65 人文学院 李丹丹 66 艺术学院 张兰芳 67 法学院 储陈城 传统渠道与网上渠道二维整合 自然科学 博士 自然科学 博士 自然科学 博士 人文社科 博士 人文社科 博士 媒介演化与艺术传播研究 人文社科 博士 刑事一体化下的医事刑法研究 人文社科 博士 协调研究 基于电商平台的定向广告投放 优化机制研究 模糊随机环境下的期权定价及 应用研究 国际碳排放约束与中国经济低 碳转型研究 当代电影叙事中的女性主义伦 理思想研究 表六:2013 年度普通高校研究生科研创新计划项目名单(省立校助) 序号 院系名称 申请人 1 机械工程学院 黄 2 机械工程学院 刘晨曦 3 机械工程学院 洪慧慧 4 机械工程学院 邵 5 6 7 信息科学与工 程学院 信息科学与工 程学院 信息科学与工 程学院 笛 将 蒋慧琳 王小明 王 健 项目名称 基于惯性及介电泳技术的稀有 细胞多级分选装置研究 基于运行状态信息的小样本数 控刀架可靠性分析 网球与球拍碰撞过程的动力学 建模与实验研究 头戴式显示界面设计与评价方 法研究 新型无线网络中增强的小区间 干扰协调优化算法研究 无线通信网络中能效协作技术 研究 石墨烯表面等离子体器件基础 研究 项目类型 研究生 层次 自然科学 博士 自然科学 博士 自然科学 博士 自然科学 博士 自然科学 博士 自然科学 博士 自然科学 博士 8 信息科学与工 程学院 张有明 硅基太赫兹传输线模型研究 9 土木工程学院 丁晓燕 10 土木工程学院 付 11 土木工程学院 王少杰 12 土木工程学院 陈春超 13 土木工程学院 董志强 14 土木工程学院 肖全东 15 土木工程学院 马 16 土木工程学院 王效容 17 18 电子科学与工 程学院 电子科学与工 程学院 倩 康 沈昱婷 再生混凝土自保温砌块的热工 性能研究 高铁 HRBF500 钢筋砼桩头抗震 及累积损伤性能研究 城市轻轨高架桥服役性态监测 试验与异化识别研究 古建筑木结构榫卯节点力学性 能研究 极端腐蚀环境下 FRP 筋及其增 强混凝土结构长期性能研究 装配混凝土剪力墙结构抗震性 能研究 代替不同粒径骨料再生混凝土 施工性能和力学性能研究 保障房居住区对城市社会空间 的影响机制研究 石墨烯微观有序自组装和按需 构筑 基于视觉稳态诱发电位的人机 张 玉 宁 切换系统在神经网络中的应用 19 数学系 李 20 数学系 朱辉辉 21 数学系 陆雪竹 22 数学系 王文佳 23 自动化学院 薛 24 自动化学院 庞国臣 交互技术研究 环上(广义/伪)Drazin 逆的 研究 近可积哈密顿系统退化低维不 变环面的保持性 拟线性趋化方程组解在有限时 刻的 Blow-up 磊 群智能算法的研究与应用 齐次多项式函数减小鲁棒性的 保守性 自然科学 博士 自然科学 博士 自然科学 博士 自然科学 博士 自然科学 博士 自然科学 博士 自然科学 博士 自然科学 博士 人文社科 博士 自然科学 博士 自然科学 博士 自然科学 博士 自然科学 博士 自然科学 博士 自然科学 博士 自然科学 博士 自然科学 博士 25 26 27 28 29 30 物理系 生物科学与医 学工程学院 生物科学与医 学工程学院 生物科学与医 学工程学院 生物科学与医 学工程学院 生物科学与医 学工程学院 邵 健 浦 丹 裴 璇 张军毅 马晓娥 李 影 31 学习科学中心 韦茂彬 32 学习科学中心 刘亚鹏 磁响应特异介质中耦合共振的 光学特性研究 高通量生物信息检测技术和系 统生物学 动脉粥样硬化斑块疲劳破坏的 数值模拟研究 太湖蓝藻水华的宏基因组学研 究 新型光控微凝胶制备及卵巢癌 细胞三维培养应用研究 基于石墨稀层状化合物一维光 子晶体薄膜制备及应用研究 抑郁症患者静息态网络的动态 特性研究 MAOA 基因和父母养育对儿童问 题行为的作用机制研究 自然科学 博士 自然科学 博士 自然科学 博士 自然科学 博士 自然科学 博士 自然科学 博士 自然科学 博士 自然科学 博士 自然科学 博士 自然科学 博士 自然科学 博士 自然科学 博士 自然科学 博士 自然科学 博士 自然科学 博士 自然科学 博士 磁谐振式无线电能传输系统中 33 电气工程学院 陈 琛 高频逆变与整流技术及其应用 研究 34 化学化工学院 王忠霞 35 化学化工学院 张 36 化学化工学院 王虎传 37 化学化工学院 夏 38 39 40 仪器科学与工 程学院 仪器科学与工 程学院 仪器科学与工 程学院 瑞 勇 乔贵方 张 红 吴常铖 基于贵金属簇的荧光效应及 DNA 特异性反应检测重金属离 用二氧化碳的电化学还原收获 太阳能 无磷无氮荧光标识聚醚缓蚀阻 垢剂的研究 有机硅共聚物的可控制备及其 反应动力学研究 非结构化环境中自重机器人的 仿生运动控制 原子自旋陀螺仪高效磁屏蔽与 磁补偿方法研究 多自由度康复训练机器人设计 与研究 41 交通学院 钱 42 交通学院 吴鼎新 43 交通学院 谷 44 交通学院 郑敦勇 45 交通学院 骆俊晖 46 47 生命科学研究 院 生命科学研究 院 森 健 不同应力路径下天然沉积土压 缩灵敏度评价基准研究 基于元胞自动机的城市快速公 交运营仿真研究 基于数据挖掘的城市快速路交 通流分析 基于神经网络技术的区域电离 层延迟改正模型研究 地铁移动荷载作用下软土的动 软化特性及动本构模型研究 自然科学 博士 自然科学 博士 自然科学 博士 自然科学 博士 自然科学 博士 自然科学 博士 自然科学 博士 自然科学 博士 自然科学 博士 自然科学 博士 自然科学 博士 自然科学 博士 自然科学 博士 自然科学 博士 转运 BCBM 细胞特异性受体 王 洁 siRNA 的靶向诊疗纳米探针的 构建及鉴定 沈 炜 48 医学院 常立功 49 医学院 陈齐红 50 医学院 宋志霞 51 医学院 丁粉干 FoxG1 对中间神经元发育的影 响 内源性脂肪酸代谢调节大肠癌 恶性表型及其分子机制的研究 MSC 微泡对 ALⅠ肺血管内皮通 透性的作用及机制研究 TRPC6 在糖尿病肾病足细胞损 伤中的作用机制研究 金纳米粒对缺氧的肾小管上皮 细胞的作用及分子机制研究 巨噬细胞促进肿瘤细胞来源自 52 医学院 周 猛 噬小体(Dribbles)活化 B 细 胞及其机制研究 53 经济管理学院 吴军建 54 经济管理学院 黄琦炜 不完美生产过程中生产存储策 略研究 高科技多代电子产品的扩散和 定价研究 55 经济管理学院 方 玲 56 人文学院 潘锡杨 57 人文学院 阳 姣 58 人文学院 雷 鸣 59 艺术学院 韩吉安 60 法学院 刘启川 网络环境下企业信息系统安全 策略及其制定方法研究 区域性产学研协同创新体系的 建构与运行机制研究 伦理主义医学人文学的哲学基 础研究 中国梦的理论内涵与实现路径 研究 艺术创意在企业品牌塑造中的 价值研究 现代城市法治化治理下的交通 警察权研究 自然科学 博士 人文社科 博士 人文社科 博士 人文社科 博士 人文社科 博士 人文社科 博士 表七:2013 年度江苏省企业研究生工作站 序号 1 企业名称 进站学院 负责人 常州泰得塑胶地板有限公司 机械工程学院 帅立国 2 江苏双腾管业有限公司 机械工程学院 贾民平 3 南京威孚金宁有限公司 机械工程学院 许飞云 4 南通金泰科技有限公司 机械工程学院 张志胜 5 苏州博杰思达机械有限公司 机械工程学院 贾 方 6 常熟皮爱尔奇磁性科技有限公司 机械工程学院 贾 方 7 江苏联冠机械有限公司 机械工程学院 倪中华 8 上海新闵(东台)重型锻造有限公司 机械工程学院 戴 9 中建材光电装备(太仓)有限公司 机械工程学院 汤文成 10 固耐重工(苏州)有限公司 机械工程学院 周宜君 11 常熟市东南应用技术研究院 能源与环境学院 张小松 12 南京远达无线技术有限公司 信息科学与工程学院 尤肖虎 13 江苏亨鑫科技有限公司 信息科学与工程学院 华 光 14 江苏鼎泽环境工程有限公司 土木工程学院 黄 娟 15 南通明诺机械有限公司 土木工程学院 傅大放 土木工程学院 吴 16 江苏省城市轨道交通研究设计院股份有限 公司 挺 刚 17 无锡芯朋微电子股份有限公司 电子科学与工程学院 孙伟锋 18 江苏康克派奇信息技术有限公司 电子科学与工程学院 陆生礼 19 江苏英特神斯科技有限公司 电子科学与工程学院 黄庆安 20 南京鼎尔特科技有限公司 自动化学院 21 方正国际软件有限公司 22 南京普爱射线影像设备有限公司 23 计算机科学与工程学 院 计算机科学与工程学 院 生物科学与医学工程 费树岷 曹玖新 鲍旭东 何农跃 南京基蛋生物科技有限公司 学院 24 江苏金贸建设集团有限公司 材料科学与工程学院 潘钢华 25 江苏天工工具有限公司 材料科学与工程学院 方 26 苏州欣荣博尔特医疗器械有限公司 材料科学与工程学院 储成林 27 苏州金仓合金新材料有限公司 材料科学与工程学院 戴 28 江苏博特材料有限公司 29 张家港市盛港绿色防火建村有限公司 材料科学与工程学院 高建明 30 张家港市创基机械设备制造有限公司 材料科学与工程学院 周 健 31 张家港市隆旌汽车零部件有限公司 材料科学与工程学院 周 健 32 江苏仪征金派内燃机配件有限公司 材料科学与工程学院 吴申庆 33 江苏神通阀门股份有限公司 材料科学与工程学院 余新泉 34 苏宁云商集团股份有限公司 经济管理学院 李 35 江苏苏美达集团有限公司 经济管理学院 陈志斌 36 广发银行南京分行 经济管理学院 刘晓星 37 江苏南瑞泰事达电气有限公司 电气工程学院 郑建勇 38 江苏方程电力科技有限公司 电气工程学院 郑建勇 39 江苏大全长江电器股份有限公司 电气工程学院 黄学良 40 张家港朗信电气有限公司 电气工程学院 黄允凯 41 光一科技股份有限公司 电气工程学院 胡敏强、 经济管理学院 李 42 南京钛能电气有限公司 电气工程学院 黄学良 43 山亿新能源股份有限公司 电气工程学院 赵剑锋 44 张家港康得新光电材料有限公司 化学化工学院 周钰明 45 旭川化学(苏州)有限公司 化学化工学院 周钰明 峰 挺 材料科学与工程学院 高建明、 交通学院 黄晓明 东 东 46 47 江苏海田技术有限公司 南京市城市与交通规划设计研究院有限责 任公司 化学化工学院 焦 真 交通学院 陆 建 48 江苏圣泰环境科技股份有限公司 交通学院 杜延军 49 江苏骏通信息科技发展有限公司 交通学院 毛海军 50 南京拓诺传感网络科技有限公司 仪器科学与工程学院 陈俊杰 51 仪器科学与工程学院 林国余 日宝科技有限责任公司 (苏州研究院) 52 南京地铁集团有限公司 法学院 周佑勇 53 苏州中科集成电路设计中心有限公司 集成电路学院 李 54 中共张家港市委宣传部 马克思主义学院 袁健红 会 冰 讯: 江苏省学位与研究生教育学会成立 暨第一次会员代表大会在南京召开 5 月 29 日,江苏省学位与研究生教育学会成立暨第一次会员代表大会在南 京召开。省教育厅厅长沈健出席会议并讲话,副厅长殷翔文出席会议并汇报学会 成立筹备情况、主持学会第一届第一次理事会议,副巡视员洪流出席会议并宣读 “省教育厅关于同意筹备成立江苏省学位与研究生教育学会的复函”,副厅级干 部、人事处处长王煌出席会议并在学会第一届第一次理事会议上宣读省委组织部 有关文件,省民政厅有关负责同志出席会议并宣读“关于同意成立江苏省学位与 研究生教育学会筹备组的复函”。来自全省有关高校和科研院所的会员单位代表 共 100 多人参加会议。 沈健在讲话中指出,成立江苏省学位与研究生教育学会,顺应了时代和形势 发展的要求,有其深刻的必要性、重要性和紧迫性。希望学会按照章程要求,充 分发挥党和政府联系广大高等教育工作者的桥梁纽带作用,不断拓宽思路,创新 工作方法,增强研究能力,提升服务水平,努力为我省学位与研究生教育工作贡 献智慧和力量。 会议审议通过了《江苏省学位与研究生教育学会章程》,选举产生了第一届 理事会和会长、副会长、秘书长。殷翔文当选为第一届理事会会长。我校副副校 长兼研究生院院长沈炯教授当选为第一届理事会副会长,研究生院常务副院长兼 党委研究生工作部部长教授金保昇被聘为第一届理事会副秘书长。 会议还审议通过了《江苏省学位与研究生教育学会会员发展办法》、《江苏省 学位与研究生教育学会会费收取与经费管理办法》、《江苏省学位与研究生教育 学会关于吸收南京大学等单位为团体会员的决定》、《江苏省学位与研究生教育 学会理事会关于学会副秘书长聘任和机构设置的决定》。 我校为江苏省学位与研究生教育学会团体会员。我校副副校长兼研究生院院 长沈炯教授等参加会议。(黄红富) 简 讯: 电子科学与工程学院、集成电路学院顺利完成外教研究生全英文课程教学 (一) 4月17日至26日,美国纽约州立大学布法罗分校激光、光子学与生物光子学 研究所的教授G. S. He于东南大学金陵院123会议室英语讲授了课程《非线性光子 学》。G. S. He是非线性光学领域国际著名专家,40多年来他一直从事激光物理、 非线性光学、量子电子学和光子学方面的研究工作,取得了一系列原创性成果, 这些研究成果得到国际同行的高度重视。他的主要研究成就包括:首先提出受激 克尔散射的概念;首次发现并研究背向受激散射的位相共轭效应;系统地研究了 多光子学泵浦荧光上转换和上转换激光特性。他编著了《Physcs of Nonlinear Optics》等5本专著,在《Nature》、《Phys. Rev.》、《CHem. Rev.》等国际著 名刊物上发表论文150多篇,其中100余篇为第一作者。 课程讲授了:1)非线性光学理论基础;2)非线性光学现象与实验方法;3) 非线性光学研究进展;4)非线性光学技术应用。通过两周的课程,取得了良好 的教学成果:一方面,掌握了非线性光子学的基本理论;另一方面,通过与G. S. He教授面对面交流,感受了他思考问题与解决问题的方法,有利于提高学生 的科研素质。另外,该课程也让学生体会原汁原味的英语授课、讨论和阅读,促 进了英语水平的提高。(吕昌贵) (二) 5月27日,美国纽约州立大学布法罗分校(University at Buffalo, the State University of New York)Paras N. Prasad教授应邀到电子学院讲授《生 物光子学导论》全英文课程。Prasad教授是美国纽约州立大学化学、物理、医学 与电子工程学杰出教授(该校最高级别教授),担任美国纽约州立大学布法罗分 校激光、光子学与生物光子学研究所主任。Prasad教授是美国光学学会(OSA) 会士、美国物理学会(APS)会士和国际光学工程学会(SPIE)会士。他已发表 超过650篇学术论文,出版了3本专题著作和8本参与编辑的书籍,是国际上生物 光子学和纳米光子学领域享有盛誉的科学家,荣获了多项科学奖项和荣誉。 在课上,Prasad教授围绕生物光子学学科的主要研究方向和最新国际进展进 行了介绍,重点讲授了激光与物质相互作用、光学生物成像技术、光学生物传感 技术以及光动力治疗等内容。Prasad教授的讲课方式生动多样、深入浅出,授课 语言诙谐幽默、循循善诱,获得了很好的授课效果。本次授课提高了学生的科研 素质,让学生掌握了生物光子学这一国际前沿领域的基本知识,了解了该领域的 最新发展动态,激发了对该领域研究的兴趣。同时,本次授课让听课学生感受到 了全英语授课的模式,提高了英语的综合水平。(王著元)

2013年第5期(总第136期)



