黔商院教发〔2021〕113号 关于学院2021年度院级教改项目拟立项结果公示的通知.PDF
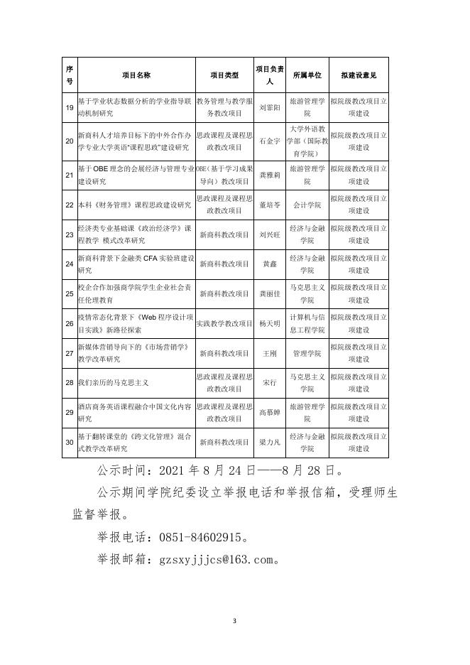
贵州商学院教务处文件 黔商院教发〔2021〕113 号 关于学院 2021 年度院级教改项目 拟立项结果公示的通知 各二级学院(部)、部门: 根据《学院关于开展 2021 年度教育教学改革研究项目 立项申报工作的通知》(黔商院教发〔2021〕75 号)《贵州 商学院 2021 年第十一次院长办公会纪要》 (黔商院议〔2021〕 11 号),拟同意“应用型人才培养目标下的《公司战略与风 险管理》课程思政体系建设”等 30 个院级教改项目立项建 设。 具体见下表: 序 号 1 2 项目名称 项目类型 应用型人才培养目标下的《公司战略 思政课程及课程思 与风险管理》课程思政体系建设 新商科背景下《财务大数据分析》课 程建设与实践研究 政教改项目 新商科教改项目 1 项目负责 人 所属单位 杨微 会计学院 何涔成 会计学院 拟建设意见 拟院级教改项目立 项建设 拟院级教改项目立 项建设 序 项目名称 号 3 4 5 6 7 8 9 10 11 12 13 14 15 16 新商科《网络营销综合实践》教学改 革研究 “双评价标准”的案例教学——《经济 法》课程思政教学改革探索 项目类型 实践教学教改项目 思政课程及课程思 政教改项目 新商科类院校美育课程体系建构研究 思政课程及课程思 与实践探索 慕课环境下基于 CDIO 理念的《商务 智能》课程改革 基于数字时代贵州大学生学习行为特 征的 OMO 教学模式探究 政教改项目 企业全生命周期融资“线上+线下”混合 式实验项目建设研究 大数据背景下人力资源大数据分析实 人 邹艳 陈绍松 杨文超 新商科教改项目 娄超 新商科教改项目 彭聪 基于 OBE 教育理念下中级财务会计课 OBE(基于学习成果 程混合式教学改革 项目负责 导向)教改项目 雷慧宇 实践教学教改项目 吕林丽 所属单位 管理学院 学院 传媒学院 息工程学院 学院 会计学院 学院 会计学院 基于 OBE 理念的《仓储业务管理实验》 实践教学教改项目 课程改革与实践 罗艺 管理学院 设 政教改项目 贵州省高校环境设计专业课程思政实 思政课程及课程思 践研究 新商科类院校环境设计专业手绘实践 课程教学改革研究 政教改项目 实践教学教改项目 基于“OBE+思政”模式下 Java 程序设 思政课程及课程思 计课程改革与实践 17 《形势与政策》课程教学规范化研究 思政课理论教学与课程实践的立体融 18 合——“思想道德修养与法律基础”课 混合教学模式新探 政教改项目 思政课程及课程思 政教改项目 思政课程及课程思 政教改项目 2 李温喜 肖燕 杜少波 任文华 陈悫 项建设 项建设 拟院级教改项目立 项建设 经济与金融 拟院级教改项目立 赵红 吴爱梅 项建设 经济与金融 拟院级教改项目立 新商科教改项目 应用型本科院校《税法》课程思政建 思政课程及课程思 项建设 计算机与信 拟院级教改项目立 管理学院 教学体系研究 项建设 文化与艺术 拟院级教改项目立 程琳 新商科背景下《审计学》课程混合式 拟院级教改项目立 马克思主义 拟院级教改项目立 实践教学教改项目 践课程教学改革研究 拟建设意见 项建设 拟院级教改项目立 项建设 拟院级教改项目立 项建设 拟院级教改项目立 项建设 经济与金融 拟院级教改项目立 学院 项建设 文化与艺术 拟院级教改项目立 传媒学院 项建设 文化与艺术 拟院级教改项目立 传媒学院 项建设 计算机与信 拟院级教改项目立 息工程学院 项建设 马克思主义 拟院级教改项目立 学院 项建设 马克思主义 拟院级教改项目立 学院 项建设 序 项目名称 号 19 20 21 基于学业状态数据分析的学业指导联 教务管理与教学服 动机制研究 24 25 26 27 学专业大学英语“课程思政”建设研究 30 政教改项目 基于 OBE 理念的会展经济与管理专业 OBE(基于学习成果 建设研究 经济类专业基础课《政治经济学》课 程教学 模式改革研究 新商科背景下金融类 CFA 实验班建设 研究 校企合作加强商学院学生企业社会责 任伦理教育 疫情常态化背景下《Web 程序设计项 目实践》新路径探索 新媒体营销导向下的《市场营销学》 教学改革研究 28 我们亲历的马克思主义 29 务教改项目 新商科人才培养目标下的中外合作办 思政课程及课程思 22 本科《财务管理》课程思政建设研究 23 项目类型 导向)教改项目 思政课程及课程思 政教改项目 式教学改革研究 刘霏阳 董培苓 黄鑫 新商科教改项目 龚丽佳 实践教学教改项目 杨天明 思政课程及课程思 政教改项目 新商科教改项目 院 育学院) 龚雅莉 王刚 宋行 高慕婵 梁力凡 拟建设意见 旅游管理学 拟院级教改项目立 石金宇 学部(国际教 新商科教改项目 新商科教改项目 所属单位 大学外语教 刘兴旺 政教改项目 基于翻转课堂的《跨文化管理》混合 人 新商科教改项目 酒店商务英语课程融合中国文化内容 思政课程及课程思 研究 项目负责 项建设 拟院级教改项目立 项建设 旅游管理学 拟院级教改项目立 院 会计学院 项建设 拟院级教改项目立 项建设 经济与金融 拟院级教改项目立 学院 项建设 经济与金融 拟院级教改项目立 学院 项建设 马克思主义 拟院级教改项目立 学院 项建设 计算机与信 拟院级教改项目立 息工程学院 管理学院 项建设 拟院级教改项目立 项建设 马克思主义 拟院级教改项目立 学院 项建设 旅游管理学 拟院级教改项目立 院 项建设 经济与金融 拟院级教改项目立 学院 项建设 公示时间:2021 年 8 月 24 日——8 月 28 日。 公示期间学院纪委设立举报电话和举报信箱,受理师生 监督举报。 举报电话:0851-84602915。 举报邮箱:gzsxyjjjcs@163.com。 3 联系人:刘玲玲 袁华 联系电话:13985113230 13765121199 教务处 2021 年 8 月 24 日 2021 年 8 月 24 日印发 贵州商学院教务处 4

黔商院教发〔2021〕113号 关于学院2021年度院级教改项目拟立项结果公示的通知.PDF 


