7.优逸系列之鼎丰130701_396号滚动型人民币理财产品说明书.pdf
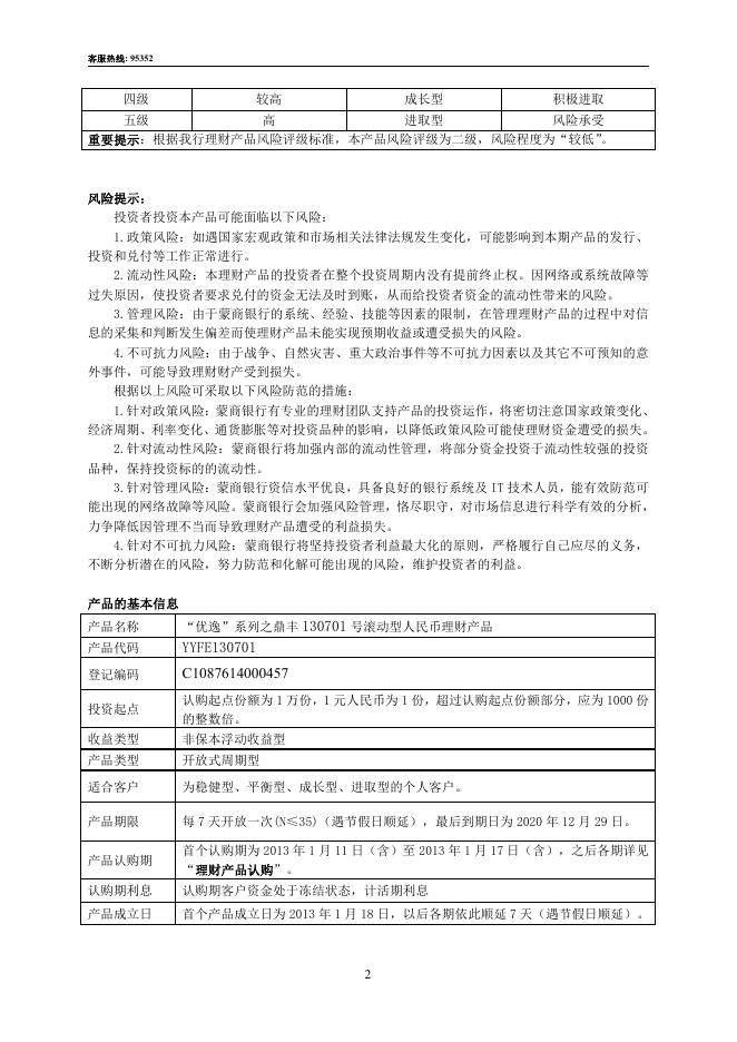
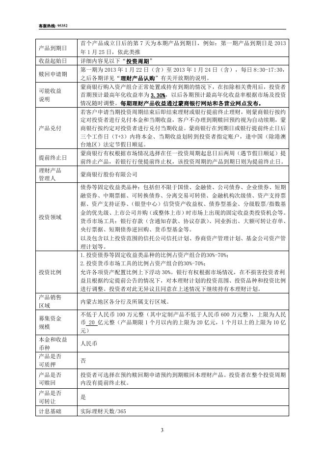
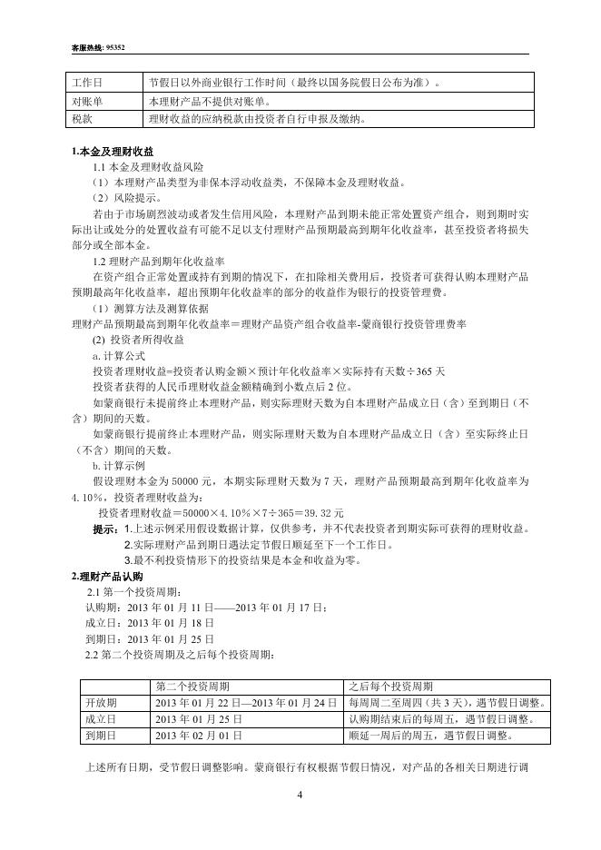
客服热线: 95352 蒙商银行“优逸”系列之鼎丰人民币理财产品说明书 理财产品简介 优逸系列理财产品是由蒙商银行推出的非保本浮动收益型人民币理财产品。本系列理财产品投 资于高流动性低风险的固定收益类金融工具,包括但不限于投资级以上的债券、货币型基金、债券 型基金、银行存款、同业拆出、短期债券逆回购、分级股票/指数基金的优先级等固定收益类金融产 品。本系列理财产品适合的投资者类型为稳健型及以上的个人投资者。 重要须知: ·本产品说明书为《蒙商银行理财产品合同》不可分割之组成部分。 ·本理财产品仅向依据中华人民共和国有关法律法规及本产品说明书规定可以购买本理财产品的合 格投资者发售。 ·在购买本理财产品前,请投资者确保完全明白本理财产品的性质、其中涉及的风险以及投资者的 自身情况。投资者若对本产品说明书的内容有任何疑问,请向蒙商银行各营业网点咨询。 ·本理财产品只根据本产品说明书所载的资料操作。 ·本产品说明书蒙商银行有权依法进行解释。 ·在本产品存续期内,如因国家法律法规、监管规定发生变化,或是出于维持本产品正常运营的需 要,在不损害投资者利益的前提下,蒙商银行有权单方对本产品说明书进行修订。蒙商银行决定对 产品说明书进行修订的,将提前两个工作日以在蒙商银行网站上公告的方式通知投资者。 ·本产品在“全国银行业理财信息登记系统”的登记编码详见“产品基本信息”中“登记编码”栏, 客户可依据该登记编码在“中国理财网”(www.chinawealth.com.cn)查询该产品信息。 特别提示: ·蒙商银行股份有限公司将按产品说明书的约定,本着尽职勤勉的原则管理和运用投资者的理财 资金。理财产品相关的投资风险由投资者承担,相关的投资收益由投资者获得。本《产品说明书》 是投资者与蒙商银行签订理财产品文件的组成部分,投资者在认购本产品前应认真阅读本产品说明 书,本说明书解释权归蒙商银行所有。 ·除本产品说明书中明确规定的收益及收益分配方式外,任何预期收益、预计收益、测算收益或 类似表述均属不具有法律约束力的用语,不代表投资者可能获得的实际收益,亦不构成蒙商银行对 本理财产品的任何收益承诺。客户所能获得的最终收益以蒙商银行实际支付的为准,且不超过蒙商 银行公布的本产品预期最高年化收益率。 ·本理财产品不等同于银行存款。 ·本理财产品是高风险投资产品,您的本金有可能会因市场变动蒙受重大损失,您应充分认识投 资风险,谨慎投资。 下面产品评级和相关风险描述,为蒙商银行股份有限公司内部资料,仅供投资者参考。 内部风险评级为:二级 产品风险评级 风险程度 适合的投资者 适合投资策略 一级 低 保守型 风险控制 二级 较低 稳健型 稳健发展 三级 中 平衡型 均衡成长 1 客服热线: 95352 四级 较高 成长型 积极进取 五级 高 进取型 风险承受 重要提示:根据我行理财产品风险评级标准,本产品风险评级为二级,风险程度为“较低” 。 风险提示: 投资者投资本产品可能面临以下风险: 1.政策风险:如遇国家宏观政策和市场相关法律法规发生变化,可能影响到本期产品的发行、 投资和兑付等工作正常进行。 2.流动性风险:本理财产品的投资者在整个投资周期内没有提前终止权。因网络或系统故障等 过失原因,使投资者要求兑付的资金无法及时到账,从而给投资者资金的流动性带来的风险。 3.管理风险:由于蒙商银行的系统、经验、技能等因素的限制,在管理理财产品的过程中对信 息的采集和判断发生偏差而使理财产品未能实现预期收益或遭受损失的风险。 4.不可抗力风险:由于战争、自然灾害、重大政治事件等不可抗力因素以及其它不可预知的意 外事件,可能导致理财财产受到损失。 根据以上风险可采取以下风险防范的措施: 1.针对政策风险:蒙商银行有专业的理财团队支持产品的投资运作,将密切注意国家政策变化、 经济周期、利率变化、通货膨胀等对投资品种的影响,以降低政策风险可能使理财资金遭受的损失。 2.针对流动性风险:蒙商银行将加强内部的流动性管理,将部分资金投资于流动性较强的投资 品种,保持投资标的的流动性。 3.针对管理风险:蒙商银行资信水平优良,具备良好的银行系统及 IT 技术人员,能有效防范可 能出现的网络故障等风险。蒙商银行会加强风险管理,恪尽职守,对市场信息进行科学有效的分析, 力争降低因管理不当而导致理财产品遭受的利益损失。 4.针对不可抗力风险:蒙商银行将坚持投资者利益最大化的原则,严格履行自己应尽的义务, 不断分析潜在的风险,努力防范和化解可能出现的风险,维护投资者的利益。 产品的基本信息 产品名称 “优逸”系列之鼎丰 130701 号滚动型人民币理财产品 产品代码 YYFE130701 登记编码 C1087614000457 投资起点 认购起点份额为 1 万份,1 元人民币为 1 份,超过认购起点份额部分,应为 1000 份 的整数倍。 收益类型 非保本浮动收益型 产品类型 开放式周期型 适合客户 为稳健型、平衡型、成长型、进取型的个人客户。 产品期限 每 7 天开放一次(N≤35)(遇节假日顺延),最后到期日为 2020 年 12 月 29 日。 产品认购期 首个认购期为 2013 年 1 月 11 日(含)至 2013 年 1 月 17 日(含),之后各期详见 “理财产品认购”。 认购期利息 认购期客户资金处于冻结状态,计活期利息 产品成立日 首个产品成立日为 2013 年 1 月 18 日,以后各期依此顺延 7 天(遇节假日顺延)。 2 客服热线: 95352 产品到期日 首个产品成立日后的第 7 天为本期产品到期日,例如:第一期产品到期日是 2013 年 1 月 25 日,依此类推 收益起始日 详细内容见以下“投资周期” 赎回申请期 第一期为 2013 年 1 月 22 日(含)至 2013 年 1 月 24 日(含),每日 8:30-17:30, 之后各期详见“理财产品认购”有关开放期的说明。 可能收益 说明 蒙商银行购入资产组合正常处置或持有到期的情况下,在扣除相关费用后,投资者 首期预计最高年化收益率为 3.30%,以后各期预计最高年化收益率根据市场及投资 情况随时调整。每期理财产品收益通过蒙商银行网站和各营业网点发布。 产品兑付 若客户申请当期投资周期结束后即结束理财或银行提前终止理财,则蒙商银行按约 定对投资者进行兑付本金和当期收益,客户不办理到期赎回预约视为自动续期,蒙 商银行按约定对投资者进行兑付当期收益。蒙商银行在到期日或银行提前终止日后 三个工作日(T+3)内将本金、当期收益划转到投资者指定账户,逢中国(除港澳 台地区)法定节假日顺延。 提前终止日 蒙商银行有权根据市场情况选择在任一投资周期起息日后两周(遇节假日顺延)提 前终止产品,若银行行使提前终止权,该投资周期的产品到期日则为提前终止日。 理财产品 管理人 蒙商银行股份有限公司 投资领域 债券等固定收益类品种:包括但不限于国债、金融债、公司债券、企业债券、短期 融资券、中期票据、可转换债券、分离交易可转债、金融机构次级债、资产支持票 据、资产支持证券、 (银登中心)信贷资产收益权、债券型基金、分级股票/指数基 金的优先级、上市公司并购(或整体上市)时市场上出现的固定收益类投资机会等。 货币市场工具:银行存款(含通知存款、协议存款)、同业拆出、大额可转让存单、 央行票据、短期债券逆回购、货币型基金等。 以及包含以上投资范围的信托公司信托计划、券商资产管理计划、基金公司资产管 理计划等。 1.投资债券等固定收益类品种的比例占资产组合的30%-70%; 2.投资货币市场工具的比例占资产组合的30%-70%; 投资比例 允许各项资产配置比例上下浮动 30%。银行有权根据市场情况,在不损害投资者利 益且根据约定提前公告的情况下,对本理财计划的投资范围、投资品种和投资比例 进行调整。投资者对此无异议且同意在上述情况下继续持有本理财计划。 产品销售 区域 内蒙古地区各分行及所属支行区域。 募集资金 规模 不低于人民币 100 万元整(其中定制产品不低于人民币 600 万元整),上限为人民 币 20 亿元整(产品期限 1 个月以内的上限为 20 亿元,1 个月以上的上限为 10 亿 元) 本金和收益 币种 人民币 产品是否 可质押 否 产品是否 可赎回 投资者可选择在预约赎回期申请预约到期赎回本理财产品。投资者在整个投资周期 内没有提前终止权。 产品是否 可转让 是 计息基础 实际理财天数/365 3 客服热线: 95352 工作日 节假日以外商业银行工作时间(最终以国务院假日公布为准)。 对账单 本理财产品不提供对账单。 税款 理财收益的应纳税款由投资者自行申报及缴纳。 1.本金及理财收益 1.1 本金及理财收益风险 (1)本理财产品类型为非保本浮动收益类,不保障本金及理财收益。 (2)风险提示。 若由于市场剧烈波动或者发生信用风险,本理财产品到期未能正常处置资产组合,则到期时实 际出让或处分的处置收益有可能不足以支付理财产品预期最高到期年化收益率,甚至投资者将损失 部分或全部本金。 1.2 理财产品到期年化收益率 在资产组合正常处置或持有到期的情况下,在扣除相关费用后,投资者可获得认购本理财产品 预期最高年化收益率,超出预期年化收益率的部分的收益作为银行的投资管理费。 (1)测算方法及测算依据 理财产品预期最高到期年化收益率=理财产品资产组合收益率-蒙商银行投资管理费率 (2) 投资者所得收益 a.计算公式 投资者理财收益=投资者认购金额×预计年化收益率×实际持有天数÷365 天 投资者获得的人民币理财收益金额精确到小数点后 2 位。 如蒙商银行未提前终止本理财产品,则实际理财天数为自本理财产品成立日(含)至到期日(不 含)期间的天数。 如蒙商银行提前终止本理财产品,则实际理财天数为自本理财产品成立日(含)至实际终止日 (不含)期间的天数。 b.计算示例 假设理财本金为 50000 元,本期实际理财天数为 7 天,理财产品预期最高到期年化收益率为 4.10%,投资者理财收益为: 投资者理财收益=50000×4.10%×7÷365=39.32 元 提示:1.上述示例采用假设数据计算,仅供参考,并不代表投资者到期实际可获得的理财收益。 2.实际理财产品到期日遇法定节假日顺延至下一个工作日。 3.最不利投资情形下的投资结果是本金和收益为零。 2.理财产品认购 2.1 第一个投资周期: 认购期:2013 年 01 月 11 日——2013 年 01 月 17 日; 成立日:2013 年 01 月 18 日 到期日:2013 年 01 月 25 日 2.2 第二个投资周期及之后每个投资周期: 第二个投资周期 之后每个投资周期 开放期 2013 年 01 月 22 日—2013 年 01 月 24 日 每周周二至周四(共 3 天),遇节假日调整。 成立日 2013 年 01 月 25 日 认购期结束后的每周五,遇节假日调整。 到期日 2013 年 02 月 01 日 顺延一周后的周五,遇节假日调整。 上述所有日期,受节假日调整影响。蒙商银行有权根据节假日情况,对产品的各相关日期进行调 4 客服热线: 95352 整,并进行公布。 2.3 开放期 开放期:每期产品成立日的前三个自然日开放认购和赎回(产品成立日等特殊情况除外)交易, 其中每个开放期可以认购即将成立的理财产品,也可以对已购买的理财产品进行申请赎回。 3.认购方式 本理财产品采取份额认购的方式 3.1 认购期间:银行可根据发售情况延长或缩短认购期间。 3.2 认购期间,认购期间投资人可以撤销认购申请。 3.3 认购起点金额:1 万元人民币,高于认购金额起点以 1000 元人民币的整数倍递增。 3.4 理财产品份额:理财产品份额单位为 1 份,份额面值为人民币 1 元。 4.赎回申请 4.1 开放期内,可进行赎回申请交易。 4.2 赎回是指投资者申请卖出将持有的理财产品份额并收回资金。投资者提出的赎回申请将于 下一个投资周期的起始日进行确认。 4.3 在赎回申请期间,投资者可在每个营业时间(9:00-17:30)进行赎回申请,在赎回申请期 的交易时间内允许撤销当日已递交的赎回申请。客户持有本理财产品实时余额最低为 1 万份,赎回 额需为 1000 份的整数倍。投资者可选择全额或部分赎回,部分赎回后客户持有本理财产品的实时余 额不得低于 1 万份,否则系统将自动予以全部赎回。 5.申购/赎回申请确认 蒙商银行受理申购/赎回申请并不表示该申请成功的确认,而仅代表蒙商银行收到了申购/赎回 申请,申请是否有效应以蒙商银行的确认为准。蒙商银行在认购划款日日终对投资者的申请进行确 认,并为投资者登记份额,投资者应及时查询最终成交确认情况。 6.本金及理财收益支付 6.1 如投资者确认赎回理财产品,则蒙商银行于本到期日(逢节假日顺延)计算本期理财收益, 并于 3 个工作日内向投资者支付。 6.2 如投资者到期不办理到期赎回预约视为自动续期,则到期仅兑付当期理财收益,当期收益 不参与下一期滚动理财本金,蒙商银行于本到期日(逢节假日顺延)计算本期理财收益,并于 3 个 工作日内向投资者支付。 6.3 投资者赎回时的收益与本金的支付 投资者全额赎回本理财产品时,蒙商银行于到期日后 3 个工作日内将投资者持有的理财产品余 额对应的本金与理财收益划转至投资者指定账户,到期日至资金到账日期间不计付利息。 投资者部分赎回本理财产品时,蒙商银行于到期日后 3 个工作日内将投资者要求赎回的理财产 品本金与上一成立日至本到期日的全部理财本金对应的理财收益划转至投资者指定账户,到期日至 资金到账日期间不计付利息。 6.4 如果蒙商银行提前终止本理财产品,蒙商银行将投资者当日持有的理财产品余额对应的本 金与理财收益于提前终止日(逢节假日顺延)后的 3 个工作日内划转至投资者指定账户,提前终止 日至资金到账日期间不计付利息。 6.5 认购/赎回申请拒绝:蒙商银行根据理财产品实际投资运作的情况确定理财产品规模上限, 认购日若本理财产品实时余额达到理财产品规模上限,蒙商银行有权拒绝超过本理财产品规模上限 部分的认购申请。到期日若理财产品赎回额超过本理财产品上一工作日余额 50%时,即为发生大额 赎回,此时蒙商银行有权根据理财产品的资产组合状况决定全额接受赎回申请或按比例接受赎回申 请,并有权暂停接受赎回申请,并最迟于下一工作日通过蒙商银行网站或营业网点进行公告。 6.6 收益率及费用:本理财产品收益率根据市场利率的变化以及蒙商银行实际投资运作的情况 计算,蒙商银行于每个到期日 2 个工作日内公布理财产品上一季度的实际年化收益率。理财资产运 作超过公布的实际年化收益率的部分作为银行投资管理费用。 5 客服热线: 95352 7. 投资周期 7.1 产品投资周期安排 产品代码 投资周期起始日(含) 投资周期终止日(不含) 当期最高预期收益率 YYFE130701_357 2019-12-31 2020-1-8 3.80% YYFE130701_358 2020-1-8 2020-1-15 3.80% YYFE130701_359 2020-1-15 2020-1-22 3.80% YYFE130701_360 2020-1-22 2020-2-3 3.80% YYFE130701_361 2020-2-3 2020-2-5 3.80% YYFE130701_362 2020-2-5 2020-2-12 3.70% YYFE130701_363 2020-2-12 2020-2-19 3.70% YYFE130701_364 2020-2-19 2020-2-26 3.70% YYFE130701_365 2020-2-26 2020-3-4 3.70% YYFE130701_366 2020-3-4 2020-3-11 3.70% YYFE130701_367 2020-3-11 2020-3-18 3.70% YYFE130701_368 2020-3-18 2020-3-25 3.50% YYFE130701_369 2020-3-25 2020-4-1 3.50% YYFE130701_370 2020-4-1 2020-4-8 3.50% YYFE130701_371 2020-4-8 2020-4-15 3.50% YYFE130701_372 2020-4-15 2020-4-22 3.50% YYFE130701_373 2020-4-22 2020-4-29 3.50% YYFE130701_374 2020-4-29 2020-5-6 3.50% YYFE130701_375 2020-5-6 2020-5-13 3.50% YYFE130701_376 2020-5-13 2020-5-20 3.50% YYFE130701_377 2020-5-20 2020-5-27 3.45% YYFE130701_378 2020-5-27 2020-6-3 3.45% YYFE130701_379 2020-6-3 2020-6-10 3.45% YYFE130701_380 2020-6-10 2020-6-17 3.45% YYFE130701_381 2020-6-17 2020-6-24 3.45% YYFE130701_382 2020-6-24 2020-7-1 3.45% YYFE130701_383 2020-7-1 2020-7-8 3.30% YYFE130701_384 2020-7-8 2020-7-15 3.30% YYFE130701_385 2020-7-15 2020-7-22 3.30% YYFE130701_386 2020-7-22 2020-7-29 3.30% YYFE130701_387 2020-7-29 2020-8-5 3.30% YYFE130701_388 2020-8-5 2020-8-12 3.30% YYFE130701_389 2020-8-12 2020-8-19 3.30% YYFE130701_390 2020-8-19 2020-8-26 3.30% YYFE130701_391 2020-8-26 2020-9-2 3.30% YYFE130701_392 2020-9-2 2020-9-9 3.30% YYFE130701_393 2020-9-9 2020-9-16 3.30% YYFE130701_394 2020-9-16 2020-9-23 3.30% YYFE130701_395 2020-9-23 2020-9-30 3.30% YYFE130701_396 2020-9-30 2020-10-9 3.30% 6 客服热线: 95352 7.2 投资周期调整:由于节假日或者其他不可抗力因素,蒙商银行有权按照实际情况对预定的 投资周期方案进行调整,周期调整方案会在调整前 3 个工作日内在营业网点或网站或以其他方式发 布信息公告。周期调整后投资者投资收益计算按照调整后的周期方案执行。 8.理财产品的成立 8.1 理财产品成立的条件:认购期满,该产品的募集资金累计超过 100 万元(含 100 万元)人民 币,理财收益在投资收益起算日成立。 8.2 理财产品不能成立的条件:认购期届满,如理财产品募集总金额未达到规模下限,或经蒙商 银行合理判断难以按照本产品说明书规定向客户提供本理财产品,则蒙商银行有权宣布本理财产品 不成立。如理财产品不成立,蒙商银行将投资者认购资金在认购结束后 3 个工作日内退还投资者。 9.提前终止 理财产品存续期内,如蒙商银行根据市场情况认为需要提前终止本理财产品,蒙商银行有权但 无义务提前终止本理财产品。一旦蒙商银行提前终止本理财产品,将在理财产品提前终止日当日以 公告形式通知投资者,蒙商银行在收到变现财产后 2 个工作日内向投资者返还理财本金及应得收益, 理财本金及收益以资产组合提前终止时实际出让或处分情况来计算。市场情况包括但不限于: 9.1 如遇国家金融政策出现重大调整或宏观经济形势发生重大变化并影响到本理财产品的正常 运作时,蒙商银行有权提前终止本理财产品; 9.2 因金融工具发行主体信用恶化,市场利率大幅下滑,蒙商银行合理判断难以按照预期年化收 益率向客户提供本理财产品时,蒙商银行有权提前终止本理财产品。 7

7.优逸系列之鼎丰130701_396号滚动型人民币理财产品说明书.pdf




