秦岭文库(kunmingchi.com)你想要的内容这里独有!

070009嘉实超短债债券-嘉实超短债证券投资基金2021年第九次收益分配公告.pdf

〆゛丶yo yo3 页 101.86 KB下载文档
070009嘉实超短债债券-嘉实超短债证券投资基金2021年第九次收益分配公告.pdf070009嘉实超短债债券-嘉实超短债证券投资基金2021年第九次收益分配公告.pdf070009嘉实超短债债券-嘉实超短债证券投资基金2021年第九次收益分配公告.pdf
当前文档共3页 下载后继续阅读

070009嘉实超短债债券-嘉实超短债证券投资基金2021年第九次收益分配公告.pdf

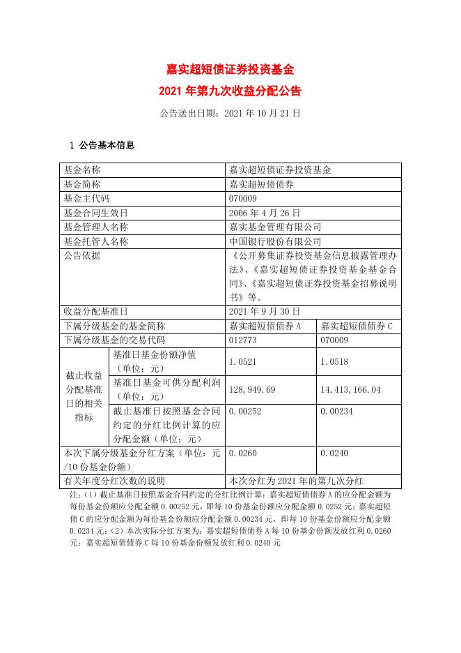
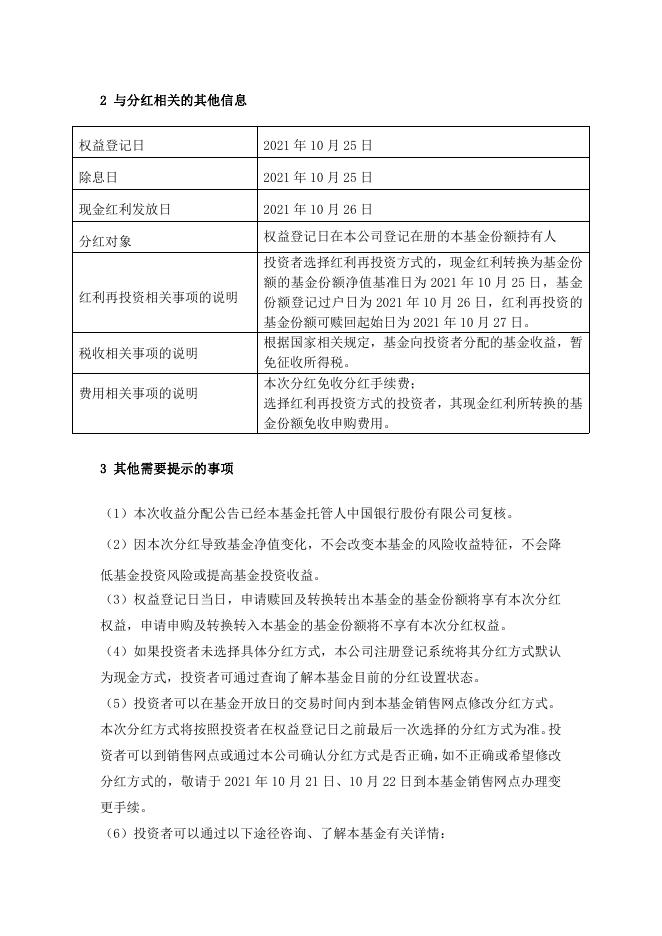
嘉实超短债证券投资基金 2021 年第九次收益分配公告 公告送出日期:2021 年 10 月 21 日 1 公告基本信息 基金名称 嘉实超短债证券投资基金 基金简称 嘉实超短债债券 基金主代码 070009 基金合同生效日 2006 年 4 月 26 日 基金管理人名称 嘉实基金管理有限公司 基金托管人名称 中国银行股份有限公司 公告依据 《公开募集证券投资基金信息披露管理办 法》、《嘉实超短债证券投资基金基金合 同》、《嘉实超短债证券投资基金招募说明 书》等。 收益分配基准日 2021 年 9 月 30 日 下属分级基金的基金简称 嘉实超短债债券 A 嘉实超短债债券 C 下属分级基金的交易代码 012773 070009 1.0521 1.0518 128,949.69 14,413,166.04 截止收益 分配基准 日的相关 指标 基准日基金份额净值 (单位:元) 基准日基金可供分配利润 (单位:元) 截止基准日按照基金合同 0.00252 约定的分红比例计算的应 分配金额(单位:元) 0.00234 本次下属分级基金分红方案(单位:元 0.0260 /10 份基金份额) 0.0240 有关年度分红次数的说明 本次分红为 2021 年的第九次分红 注: (1)截止基准日按照基金合同约定的分红比例计算:嘉实超短债债券 A 的应分配金额为 每份基金份额应分配金额 0.00252 元,即每 10 份基金份额应分配金额 0.0252 元;嘉实超短 债 C 的应分配金额为每份基金份额应分配金额 0.00234 元,即每 10 份基金份额应分配金额 0.0234 元; (2)本次实际分红方案为:嘉实超短债债券 A 每 10 份基金份额发放红利 0.0260 元;嘉实超短债债券 C 每 10 份基金份额发放红利 0.0240 元 2 与分红相关的其他信息 权益登记日 2021 年 10 月 25 日 除息日 2021 年 10 月 25 日 现金红利发放日 2021 年 10 月 26 日 分红对象 权益登记日在本公司登记在册的本基金份额持有人 红利再投资相关事项的说明 投资者选择红利再投资方式的,现金红利转换为基金份 额的基金份额净值基准日为 2021 年 10 月 25 日,基金 份额登记过户日为 2021 年 10 月 26 日,红利再投资的 基金份额可赎回起始日为 2021 年 10 月 27 日。 税收相关事项的说明 根据国家相关规定,基金向投资者分配的基金收益,暂 免征收所得税。 费用相关事项的说明 本次分红免收分红手续费; 选择红利再投资方式的投资者,其现金红利所转换的基 金份额免收申购费用。 3 其他需要提示的事项 (1)本次收益分配公告已经本基金托管人中国银行股份有限公司复核。 (2)因本次分红导致基金净值变化,不会改变本基金的风险收益特征,不会降 低基金投资风险或提高基金投资收益。 (3)权益登记日当日,申请赎回及转换转出本基金的基金份额将享有本次分红 权益,申请申购及转换转入本基金的基金份额将不享有本次分红权益。 (4)如果投资者未选择具体分红方式,本公司注册登记系统将其分红方式默认 为现金方式,投资者可通过查询了解本基金目前的分红设置状态。 (5)投资者可以在基金开放日的交易时间内到本基金销售网点修改分红方式。 本次分红方式将按照投资者在权益登记日之前最后一次选择的分红方式为准。投 资者可以到销售网点或通过本公司确认分红方式是否正确,如不正确或希望修改 分红方式的,敬请于 2021 年 10 月 21 日、10 月 22 日到本基金销售网点办理变 更手续。 (6)投资者可以通过以下途径咨询、了解本基金有关详情: ① 嘉 实 基 金 管 理 有 限 公 司 网 站 http://www.jsfund.cn , 客 户 服 务 电 话 : 400-600-8800。 ②代销机构的名称及联系方式在基金管理人网站(www.jsfund.cn)公示,敬 请投资者留意。

相关文章