北京建设行业“诚信招标代理机构”评定实施细则.docx
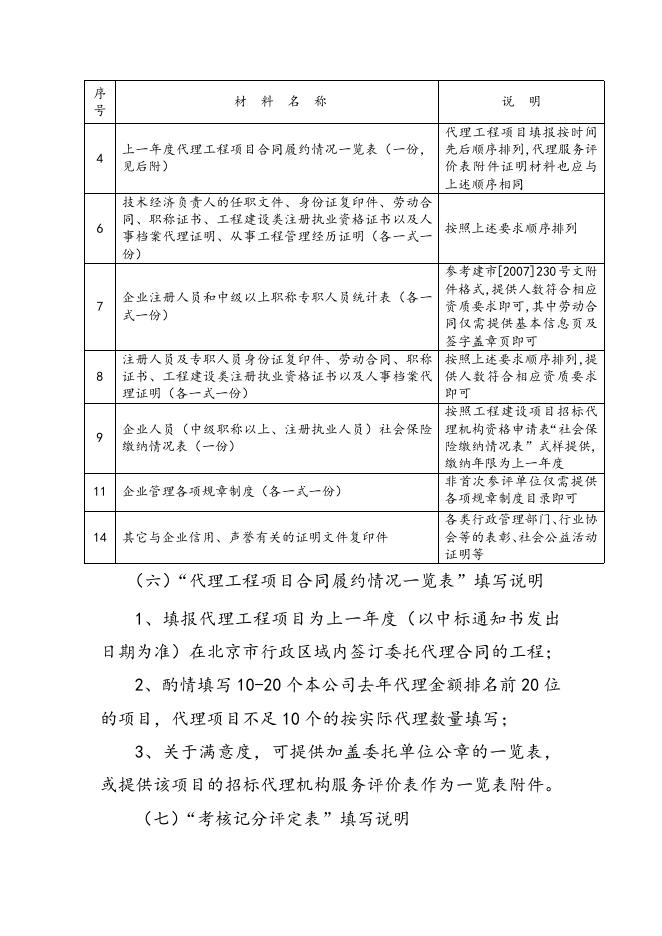
北京建设行业“诚信招标代理机构” 评定实施细则 为规范北京建设行业“诚信招标代理机构” 评定工作, 依据《北京建设行业“诚信招标代理机构”评定实施办法》 (以下简称《实施办法》 )等,制定本实施细则。 一、评定范围 1、凡依法设立并在北京行政区域从事工程建设招标代 理或投标咨询活动满两年的招标代理企业均可申报参加“诚 信招标代理机构”评定; 2、北京市建设工程招标投标协会会员及非会员单位均 可申报参加“诚信招标代理机构”评定。 二、分值奖项 (一)分值 “诚信招标代理机构”评定基础分为 100 分,实行加减 分制评审,总分满 80 分为达标,由诚信评定办公室向“北 京建设行业诚信评定工作领导小组”进行推荐,经诚信评定 专家委员会审核通过后可获得北京建设行业“诚信招标代理 机构”的称号。 (二)奖项 1、获得北京建设行业“诚信招标代理机构”称号的单 位将由北京市建设工程招标投标协会与北京市建筑业联合 会颁发相关证书,证书有效期两年; 2、连续三届被评为“诚信招标代理机构”的,经北京 建设行业诚信评定工作领导小组审定,授予“北京建设行业 AAA 信用招标代理机构”。 三、申请时间 (三)“诚信招标代理机构”评定工作按年度进行。原 则上,每年一季度开始受理申报,具体评定时间由北京市建 设工程招标投标协会在网站上通知公示。 四、申请材料 (四)申请材料装订: 1、《北京建设行业“诚信招标代理机构”评定申请书》 和《北京建设行业“诚信招标代理机构”考核记分评定表》 各一式二份分开装订; 2、《实施办法》附件 1 中要求提交的其余证明材料各一 式一份,装订成册; 3、附件资料应按《实施办法》附件 1 目录顺序排列, 编制标明页码的总目录。复印资料关键内容必须清晰、可辨, 申请材料必须数据齐全、填表规范、印鉴齐全、字迹清晰, 并加盖骑缝章; 4、资料装订规格为 A4(210×297mm)型纸,建议采用 软封面封底,并逐页编写页码。 (五)申请材料格式: 《实施办法》附件 1 中要求提交的部分材料的格式要求 如下: 序 号 4 6 7 8 9 11 14 材 料 名 称 说 明 代理工程项目填报按时间 上一年度代理工程项目合同履约情况一览表(一份, 先后顺序排列, 代理服务评 见后附) 价表附件证明材料也应与 上述顺序相同 技术经济负责人的任职文件、身份证复印件、劳动合 同、职称证书、工程建设类注册执业资格证书以及人 按照上述要求顺序排列 事档案代理证明、从事工程管理经历证明(各一式一 份) 参考建市[2007]230 号文附 件格式,提供人数符合相应 企业注册人员和中级以上职称专职人员统计表(各一 资质要求即可, 其中劳动合 式一份) 同仅需提供基本信息页及 签字盖章页即可 注册人员及专职人员身份证复印件、劳动合同、职称 按照上述要求顺序排列, 提 证书、工程建设类注册执业资格证书以及人事档案代 供人数符合相应资质要求 理证明(各一式一份) 即可 按照工程建设项目招标代 企业人员(中级职称以上、注册执业人员)社会保险 理机构资格申请表 “社会保 缴纳情况表(一份) 险缴纳情况表”式样提供, 缴纳年限为上一年度 非首次参评单位仅需提供 企业管理各项规章制度(各一式一份) 各项规章制度目录即可 其它与企业信用、声誉有关的证明文件复印件 各类行政管理部门、行业协 会等的表彰、社会公益活动 证明等 (六)“代理工程项目合同履约情况一览表”填写说明 1、填报代理工程项目为上一年度(以中标通知书发出 日期为准)在北京市行政区域内签订委托代理合同的工程; 2、酌情填写 10-20 个本公司去年代理金额排名前 20 位 的项目,代理项目不足 10 个的按实际代理数量填写; 3、关于满意度,可提供加盖委托单位公章的一览表, 或提供该项目的招标代理机构服务评价表作为一览表附件。 (七)“考核记分评定表”填写说明 1、“考核记分评定表”内第一至六项,其中: “自评意见”由申报企业根据实际情况自行填写; “初审意见”由负责初审的“诚信评定办公室”填写; “复审意见”由负责复审的“诚信评定专家委员会”填 写。 2、“考核记分评定表”内第七项,其中: “自评分”由申报企业根据实际情况自行填写; “审定分”由负责初审的“诚信评定办公室”填写; “评定分”由负责复审的“诚信评定专家委员会”填写。 3、评审意见填报方法: 仅对“自评意见”填写方法加以说明,“初审意见” 、 “复 审意见”的填写方式同“自评意见” 。 第一项,如无表格内行为,在对应自评意见栏内,填写 “无”,如发生表格内行为,在对应自评意见栏内,据实填 写; 第二至四项,无表格内行为,在对应自评意见栏内,填 写“无”,如发生表格内行为,在对应自评意见栏内,填写 相应扣减分数,例如:发生“未按规定签订招标代理合同的” 情况,则在对应自评意见栏内填写“-15 分”; 第五项的 1-2 项,在各级别奖励对应空格内填写相应分 值,各级别分值上限为 2 分,在自评意见栏填写各级别奖励 汇总分数,例如:申报企业关于“行业主管部门表彰”国家 级得 2 分,省级得 1 分,区(县)级得 1 分,则自评意见栏 填写分数为 “3.5 分”; 第六项,无表格内行为,在对应自评意见栏内,填写 “无”,如发生表格内行为,在对应自评意见栏内,填写加 分分数,例如:发生“通过 GB/T9001 质量管理体系认证的” 情况,则在对应自评意见栏内填写“1 分” 。 4、考核计分累计填报方法: 仅对“自评分”填写方法加以说明,“审定分”、“评定 分”的填写方式同“自评分”。 “项目”第一至六项表格内,如此项有减分或加分,填 写相应的分数值,如无,则不需填写; “项目”最后“总计”一栏,分数为满分 100 分与前六 项分值汇总的差值,即“100-减分项分数+加分项分数” 。 (八)“社会荣誉加分项”填写说明 1、“行政管理部门表彰”指企业或专职代理人员上年度 获得北京市委市政府表扬、省级以上建设行政主管部门表彰、 获得市级建设行政主管部门表彰、获得区(县)级建设行政 主管部门表彰等; 2、“行业协会表彰”指企业或专职代理人员上年度获得 各级各类与建筑业相关协会表彰等; 3、“社会公益活动”指企业或专职代理人员上年度积极 参与各级各类社会公益活动,取得良好社会效益,包括援建、 灾后重建、抢险救灾、重大活动有关的工程等; 4、企业上报的证明材料必须为评审年度内,即上年度 时间段内获得的荣誉或进行的公益活动; 5、各加分项可累计加分,但各级别奖项加分上限为 2 分。 五、受理评定程序 (九)初审 由诚信评定办公室受理企业申报,并在 15 个工作日内 完成对申报企业的初审评定,总分满 80 分的申报企业,可 以推荐,报送“北京建设行业诚信评定工作领导小组” 。 (十)复审 “北京建设行业诚信评定工作领导小组”收到对申报企 业的推荐意见后,组织诚信评定专家委员会的专家于 15 个 工作日内完成复审。 (十一)评定公示 1、根据诚信评定专家委员会的评审意见,评定为“诚 信招标代理机构”的机构需要向社会公示征求意见,公示期 为 10 个工作日; 2、公示发布网站为北京市建筑业联合会网及北京市建 设工程招标投标协会网; 3、获“北京建设行业 AAA 信用招标代理机构”的,在 《中国建设报》上进行公布。 六、评审后续工作 (十二)社会监督 1、本评比授予荣誉称号的单位,将长期接受全行业和 社会监督,监督电话:010-82372212;邮箱: bjacpb_hyfz@163.com; 2、对已评定为“诚信招标代理机构”的单位,坚持日 常动态监管。在“诚信招标代理机构”证书有效期内,如因 材料虚假不实、隐瞒不报被发现或举报,经查实,视情节, 由颁发单位取消“诚信招标代理机构”称号,两年内不准参 加“诚信招标代理机构”评定,并在北京市建筑业联合会网、 北京市建设工程招标投标协会网及相关媒体上曝光处理。 (十三)证书有效期内实行一年一复审制度 1、已评定为北京建设行业“诚信招标代理机构”的代 理机构,有效期 2 年,在有效期内,实行复审。复审时,需 向北京市建设工程招标投标协会提交《北京建设行业“诚信 招标代理机构”评定申请书》和《北京建设行业“诚信招标 代理机构”考核记分评定表》,经“北京建设行业诚信评定 工作领导小组”审定通过,在申请书和北京建设行业“诚信 招标代理机构”证书上盖合格印章; 2、已评定为“北京建设行业 AAA 信用招标代理机构” 的招标代理机构,有效期 3 年,在有效期内,实行一年一复 审。复审时,需向北京市建设工程招标投标协会提交《北京 建设行业“诚信招标代理机构”评定申请书》和《北京建设 行业“诚信招标代理机构”考核记分评定表》,及工商年检 的企业法人营业执照和会计师事务所审计的财务报表,经 “北京建设行业诚信评定工作领导小组”审定通过,在申请 书和北京建设行业 AAA 级信用招标代理机构证书上盖合格印 章。 七、有关说明 (十四)本评定要求的注册人员执业资格 1、本评定要求的注册人员执业资格包括:注册建筑师、 注册结构工程师及其它勘察设计注册工程师、注册建造师、 注册监理工程师、注册造价工程师等具有工程建设类注册执 业资格的人员; 2、一人同时具有注册监理工程师、注册造价工程师、 注册建造师、注册建筑师、注册结构工程师或者其它勘察设 计注册工程师两个及两个以上执业资格,证书不能重复计算, 只能计算为工程建设类注册执业资格人员中的 1 人。 (十五)本评定要求的社会保险证明指社会统筹保险基 金管理部门颁发的代理机构社会养老保险手册及对帐单;或 该机构资格有效期内的含有个人社会保障代码、缴费基数、 缴费额度、缴费期限等信息的参加社会保险缴费人员名单和 缴费凭证。 (十六)本评定要求的人事档案代理管理证明是指国家 许可的有人事档案管理权限的机构出具的资格有效期内的 代理机构人事档案存档人员名单和委托代理管理协议(合 同)。

北京建设行业“诚信招标代理机构”评定实施细则.docx




