博时弘盈定期开放混合型证券投资基金暂停大额申购业务的公告.pdf
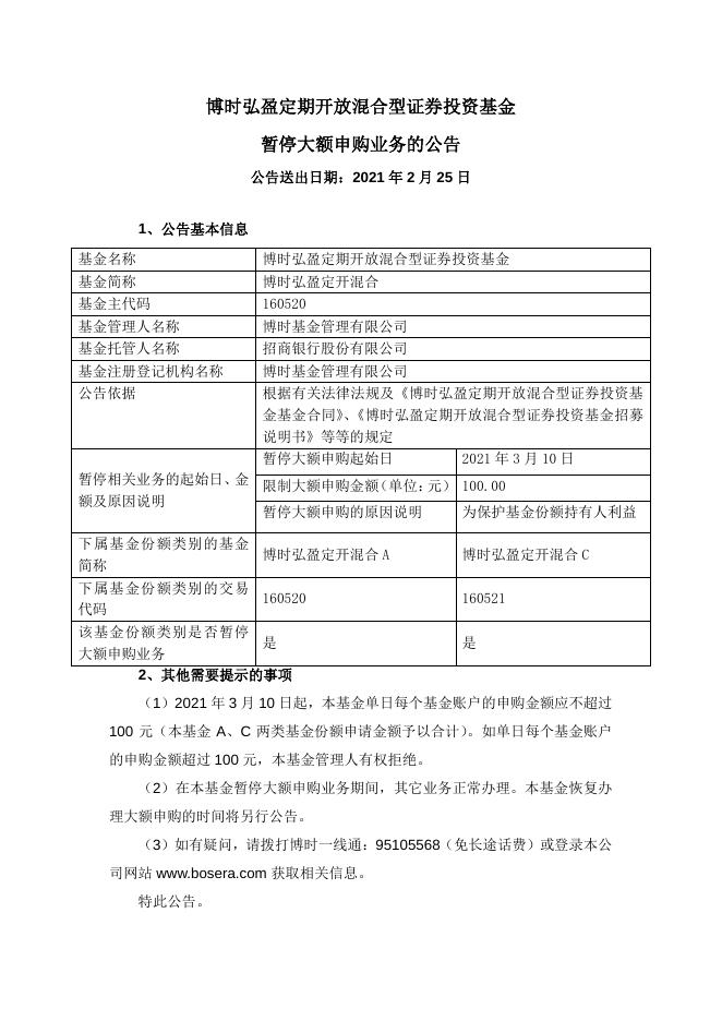
博时弘盈定期开放混合型证券投资基金 暂停大额申购业务的公告 公告送出日期:2021 年 2 月 25 日 1、公告基本信息 基金名称 博时弘盈定期开放混合型证券投资基金 基金简称 博时弘盈定开混合 基金主代码 160520 基金管理人名称 博时基金管理有限公司 基金托管人名称 招商银行股份有限公司 基金注册登记机构名称 博时基金管理有限公司 公告依据 根据有关法律法规及《博时弘盈定期开放混合型证券投资基 金基金合同》、《博时弘盈定期开放混合型证券投资基金招募 说明书》等等的规定 暂停大额申购起始日 2021 年 3 月 10 日 暂停相关业务的起始日、金 限制大额申购金额(单位:元) 100.00 额及原因说明 暂停大额申购的原因说明 为保护基金份额持有人利益 下属基金份额类别的基金 博时弘盈定开混合 A 简称 博时弘盈定开混合 C 下属基金份额类别的交易 160520 代码 160521 该基金份额类别是否暂停 是 大额申购业务 2、其他需要提示的事项 是 (1)2021 年 3 月 10 日起,本基金单日每个基金账户的申购金额应不超过 100 元(本基金 A、C 两类基金份额申请金额予以合计)。如单日每个基金账户 的申购金额超过 100 元,本基金管理人有权拒绝。 (2)在本基金暂停大额申购业务期间,其它业务正常办理。本基金恢复办 理大额申购的时间将另行公告。 (3)如有疑问,请拨打博时一线通:95105568(免长途话费)或登录本公 司网站 www.bosera.com 获取相关信息。 特此公告。 博时基金管理有限公司 2021 年 2 月 25 日

博时弘盈定期开放混合型证券投资基金暂停大额申购业务的公告.pdf
