秦岭文库(kunmingchi.com)你想要的内容这里独有!

000113嘉实如意宝定期债券-关于嘉实如意宝定期开放债券型证券投资基金第八个开放期开放申购、赎回及转换业务的公告.pdf

In July13 页 310.964 KB下载文档
000113嘉实如意宝定期债券-关于嘉实如意宝定期开放债券型证券投资基金第八个开放期开放申购、赎回及转换业务的公告.pdf000113嘉实如意宝定期债券-关于嘉实如意宝定期开放债券型证券投资基金第八个开放期开放申购、赎回及转换业务的公告.pdf000113嘉实如意宝定期债券-关于嘉实如意宝定期开放债券型证券投资基金第八个开放期开放申购、赎回及转换业务的公告.pdf000113嘉实如意宝定期债券-关于嘉实如意宝定期开放债券型证券投资基金第八个开放期开放申购、赎回及转换业务的公告.pdf000113嘉实如意宝定期债券-关于嘉实如意宝定期开放债券型证券投资基金第八个开放期开放申购、赎回及转换业务的公告.pdf000113嘉实如意宝定期债券-关于嘉实如意宝定期开放债券型证券投资基金第八个开放期开放申购、赎回及转换业务的公告.pdf
当前文档共13页 下载后继续阅读

000113嘉实如意宝定期债券-关于嘉实如意宝定期开放债券型证券投资基金第八个开放期开放申购、赎回及转换业务的公告.pdf

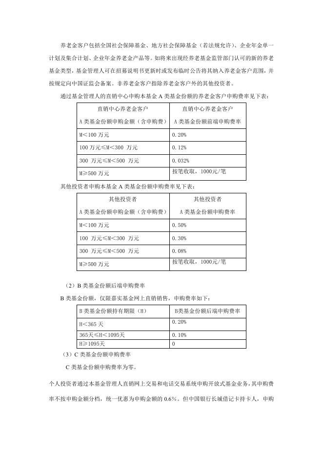
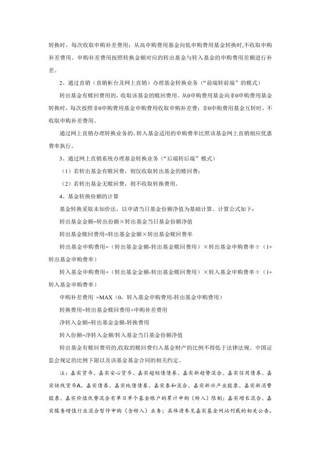
关于嘉实如意宝定期开放债券型证券投资基金 第八个开放期开放申购、赎回及转换业务的公告 公告送出日期:2021 年 8 月 12 日 1 公告基本信息 基金名称 嘉实如意宝定期开放债券型证券投资基金 基金简称 嘉实如意宝定期债券 基金主代码 000113 基金运作方式 契约型、以定期开放方式运作 基金合同生效日 2013 年 6 月 4 日 基金管理人名称 嘉实基金管理有限公司 基金托管人名称 中国建设银行股份有限公司 基金注册登记机构名称 嘉实基金管理有限公司 公告依据 《中华人民共和国证券投资基金法》、 《公开募集证券投资基金 运作管理办法》等法律法规以及《嘉实如意宝定期开放债券型 证券投资基金基金合同》、 《嘉实如意宝定期开放债券型证券投 资基金招募说明书》 申购起始日 2021 年 8 月 16 日 赎回起始日 2021 年 8 月 16 日 转换转入起始日 2021 年 8 月 16 日 转换转出起始日 2021 年 8 月 16 日 下属分级基金的基金简称 嘉实如意宝定期 债券 A 嘉实如意宝定期债 嘉实如意宝定期债券 券B C 下属分级基金的交易代码 000113 000114 000115 是 是 该分级基金是否开放申购、 是 赎回、转换 注:投资者范围:符合法律法规规定的可投资于证券投资基金的个人投资者、机构投资者和合格境外机构 投资者以及法律法规或中国证监会允许购买证券投资基金的其他投资人。 2 申购、赎回、转换业务的办理时间 (1)开放日及开放时间 2021 年 8 月 16 日(含该日)至 2021 年 9 月 10 日(含该日)为本基金第八个开放期。 投资人在开放期内的每个开放日办理基金份额的申购和赎回,具体办理时间为上海证券交易 所、深圳证券交易所的正常交易日的交易时间,但基金管理人根据法律法规、中国证监会的 要求或本基金合同的规定公告暂停申购、赎回时除外。 基金合同生效后,若出现新的证券交易市场、证券交易所交易时间变更或其他特殊情况, 基金管理人将视情况对前述开放日及开放时间进行相应的调整,但应在实施日前依照《公开 募集证券投资基金信息披露管理办法》 (以下简称“《信息披露办法》 ”)的有关规定在指定媒 体上公告。 (2)申购、赎回开始日及业务办理时间 在确定开放期申购开始与赎回开始时间后,基金管理人应在申购、赎回开放日前依照《信 息披露办法》的有关规定在指定媒体上公告申购与赎回的开始时间。 如果由于不可抗力的原因导致原定开放起始日或开放期不能办理基金的申购与赎回,开 放起始日或开放期相应顺延。 基金管理人不得在基金合同约定之外的日期或者时间办理基金份额的申购或者赎回或 者转换。开放期内,投资者在基金合同约定之外时间提出申购、赎回申请的,视为下一个开 放日的申请,其基金份额申购、赎回价格为下次办理基金份额申购、赎回时间所在开放日的 价格;但是,在开放期内最后一个开放日,投资者在基金合同约定时间之后提出申购、赎回 申请的,视为无效申请。封闭期内,本基金不办理申购与赎回业务。 3 申购业务 3.1 申购金额限制 投资者通过代销机构或嘉实基金管理有限公司网上直销首次申购单笔最低限额为人民 币 1 元,追加申购单笔最低限额为人民币 1 元。投资者通过直销中心柜台首次申购单笔最低 限额为人民币 20,000 元,但已持有本基金份额的投资者可以适用首次单笔最低限额人民币 1 元,追加申购单笔最低限额为人民币 1 元。但若有代销机构特别约定首次申购单笔及追加单 笔最低限额并已经发布临时公告,则以该等公告为准。 投资者可多次申购,对单个投资者累计持有份额不设上限限制。法律法规、中国证监会 另有规定的除外。 3.2 申购费率 (1)A 类基金份额前端申购费率 当投资者申购 A 类基金份额时,本基金对通过直销中心申购的养老金客户与除此之外 的其他投资者实施差别的申购费率。 养老金客户包括全国社会保障基金、地方社会保障基金(若法规允许) 、企业年金单一 计划及集合计划、企业年金养老金产品等。如将来出现经养老基金监管部门认可的新的养老 基金类型,基金管理人可在招募说明书更新时或发布临时公告将其纳入养老金客户范围,并 按规定向中国证监会备案。非养老金客户指除养老金客户外的其他投资者。 通过基金管理人的直销中心申购本基金 A 类基金份额的养老金客户申购费率见下表: 直销中心养老金客户 直销中心养老金客户 A 类基金份额申购金额(含申购费) A 类基金份额前端申购费率 M<100 万元 0.20% 100 万元≤M<300 万元 0.12% 300 万元≤M<500 万元 0.032% M≥500 万元 按笔收取,1000元/笔 其他投资者申购本基金 A 类基金份额申购费率见下表: 其他投资者 其他投资者 A 类基金份额申购金额(含申购费) A 类基金份额申购费率 M<100 万元 0.50% 100 万元≤M<300 万元 0.30% 300 万元≤M<500 万元 0.08% M≥500 万元 按笔收取,1000元/笔 (2)B 类基金份额后端申购费率 B 类基金份额,仅限嘉实基金网上直销销售,申购费率如下: B 类基金份额持有期限(H) B类基金份额后端申购费率 H<365 天 0.20% 365天≤H<1095天 0.10% H≥1095天 0 (3)C 类基金份额申购费率 C 类基金份额申购费率为零。 个人投资者通过本基金管理人直销网上交易和电话交易系统申购开放式基金业务,其申购费 率不按申购金额分档,统一优惠为申购金额的 0.6%。但中国银行长城借记卡持卡人,申购 本基金的申购费率优惠按照相关公告规定的费率执行;机构投资者通过本基金管理人直销网 上交易系统申购开放式基金业务,其申购费率不按申购金额分档,统一优惠为申购金额的 0.6%,优惠后费率如果低于 0.6%,则按 0.6%执行。基金招募说明书及相关公告规定的相应 申购费率低于 0.6%时,按实际费率收取申购费。个人投资者于本公司网上直销系统通过汇 款方式申购本基金的,前端申购费率按照相关公告规定的优惠费率执行。 3.3 其他与申购相关的事项 (1)本基金的申购费在投资者申购时收取。投资者在一天之内如果有多笔申购,适用 费率按单笔分别计算。 (2)本基金份额的申购费用由申购人承担,主要用于本基金的市场推广、销售、注册 登记等各项费用,不列入基金财产。 (3)基金管理人可在法律法规允许的情况下,调整上述规定申购金额的数量限制,基 金管理人必须在调整前依照《信息披露办法》的有关规定在指定媒体上公告并报中国证监会 备案。 (4)基金管理人可以在基金合同约定的范围内调整费率或收费方式,并最迟应于新的 费率或收费方式实施日前依照《信息披露办法》的有关规定在指定媒体上公告。 4 赎回业务 4.1 赎回份额限制 对于 A 类、B 类、C 类基金份额,单笔赎回不设下限。对投资者在销售机构托管的基金 余额也不设下限,基金管理人有权将投资者在该销售机构托管的剩余基金份额一次性全部赎 回。但若有代销机构特别约定单笔赎回最低份额并已经发布临时公告,则以该等公告为准。 4.2 赎回费率 本基金A类/B类/C类基金份额赎回费率最高不超过赎回金额的5%。赎回费率见下表: 持有期限(H) 赎回费率 H<7 天 1.5% 7 天≤H<30 天 0.1% H≥30 天 0 4.3 其他与赎回相关的事项 (1)本基金的赎回费用由基金份额持有人承担。对于所收取的A 类、B 类、C 类基金 份额赎回费,基金管理人将其总额的100%计入基金财产。 (2)基金管理人可在法律法规允许的情况下,调整上述规定赎回份额的数量限制,基 金管理人必须在调整前依照《信息披露办法》的有关规定在指定媒体上公告并报中国证监会 备案。 (3)基金管理人可以在基金合同约定的范围内调整费率或收费方式,并最迟应于新的 费率或收费方式实施日前依照《信息披露办法》的有关规定在指定媒体上公告。 5 转换业务 5.1 开通转换业务基金明细 本基金在代销机构与嘉实基金管理有限公司直销渠道上开放办理基金转换业务。与本基 金开通转换业务的本基金管理人旗下的基金包括:嘉实货币A/B、嘉实超短债债券C、嘉实 多元债券A/B、嘉实安心货币A/B、嘉实快线货币A、嘉实信用债券A/C、嘉实纯债债券A/C、 嘉实稳固收益债券C、嘉实成长收益混合A、嘉实增长混合、嘉实稳健混合、嘉实债券、嘉 实服务增值行业混合、嘉实优质企业混合、嘉实主题混合、嘉实策略混合、嘉实研究精选混 合、嘉实量化阿尔法混合、嘉实回报混合、嘉实价值优势混合、嘉实主题新动力混合、嘉实 深证基本面120ETF联接A、嘉实领先成长混合、嘉实周期优选混合、嘉实中创400ETF联接A、 嘉实优化红利混合A、嘉实中证500ETF联接A、嘉实研究阿尔法股票、嘉实泰和混合、嘉实 医疗保健股票、嘉实新兴产业股票、嘉实新收益混合、嘉实沪深300指数研究增强、嘉实逆 向策略股票、嘉实企业变革股票、嘉实新消费股票、嘉实先进制造股票、嘉实事件驱动股票、 嘉实低价策略股票、嘉实环保低碳股票、嘉实腾讯自选股大数据策略股票、嘉实智能汽车股 票、嘉实创新成长混合、嘉实新趋势混合、嘉实沪港深精选股票、嘉实中证金融地产ETF联 接A、嘉实薪金宝货币、嘉实稳固收益债券A、超短债债券A、嘉实优化红利C。 5.2 基金转换费用 本基金转换费用由转出基金赎回费用及基金申购补差费用构成: 1、通过代销机构办理基金转换业务(“前端转前端”的模式) 转出基金有赎回费用的,收取该基金的赎回费用。从低申购费用基金向高申购费用基金 转换时,每次收取申购补差费用;从高申购费用基金向低申购费用基金转换时,不收取申购 补差费用。申购补差费用按照转换金额对应的转出基金与转入基金的申购费用差额进行补 差。 2、通过直销(直销柜台及网上直销)办理基金转换业务(“前端转前端”的模式) 转出基金有赎回费用的,收取该基金的赎回费用。从0申购费用基金向非0申购费用基金 转换时,每次按照非0申购费用基金申购费用收取申购补差费;非0申购费用基金互转时,不 收取申购补差费用。 通过网上直销办理转换业务的,转入基金适用的申购费率比照该基金网上直销相应优惠 费率执行。 3、通过网上直销系统办理基金转换业务(“后端转后端”模式) (1)若转出基金有赎回费,则仅收取转出基金的赎回费; (2)若转出基金无赎回费,则不收取转换费用。 4、基金转换份额的计算 基金转换采取未知价法,以申请当日基金份额净值为基础计算。计算公式如下: 转出基金金额=转出份额×转出基金当日基金份额净值 转出基金赎回费用=转出基金金额×转出基金赎回费率 转出基金申购费用=(转出基金金额-转出基金赎回费用)×转出基金申购费率÷(1+ 转出基金申购费率) 转入基金申购费用=(转出基金金额-转出基金赎回费用)×转入基金申购费率÷(1+ 转入基金申购费率) 申购补差费用 =MAX(0,转入基金申购费用-转出基金申购费用) 转换费用=转出基金赎回费用+申购补差费用 净转入金额=转出基金金额-转换费用 转入份额=净转入金额/转入基金当日基金份额净值 转出基金有赎回费用的,收取的赎回费归入基金财产的比例不得低于法律法规、中国证 监会规定的比例下限以及该基金基金合同的相关约定。 注:嘉实货币、嘉实安心货币、嘉实超短债债券、嘉实新趋势混合、嘉实信用债券、嘉 实快线货币A、嘉实债券、嘉实纯债债券、嘉实泰和混合、嘉实新兴产业股票、嘉实新消费 股票、嘉实价值优势混合有单日单个基金账户的累计申购(转入)限制;嘉实增长混合、嘉 实服务增值行业混合暂停申购(含转入)业务;具体请参见嘉实基金网站刊载的相关公告。 5.3 其他与转换相关的事项 (1)基金转换的时间:投资者需在转出基金和转入基金均有交易的当日,方可办理基 金转换业务。 (2)基金转换的原则: ①采用份额转换原则,即基金转换以份额申请; ②当日的转换申请可以在当日交易结束时间前撤销,在当日的交易时间结束后不得 撤销; ③基金转换价格以申请转换当日各基金份额净值为基础计算; ④投资者可在任一同时销售拟转出基金及转入基金的销售机构处办理基金转换。基 金转换只能在同一销售机构进行。转换的两只基金必须都是该销售机构代理的同一基金 管理人管理的、在同一基金注册登记机构处注册的基金; ⑤基金管理人可在不损害基金份额持有人权益的情况下更改上述原则,但应在新的 原则实施前在至少一种中国证监会指定媒体公告。 (3)基金转换的程序 ①基金转换的申请方式 基金投资者必须根据基金管理人和基金代销机构规定的手续,在开放日的业务办理 时间提出转换的申请。 投资者提交基金转换申请时,账户中必须有足够可用的转出基金份额余额。 ②基金转换申请的确认 基金管理人应以在规定的基金业务办理时间段内收到基金转换申请的当天作为基 金转换的申请日(T日),并在T+1日对该交易的有效性进行确认。投资者可在T+2日及 之后查询成交情况。 (4)基金转换的数额限制 基金转换时,由本基金转换到基金管理人管理的其他开放式基金时,最低转出份额为1 份基金份额。但若有代销机构特别约定单笔转换份额最低限额并已经发布临时公告,则以该 等公告为准。 基金管理人可根据市场情况制定或调整上述基金转换的有关限制并及时公告。 (5)基金转换的注册登记 投资者申请基金转换成功后,基金注册登记机构在T+1日为投资者办理减少转出基金份 额、增加转入基金份额的权益登记手续。一般情况下,投资者自T+2日起有权赎回转入部 分的基金份额。 基金管理人可在法律法规允许的范围内,对上述注册登记办理时间进行调整,并于开始 实施前在至少一种中国证监会指定媒体公告。 (6)基金转换与巨额赎回 当发生巨额赎回时,本基金转出与基金赎回具有相同的优先级,基金管理人可根据基金 资产组合情况,决定全额转出或部分转出,并且对于本基金转出和基金赎回,将采取相同的 比例确认;但基金管理人在当日接受部分转出申请的情况下,对未确认的转换申请将不予顺 延。 (7)拒绝或暂停基金转换的情形及处理方式 ①在开放期发生下列情况时,基金管理人可拒绝或暂停接受投资人的转入申请: (a)因不可抗力导致基金无法正常运作或者无法接受转入申请。 (b)发生基金合同规定的暂停基金资产估值情况时。 (c)证券交易所交易时间非正常停市,导致基金管理人无法计算当日基金资产净 值。 (d)基金管理人认为接受某笔或某些转入申请可能会影响或损害现有基金份额持 有人利益时。 (e)基金资产规模过大,使基金管理人无法找到合适的投资品种,或其他可能对 基金业绩产生负面影响,从而损害现有基金份额持有人利益的情形。 (f)基金管理人接受某笔或者某些转入申请有可能导致单一投资者持有基金份额 的比例达到或者超过50%,或者变相规避50%集中度的情形。 (g)当前一估值日基金资产净值50%以上的资产出现无可参考的活跃市场价格且 采用估值技术仍导致公允价值存在重大不确定性时,经与基金托管人协商确认后,基金 管理人应当采取暂停接受基金转入申请的措施。 (h)法律法规规定或中国证监会认定的其他情形。 ②在开放期间发生下列情形时,基金管理人可暂停接受投资人转出申请或者延缓支付转 出款项: (a)因不可抗力导致基金管理人不能支付转出款项或无法接受转出申请; (b)发生基金合同规定的暂停基金资产估值情况时; (c)证券交易所交易时间非正常停市,导致基金管理人无法计算当日基金资产净 值。 (d)开放日发生巨额赎回; (e)当前一估值日基金资产净值50%以上的资产出现无可参考的活跃市场价格且 采用估值技术仍导致公允价值存在重大不确定性时,经与基金托管人协商确认后,基金 管理人应当采取延缓支付转出款项或暂停接受基金转出申请的措施; (f)法律法规规定或中国证监会认定的其他情形。 ③基金转换业务的解释权归基金管理人,基金管理人可以根据市场情况在不违背有 关法律法规和《基金合同》的规定之前提下调整上述转换的收费方式、费率水平、业务 规则及有关限制,但应在调整生效前依照《信息披露办法》的有关规定在指定媒介上公 告。 投资者到本基金代销机构的销售网点办理本基金转换业务时,其相关具体办理规定以各 代销机构的规定为准。 6 基金销售机构 6.1 直销机构 (1)嘉实基金管理有限公司北京直销中心 办公地址 北京市东城区建国门南大街 7 号北京万豪中心 D 座 12 层 电话 (010)65215588 联系人 黄娜 传真 (010)65215577 (2)嘉实基金管理有限公司上海直销中心 办公地址 中国(上海)自由贸易试验区世纪大道 8 号上海国金中心二期 27 楼 09-14 单元 电话 (021)38789658 联系人 邵琦 传真 (021)68880023 (3)嘉实基金管理有限公司成都分公司 办公地址 成都市高新区交子大道 177 号中海国际中心 A 座 2 单元 21 层 04-05 单元 电话 (028)86202100 联系人 王启明 传真 (028)86202100 (4)嘉实基金管理有限公司深圳分公司 办公地址 深圳市福田区益田路 6001 号太平金融大厦 16 层 电话 (0755)84362200 联系人 陈寒梦 传真 (0755)25870663 (5)嘉实基金管理有限公司青岛分公司 办公地址 青岛市市南区山东路 6 号华润大厦 3101 室 电话 (0532)66777997 联系人 胡洪峰 传真 (0532)66777676 (6)嘉实基金管理有限公司杭州分公司 办公地址 杭州市江干区四季青街道钱江路 1366 号万象城 2 幢 1001A 室 电话 (0571)88061392 联系人 刘伟 传真 (0571)88021391 (7)嘉实基金管理有限公司福州分公司 办公地址 福州市鼓楼区五四路 137 号信合广场 801A 单元 电话 (0591)88013670 联系人 吴志锋 传真 (0591)88013670 (8)嘉实基金管理有限公司南京分公司 办公地址 南京市白下区中山东路 288 号新世纪广场 A 座 4202 室 电话 (025)66671118 联系人 徐莉莉 传真 (025)66671100 (9)嘉实基金管理有限公司广州分公司 办公地址 广州市天河区珠江西路 5 号广州国际金融中心裙楼 103、203 单元 电话 (020)62305005 联系人 钟俊杰 传真 (020)62305005 (10)嘉实基金直销网上交易 投资者可登录本基金管理人网站,通过直销网上交易办理申购、赎回、转换、定期定额 申购、定期定额赎回、定期定额转换、查询等业务具体参见相关公告。 6.2 场外非直销机构 中国农业银行股份有限公司、中国银行股份有限公司、中国建设银行股份有限公司、交 通银行股份有限公司、招商银行股份有限公司、中信银行股份有限公司、上海浦东发展银行 股份有限公司、中国民生银行股份有限公司、北京银行股份有限公司、平安银行股份有限公 司、上海农村商业银行股份有限公司、北京农村商业银行股份有限公司、青岛银行股份有限 公司、徽商银行股份有限公司、杭州银行股份有限公司、江苏银行股份有限公司、渤海银行 股份有限公司、深圳农村商业银行股份有限公司、烟台银行股份有限公司、哈尔滨银行股份 有限公司、天津银行股份有限公司、河北银行股份有限公司、江苏江南农村商业银行股份有 限公司、江苏昆山农村商业银行股份有限公司、苏州银行股份有限公司、四川天府银行股份 有限公司、福建海峡银行股份有限公司、泉州银行股份有限公司、锦州银行股份有限公司、 浙江乐清农村商业银行股份有限公司、桂林银行股份有限公司、江苏紫金农村商业银行股份 有限公司、天相投资顾问有限公司、诺亚正行基金销售有限公司、深圳众禄基金销售股份有 限公司、上海好买基金销售有限公司、上海长量基金销售投资顾问有限公司、北京展恒基金 销售股份有限公司、上海利得基金销售有限公司、嘉实财富管理有限公司、北京创金启富基 金销售有限公司、宜信普泽(北京)基金销售有限公司、深圳腾元基金销售有限公司、北京恒 天明泽基金销售有限公司、北京广源达信基金销售有限公司、北京加和基金销售有限公司、 上海联泰资产管理有限公司、上海汇付基金销售有限公司、上海基煜基金销售有限公司、上 海中正达广基金销售有限公司、北京虹点基金销售有限公司、中证金牛(北京)投资咨询有限 公司、大连网金基金销售有限公司、中民财富基金销售(上海)有限公司、上海中欧财富基金 销售有限公司、深圳市新兰德证券投资咨询有限公司、和讯信息科技有限公司、腾安基金销 售(深圳)有限公司、北京百度百盈基金销售有限公司、上海天天基金销售有限公司、蚂蚁(杭 州)基金销售有限公司、浙江同花顺基金销售有限公司、南京苏宁基金销售有限公司、北京 汇成基金销售有限公司、北京新浪仓石基金销售有限公司、上海万得基金销售有限公司、上 海陆金所基金销售有限公司、珠海盈米基金销售有限公司、和耕传承基金销售有限公司、北 京肯特瑞基金销售有限公司、北京蛋卷基金销售有限公司、华瑞保险销售有限公司、国泰君 安证券股份有限公司、中信建投证券股份有限公司、国信证券股份有限公司、招商证券股份 有限公司、广发证券股份有限公司、中信证券股份有限公司、中国银河证券股份有限公司、 申万宏源证券有限公司、兴业证券股份有限公司、长江证券股份有限公司、安信证券股份有 限公司、西南证券股份有限公司、华泰证券股份有限公司、山西证券股份有限公司、中信证 券(山东)有限责任公司、方正证券股份有限公司、长城证券股份有限公司、光大证券股份有 限公司、中信证券华南股份有限公司、平安证券股份有限公司、华安证券股份有限公司、东 莞证券股份有限公司、东海证券股份有限公司、申万宏源西部证券有限公司、中泰证券股份 有限公司、中航证券有限公司、西部证券股份有限公司、中国国际金融股份有限公司、华鑫 证券有限责任公司、中国中金财富证券有限公司、华宝证券有限责任公司、天风证券股份有 限公司、海通证券股份有限公司、万联证券股份有限公司、渤海证券股份有限公司、信达证 券股份有限公司、东北证券股份有限公司、财信证券有限责任公司、世纪证券有限责任公司、 第一创业证券股份有限公司、金元证券股份有限公司、华福证券有限责任公司、华龙证券股 份有限公司、粤开证券股份有限公司、长城国瑞证券有限公司、英大证券有限责任公司、中 信期货有限公司、东海期货有限责任公司、新时代证券股份有限公司、国都证券股份有限公 司、国盛证券有限责任公司、中山证券有限责任公司、江海证券有限公司、爱建证券有限责 任公司、宏信证券有限责任公司 各代销机构可办理的基金业务类型及具体业务办理状况遵循其各自规定执行。 6.3 其他与基金销售机构相关的事项 销售机构办理本基金申购、赎回及转换等业务的具体网点、流程、规则、数额限制等遵 循销售机构的相关规定,各销售机构可办理的基金业务类型及业务办理状况以其各自规定为 准。投资者可登录本公司网站(www.jsfund.cn)查询本基金销售机构信息。 7.基金份额净值公告的披露安排 基金管理人将在开放期前最后一个工作日的次日,披露开放期前最后一个工作日的各类 基金份额的基金份额净值和基金份额累计净值。在开放期内,基金管理人将在不晚于每个开 放日的次日,通过指定网站、基金销售机构网站或者营业网点披露开放日的各类基金份额的 基金份额净值和基金份额累计净值,敬请投资者留意。 8. 其他需要提示的事项 (1)嘉实如意宝定期开放债券型证券投资基金为契约型、以定期开放方式运作的证券 投资基金,基金管理人为嘉实基金管理有限公司,注册登记机构为嘉实基金管理有限公司, 基金托管人为中国建设银行股份有限公司。 (2)本公告仅对本基金的开放申购、赎回和转换业务事项予以说明。投资者欲了解本 基金详细情况,请认真阅读《嘉实如意宝定期开放债券型证券投资基金招募说明书》及其更 新 , 亦 可 登 陆 本 公 司 网 站 ( www.jsfund.cn ) 和 中 国 证 监 会 基 金 电 子 披 露 网 站 (http://eid.csrc.gov.cn/fund)进行查询。 (3)投资者 T 日提交的有效申请,在正常情况下,基金注册登记机构在 T+1 日内对该 交易的有效性进行确认。投资者应在 T+2 日后(包括该日)到销售网点柜台或以销售机构规定 的其他方式查询申请的确认情况。否则,如因申请未得到基金管理人或注册登记机构的确认 而造成的损失,由投资者自行承担。基金销售机构对申购申请的受理并不代表申请一定成功, 而仅代表销售机构确实接收到申请。申购与赎回的确认以注册登记机构的确认结果为准。 (4)风险提示:本公司承诺以诚实信用、勤勉尽责的原则管理和运用基金资产,但不 保证基金一定盈利,也不保证最低收益。敬请投资者留意投资风险。 嘉实基金管理有限公司 2021 年 8 月 12 日

相关文章