唐山市地方标准《环保管家服务规范(征求意见稿)》标准文本.pdf
DB1302 ICS 13.020.01 CCS Z00/09 唐 山 市 地 方 标 准 DB1302/T XXX—2022 环保管家服务规范 2022-XX-XX 发布 2022-XX-XX 实施 唐山市市场监督管理局 发布 DB1302/T XX-2022 目 录 前 言 .................................................................................................................................................................III 1 范围 ...................................................................................................................................................................1 2 规范性引用文件 ...............................................................................................................................................1 3 术语和定义 .......................................................................................................................................................1 4 环保管家服务单位基本要求 .......................................................................................................................... 2 5 服务流程 ...........................................................................................................................................................2 6 服务内容 ...........................................................................................................................................................4 7 服务保障 ...........................................................................................................................................................6 8 满意度调查 .......................................................................................................................................................7 9 服务成果 ...........................................................................................................................................................7 10 计取服务酬金 .................................................................................................................................................7 附录 A 环保管家服务酬金计取方法 .................................................................................................................8 附录 B 服务人员日收费标准表 .........................................................................................................................8 参 考 文 献 ...........................................................................................................................................................9 II DB1302/T XX-2022 前 言 本文件按照 GB/T1.1-2020《标准化工作导则 第 1 部分:标准化文件的结构和起草规则》的规定起 草。 本文件由唐山市市场监督管理局高新技术产业开发区分局提出。 本文件起草单位:河北绿之梦环保科技有限公司。 本文件主要起草人:张艳芳、李东、张玉荣、王泽坤、王晓玲、刘俊杰、刘磊。 III DB1302/T XX-2022 环保管家服务规范 1 范围 本文件规定了环保管家服务的基本要求、服务流程、服务内容、服务保障、服务成果和服务酬金计 取方法等内容。 本文件适用于为政府部门、产业园区和企事业单位提供综合性环境服务的一站式环保管家服务。 2 规范性引用文件 下列文件中的内容通过文中的规范性引用而构成本文件不可少的条款。其中,注日期的引用文件, 仅该日期对应的版本适用于本文件;不注日期的引用文件,其最新版本(包括所有的修改单)适用于本 文件。 GB/T 24001 环境管理体系 要求及使用指南 GB/T 15624 服务标准化工作指南 GB/T 24421.1-2009 服务业组织标准化工作指南 第 1 部分:基本要求 GB/T 24421.2-2009 服务业组织标准化工作指南 第 2 部分:标准体系 GB/T 24421.3-2009 服务业组织标准化工作指南 第 3 部分:标准编写 GB/T 24421.4-2009 服务业组织标准化工作指南 第 4 部分:标准实施及评价 3 术语和定义 3.1 环保治理咨询 根据服务对象需求,按照生态环境法律法规和标准规范要求,利用自身专业知识和实践经验优势, 为服务对象提供科学先进的解决各类环境问题的建议和方案的服务。 3.2 环保专业培训 根据服务对象需求,对从事环保专业人员进行环保法规政策、环保制度、环境监测、清洁生产、环 保设备运维、危废处置、突发环境事件应急处置等相关环境管知识,达到帮助提升技能的一种服务。 3.3 环保体检诊断 对于客户的环保手续资料、现场环境现状、排污情况、环境保护设施的运行、污染源及危废处置等 情况进行全面的摸底检查,提出环保诊断,作为接受委托服务的依据。 3.4 环保管家一站式 为服务对象提供项目前期咨询服务、政策解读、环保问题体检诊断、污染调查、清洁生产、环保培 训、环保治理工程建设、环保设备运营维护、危废处置、环境危机应急处置等一站式环保托管服务,统 筹解决服务对象环境问题的一站式、定制化创新服务模式。 1 DB1302/T XX-2022 3.5 突发环境事件 由于污染物排放或自然灾害、生产安全事故等因素,导致污染物或放射性物质等有毒有害物质进入 大气、水体、土壤等环境介质,突然造成或可能造成环境质量下降,危及公众身体健康和财产安全,或 造成较大范围的生态环境破坏、造成重大社会影响,需要采取紧急措施予以应对的紧急事件。 3.6 环境应急预案 为了在应对各类事故、自然灾害时采取紧急措施,避免或最大程度减少污染物或其他有毒有害物质 进入大气、水体、土壤等环境介质而预先制定的工作方案。 4 环保管家服务单位基本要求 4.1 信用情况 4.1.1 未列入国家或地方公共信用信息服务平台或相关部门公布的违法或失信企业名单。 4.1.2 具有相关专业机构或行业协会出具的信用等级评价或环境服务认证证书。 4.2 资源配置 4.2.1 4.2.2 4.2.3 4.2.4 应具有独立法人资格、固定的办公场所和开展环保服务的必要资源条件。 应配备与服务范围相适应的中级及以上职称专业技术人员。 应建立与服务内容相适应的组织机构,建立完善的管理制度。 应根据服务类型、范围和内容制定相应的服务流程,并对影响服务质量的关键点进行识别及管 控,明确服务管控内容。 4.2.5 5 应对服务过程进行真实、全面、准确、清晰、规范记录,服务全过程可追溯。 服务流程 环保管家服务流程应符合(图 1)要求。 2 DB1302/T XX-2022 收集相关资料,了解服务对象的现状 环保体检,了解基本情况 研究服务需求 出据诊断报告 否 不承接本项业务 服务单位能 了解服务对象的服务需求,判断能否满足要求 否满足要求 是 否 接受服务委托 具体服务内容、流程 制定服务方案 服务团队组建、人员配备 服务酬金金额确定 服务进度、服务目标 技术服务是否 达成一致 是 签订服务合同 政府部门服务 开展服务工作 产业园区服务 提交服务成果 企事业单位服务 计取服务薪酬 意见反馈 技术服务成果、总结报告 相关资料归档移交 一企一档、一园一档 图 1 环保管家服务流程 3 DB1302/T XX-2022 6 服务内容 6.1 咨询服务 根据需求运用环保体检诊断方法, 为服务对象提供环保专项咨询服务,咨询内容包括但不限于: a) 提供环保政策解读服务; b) 提供污染物排查、污源染防治方案服务; c) 提供生态环境问题解决方案服务; d) 提供环境隐患排查、环境突发事件和应急处置服务; e) 提供环保基础建设咨询服务; f) 提供固体废弃物处理咨询服务; g) 提供环保技术支持服务等。 6.2 培训 为相关人员提供清洁生产与环保政策、技术等方面知识的培训,培训内容包括但不限于: a) 最新法规、政策文件、标准、技术规范等方面的培训; b) 最新清洁生产工艺方案咨询指导、清洁生产审核落实情况培训; c) 环境风险评估报告资料和数据采集、污染治理新技术推广培训; d) 公司环保制度、环保设备操作技能、环保意识与职业健康培训; e) 清洁生产及污染物治理、污染物处置优化等培训。 6.3 合规性评价与环评 为服务对象提供合规性评价服务和环境评价服务,提供服务内容包括但不限于: a) 服务期间根据环保法及相关法律法规,诊断服务对象在环保合规性方面存在的问题,提出整改 要求或改进建议,协调解决法律责任问题; b) 协助检查环保手续合规情况,包括是否按要求履行环境影响评价及“三同时”制度,开展自行 监督、建立环境管理台帐等; c) d) e) 指导、协助服务对象依法建立环保管理制度,并协助实施; 指导、协助服务对象编制环评资料和数据采集工作,上报环评审批资料; 在办理完成环境影响评价和环保管理部门的环评批复后,开工前做好各种环保准备工作,办理 排污许可证。 6.4 环境监测 根据国家在线监测要求及服务对象自行监测的设置,为服务对象提供服务包括但不限于: a) b) c) 6.5 协助完成环保监测计划编制,审核环保检测合同等前期准备工作; 协助环保检测的实施,并提取检测报告; 协助服务对象了解和掌握自动在线监控运行情况。 污染物管理 对服务对象产生的废水、废气、固废等有效收集或处置提供服务包括但不限于: a) 指导、协助服务单位收集处置污染物,处理排污问题; 4 DB1302/T XX-2022 b) 协助环保部门完成对企业排污总量核算工作; c) 协助环保部门完成对企业排污申报登记和日常业务报表及排污费审核、缴纳工作; d) 协助完成排污许可证申请、审核发放和年审工作; e) 收集自行监测各排放口实际排放数据并归档。 6.6 环保设施建设 6.6.1 环境基础设施前期咨询服务,内容包括但不限于: a) 根据前期对产业定位、排放标准、现场调查等情况,为服务对象提供环境基础设施规划服务; b) 协助开展环境基础设施设计方案的审核评估; c) 协助开展环境基础设施招投标及相关管理工作; d) 协助开展环境基础设施建设过程环境监理工作。 6.6.2 环境基础建设专业承包服务包括但不限于: a) 废水(烟气)收集设施; b) 废水(烟气)集中处理设施; c) 固体废弃物收集贮存转运和再利用设施; d) 环境自动监测监控设施; e) 环境应急设施。 6.7 环保设施运维 为服务对象提供环保设备运行和维护服务,内容包括但不限于: a) 设立专业运维机构,配备专业运维人员、加强对运营及维护的培训; b) 建立完善环保设施运行管理制度,并做好持续改进; c) 做好日常巡检工作,设施维护保养工作; d) 保持环保设施、设备的良好运转,建立设备台帐、设备运行记录、设备点检维护记录及大修 记录等; e) 做好环保设施运行规范监管工作,完善运行记录,如药剂添加记录、催化剂与吸附剂更换记 录、污水收集处理量记录、二次污染产品及控制记录、废水、废气、土壤污染物等检测记录; f) 完成环保档案资料收集、档案整理和管理工作; g) 指导、协助服务对象应对环保部门督查及整改工作。 6.8 风险管理及应急处置 6.8.1 识别分析各种潜在风险,包括但不限于: a) 识别环境风险,划分风险等级,编制环境风险识别报告; b) 针对不同风险类型制定相应的解决方案; c) 对可能发生的突发事件及后果进行分析; d) 对现有环境风险防控和环境应急管理差距进行分析; e) 编制环境应急预案,定期进行应急培训及应急演练; f) 应急资源配备及补充。 g) 加强对固废、危废物品的培训,识别出固废与危废的区别及危害程度,增强准确处置能力。 6.8.2 应对环境污染意外事件采取应急措施,包括但不限于: a) 发生环境污染意外事件时,协助服务对象采取应急措施,消除或减少污染影响,加强环境风 5 DB1302/T XX-2022 险隐患的治理; b) 根据工业固体废物执行分类搜集、存放要求,杜绝乱排乱放,向生活垃圾场倾倒等问题,采 取应急措施,包装固化或采取防污染措施后分类转移到处置地; c) 应按照环保批复要求采用有危险废物运输处置资质的单位转移运输危废物品,并采取防范措 施。 d) 应对突发环境事件和环境投诉,开展环境监测和溯源分析,提出应对建议; e) 协助服务对象和政府有关部门,开展环境危机应对工作,向事件影响群体、投诉群众、媒体 等给予客观的解释说明,定期或在事件发生后评审应急管理机制; f) 根据有关投诉问题,及时进行整改或进行有效处理。若因设备、技术条件等无法快速解决的, 应及时向投诉者反馈,并积极应对; g) 对所有投诉问题应进行详细记录,对投诉问题解决进度进行跟踪,对处置结果及时向服务对 象进行反馈。 6.9 环境管理体系认证 协助服务对象建立环境管理体系,服务内容包括但不限于: a) 参照 GB/T 24001 要求指导服务对象建立环境管理体系; b) 指导、协助建立环境管理体系,设置机构人员、制作环保工作计划、制订环保整改措施等; c) 协助服务对象进行 GB/T 24001 环境管理体系维护运行及认证审核工作。 6.10 档案管理移交 环保管家服务过程结束后,应协助服务对象做好相关资料的归档管理,归档资料包括但不限于: a) 纸质台帐应分类存放于档案盒中,由专人签字、定点保存,应保持资料完整,如有破损及时 修补,留存备查,文件、记录、证书等保存时间不低于 3 年; b) 电子档案应存放于电脑和移动硬盘中备份,由专人定期维护管理,保存数据不低于 3 年; c) 环境影响评价、环保工作计划、年度总结、环保相关记录等交付服务对象。 7 服务保障 7.1 人力资源 7.1.1 环保管家服务单位应配备至少 2 名从事本领域工作且具有环保相关专业高级及以上技术职称的 技术人员,至少 5 名从事本领域工作且具有环保相关专业中级及以上技术职称的技术人员; 7.1.2 环保管家项目负责人应具相关专业中级证书,并有丰富的环保服务运维经验,能完成服务期间的 各项服务方案和服务内容,满足服务质量要求; 7.1.3 环保管家服务人员应具有与其服务内容相匹配的专业能力。具有环境保护工程、环保管家、生态 环境等相关专业证书,专业技术人员服务期间,每年至少参加一次相关行业协会或专业机构等组织的环 保教育。 7.2 内部管理保障 7.2.1 环保管家服务单位应具有适宜的组织机构、完善的管理制度; 7.2.2 应保留相关资料和记录备查,记录应及时、准确、完整; 7.2.3 服务人员应遵守保密协定,签署保密协议,保守服务对象的商业秘密。 6 DB1302/T XX-2022 8 满意度调查 定期开展面向服务对象的满意度调查,并统计分析调查数据,为服务质量改进提供基础数据。 8.1 问卷调查 以无记名形式发放调查表,根据发放份数和回收份数,用定量的方法进行数据分析确定调查的有效 性。问卷项目分为非常满意、比较满意、不太满意和不满意四档,统计分析出顾客满意度。 8.2 走访调查 直接走访被调查者,当面听取被调查者的意见。形式有:面谈、小组座谈等。 8.3 网络调查或电话访问 通过网络平台征集意见或对服务对象电话访问等方式问询顾客对提供服务的满意度。 8.4 现场勘察 在充分掌握书面资料数据的基础上,对运行维护项目进行实地踏勘,收集一手资料,并与案卷进行 对比分析,找出问题,并总结经验教训。 8.5 评价结果 评价结果可作为合同续签、按绩效付费等过程的依据。 9 服务成果 按照规定的服务内容,在规定的时间内完成环保管家相应的服务任务,及时提交服务成果,成果包 括但不限于: a)咨询服务建议和方案; b)环保服务项目运行报告; c)运行相关过程记录文件; d)现场指导意见和建议; e)人力资源管理及培训记录; f)环境隐患排查、治理建议及协助改善效果; g)生态环境改善及社会和谐发展。 10 计取服务酬金 根据合同约定,依据服务质量评价情况,计取服务酬金。(参考附录 A、B) 7 DB1302/T XX-2022 附录 A (资料性) 环保管家服务酬金计取方法 种 类 环保核查服务 酬金计取方法 (基础费用+现场服务人员数量×现场服务天数×对应职级的服务人员日收费标 准)× 需服务的企事业单位数量×行业调整系数 环保培训服务 住宿费、餐费、自编资料费、场地、器材费、培训教师酬劳、证书工本费 环境咨询服务 基础费用+服务人员数量×服务天数×对应职级的服务人员日收入标准 管网检查清捞疏通费、养护费、安全措施费、设备维护费、大修费、垃圾处理费、 环境运营服务 危废处置费、电费、水费、药剂费、人工费、技术服务费、水质(大气)检测费、 绿化保洁费等。 基础费用包括但不限于:服务人员差旅费、技术成果打印装订费、现场监测或检 说 明 测费、专业资料购买费、外部专家咨询费、税费及不可预见费等,可根据实际服 务内容进行选取。 附录 B (资料性) 服务人员日收费标准表 现场管理人员职级 高级咨询专家(获评高级及以上技术职称交获得环境影 响评价工程师证书的人员) 人员日收费标准(元) 1500-1800 高级专业技术人员(获评高级及以上技术职称的人员) 1200-1500 中级专业技术人员(获评中级技术职称的人员) 1000-1200 一般专业技术人员 600-1000 8 DB1302/T XX-2022 参 考 文 献 [1] DB31/T 1179-2019 第三方环保服务规范 [2] T/SXAEPI X-2022 环境咨询(环保管家)服务规范 [3] T/GDAEPI 07-2022 广东省环保管家服务规范 [4] T/ZAEPI 01-2020 环保管家服务规范 [5] T/CQEEMA 4-2021 重庆市第三方环保服务规范 [6] T/NMGLCH 001-2022 内蒙古自治区第三方环保管家服务规范 9

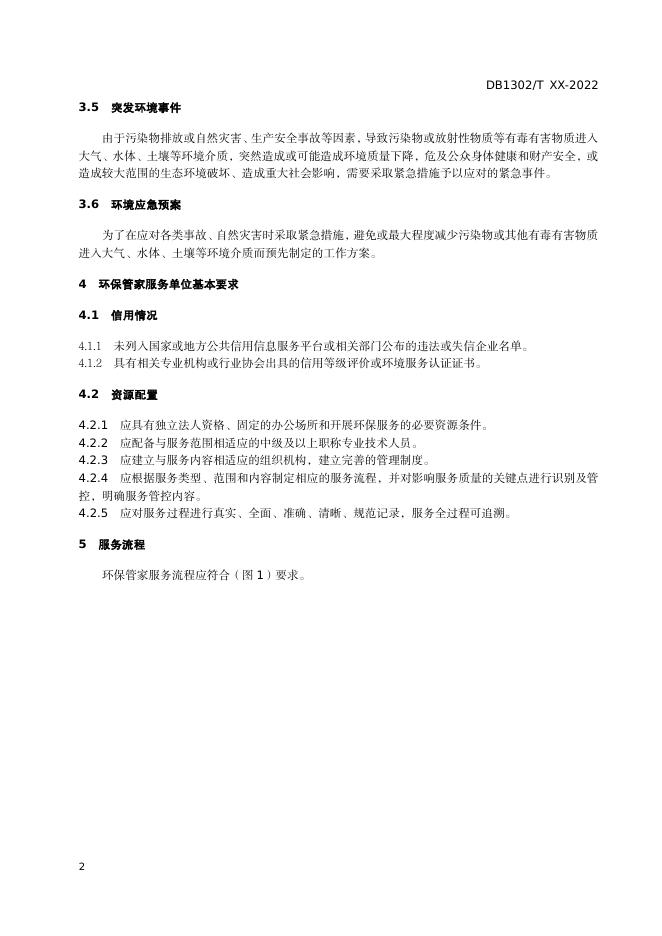
唐山市地方标准《环保管家服务规范(征求意见稿)》标准文本.pdf




