附件10《“领跑者”标准评价要求 弹簧扁钢(征求意见稿)》编制说明.pdf
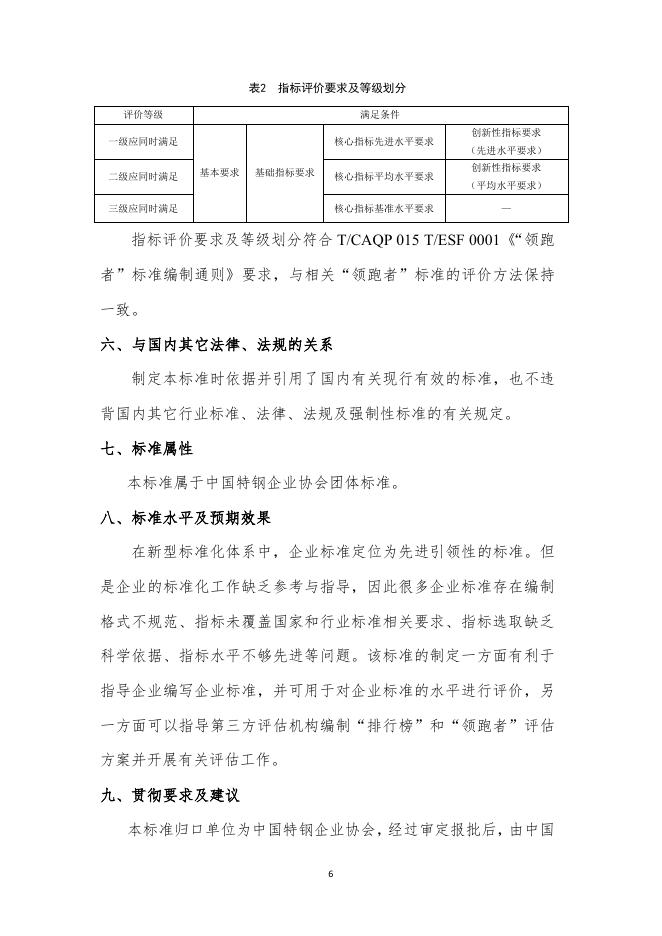
《“领跑者”标准评价要求 弹簧扁钢》团体标准编制说明 一、任务来源 本标准由中国特钢企业协会提出并归口,冶金工业规划研究院 作为标准组织协调单位。根据中国特钢企业协会团体标准化工作委 员会 2021 年第二批团体标准制修订计划,由冶金工业规划研究院起 草,计划于 2021 年完成《“领跑者”标准评价要求 弹簧扁钢》标 准的制定工作。 二、制定本标准的目的和意义 钢板弹簧是汽车悬架中应用最广泛的一种弹性元件,用于承受 车轮对车架的载荷冲击,其质量的好坏直接决定了汽车是否能安全、 平稳的运行,因此钢板弹簧对其原料-热轧弹簧扁钢的质量提出了较 高要求。目前国内生产弹簧扁钢的企业较多,根据不同车辆用途、 不同汽车及零部件生产企业要求、钢铁生产企业技术特点,弹簧扁 钢的化学成分要求、尺寸外形精度、力学性能、淬透性、低倍组织、 非金属夹杂物、脱碳层、晶粒度、表面质量等要求不尽相同,市场 对现有企业标准水平进行评价的需求十分迫切。 放开搞活企业标准是标准化改革的重大举措。 《标准化法》要求 企业标准不得低于强制性标准,鼓励企业制定高于推荐性标准的企 业标准,并提出支持利用自主创新技术制定企业标准。2018 年,市 场监管总局等八部委发布《关于实施企业标准“领跑者”制度的意 见》 (国市监标准〔2018〕84 号)提出以企业标准自我声明公开为基 1 础,建立实施企业标准“领跑者”制度。该制度通过调动第三方评 估机构,针对消费品、装备制造和服务三个领域中的不同产品和服 务类别,开展企业标准水平评估以及产品或服务质量评价,发布企 业标准排行榜,确定企业标准“领跑者”。 为切实发挥企业标准对质量提升的引领作用,本项目制定弹簧 扁钢产品领跑者标准评价技术要求,用以指导相关机构制定企业标 准“领跑者”评估方案和相关生产企业制定企业标准。 主要编制过程如下: 2021 年 2 月,中国特钢企业协会团体标准化工作委员会(以下 简称团标委)秘书处给各位委员发出团体标准立项函审单。到立项 函审截止日期,没有委员提出不同意见。 2021 年 3 月,团标委正式下达《 “领跑者”标准弹簧扁钢》团体 标准立项计划(2021 年第二批) 。团体标准立项后,冶金工业规划研 究院相关人员组成标准起草组,提出了标准编制计划和任务分工, 并开始标准编制工作。 2021 年 6 月:形成征求意见稿并发出征求意见。 2021 年 月:完成征求意见处理、形成标准送审稿。 2021 年 月:完成该标准审定会和标准报批稿,上报中国特钢企 业协会审批。 2021 年 月:完成该标准发布、实施。 四、标准编制原则 本标准根据 T/CAQP 015 T/ESF 0001《 “领跑者”标准编制通则》 2 进行编制。 《“领跑者”标准弹簧扁钢》标准编制所参考的依据为国家有关 法律法规以及强制性标准要求、国家及行业产品或服务标准、国内 或国际先进产品标准等。 五、主要技术内容 (一)标准编写格式 标准内容符合 GB/T 1.1-2020《标准化工作导则第 1 部分:标准 化文件的结构和起草规则》的规定。 本文件规定了弹簧扁钢(以下简称扁钢) “领跑者”标准的评价 指标体系、评价方法。 (二)关于适用范围 本文件适用于弹簧扁钢企业标准水平评价。相关机构在制定企 业标准“领跑者”评估方案时可参照使用,企业在制定企业标准时 也可参照使用。 (三)关于评价指标体系 1. 基本要求 近三年,企业无较大环境、安全、质量事故。企业无不良信用 记录。企业应建立并运行符合产品和服务的管理体系。产品应为量 产产品。 基本要求为对参与“领跑者”评价的企业及其产品规模化生产 方面的要求,避免仅就标准评标准,增强对企业实际生产和质量提 升的有效引导。 3 2. 评价指标分类 弹簧扁钢“领跑者”标准的评价指标分为:基础指标、核心指 标。基础指标为化学成分、晶粒度。核心指标包括尺寸外形及允许 偏差、表面质量、残余元素、气体含量、低倍组织、脱碳层、非金 属夹杂物。 3. 评价指标体系框架 (1)弹簧扁钢“领跑者”标准的评价指标体系框架见表 1。 表1 评价指标体系 指标 类型 评价指标 基础 指标 基准水平 晶粒度 应符合 GB/T 33164.1 的规定 扁钢表面不应有裂 纹、折叠、结疤、夹 杂、分层及压入的氧 化铁皮。扁钢的局部 缺陷应清除,清除时 不应对扁钢的使用 造成有害影响,清除 后不应使扁钢小于 允许的最小尺寸,清 除的宽度不小于清 除深度的 5 倍。不允 许有划痕、压痕存 在。 扁钢表面不应有裂纹、 折叠、结疤、夹杂、分 层及压入的氧化铁皮。 扁钢的局部缺陷应清 除,清除时不应对扁钢 的使用造成有害影响, 清除后不应使扁钢小 于允许的最小尺寸,清 除的宽度不小于清除 深度的 5 倍,允许有从 实际尺寸算起不超过 公称尺寸公差之半的 个别细小划痕、压痕存 在 Ni Cu ≤0.10% ≤0.20% ≤0.10% ≤0.15% ≤0.20% P ≤0.012% ≤0.015% ≤0.020% S ≤0.005% ≤0.010% ≤0.015% H ≤0.00015% ≤0.0002% — O ≤0.0015% ≤0.0020% ≤0.0020% N ≤0.0080% ≤0.0100% — 中心疏松 一般疏松 ≤1.0 ≤1.0 ≤1.5 ≤1.5 ≤2.0 ≤2.0 应符合 GB/T 33164.1-2016 中 I 组规定 4 判断依据/方法 GB/T 33164.1 规定的方法 GB/T 33164.1 规定的方法 应符合 GB/T 33164.1-2016 中 II 组 规定 扁钢表面不应有裂 纹、折叠、结疤、夹 杂、分层及压入的氧 化铁皮。扁钢的局部 缺陷应清除,清除时 不应对扁钢的使用造 成有害影响,清除后 不应使扁钢小于允许 的最小尺寸,清除的 宽度不小于清除深度 的 5 倍,允许有从实 际尺寸算起不超过公 称尺寸公差之半的个 别细小划痕、压痕存 在 ≤0.30% 核心 指标 低倍 组织 平均水平 应符合 GB/T 33164.1 的规定 表面质量 气体 含量 先进水平 化学成分 尺寸、外形及允许偏 差 残余 元素 指标水平分级 GB/T 33164.1 规定的方法 GB/T 33164.1 规定的方法 GB/T 33164.1 规定的方法 GB/T 11261 规 定的方法 GB/T 33164.1 规定的方法 锭型偏析 硅弹簧钢 脱碳 层 其他弹簧钢 非金属夹杂物 ≤1.0 厚度≤8mm,不大于 厚度的 1.8% 厚度>8~30,不大于 厚度的 1.4% 厚度>30mm,不大 于厚度的 1.0%,且 不大于 0.5mm 厚度≤8mm,不大于 厚度的 1.4% 厚度>8~30,不大于 厚度的 1.0% 厚度>30mm,不大 于厚度的 0.8%,且 不大于 0.5mm A 细≤1.5,A 粗≤1.0 B 细≤1.5,B 粗≤1.0 C 细≤1.5,C 粗≤1.0 D 细≤1.5,D 粗≤1.0 DS≤2.0 ≤1.5 厚度≤8mm,不大于厚 度的 2.0% 厚度>8~30,不大于厚 度的 1.6% 厚度>30mm,不大于 厚度的 1.2%,且不大 于 0.5mm 厚度≤8mm,不大于厚 度的 1.6% 厚度>8~30,不大于厚 度的 1.2% 厚度>30mm,不大于 厚度的 1.0%,且不大 于 0.5mm A 细≤2.0,A 粗≤1.0 B 细≤2.0,B 粗≤1.0 C 细≤1.5,C 粗≤1.0 D 细≤1.5,D 粗≤1.0 DS≤2.0 ≤2.0 厚度≤8mm,不大于 厚度的 2.5% 厚度>8~30,不大于 厚度的 2.0% 厚度>30mm,不大于 厚度的 1.6% 厚度≤8mm,不大于 厚度的 2.0% 厚度>8~30,不大于 厚度的 1.6% 厚度>30mm,不大于 厚度的 1.2% A 细≤2.0,A 粗≤1.5 B 细≤2.0,B 粗≤1.5 C 细≤2.0,C 粗≤1.5 D 细≤2.0,D 粗≤1.5 GB/T 33164.1 规定的方法 GB/T 10561 规 定的方法 (2)指标选取原则 基础指标的选取。弹簧扁钢对化学成分、晶粒度有一定的要求, 但也不过分追求更高要求,因此将此设为基础指标。 核心指标的选取。弹簧扁钢形状较为特殊,国家标准中对尺寸 外形进行了分级,表面质量与使用寿命也有密切联系,因此该两项 列入核心指标。残余元素、气体含量是化学成分控制的关键,低倍 组织和非金属夹杂物内部质量的关键,脱碳层与弹簧扁钢制成成品 后的功能密切相关,因此均列入核心指标。 (四)关于评价方法 弹簧扁钢“领跑者”标准应将评价结果划分为一级、二级和三 级,各等级所对应的划分依据见表 2。达到三级要求及以上的企业标 准,按照有关要求进行自我声明公开后均可进入所对应的弹簧扁钢 企业标准排行榜。达到一级要求的企业标准,按照有关要求进行自 我声明公开后,其标准和符合标准的产品可以直接进入弹簧扁钢企 业标准“领跑者”候选名单。 5 表2 指标评价要求及等级划分 评价等级 满足条件 一级应同时满足 核心指标先进水平要求 二级应同时满足 基本要求 基础指标要求 核心指标平均水平要求 三级应同时满足 核心指标基准水平要求 创新性指标要求 (先进水平要求) 创新性指标要求 (平均水平要求) — 指标评价要求及等级划分符合 T/CAQP 015 T/ESF 0001《 “领跑 者”标准编制通则》要求,与相关“领跑者”标准的评价方法保持 一致。 六、与国内其它法律、法规的关系 制定本标准时依据并引用了国内有关现行有效的标准,也不违 背国内其它行业标准、法律、法规及强制性标准的有关规定。 七、标准属性 本标准属于中国特钢企业协会团体标准。 八、标准水平及预期效果 在新型标准化体系中,企业标准定位为先进引领性的标准。但 是企业的标准化工作缺乏参考与指导,因此很多企业标准存在编制 格式不规范、指标未覆盖国家和行业标准相关要求、指标选取缺乏 科学依据、指标水平不够先进等问题。该标准的制定一方面有利于 指导企业编写企业标准,并可用于对企业标准的水平进行评价,另 一方面可以指导第三方评估机构编制“排行榜”和“领跑者”评估 方案并开展有关评估工作。 九、贯彻要求及建议 本标准归口单位为中国特钢企业协会,经过审定报批后,由中国 6 特钢企业协会发布。建议在“领跑者”标准评价机构、相关生产企 业宣贯执行。 7

附件10《“领跑者”标准评价要求 弹簧扁钢(征求意见稿)》编制说明.pdf 




