秦岭文库(kunmingchi.com)你想要的内容这里独有!

关于我公司聚氯乙烯集团交割仓库开展协议交收试点有关事项的通知.pdf

_半城烟沙つ2 页 159.106 KB下载文档
关于我公司聚氯乙烯集团交割仓库开展协议交收试点有关事项的通知.pdf关于我公司聚氯乙烯集团交割仓库开展协议交收试点有关事项的通知.pdf
当前文档共2页 下载后继续阅读

关于我公司聚氯乙烯集团交割仓库开展协议交收试点有关事项的通知.pdf

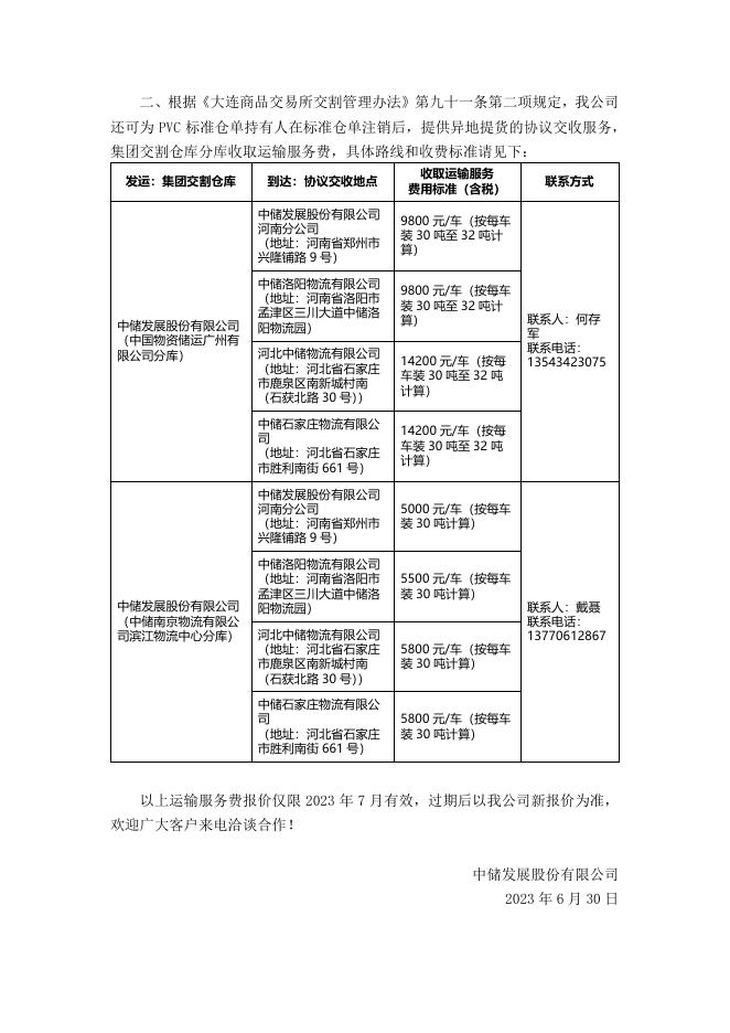
关于我公司聚氯乙烯集团交割仓库开展协议交收试点 有关事项的通知 我公司作为大连商品交易所聚氯乙烯(以下简称 PVC)集团交割仓库,可为 客户提供以下协议交收服务: 一、在 PVC 标准仓单注册前提供协议交收地点至我公司集团交割仓库的物流 配送服务并完成后续仓单注册,协议交收地点收取相应运输服务费,具体路线和 收费标准请见下: 发运:协议交收地点 中储发展股份有限公司 河南分公司 (地址:河南省郑州市 兴隆铺路 9 号) 中储洛阳物流有限公司 (地址:河南省洛阳市 孟津区三川大道中储洛 阳物流园) 河北中储物流有限公司 (地址:河北省石家庄 市鹿泉区南新城村南 (石获北路 30 号) ) 中储石家庄物流有限公 司 (地址:河北省石家庄 市胜利南街 661 号) 到达:集团交割仓库 收取运输服务 费用标准(含税) 中储发展股份有限公司 (中国物资储运广州有 限公司分库) 380 元/吨 中储发展股份有限公司 (中储南京物流有限公 司滨江物流中心分库) 185 元/吨 中储发展股份有限公司 (中国物资储运广州有 限公司分库) 400 元/吨 中储发展股份有限公司 (中储南京物流有限公 司滨江物流中心分库) 210 元/吨 中储发展股份有限公司 (中国物资储运广州有 限公司分库) 490 元/吨 中储发展股份有限公司 (中储南京物流有限公 司滨江物流中心分库) 260 元/吨 中储发展股份有限公司 (中国物资储运广州有 限公司分库) 490 元/吨 中储发展股份有限公司 (中储南京物流有限公 司滨江物流中心分库) 260 元/吨 联系方式 联系人:段森 联系电话: 18203626899 联系人:桑鹏龙 联系电话: 17717172676 二、根据《大连商品交易所交割管理办法》第九十一条第二项规定,我公司 还可为 PVC 标准仓单持有人在标准仓单注销后,提供异地提货的协议交收服务, 集团交割仓库分库收取运输服务费,具体路线和收费标准请见下: 发运:集团交割仓库 中储发展股份有限公司 (中国物资储运广州有 限公司分库) 中储发展股份有限公司 (中储南京物流有限公 司滨江物流中心分库) 到达:协议交收地点 收取运输服务 费用标准(含税) 中储发展股份有限公司 河南分公司 (地址:河南省郑州市 兴隆铺路 9 号) 9800 元/车(按每车 装 30 吨至 32 吨计 算) 中储洛阳物流有限公司 (地址:河南省洛阳市 孟津区三川大道中储洛 阳物流园) 9800 元/车(按每车 装 30 吨至 32 吨计 算) 河北中储物流有限公司 (地址:河北省石家庄 市鹿泉区南新城村南 (石获北路 30 号) ) 14200 元/车(按每 车装 30 吨至 32 吨 计算) 中储石家庄物流有限公 司 (地址:河北省石家庄 市胜利南街 661 号) 14200 元/车(按每 车装 30 吨至 32 吨 计算) 中储发展股份有限公司 河南分公司 (地址:河南省郑州市 兴隆铺路 9 号) 5000 元/车(按每车 装 30 吨计算) 中储洛阳物流有限公司 (地址:河南省洛阳市 孟津区三川大道中储洛 阳物流园) 5500 元/车(按每车 装 30 吨计算) 河北中储物流有限公司 (地址:河北省石家庄 市鹿泉区南新城村南 (石获北路 30 号) ) 5800 元/车(按每车 装 30 吨计算) 中储石家庄物流有限公 司 (地址:河北省石家庄 市胜利南街 661 号) 5800 元/车(按每车 装 30 吨计算) 联系方式 联系人:何存 军 联系电话: 13543423075 联系人:戴聂 联系电话: 13770612867 以上运输服务费报价仅限 2023 年 7 月有效,过期后以我公司新报价为准, 欢迎广大客户来电洽谈合作! 中储发展股份有限公司 2023 年 6 月 30 日

相关文章