南京银行股份有限公司关于可转债转股结果暨股份变动公告.pdf
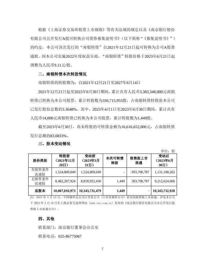
证券简称:南京银行 证券代码:601009 编号:2023-024 优先股简称:南银优 1 优先股代码:360019 南银优 2 360024 可转债简称:南银转债 可转债代码:113050 南京银行股份有限公司 关于可转债转股结果暨股份变动公告 特别提示: 本公司董事会及全体董事保证本公告内容不存在任何虚假记载、误导性陈述或 者重大遗漏,并对其内容的真实性、准确性和完整性承担法律责任。 重要内容提示: 转股情况:截至2023年6月30日,累计已有人民币3,383,348,000元南银转债转 为本公司A股普通股,累计转股数为336,715,955股,占南银转债转股前本公 司已发行A股普通股股份总额的3.3648%。 未转股可转债情况:截至2023年6月30日,尚未转股的南银转债金额为人民币 16,616,652,000元,占南银转债发行总量的比例为83.0833%。 一、南银转债发行上市概况 经中国证券监督管理委员会(以下简称“中国证监会”)《关于核准南京银行 股份有限公司公开发行可转换公司债券的批复》(证监许可[2021]1582号)核准, 南京银行股份有限公司(以下简称“南京银行”或“本公司”)于2021年6月15日向 社会公开发行人民币200亿元的可转换公司债券(以下简称“可转债”、 “南银转债”), 每张面值人民币100元,按面值发行,期限6年。 经上海证券交易所自律监管决定书[2021]285号文同意,本公司200亿元可转换 公司债券于2021年7月1日起在上海证券交易所挂牌交易,债券简称“南银转债”, 债券代码“113050”。 1 根据《上海证券交易所股票上市规则》等有关法规的规定以及《南京银行股份 有限公司公开发行A股可转换公司债券募集说明书》(以下简称“《募集说明书》”) 的约定,本公司该次发行的“南银转债”自2021年12月21日起可转换为公司A股普 通股。因本公司实施2022年度权益分派,“南银转债”转股价格于2023年6月21日起 调整为人民币9.11元/股。 二、南银转债本次转股情况 南银转债的转股期为:自2021年12月21日至2027年6月14日 2021年12月21日起至2023年6月30日期间,累计共有人民币3,383,348,000元南银 转债已转换为本公司股票,累计转股数为336,715,955股,占南银转债转股前本公司 已发行股份总数的3.3648%。其中,2023年4月1日至2023年6月30日期间,累计共有 人民币14,000元南银转债已转换为本公司股票,累计转股数为1,449股。 截至2023年6月30日,尚未转股的可转债金额为16,616,652,000元,占南银转债 发行总额的83.0833%。 三、股本变动情况 股份类别 变动前 (2023年3月 31日) 1,524,809,049 1,524,809,049 - -393,700,787 1,131,108,262 8,482,207,924 8,818,922,430 1,449 393,700,787 9,212,624,666 10,007,016,973 10,343,731,479 1,449 - 10,343,732,928 有限售条件 流通股 无限售条件 流通股 总股本 单位:股 变动后 (2023年6月 30日) 转股前 (2021年12月 20日) 本次可转债 转股 限售股上市 流通 注:2023 年 4 月 24 日,中国烟草总公司江苏省公司(江苏省烟草公司)持有的限售股上市流通,详见本公司 于 2023 年 4 月 18 日在上海证券交易所网站(www.sse.com.cn)发布的《南京银行股份有限公司非公开发行限 售股上市流通公告》。 四、其他 联系部门:南京银行董事会办公室 联系电话:025-86775067 2 联系传真:025-86775054 联系地址:南京市建邺区江山大街88号 邮政编码:210019 特此公告。 南京银行股份有限公司董事会 2023 年 7 月 3 日 3

南京银行股份有限公司关于可转债转股结果暨股份变动公告.pdf

