202010PC树脂招标文件.doc
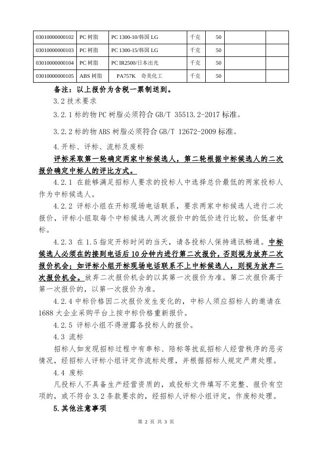
江苏索普化工股份有限公司 供应保障部招标文件 1.报价须知 1.1 招标货物名称:PC 树脂。 1.2 交货地点:江苏索普化工股份有限公司。 1.3 交货期:合同签订盖章后,按招标人通知送货(10 月 31 日前)。 1.4 付款方式:货到增值税发票(13%)到次月现汇付款。如投标人不 接受招标人提出的付款方式,可在 1688 网站“交易信息”栏目中明确能够 接受的付款方式及付款时间,或直接在此标书中注明: ,评标时 作为参考。 1.5 开标时间:2020 年 10 月 21 日,下午 14:00(北京时间)。 1.6 开标地点:江苏索普集团招标中心开标室。 1.7 如遇国家进行税率调整,则按合同含税价格/(1+合同约定税率)× (1+国家规定的新税率)调整合同价格开具发票结算。 2.投标人资质 2.1 投标人必须具有合法生产经营资质。确定中标后,在签订合同前, 投标人需提供如下有效资质文件:《营业执照》、《税务登记证》、《组 织机构代码证》(或三证合一)、一般纳税人证明材料。 2.2 如投标人为生产厂家,必须要有较好的业绩且无不良记录。 2.3 如投标人为经销商,必须具有合法经销资质。代理经销商必须提供 厂家授权的代理证明材料;如是代理进口产品的经销商,另需提供进口报 关证明或材质检验报告等必要材料。 2.4 投标人必须具备良好的售后服务能力,要求电话联系后 8 小时内必 须给予回复,明确解决方案。 2.5 投标人所供产品引起的知识产权方面的纠纷,由投标人承担一切后 果,招标人不承担任何责任。 3.报价货物清单及技术要求 3.1 货物清单 编码 物料 名称 规格型号 第 1 页 共 3 页 单 数 单价 位 量 (元/千克) 总价 03010000000102 PC 树脂 PC 1300-10/韩国 LG 千克 50 03010000000103 PC 树脂 PC 1300-15/韩国 LG 千克 50 03010000000104 PC 树脂 PC IR2500/日本出光 千克 50 03010000000105 ABS 树脂 千克 50 PA757K 奇美化工 备注:以上报价为含税一票制送到。 3.2 技术要求 3.2.1 标的物 PC 树脂必须符合 GB/T 35513.2-2017 标准。 3.2.2 标的物 ABS 树脂必须符合 GB/T 12672-2009 标准。 4.开标、评标、流标及废标 评标采取第一轮确定两家中标候选人,第二轮根据中标候选人的二次 报价确定中标人的评比方式。 4.2.1 在能够满足招标人要求的投标人中选择总价最低的两家投标人 作为中标候选人。 4.2.2 评标小组在开标现场电话联系,要求两家中标候选人进行二次 报价,评标小组取每个中标候选人两次报价中的低价进行比较,价低者中 标。 4.2.3 在 1.5 指定开标时间的当天,请各投标人保持通讯畅通。中标 候选人必须在的接到电话后 10 分钟内进行第二次报价,否则视为放弃二次 报价机会;如评标小组开标现场电话联系不上中标候选人,则视为放弃二 次报价机会。放弃二次报价机会的以其第一次报价为准。第二次报价高于 第一次报价的,以第一次报价为准。 4.2.4 中标价格因二次报价发生变化的,中标人须应招标人的邀请在 1688 大企业采购平台上按中标价格重新报价。 4.2.5 评标小组不得泄露各投标人的报价。 4.3 流标 招标人如发现招标过程中有串标、陪标等扰乱招标人经营秩序的恶劣 情况,经招标人评标小组评定作流标处理,并根据招标人规定严肃处理。 4.4 废标 凡投标人不具备生产经营资质的,或投标文件填写不完整、报价有空 项的,或不符合 3.2 条款要求的,经招标人评标小组评定,作废标处理。 5.其他注意事项 第 2 页 共 3 页 5.1 中标人应保证产品各项指标符合国标,无国标强制要求的应符合招 标人技术要求,否则应及时调换或退货处理。 5.1.1 标的物中需检验的品种,经招标人检验部门检验合格后方能收货, 否则做退、换货处理,由于退换货产生的一切费用由中标人全部承担;长 期合约的中标人如出现三次产品质量不合格的情况,视为中标人无能力保 障产品质量,招标人有权终止此次招标合同的执行。 5.1.2 不合格货品招标人会及时通知中标人,如有异议双方协商解决。 如需仲裁,应在七个工作日内按《产品质量仲裁检验和产品质量鉴定管理 办法》执行。仲裁期间中标人应保证招标人供应,不影响招标人正常生产 运行。 5.2 如因中标人原因,对招标人生产造成影响的,招标人将依法追究投 标方相关责任。 5.3 中标人在中标后无正当理由不与招标人签订合同的,将承担违约责 任并按招标人《江苏索普化工股份有限公司供应商负面清单管理规定》相 关规定处理。 5.4 附件《江苏索普化工股份有限公司供应商负面清单管理规定》。 5.5 投标人如有需要通过邮箱报价的,请统一将文件发至以下邮箱 sopozhaotoubiao@163.com,文件名统一为“投标人单位名称(简称)+项 目名称”。 5.6 凡对招标文件条款有疑义的,请在开标前按以下方式联系: 江苏索普化工股份有限公司供应保障部 地址:江苏省镇江市京口区丹徒长岗,邮编:212006, 联系人:蒋璇,电话:18651276811,固话:0511-88782675, 传真:0511-88783599, 负责人:黄映,电话:13605283400,固话:0511-88786025。 6.请详细阅读本招标书,参与报价投标视为对本招标书所列之条款均 表示接受认可。本次招标解释权归江苏索普化工股份有限公司供应保障部 所有。 江苏索普化工股份有限公司供应保障部 2020 年 10 月 13 日 第 3 页 共 3 页

202010PC树脂招标文件.doc

