秦岭文库(kunmingchi.com)你想要的内容这里独有!
登录
注册
首页
最新文档
热门文章
关于我
免责声明
西安市临潼区农村经济经营管理工作指导站2019年度部门决算.pdf
10118次阅读
共33页
上传时间:2024-06-01 23:20:50
附件1-延安市宝塔区残疾人联合会2023年部门预算公开报表.xlsx
10118次阅读
共18页
上传时间:2024-05-21 19:22:20
附:甘泉县就业服务中心2016年度部门预算说明表.xls
10118次阅读
共15页
上传时间:2024-05-10 00:21:40
文6号药械关于做好农区鼠害监测及防控技术指导的通知.doc
10118次阅读
共11页
上传时间:2023-08-04 19:12:09
食品抽检不合格—20210308.xlsx
10118次阅读
共4页
上传时间:2023-08-01 01:10:06
镇赉县2023年度统筹整合使用财政涉农资金项目计划表.xlsx
10118次阅读
共2页
上传时间:2023-06-28 11:05:57
2022年度“武当人才卡”金卡持卡人在堰居住父母养老补贴发放名单.xls
10118次阅读
共15页
上传时间:2023-06-15 07:26:11
《内蒙古关于印发内蒙古农机购置补贴政策宣传信息公开制度 的通知》-呼伦贝尔市农牧局.doc
10118次阅读
共7页
上传时间:2023-05-30 04:11:02
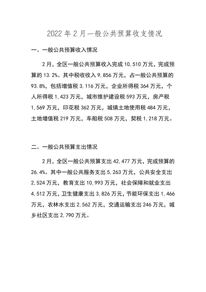
阎良区2022年2月一般公共预算支出和收入情况.docx
10118次阅读
共1页
上传时间:2023-05-26 18:04:28
2. 中共秦皇岛市纪委2018年预算公开情况表.xls
10118次阅读
共18页
上传时间:2023-04-30 13:06:24
首页
321
322
323
324
325
末页
×
信息