非物质文化遗产 锡胡传统工艺制作规范
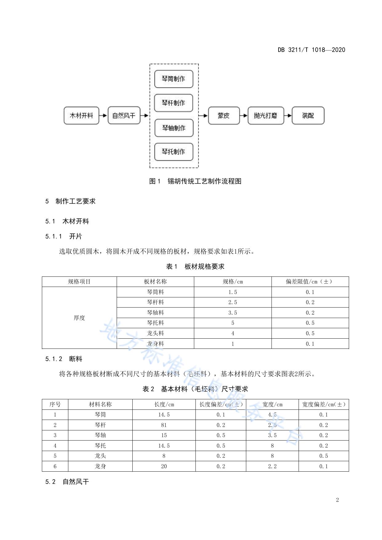
ICS 97.200.20 Y 58 镇 DB 3211 江 市 地 方 标 准 DB 3211/T 1018—2020 非物质文化遗产 锡胡传统工艺制作规范 Non-material cultural heritage protection Manufacturing process spesification for xiju erhu 文稿版次选择 2020 - 11 - 17 发布 镇江市市场监督管理局 2020 - 12 - 01 实施 发 布 DB 3211/T 1018—2020 目 次 前言..................................................................................................................................................................... II 1 范围................................................................................................................................................................. 1 2 规范性引用文件............................................................................................................................................. 1 3 术语和定义..................................................................................................................................................... 1 4 制作工艺流程................................................................................................................................................. 1 5 制作工艺要求................................................................................................................................................. 2 6 性能要求......................................................................................................................................................... 4 7 检验方法......................................................................................................................................................... 5 I DB 3211/T 1018—2020 前 本文件按照GB/T 1.1-2020《标准化工作导则 言 第1部分:标准化文件的结构和起草规则》的规则起 草。 本文件由丹阳市赵氏二胡有限公司提出。 本文件由镇江市文化广电和旅游局归口。 本文件起草单位:丹阳市赵氏二胡有限公司。 本文件主要起草人:赵军、陆铁生、陈祥黔、刘博华。 II DB 3211/T 1018—2020 非物质文化遗产 1 锡胡传统工艺制作规范 范围 本文件规定了锡剧二胡(以下简称“锡胡”)制作的术语和定义、制作工艺流程、制作工艺要求和 性能要求,描述了锡胡的检验方法。 本文件适用于锡胡传统工艺制作。 2 规范性引用文件 下列文件中的内容通过文中的规范性引用而构成本文件必不可少的条款。其中,注日期的引用文件, 仅该日期对应的版本适用于本文件;不注日期的引用文件,其最新版本(包括所有的修改单)适用于本 文件。 GB/T 11917-2009 制材工艺术语 QB/T 1207.1-2011 民族弦鸣乐器通用技术条件 QB/T 1207.8-2011 二胡 3 术语和定义 GB/T 11917-2009界定的以及下列术语和定义适用于本文件。 3.1 锡剧 Xiju 流行于江苏省南部、浙江省北部、上海周边吴语地区主要戏曲剧种之一,旧称为“常锡文戏”、“常 州滩簧”。糅合了江南民歌小调等,同地区的道教音乐、道情、宣卷等,曲调优雅抒情,生活气息浓厚。 3.2 锡剧二胡 Xiju erhu 地方剧种“锡剧”的主奏乐器,音色清亮柔美,属胡琴类的一个分支,简称“锡胡”。锡胡音色与 普通二胡的明亮纯源不同,在锡剧乐队中显现突出,不易被其他乐器的声音混淆覆盖,且与锡剧唱腔定 调及旋律相匹配。 4 制作工艺流程 锡胡传统工艺制作流程如图1所示。 1 DB 3211/T 1018—2020 图1 5 锡胡传统工艺制作流程图 制作工艺要求 5.1 木材开料 5.1.1 开片 选取优质圆木,将圆木开成不同规格的板材,规格要求如表1所示。 表1 规格项目 厚度 5.1.2 板材规格要求 板材名称 规格/cm 偏差限值/cm(±) 琴筒料 1.5 0.1 琴杆料 2.5 0.2 琴轴料 3.5 0.2 琴托料 5 0.5 龙头料 4 0.5 龙身料 1 0.1 断料 将各种规格板材断成不同尺寸的基本材料(毛坯料),基本材料的尺寸要求图表2所示。 表2 基本材料(毛坯料)尺寸要求 序号 材料名称 长度/cm 长度偏差/cm(±) 宽度/cm 宽度偏差/cm(±) 1 琴筒 14.5 0.1 4.5 0.1 2 琴杆 81 0.2 2.5 0.2 3 琴轴 15 0.5 3.5 0.2 4 琴托 14.5 0.5 8 0.2 5 龙头 8 0.2 8 0.5 6 龙身 20 0.2 2.2 0.1 5.2 自然风干 2 DB 3211/T 1018—2020 将毛坯料放置阴凉通风处自然风干2年以上。 5.3 琴筒制作 5.3.1 毛坯料加工 选取8块琴筒毛坯料,将毛坯料加工成前宽3.9cm±0.1cm,后宽3.5 cm±0.1cm,长14.1 cm±0.1cm 的梯形状,并将长边两侧锉成67.5°角的斜面。8块琴筒板用胶拼接成八角形筒状,晾干。 5.3.2 琴筒打磨 5.3.2.1 a) b) c) d) 5.3.2.2 5.3.3 琴筒打孔 5.3.3.1 5.3.3.2 5.3.4 晾干后,将琴筒内部加工成圆筒状,外部鼓腰型规格要求如下: 前内径:7 cm,偏差±0.1cm; 后内径:7.8 cm,偏差±0.1cm; 前外径:7.8 cm,偏差±0.1cm; 后外径:9 cm,偏差±0.1cm。 反复打磨,使琴筒外部内部光滑。 在琴筒前端 3.8 cm 处打南瓜子形状孔,孔形前端与筒前沿的距离为 2.7 cm。 在筒反面与前端 3.8cm 处对应处打边长 1.2cm 的方孔。 图案绘制 在琴筒上刻上文字以及图案,可涂上金粉。 5.4 琴杆制作 5.4.1 琴杆毛坯料加工 将琴杆刨成截面为边长2.1cm的正长方体,在琴杆前端20cm以下用工具镑、刨、锉,制成截面为南 瓜子形杆状,并将琴杆下端1.5cm处锉成边长1.2cm方形。琴杆成型后打磨光滑。 5.4.2 龙头龙身加工 对龙头毛坯料和龙身毛坯料进行花纹雕刻。雕刻完成后,应将龙头和龙身用胶粘合,安装在琴杆方 形端,并进行手工打磨,使衔接处光滑。 5.4.3 琴杆打孔 从琴杆方形下端向上8cm、16cm处各钻一个锥形轴孔,前孔直径为1cm,后孔直径为1.3cm。 5.5 琴轴制作 琴轴毛坯料削成正六角椎体毛坯,锉成型,并在琴轴两端粘贴骨片,锉磨成型。 5.6 琴托制作 5.6.1 毛坯料加工 将琴托毛坯料錾成雏形,打磨光滑。 5.6.2 琴托打孔 3 DB 3211/T 1018—2020 沿琴托凹面中线前后各打一孔并在孔中装两枚固弦螺丝,开两条固弦槽,在琴托后方打一锥型贯通 孔。 5.7 蒙皮 5.7.1 琴皮处理 5.7.1.1 将琴皮浸入药液或清水中,使皮质变软。浸软后的皮,应进行刮皮处理,去除残留的肉质, 琴皮厚薄一致。 5.7.1.2 晾干琴皮,修剪成基本圆形,并在四周粘上一条麻布,穿孔捆上六条小拉力杆。 5.7.2 蒙皮成型 5.7.2.1 将琴皮蒙在琴筒上,琴筒前端一周刷上的胶水。把初步成型的琴皮套上,用胶棍收紧,待胶 干透后拆下。 5.7.2.2 将多余残皮切除。沿皮边锯一圈槽口,将填压材料嵌入,压实磨平。 5.8 打磨抛光 细砂皮打磨各部件,并进行抛光。 5.9 装配 各个部件的装配步骤和要求如下: a) 将琴杆插入琴筒之中,用细锉、刻刀、砂皮等进行加工,使衔接处紧密吻合,没有缝隙; b) 将琴筒下端伸出 1.2cm 的方形部分锉成直径为 1cm 圆形插入琴托前孔,使其与琴托紧密吻合; c) 将琴托位置调正,用一枚螺丝从琴托后方的小孔穿进并与琴筒上紧,固定琴托与琴筒; d) 将琴轴穿入琴杆轴孔中,并打磨修正; e) 安装琴弦,扎上千斤,并装配琴码、音垫和弓。 6 性能要求 6.1 基本定弦音高 b b 1~f1或a1~e1。 6.2 基本音域 b b 1~f4或a1~e4。 6.3 音质 应符合QB/T 1207.8-2011中表1的要求。 6.4 演奏性能 应符合QB/T 1207.1-2011中5.8的规定。 6.5 外观 琴体表面光洁,色泽柔和均匀;木工加工部分应无变形,胶合部位牢固、无开裂。 4 DB 3211/T 1018—2020 6.6 弦 应符合QB/T 1207.1-2011中5.13的规定。 7 检验方法 7.1 测试环境 应符合QB/T 1207.1-2011中6.1的规定。 7.2 基本定弦音高 按QB/T 1207.1-2011中6.4和6.6.3规定的方法检查。 7.3 基本音域 按QB/T 1207.1-2011中6.5规定的方法检查。 7.4 音质 按QB/T 1207.1-2011中6.8规定的方法检查。 7.5 演奏性能 按QB/T 1207.1-2011中6.9规定的方法检查。 7.6 部位尺寸 按QB/T 1207.1-2011中6.11规定的方法检查。 7.7 外观 目测,感官检查。 7.8 弦 按QB/T 1207.1-2011中6.14规定的方法检查。 5

非物质文化遗产 锡胡传统工艺制作规范 



