秦岭文库(kunmingchi.com)你想要的内容这里独有!

强制隔离戒毒管理规范

Empty heart11 页 816.859 KB下载文档
强制隔离戒毒管理规范强制隔离戒毒管理规范强制隔离戒毒管理规范强制隔离戒毒管理规范强制隔离戒毒管理规范
当前文档共11页 下载后继续阅读

强制隔离戒毒管理规范

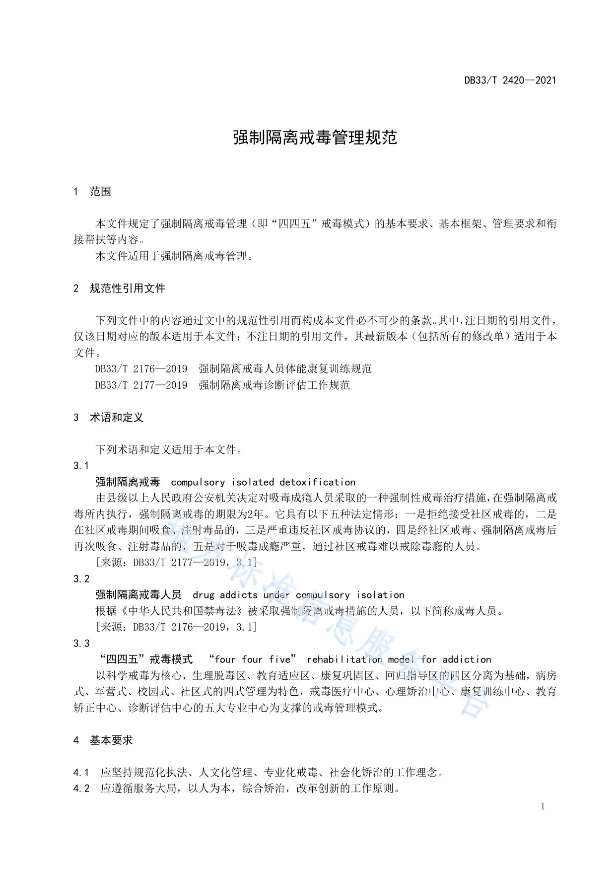
ICS 03.160 CCS A 90 33 浙 江 省 地 方 标 准 DB33/T 2420—2021 强制隔离戒毒管理规范 Specification for management of compulsory isolated detoxification 2021 - 12 - 24 发布 2022 - 01 - 24 实施 浙江省市场监督管理局 发 布 DB33/T 2420—2021 目 次 前言 ................................................................................. II 1 范围 ............................................................................... 1 2 规范性引用文件 ..................................................................... 1 3 术语和定义 ......................................................................... 1 4 基本要求 ........................................................................... 1 5 基本框架 ........................................................................... 2 6 管理要求 ........................................................................... 2 6.1 6.2 6.3 6.4 生理脱毒区 教育适应区 康复巩固区 回归指导区 ..................................................................... ..................................................................... ..................................................................... ..................................................................... 2 3 4 4 7 衔接帮扶 ........................................................................... 5 7.1 7.2 7.3 7.4 一般要求 家属学校 家庭治疗 家庭回访 ....................................................................... ....................................................................... ....................................................................... ....................................................................... 5 5 5 6 参考文献 .............................................................................. 7 I DB33/T 2420—2021 前 言 本文件按照GB/T 1.1—2020《标准化工作导则 第1部分:标准化文件的结构和起草规则》的规定起 草。 请注意本文件的某些内容可能涉及专利。本文件的发布机构不承担识别专利的责任。 本文件由浙江省司法厅提出并归口。 本文件主要起草单位:浙江省戒毒管理局、浙江省戒毒协会、浙江省长三角标准技术研究院。 本文件主要起草人:陈玉海、厉君志、郑维新、邓铭庭、孙升、陈蓉蓉。 II DB33/T 2420—2021 强制隔离戒毒管理规范 1 范围 本文件规定了强制隔离戒毒管理(即“四四五”戒毒模式)的基本要求、基本框架、管理要求和衔 接帮扶等内容。 本文件适用于强制隔离戒毒管理。 2 规范性引用文件 下列文件中的内容通过文中的规范性引用而构成本文件必不可少的条款。其中,注日期的引用文件, 仅该日期对应的版本适用于本文件;不注日期的引用文件,其最新版本(包括所有的修改单)适用于本 文件。 DB33/T 2176—2019 强制隔离戒毒人员体能康复训练规范 DB33/T 2177—2019 强制隔离戒毒诊断评估工作规范 3 术语和定义 下列术语和定义适用于本文件。 3.1 强制隔离戒毒 compulsory isolated detoxification 由县级以上人民政府公安机关决定对吸毒成瘾人员采取的一种强制性戒毒治疗措施,在强制隔离戒 毒所内执行,强制隔离戒毒的期限为2年。它具有以下五种法定情形:一是拒绝接受社区戒毒的,二是 在社区戒毒期间吸食、注射毒品的,三是严重违反社区戒毒协议的,四是经社区戒毒、强制隔离戒毒后 再次吸食、注射毒品的,五是对于吸毒成瘾严重,通过社区戒毒难以戒除毒瘾的人员。 [来源:DB33/T 2177—2019,3.1] 3.2 强制隔离戒毒人员 drug addicts under compulsory isolation 根据《中华人民共和国禁毒法》被采取强制隔离戒毒措施的人员,以下简称戒毒人员。 [来源:DB33/T 2176—2019,3.1] 3.3 “四四五”戒毒模式 “four four five” rehabilitation model for addiction 以科学戒毒为核心,生理脱毒区、教育适应区、康复巩固区、回归指导区的四区分离为基础,病房 式、军营式、校园式、社区式的四式管理为特色,戒毒医疗中心、心理矫治中心、康复训练中心、教育 矫正中心、诊断评估中心的五大专业中心为支撑的戒毒管理模式。 4 基本要求 4.1 应坚持规范化执法、人文化管理、专业化戒毒、社会化矫治的工作理念。 4.2 应遵循服务大局,以人为本,综合矫治,改革创新的工作原则。 1 DB33/T 2420—2021 4.3 应根据戒毒人员的性别和身体状况、滥用毒品种类、成瘾程度、戒毒阶段、戒毒效果和行为表现 等,对戒毒人员进行分别管理、分类管理、分期管理和分级管理。 4.4 应运用临床医学、运动医学、康复医学、心理学、脑科学、信息科学等学科,开展戒毒技术和方 法的创新研发和转化应用。 5 基本框架 “四四五”戒毒模式基本框架见图1。 图1 “四四五”戒毒模式基本框架图 6 管理要求 6.1 生理脱毒区 6.1.1 一般要求 6.1.1.1 生理脱毒期应为 15 天。 6.1.1.2 应对戒毒人员开展入所体检、脱毒观察、心理评估、安全评估和急性生理脱毒等工作,完成 生理脱毒任务。 6.1.1.3 应开展性病、艾滋病、肝病、肺结核病等传染病和心脏病、高血压、糖尿病等慢性病以及精 神障碍的筛查。 6.1.2 建设要求 6.1.2.1 应实施病房式管理,实现住院式观察、脱毒性治疗、医护式戒治、营养化配餐。 2 DB33/T 2420—2021 6.1.2.2 区域色彩标识应为红色(C5M60Y10K10)。 6.1.2.3 应设置入所收治、健康体检、脱毒观察、戒毒治疗和入所宣告室等区域。 6.1.2.4 宿舍应统一配置医用病床,戒毒人员着病号服。 6.1.3 戒治要求 6.1.3.1 戒毒医疗中心 应开展入所体检、疾病筛查,出具脱毒观察结论,处理急性戒断性症状,完成急性生理脱毒,建立 健康档案。 6.1.3.2 心理矫治中心 应开展心理健康状况和毒瘾测查,协助处理戒断性症状,实施精准心理干预,防止危险行为。 6.1.3.3 康复训练中心 应配合生理脱毒工作,帮助戒毒人员平稳度过生理脱毒期,逐步恢复戒毒人员身体机能。 6.1.3.4 教育矫正中心 应建立入所宣告制度,告知基本权利义务、戒毒流程及诊断评估细则;不宜组织开展课堂教学。 6.1.3.5 诊断评估中心 应开展生理脱毒阶段性诊断评估。 6.2 教育适应区 6.2.1 一般要求 6.2.1.1 戒毒人员为生理脱毒期转入的戒毒人员,教育适应期应为 1 个月。 6.2.1.2 应对戒毒人员开展强化行为养成、培养集体意识、适应戒毒环境、树立戒毒信心等工作,完 成教育适应任务。 6.2.2 建设要求 6.2.2.1 6.2.2.2 6.2.2.3 6.2.2.4 应实施军营式管理,实现严格管理、集中教育、规范行为、强化养成。 区域色彩标识应为绿色(C80M0Y50K0)。 应设置谈话室、教室、队列训练区等区域。 宿舍应统一配置双层铺,戒毒人员着蓝绿相间的统一识别服。 6.2.3 戒治要求 6.2.3.1 戒毒医疗中心 应诊治稽延性戒断症状、吸毒相关躯体疾病和精神相关障碍,进行健康知识宣教。 6.2.3.2 心理矫治中心 应开展心理健康宣教,消除戒断性症状、心理不良反应。 3 DB33/T 2420—2021 6.2.3.3 康复训练中心 应开展教学训练项目,帮助戒毒人员恢复体能,培养团队意识,掌握运动技能,调整身心状态。 6.2.3.4 教育矫正中心 应帮助戒毒人员融入并适应场所戒毒氛围,引导戒毒人员形成戒毒动机,帮助戒毒人员知晓自身在 戒毒场所的权利义务,并初步掌握戒毒模式和戒毒常识。 6.2.3.5 诊断评估中心 应开展教育适应阶段性诊断评估。 6.3 康复巩固区 6.3.1 一般要求 6.3.1.1 戒毒人员为教育适应期转入的戒毒人员。康复巩固期自教育适应期结束后至回归指导期前。 6.3.1.2 应对戒毒人员开展康复训练、深化教育矫治、促进心理健康等工作,完成康复巩固任务。 6.3.2 建设要求 6.3.2.1 6.3.2.2 6.3.2.3 6.3.2.4 应实施校园式管理,实现课表式安排、综合性矫治、分级式处遇、持续性巩固。 区域色彩标识应为蓝色(C90M10Y20K0)。 应设置教育场所、康复训练场所、习艺劳动场所等区域。 宿舍应统一配置双层铺,戒毒人员着蓝绿相间的统一识别服。 6.3.3 戒治要求 6.3.3.1 戒毒医疗中心 应开展日常诊疗,进行疾病防控,并进行脑功能康复诊治,完成定期体检。 6.3.3.2 心理矫治中心 应开展戒除心瘾治疗、个体心理咨询和团体心理辅导。 6.3.3.3 康复训练中心 应开展系统性康复训练,改善戒毒人员体质,增强体能,培养合作精神,磨炼意志力,实现身心康 复。 6.3.3.4 教育矫正中心 应对戒毒人员开展以政治教育为统领、 以法治教育为重点、以文化教育为基础、以道德教育为核心、 以技能教育为必备的“五大教育”,巩固戒毒人员的戒毒动机。 6.3.3.5 诊断评估中心 应开展康复巩固阶段性诊断评估和综合性诊断评估。 6.4 回归指导区 4 DB33/T 2420—2021 6.4.1 一般要求 6.4.1.1 戒毒人员为完成康复巩固期的戒毒人员,回归指导期应为 15 天。 6.4.1.2 应对戒毒人员开展掌握拒毒方法,修复家庭关系,巩固戒毒成效,增强社会再适应能力等工 作,完成回归指导任务。 6.4.2 建设要求 6.4.2.1 6.4.2.2 6.4.2.3 6.4.2.4 应实施社区式管理,实现模拟社区环境、实行宽松管理、落实社会衔接、体验戒毒康复。 区域色彩标识应为橙色(C5M50Y100K0)。 应设置图书室、教育室、社会帮扶室和回归宣誓室等区域。 宿舍应统一配置单人铺,戒毒人员着橙灰相间的统一识别服。 6.4.3 戒治要求 6.4.3.1 戒毒医疗中心 应延伸对戒毒人员的回归医疗戒治指导。 6.4.3.2 心理矫治中心 应培养戒毒人员回归社会再适应能力,开展防复吸训练。 6.4.3.3 康复训练中心 应在身体康复的基础上,进一步培养戒毒人员良好的康复训练习惯,巩固康复训练成果。 6.4.3.4 教育矫正中心 应建立出所宣誓制度, 帮助戒毒人员修复家庭关系,建立社会支持系统,巩固戒毒人员的戒毒动机。 6.4.3.5 诊断评估中心 应开展综合性诊断评估。 7 衔接帮扶 7.1 一般要求 应以家属学校、家庭治疗和家庭回访等形式,构建衔接帮扶系统,做好戒毒人员回归社会后的衔接 帮扶工作。 7.2 家属学校 7.2.1 应建立戒毒人员家属学校,运用场所开放、现场观摩、亲情会餐、网络教学、戒毒咨询等形式, 定期开设戒毒常识、戒毒模式、戒治技术、家庭支持等课程。 7.2.2 宜支持戒毒人员及其家属加入家庭治疗项目,并密切联系社会组织,共同配合做好衔接帮扶。 7.3 家庭治疗 7.3.1 应组建由心理矫治师、社会工作者、戒毒人员家属等构成的家庭治疗项目团队。 5 DB33/T 2420—2021 7.3.2 应根据不同家庭关系基础条件,开展家庭治疗的评估、实施、巩固和推广。 7.4 家庭回访 7.4.1 应通过电话、网络、面对面等形式,对解除强制隔离戒毒人员定期开展家庭回访工作,一年内 应重点回访,三年内应持续跟踪,三年后应延伸关注。 7.4.2 应对解除强制隔离戒毒人员所在地的禁毒部门或公安派出所、乡镇(街道)或村(社区)等进 行回访,了解出所后生活、工作和家庭等情况,开展相关后续衔接和延伸帮扶工作。 7.4.3 应总结戒毒成功典型案例,并建立典型案例库。 6 DB33/T 2420—2021 参 考 文 献 [1] GB/T 20439 印刷技术印前数据交换用于四色印刷特征描述的输入数据 [2] 《司法部关于建立全国统一的司法行政戒毒工作基本模式的意见》(司发〔2018〕3号) 7

相关文章