灞桥区2022年度巩固拓展脱贫攻坚成果和乡村振兴项目库汇总表、明细表.xls
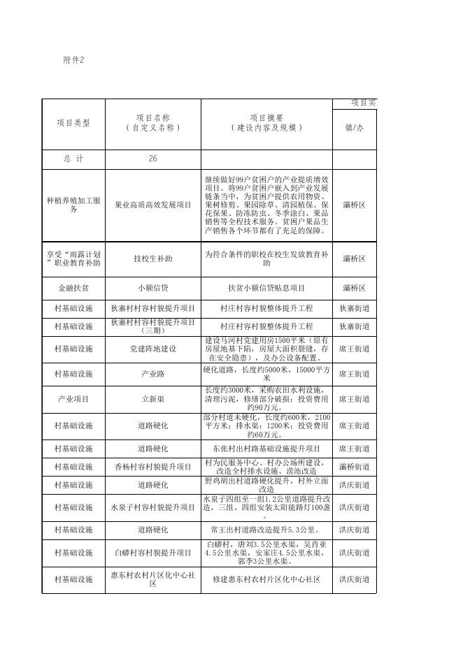
附件 灞桥区2022年度区级巩固拓展脱贫攻坚成果和乡村振兴 填报单位(盖章): 序号 项目类型 项目个数 总计 1 2 7 12 15 17 18 21 28 30 36 38 40 46 47 51 52 53 58 一、产业扶贫 1.种植养殖加工 服务 2.发展壮大村集体 经济 3.其他 二、就业扶贫 三、易地扶贫搬 迁 四、公益岗位 五、教育扶贫 1.享受“雨露计 划”职业教育补 助 六、健康扶贫 七、危房改造 八、金融扶贫 1.小额信贷 九、生活条件改 善 2.解决安全饮水 十、综合保障性 扶贫 十一、村基础设 施 1.通村、组路道 路硬化及护栏 5.产业路 6.其他 十二、村公共服 务 十三、项目管理 费 合计 项目预算总投资 1.财政专 4.易地扶 2.其他财政 3.地方债务 项扶贫资 贫搬迁资 资金 资金 金 金 5080 5080 0 0 0 5 1314 1314 0 0 0 1 54 54 0 0 0 3 910 910 0 0 0 1 0 350 0 350 0 0 0 0 0 0 0 0 0 0 0 0 0 0 1 0 120 0 120 0 0 0 0 0 0 1 120 120 0 0 0 0 0 1 1 0 0 6 6 0 0 6 6 0 0 0 0 0 0 0 0 0 0 0 0 6 720 720 0 0 0 6 720 720 0 0 0 0 0 0 0 0 0 11 2710 2710 0 0 0 4 629 629 0 0 0 2 5 381 1700 381 1700 0 0 0 0 0 0 2 210 210 0 0 0 0 0 0 成果和乡村振兴项目库汇总表 项目预算总投资 5.定点扶贫 6.东西部协 7.社会捐赠 8.银行贷 资金 作资金 资金 款资金 9.群众自 筹 0 0 0 0 0 0 0 0 0 0 0 0 0 0 0 0 0 0 0 0 0 0 0 0 0 0 0 0 0 0 0 0 0 0 0 0 0 0 0 0 0 0 0 0 0 0 0 0 0 0 0 0 0 0 0 0 0 0 0 0 0 0 0 0 0 0 0 0 0 0 0 0 0 0 0 0 0 0 0 0 0 0 0 0 0 0 0 0 0 0 0 0 0 0 0 0 0 0 0 0 0 0 0 0 0 0 0 0 0 0 附件2 项目实施地点 项目类型 项目名称 (自定义名称) 总 计 26 项目摘要 (建设内容及规模) 镇/办 种植养殖加工服 务 果业高质高效发展项目 继续做好99户贫困户的产业提质增效 项目。将99户贫困户嵌入到产业发展 链条当中,为贫困户提供农用物资、 果树修剪、果园除草、清园植保、保 花保果、防冻防虫、冬季涂白、果品 销售等全程技术服务。贫困户果品生 产销售各个环节都有了充足的保障。 享受“雨露计划 ”职业教育补助 技校生补助 为符合条件的职校在校生发放教育补 助 灞桥区 金融扶贫 小额信贷 扶贫小额信贷贴息项目 灞桥区 村基础设施 狄寨村村容村貌提升项目 村庄村容村貌整体提升工程 狄寨街道 村基础设施 狄寨村村容村貌提升项目 (三期) 村庄村容村貌整体提升工程 狄寨街道 村基础设施 党建阵地建设 建设马河村党建用房1500平米(原有 房屋地基下陷,房屋大面积裂缝,存 在安全隐患),及办公设备配置。 席王街道 村基础设施 产业路 硬化道路,长度约5000米,15000平方 米 席王街道 产业项目 立新渠 村基础设施 道路硬化 村基础设施 道路硬化 村基础设施 村基础设施 村基础设施 长度约3000米,采购农田水利设施, 清理污泥,修缮部分破损;投资费用 约90万元。 部分村道未硬化,长度约600米,2100 平方米;排水渠:1200米;投资费用 约60万元。 东张村出村路基础设施提升项目 村为民服务中心、村办公场所建设, 改造全村排水设施、涝池改造 野鸡胡出村道路硬化提升,村外立面 道路硬化 改造 水泉子四组至一组1.2公里道路提升改 水泉子村容村貌提升项目 造,三组、四组安装太阳能路灯100盏 。 香杨村容村貌提升项目 灞桥区 席王街道 席王街道 席王街道 灞桥街道 洪庆街道 洪庆街道 村基础设施 道路硬化 常王出村道路改造提升5.3公里。 洪庆街道 村基础设施 白蟒村容村貌提升项目 白蟒村,唐刘3.5公里水渠,吴肖亚 4.5公里水渠,安家庄4.5公里水渠, 郭李3公里水渠。 洪庆街道 村基础设施 惠东村农村片区化中心社 区 修建惠东村农村片区化中心社区 洪庆街道 解决安全饮水 更换饮水管网 全村饮水管网老旧,整体更换费用约 70万元 席王街道 解决安全饮水 丁张胡一二组蓄水井修建 丁张胡一二组共用一个蓄水井,需建 设一个100立方米蓄水井 洪庆街道 解决安全饮水 狄寨街办南枝白村供水保 障项目 供水管网改造,水站修复,户表改造 狄寨街办 解决安全饮水 灞桥街办郝家村供水保障 项目 供水管网改造,水源建设,户表改造 灞桥街办 解决安全饮水 洪庆街办水泉子村供水保 障项目 供水管网改造,水源建设,户表改造 洪庆街办 解决安全饮水 洪庆街办野鸡胡村供水保 障项目 供水管网改造,水源建设,户表改造 洪庆街办 产业项目 发展壮大村集体经济 三杨坡光伏产业项目 席王街道 产业项目 发展壮大村集体经济 迷鹿村花卉种植产业项目 狄寨街办 产业项目 发展壮大村集体经济 车村乡村旅游产业项目 狄寨街办 村基础设施 水泉子村容村貌提升项目 木瓜树周边基础设施建设项目,改造 步道3000米 洪庆街道 灞桥区2022年度县级巩固拓展 项目实施地点 村/社区 规划 年度 主管 单位 项目 负责 人 其中:财政专项扶贫资金 合计 小计 中央 省级 5080 5080 0 0 —— 灞桥区农业 农村局 孙俊鹏 54 54 0 0 —— 灞桥区人社 局、灞桥区 乡村振兴局 乔社忠 120 120 0 0 6 6 0 0 张凯 400 400 0 0 张凯 500 500 0 0 —— 狄寨村 狄寨村 灞桥区乡村 振兴局 灞桥区乡村 振兴局 马河村 灞桥区乡村 振兴局 张凯 90 90 0 0 毛东村 灞桥区乡村 振兴局 张凯 300 300 0 0 李家村—毛 河湾村 灞桥区乡村 振兴局 张凯 350 350 0 0 东风村(马 渡王) 灞桥区乡村 振兴局 张凯 80 80 0 0 张凯 99 99 0 0 张凯 300 300 0 0 张凯 300 300 0 0 东张村 香杨村 野鸡胡 灞桥区乡村 振兴局 灞桥区乡村 振兴局 灞桥区乡村 振兴局 水泉子 灞桥区乡村 振兴局 张凯 100 100 0 0 常王村 灞桥区乡村 振兴局 张凯 150 150 0 0 白蟒村 灞桥区乡村 振兴局 张凯 400 400 0 0 惠东村 灞桥区乡村 振兴局 张凯 120 120 0 0 东张村(王 家坡) 灞桥区乡村 振兴局 张凯 70 70 0 0 丁张胡村一 组原蓄水井 灞桥区乡村 振兴局 张凯 30 30 0 0 南枝白村 灞桥区秦保 局 李钊 110 110 0 0 郝家村 灞桥区秦保 局 李钊 130 130 0 0 水泉子村 灞桥区秦保 局 李钊 200 200 0 0 野鸡胡村 灞桥区秦保 局 李钊 180 180 0 0 张凯 180 180 0 0 张凯 200 200 0 0 张凯 530 530 0 0 张凯 81 81 0 0 三杨坡 迷鹿村 车村 百花岭、三 阳院 灞桥区乡村 振兴局 灞桥区乡村 振兴局 灞桥区乡村 振兴局 灞桥区乡村 振兴局 县级巩固拓展脱贫攻坚成果和乡村振兴项目库明细表 项目预算总投资(万元) 财政专项扶贫资金 其中:除财政专项扶贫资金外的资金 1.其他财 2.地方债务 3.易地扶贫 4.定点扶 5.东西部协 6.社会捐赠 政资金 资金 搬迁资金 贫资金 作资金 资金 市级 县级 5080 0 0 0 0 0 0 0 54 0 0 0 0 0 0 0 120 0 0 0 0 0 0 0 6 0 0 0 0 0 0 0 400 0 0 0 0 0 0 0 500 0 0 0 0 0 0 0 90 0 0 0 0 0 0 0 300 0 0 0 0 0 0 0 350 0 0 0 0 0 0 0 80 0 0 0 0 0 0 0 99 0 0 0 0 0 0 0 300 0 0 0 0 0 0 0 300 0 0 0 0 0 0 0 100 0 0 0 0 0 0 0 150 0 0 0 0 0 0 0 400 0 0 0 0 0 0 0 120 0 0 0 0 0 0 0 70 0 0 0 0 0 0 0 30 0 0 0 0 0 0 0 110 0 0 0 0 0 0 0 130 0 0 0 0 0 0 0 200 0 0 0 0 0 0 0 180 0 0 0 0 0 0 0 180 0 0 0 0 0 0 0 200 0 0 0 0 0 0 0 530 0 0 0 0 0 0 0 81 0 0 0 0 0 0 0 项目库明细表 的资金 7.银行贷款 8.群众自 资金 筹 项目 归属 是否纳入 年度项目 实施计划 是否“贫 困村提升 工程” 是否资产 收益扶贫 是否增加 村集体收 入 是否易地 搬迁后扶 项目 0 0 0 0 巩固提升项 目 否 否 否 否 0 0 巩固提升项 目 否 否 否 否 0 0 巩固提升项 目 否 否 否 否 0 0 否 否 否 否 0 0 否 否 否 否 0 0 巩固提升项 目 否 否 否 否 0 0 巩固提升项 目 否 否 否 否 0 0 巩固提升项 目 否 否 否 否 0 0 巩固提升项 目 否 否 否 否 0 0 否 否 否 否 0 0 否 否 否 否 0 0 否 否 否 否 0 0 巩固提升项 目 否 否 否 否 0 0 巩固提升项 目 否 否 否 否 0 0 巩固提升项 目 否 否 否 否 0 0 巩固提升项 目 否 否 否 否 巩固提升项 目 巩固提升项 目 巩固提升项 目 巩固提升项 目 巩固提升项 目 0 0 巩固提升项 目 否 否 否 否 0 0 巩固提升项 目 否 否 否 否 0 0 巩固提升项 目 否 否 否 否 0 0 巩固提升项 目 否 否 否 否 0 0 巩固提升项 目 否 否 否 否 0 0 巩固提升项 目 否 否 否 否 0 0 否 否 是 否 0 0 否 否 是 否 0 0 否 否 是 否 0 0 否 否 否 否 巩固提升项 目 巩固提升项 目 巩固提升项 目 巩固提升项 目 直接受益 贫困人口 户数 (户) 人数 (人) 受益总人 口 带贫减贫 机制 绩效目标 备注

灞桥区2022年度巩固拓展脱贫攻坚成果和乡村振兴项目库汇总表、明细表.xls




