防政办发〔2016〕69号文 附件2.xls
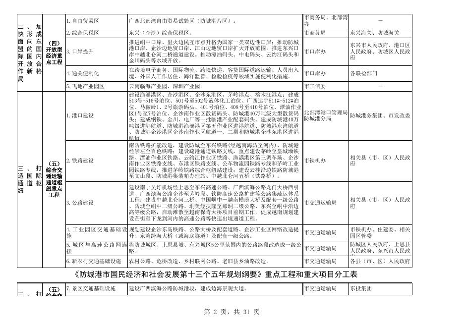
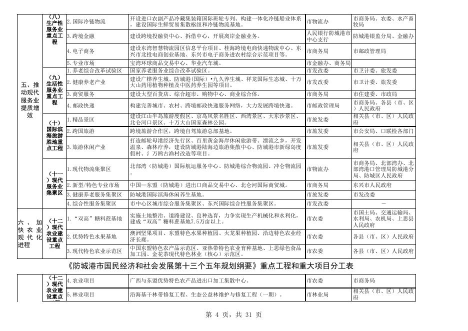
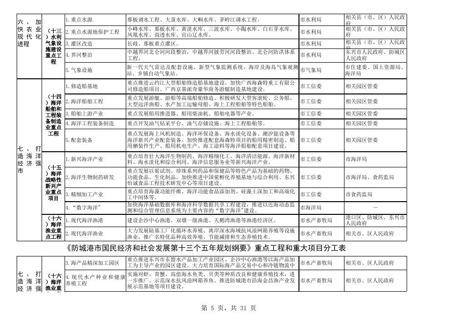
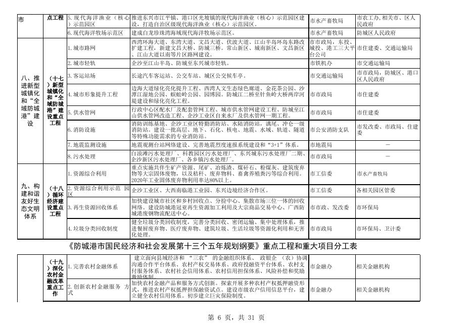
防政办发〔2016〕69号文 附件2 《防城港市国民经济和社会发展第十三个五年规划纲要》重点工程和重大项目分工表 名 重点工程 称 1.港口区 一、打 (一) 造特色 各县(市 2.防城区 鲜明的 、区) 边海经 发展重 3.东兴市 点 济带 4.上思县 1.经贸合作 (二) “一带 一路” 2.国际合作产业园区 重要节 点重点 二 、 加 工程 3.人文交流 快 形 成 面 向 东 4.旅游合作 盟 的 国 际 国 内 1.金融创新 开 放 合 作 新 格 局 (三) 东兴试 验区重 点工程 主要任务和建设内容 牵头单位 重点发展港口经济,着力构建北部湾区域性国际航运中心龙头港口,大 港口区人民政府 力发展国际物流、临港产业集群。 重点发展与临港产业集群相配套的上下游产业链、商贸物流、旅游休闲 防城区人民政府 、养老养生、特色农业。 重点发展口岸经济、旅游经济、海洋经济、互联网经济,重点建设跨境 经济合作区、国家级出口加工基地、金滩国际旅游岛、现代海洋渔业( 东兴市人民政府 核心)示范园区。 配合单位 北部湾港口管理局防城港 分局、市发改委、工信委 、商务局、物流办、旅发 委、 市发改委、工信委、商务 局、物流办、旅发委、农 委 东兴试验区管委会办公室 、金融办、旅发委、水产 畜牧局、商务局 重点发展生态经济,建设自治区重点生态功能区,实行产业准入负面清 市发改委、农委、工信委 单,着力发展现代特色农业、朗姆酒、制糖、建材、林板林化、旅游产 上思县人民政府 、旅发委 业。 东兴边境经济合作区、防城边境经济合作区、东兴国家级出口加工基地 东兴市人民政府、 市商务局 。 防城区人民政府 东兴试验区管委办 东兴口岸二桥综合服务区基础设施项目。 东兴市人民政府 公室 东兴试验区管委办 中越东兴-芒街跨境经济合作区、中国东盟特色农产品示范区。 市商务局、金融办 公室、市农委 中国-东盟文化交流中心、中国-东盟国际劳务市场、中国—东盟合作产 市文化委、人社局 业高级技工培训基地。 - 南海国际邮轮母港及航线、中国-越南跨境旅游合作区、中国-东盟旅游 市旅发委、发改委 接待基地、中国-东盟跨国旅游集散中心。 - 设立东兴银行;推动人民币与越南盾的中越银行间区域交易;建立期货 交易中心、产权交易中心等资本市场;发展离岸金融业务;鼓励融资租 赁业务。 推动东兴口岸与芒街口岸“两国一检”查验监管模式创新;实施“一线 放宽、二线管住、人货分离、分类管理”的分线管理制度;实行境内游 客购物免税、探索境外游客购物离境退税等旅游购物政策;实现东盟国 家客、货运车辆在试验区内自由运输。 东兴试验区管委办 人行防城港中心支行、防 公室、市金融办 城港银监分局 3.边民互市贸易升级 争取边民互市贸易免税额度提高到每人每日3万元。 市商务局 4.产业园区 现代海洋渔业(核心)示范区、冲榄生态产业园。 东兴试验区管委办 公室、市水产畜牧 东兴市人民政府 局 2.通关创新 东兴试验区管委办 东兴口岸各联检部门、市 公室、市商务局 交通运输局 东兴海关 《防城港市国民经济和社会发展第十三个五年规划纲要》重点工程和重大项目分工表 第 1 页,共 31 页 1.自由贸易区 二 、 加 2.综合保税区 快 形 成 面 向 东 (四) 盟 的 国 开放型 3.口岸提升 际 国 内 经济重 开 放 合 点工程 作 新 格 4.通关便利化 局 5.飞地产业园区 1.港口建设 (五) 三 、 打 综合交 造 国 际 通运输 通 道 枢 通道枢 纽重点 纽 工程 2.铁路建设 广西北部湾自由贸易试验区(防城港片区)。 市商务局、北部湾 办 东兴(企沙)综合保税区。 市商务局 - 东兴海关、防城海关 推进峒中口岸、里火边民互市点升格为国家一类双边性口岸;推动防城 港口岸、企沙边地贸口岸、江山边地贸口岸扩大开放范围。推进东兴口 市口岸办 岸中越北仑河二桥通道建设。推动潭油码头、中电码头、云约江码头和 金川码头等水域开放。 东兴市人民政府、港口区 人民政府、防城区人民政 府 在跨境电子商务、国际物流、跨境快递、客货国际道路运输、人员出入 市口岸办 境、外国人工作居住、海洋监管、检验检疫等领域实施便利化措施。 各联检部门 云南临海产业园、深圳产业园。 市工信委 - 建设渔澫港区、企沙港区、企沙东港区,茅岭港点、榕木江港点;建成 513号-516号泊位、501号至502号液体化工泊位、广西运宇511#-512#泊 位、马鞍岭1、2号旅游码头、401号泊位、408号至410号泊位、潭油作业 区1号至7号泊位、企沙南作业区散货码头、防城港40万吨级大型散货码 北部湾港口管理局 防城港务集团、市发改委 头;建成钢铁、金川、电厂等一批临港产业配套码头。建成防城港40万 防城港分局 吨级进港航道、防城港渔澫港区第五作业区进港航道、防城港东湾航道 、防城港企沙港区企沙南作业区航道一、二期和防城港企沙东港区进港 航道。 南防铁路扩能改造,建设防城至东兴铁路(经越南海防至河内)、防城港 经崇左至百色铁路;建设疏港通道铁路支线,重点建设茅岭至皇城坳铁 路、潭油作业区铁路、云约江作业区铁路、渔澫港区第三调车场、企沙 相关县(市、区)人民政 市铁机办 南作业区铁路支线、东港区铁路支线、公车物流园铁路专线和茅岭工业 府 园铁路专线,推进茅岭铁路综合枢纽站建设;建设云桂沿边铁路防城港 至文山段、防城港集装箱办理站、中越北仑河五桥(铁路桥)。 建设南宁吴圩机场经上思至东兴高速公路、广西滨海公路龙门大桥西引 道、广西滨海公路企沙至茅岭段、钦防高速公路扩建等公路集疏运体系 工程;建设中越北仑河三桥、中国峒中-越南横漠大桥及配套一级公路 市交通运输局 、防城至峒中二级公路、垌美经扶隆至那垌二级公路、东兴至峒中沿边 高等级公路,启动滩散至越南保肯大桥项目前期工作,促成越南规划建 设芒街至下龙到河内的高速公路等快速出境通道工程。 相关县(市、区)人民政 府 4. 工 业 园 区 交 通 基 础 设 规划建设企沙东岛铁路、公路大桥及配套道路、企沙工业区网络改造提 市交通运输局 施 升、东湾跨海大桥(或海底隧道)及配套一级公路。 市铁机办、住建委、相关 园区管委 5. 城 区 与 高 速 公 路 网 连 将防城城区、上思县城、东兴城区5公里范围内的公路路段改造成一级公 市交通运输局 接 路。 防城区人民政府、上思县 人民政府、东兴市人民政 府 各县(市、区)人民政府 3.公路建设 6.新农村交通基础设施 农村公路、危桥改造、乡村联网公路、老旧县乡油路改造。 市交通运输局 《防城港市国民经济和社会发展第十三个五年规划纲要》重点工程和重大项目分工表 (五) 7.景区交通基础设施 三 、 打 综合交 造 国 际 通运输 通 道 枢 通道枢 纽重点 纽 工程 建设广西滨海公路防城港段,建成边海景观大道。 第 2 页,共 31 页 市交通运输局 东投集团 (五) 三 、 打 综合交 造 国 际 通运输 8.民用航空 通 道 枢 通道枢 纽重点 9.信息基础设施项目 纽 工程 市铁机办 市交通运输局 中国-东盟信息港、通信基础设施、北斗大数据应用基地、大数据中心 市发改委、工信委 、智慧城市、电子口岸信息化基础设施等。 、住建委、商务局 - 1.钢铁产业 钢铁基地、钢构基地项目、钢材加工配送项目、冷轧包装项目、废钢铁 市工信委 物流配送中心项目。 市发改委 2.有色金属产业 广西金川有色金属原料加工园区项目二期、年产230万吨镍合金项目后续 市工信委 深加工工程、镍合金及深加工项目、中国铝业沿海煤电铝一体化基地。 市发改委 红沙核电二期、三期,防城港电厂二、三、四期,清洁煤能源项目、煤 市工信委 电一体化项目。 市发改委 科元新材料项目、广西LNG储运项目、盛弘煤焦油深加工。 市工信委 市发改委 粮油精炼技改扩建项目、怡诚食品工程技术研发中心、食用菌项目、广 西汇圣啤酒厂项目、防城精制糖项目、广西盛粮商贸粮油加工一体化项 市工信委 目、广丰豆类加工项目。 市发改委 6. 装 备 制 造 和 高 新 技 术 广西海森特重工有限公司船舶配套件制造项目、船用精密制造项目、LNG 市工信委 产业 海工储罐项目、低碳绿色环境空调产业化基地、机械制造项目。 市发改委 (六) 六大产 3.能源产业 业集群 重点工 4.石化产业 程 5.食品产业 四 、 打 造 现 代 临 港 工 业体系 规划建设支线机场,建设市区、东兴市、上思县通用机场。 1.风电 防城南山风电场、滩营风电场,上思县(四方岭、凤凰山、大龙山)风 市发改委 电场,企沙风电场。 相关县(市、区)人民政 府 2.生物质发电 上思生物质发电项目、防城港50MW生物质气化发电项目、垃圾焚烧发电 市发改委 项目。 相关县(市、区)人民政 府 3.光伏发电 旭日升光伏电站、200MW屋顶光伏项目、上思县生态农业光伏产业园、神 市发改委 达科技产业基地。 相关县(市、区)人民政 府 2×180MW天然气热电联产项目、昌菱1×25MW生物质热电联供项目、 4×180MW热电联产项目。 市工信委 (七) 现代能 源体系 4.热电联产 重点项 目 5.电网建设 市发改委 扩建220KV黄桥变,110KV江山变、滩营变,新建500KV南部变,220KV航 防城港供电局 洋变、仙鹤变,110KV良水变、桂香变、田口变、水营变。 市发改委、相关县(市、 区)人民政府 6. 天 然 气 分 布 式 能 源 项 东湾天然气分布式能源项目、企沙工业区分布式能源项目、冲榄工业园 市发改委 目 分布式能源项目。 7.天然气管网 - 东兴、上思支线,天然气加气站、高中压和次高压调气站,中心城区、 东兴市人民政府、上思县 市发改委、市政局 工业园区天然气管道。 人民政府 《防城港市国民经济和社会发展第十三个五年规划纲要》重点工程和重大项目分工表 1.现代物流项目 (八) 生产性 服务业 重点工 程 中国•东盟(防城港)进出口商品采购基地、工业物流配送中心、保税物流 配送中心(B型)、中外运东湾集装箱国际物流中心、煤炭储备基地、防 市物流办 城新港货物仓储物流园、东盟汽车机电贸易城、粮食物流中心。 第 3 页,共 31 页 市商务局 (八) 生产性 2.国际冷链物流 服务业 重点工 3.跨境金融 程 五、推 动现代 服务业 提质增 效 开设进口农副产品冷藏集装箱国际班轮专列、构建一体化冷链船业体系 市物流办 ,建设国际生鲜贸易集散枢纽和冷链物流基地。 建设跨境投融资中心、拆借中心,开展离岸金融业务。 人民银行防城港市 防城港银监分局、金融办 中心支行 4.电子商务 建设东湾智慧物流园区信息平台项目、桂海跨境电商快递物流中心、东 市商务局 兴市北投电商创业基地、东兴市电子商务进农村综合示范项目等。 5.专业市场 1.养老综合改革试验区 宝湾环球商品交易中心、华业汽车城。 国家养老服务业综合改革试验区。 (九) 生活性 2.健康养老产业 服务业 重点工 3.商贸服务 程 4.邮政快递 1.精品景区 (十) 国际滨 2.跨国旅游 海旅游 胜地重 点工程 3.旅游休闲产业 1.现代物流集聚区 (十一 )现代 服务业 2.新型/特色专业市场 集聚区 3.健康养老服务集聚区 4.综合性服务集聚区 1.“双高”糖料蔗基地 六 、 加 (十二 快 农 业 )现代 农业建 现 代 化 设重点 2.优势特色水果基地 进程 工程 3.现代特色农业示范区 市商务局、农委、水产畜 牧局 市邮政管理局 市金融办、商务局 市发改委 市卫计委、旅发委 建设广桦养生城、防城港(国际)•九久养生城、祥龙国际生态城、十万 市发改委 大山药用植物种植及中医药养生园等项目。 市卫计委、旅发委 建设大型百货店、综合超市、购物中心、商业综合体。 市商务局 市住建委、市政局 构建完善城市、农村、跨境邮政快递服务网络,大力发展跨境快递。 市邮政管理局 建设江山半岛旅游度假区、京岛风景名胜区、西湾景区、大东沙景区、 市旅发委 北仑河口景区、十万大山国家森林公园。 市商务局、各县(市、区 )人民政府 相关县(市、区)人民政 府 跨境旅游合作区,跨境自驾旅游总部基地。 市旅发委 市公安局、口联检各部门 打造邮轮母港经济先行区、百里黄金海岸休闲旅游带、漂流之乡,开发 温泉、森林疗养,建设防城港陆海边旅游集散中心、防城港市新绿岛度 市旅发委 假村、氵万鸥古渔村改造等项目。 相关县(市、区)人民政 府 北部湾(防城港)国际航运服务中心、防城港综合物流园、冲仑物流园 市物流办 。 市商务局、北部湾办、北 部湾港口管理局防城港分 局、防城区人民政府 中国—东盟(防城港)进出口商品交易中心、北仑河国际商贸城。 市商务局 东兴市人民政府 防城港国际滨海休闲养生基地。 市旅发委 市发改委 市中心区城市综合服务集聚区、东兴国际综合性服务集聚区。 市发改委 - 实施土地整治、道路建设、良种选育,力争实现生产机械化和水利化, 市农委 建成“双高”糖料蔗基地7.5万亩以上。 市国土局、交通运输局、 水利局、农机局、上思县 人民政府 澳洲坚果项目、东盟特色水果种植园、火龙果种植园、沿边特色农业经 市农委 济长廊。 各县(市、区)人民政府 中国东盟特色农产品示范区、亚热带特色农业育种基地、上思绿色食品 市农委 加工园、金花茶现代特色林业(核心)示范区。 各县(市、区)人民政府 《防城港市国民经济和社会发展第十三个五年规划纲要》重点工程和重大项目分工表 (十二 4.农业项目 )现代 农业建 设重点 5.林业项目 工程 六 、 加 快 农 业 现 代 化 广西与东盟优势特色农产品进出口加工集散中心。 市农委 市商务局 沿海基干林带修复工程、生态公益林维护与修复工程(一期)。 市林业局 相关县(市、区)人民政 府 第 4 页,共 31 页 施建设 重点工 4.界河整治 程 中越界河北仑河河段整治,中越界河披劳河河段整治、北仑河防洪体系 市水利局 工程。 相关县(市、区)人民政 府 相关县(市、区)人民政 府 相关县(市、区)人民政 府 东兴市人民政府、防城区 人民政府 5.气象设施 新一代天气雷达及配套设施、新型气象监测系统、海岸及海岛气象观测 市气象局 站、乡镇自动气象站。 市住建委、国土资源局、 海洋局 1.修造船基地 重点推进云约江大型船舶修造船基地建设。加快广西海森特重工有限公 市工信委 司修造船项目、广西京基派奇豪华商务游艇制造基地建设。 相关园区管委 重点发展游艇、游船等高端船舶修造。积极研发大型客滚轮、公务船、 市工信委 大型远洋渔船、水产加工运输母船、海上工程船舶等特色船舶。 相关园区管委 重点发展船用推进器、船用柴油机、船舶电器等产业。 市工信委 相关园区管委 重点开发油气钻采平台、油气存储设施、海上工程船舶等。 市工信委 相关园区管委 重点发展海上风机制造、海洋环保设备、海水淡化设备、潮汐能设备等 海洋新兴产业配套装备。加快推进配套海森特项目的船用精密制造、船 市工信委 用舾装件生产、船用机电生产、海工涂料等海洋船舶配套项目建设。 相关园区管委 重点培育壮大海洋生物制药、海洋精细化工、海洋清洁能源、海洋新材 市工信委 料、海水淡化和综合利用、海洋信息服务业等新兴海洋产业。 市海洋局 1.重点水源 六 、 加 快 农 业 (十三 2.重点水源地保护工程 现 代 化 )水利 气象设 3.灌区改造 进程 (十四 )海洋 2.海洋船舶工程 船舶和 工程装 3.船舶上游产业 备制造 4.海洋工程装备制造 业重点 工程 5.配套装备 七 、 打 造 海 洋 1.新兴海洋产业 经 济 强 (十五 市 )海洋 战略性 2.海洋生物制药研发 新兴产 业重点 3.精细加工产业 项目 4.“数字海洋" (十六 1.现代海洋渔港 )海洋 渔业重 2.现代海洋渔业 点工程 那板调水工程、大菉水库、大峒水库、茅岭江调水工程。 市水利局 小峰水库、那板水库、黄淡水库、三波水库、小陶水库、白石芽水库、 市水利局 凤凰水库、尚透水库、官山辽水库。 长歧、那板重点灌区。 市水利局 重点发展以鲎试剂、珍珠系列药品和保健品等特色产品为基础的药物、 功能食品、生化制品。加快推进中国鲎孵化养殖基地与综合利用、东兴 市工信委 怡诚食品工程技术研发中心等项目建设。 重点培育海藻功能纤维、海洋功能食品添加剂、硅藻土深加工和高端化 市工信委 工中间体等。 加快海洋基础数据库和海洋科学数据共享工程建设,推进以近海动态监 市海洋局 测和综合管理信息系统为主要内容的“数字海洋"建设。 建设企沙中心渔港、双墩一级渔港、天鹅湾渔港等渔港经济区。 市水产畜牧局 大力发展陆基工厂化循环水养殖、离岸深水海域抗风浪网箱养殖等设施 市水产畜牧局 渔业,推广名特优品种高效养殖、节能减排和生态养殖技术。 市海洋局、食药监局 市食药监局 - 港口区、防城区、东兴市 人民政府 相关市、区人民政府 《防城港市国民经济和社会发展第十三个五年规划纲要》重点工程和重大项目分工表 3.海产品精深加工园区 重点推进东兴市东盟水产品加工产业园区、企沙中心渔港等以海产品加 市水产畜牧局 工为主导产业的园区建设。大力培育国际海产品交易中心和冷链物流中 心。 实施对虾、青蟹、高值海水鱼类、贝类等种质改良和健康养殖技术,进 七 、 打 (十六 4. 现 代 水 产 种 业 和 健 康 一步推广、示范深水抗风浪网箱养鱼。推进防城港市沿海金昌渔产业发 市水产畜牧局 造 海 洋 )海洋 养殖工程 展示范基地等项目建设。 经 济 强 渔业重 点工程 市 第 5 页,共 31 页 相关市、区人民政府 相关市、区人民政府 (十六 造 海 洋 )海洋 经 济 强 渔业重 点工程 5. 现 代 海 洋 渔 业 ( 核 心 推进东兴市江平镇、港口区光坡镇的现代海洋渔业(核心)示范园区建 市 市水产畜牧局 八、推 进新型 城镇化 和“全 域防城 港”建 设 设,打造自治区级现代海洋渔业(核心)示范园区。 6.现代海洋牧场示范区 建成白龙珍珠湾海域现代海洋牧场示范区。 1.城市路网 西湾环海大道、东湾大道、文昌大道、伏波大道、江山半岛环岛东路改 市市政局,东投、 扩建工程,新建文昌大桥、防城三桥。常山新区、城南新区、文昌新区 城投、港工三大平 市住建委、交通运输局 、江山大道以南等片区路网建设。 台公司 2.城市轻轨 企沙至江山半岛、防城至东兴城市轻轨。 市铁机办 市交通运输局 长途汽车客运站、公交车站、城区公交候车亭。 市交通运输局 市市政局,防城区、港口 区人民政府 (十七 3.客运站场 )新型 城镇化 和“全 4.城市形象提升工程 域防城 港”建 5.供水管网 设重点 工程 6.消防设施 7.地震监测设施 8.污水处理 1.资源综合利用 九、构 建和谐 友好生 态文明 体系 市农工办,相关市、区人 民政府 )示范园区 市水产畜牧局 边海大道绿化亮化提升工程、西湾人文生态绿色廊道、金花茶公园、沙 潭江湿地公园、蜈蚣岭公园、园博园。防城江二桥至针鱼岭大桥两岸河 市市政局 堤建设和绿化亮化工程。 行政中心区配水厂及配套管网工程、城市供水管网建设工程、防城至江 市市政局 山供水管网改造工程、企沙工业区自来水厂及供水管网一期工程。 消防训练基地、企沙工业区特勤消防站、水陆消防站,澫尾、冲仑一级 消防站。建设一批高层、地下、石化、核电、地震、水域、轨道、隧道 市公安消防支队 等特殊功能需求的专业消防站。 地震观测台站网络建设、完善地震烈度速报系统建设和“3+1”体系。 市住建委 市住建委 市发改委、市政局、住建 委 市地震局 白浪滩污水处理厂、科教园区污水处理厂、东兴城东污水处理厂二期、 市市政局 企沙新区污水处理厂、各乡镇污水处理厂。 重点实施共伴生矿产资源、尾矿、冶炼渣、煤矸石、粉煤灰、建筑废弃 物等大宗固体废物,以及秸秆、废弃物料、畜禽养殖粪污等综合利用。 市工信委 2020年工业固体废弃物利用率达80%以上。 (十八 2.资源综合利用示范 园 企沙工业区、大西南临港工业园、东兴边境经济合作区。 市工信委 )循环 区 经济建 加快建设城市社区和乡村回收点、分捡中心、集散市场三位一体的回收 设重点 3.再生资源回收体系 网络。建设防城港冠亚再生资源加工利用及大宗商品交易中心、广西防 市市政、发改委 工程 城港废钢物流配送中心。 4.垃圾分类回收制度 防城区人民政府 健全垃圾分类回收制度,完善分类回收、密闭运输、集中处理体系,推 进餐厨废弃物、医疗废弃物、建筑垃圾、生活垃圾等资源化利用和无害 市市政局 化处理。 - - 市水产畜牧局 各相关园区管委 市环保局 市环保局、卫计委 《防城港市国民经济和社会发展第十三个五年规划纲要》重点工程和重大项目分工表 建立面向县域经济和 “三农” 的金融组织体系、 政银企 (农)协调 (十九 沟通合作平台体系、农村产权交易体系、政府投融资平台体系、农村支 市金融办 1.完善农村金融体系 )深化 付服务体系、农村社会信用体系、农村信用担保体系、风险补偿和奖励 农村金 激励体制。 融改革 加快农村金融产品和服务方式创新。探索开展多种农村产权抵押融资形 重点工 2.创新农村金融服务 方 式,推进农村产权抵押担保融资试点。建设市级农户信用信息平台,建 市金融办 式 作 立健全农村信用体系。初步建立巨灾保险制度。 十、深 化改革 完善体 制机制 第 6 页,共 31 页 相关金融机构 相关金融机构 十、深 化改革 完善体 制机制 1.加强金融跨境合作 探索建立沿边跨境金融服务中心。推动人民币与周边国家货币的银行间 市金融办、人民银 市场区域交易。加快发展网络金融,服务面向东盟的大宗商品现货中心 行防城港支行、商 防城港银监分局 和跨境电商平台建设。 务局 (二十 争取开辟境外资本设立外资股本基金、合资股权基金的绿色准入通道, )深化 推动外商投资企业及其管理机构在试验区试点。争取中国银行、国家外 沿边金 2. 扩 大 跨 境 人 民 币 贷 款 汇管理局、中国银监会、中国证监会、商务部等支持,允许在试验区内 融综合 市金融办 试点 就业并符合条件的个人开展包括证券投资在内的境外投资,允许在试验 改革重 区内就业并符合条件的境外个人在金融机构开立非居民个人境内投资专 点工作 户,开展包括证券投资在内的境内投资。 3.支持企业“走出去” 设立人民币投贷基金,开展人民币境外直接投资和海外贷 款业务,通过股权投资、海外贷款等方式支持企业“走出去”。 市金融办 1.重大科技专项 在传统产业转型升级和新材料、新能源、先进制造、海洋产业、 生物医药、生态环保、现代农业等领域实施重大科技专项。 市科技局 (二十 2.科技创新平台 一)科 技创新 3.高新技术产业开发区 重点工 程 十 一 、 4.科技服务重点项目 强 化 创 新 驱 动 能力 1.学前教育 (二十二 )教育 发展重 2.义务教育 点 3.高中教育 人民银行防城港市中心支 行、 防城港银监分 局 人民银行防城港市中心支 行、 防城港银监分 局 市工信委、发改委、农委 、水产畜牧局、食药监局 、环保局、 加快重点实验室、工程技术研究中心、企业技术中心、科技企 市科技局 业孵化器、创客空间、科技信息服务平台、公共检验认证平台等建设。 市工信委、高新区管委 推进市高新技术产业开发区、IT 小镇建设。 市工信委 市高新区管委 市农委、科技局、 农产品质量安全检测中心、北部湾检验认证公共服务平台、广西冶金钢 工信委、物流办、 铁产品质量检验中心、北部湾计量检测研究中心、云朗科技园综合楼、 旅发委、商务局、 科技企业孵化器、广西红木产品质检中心(东兴) 、云朗科技园物流信 质监局、海洋局、 息平台、物联网产业中心、江山半岛海洋科普公园等。 高新区管委 - 加快建设公办幼儿园,乡镇中心幼儿园实现全覆盖,全市所有行政村全 部建成附属幼儿园(班) ,实现城乡学前教育服务网络全覆盖,所有幼 市教育局 儿园达到规范化标准。 各县(市、区)人民政府 加快学校规划布局和校舍增建扩容,消除大班额、大通铺现象,2020年 市教育局 之前实现义务教育均衡化发展。 各县(市、区)人民政府 实施高中阶段教育突破发展工程,加快普通高中、特色高中、新型综合 市教育局 高中发展,2020 年基本普及高中教育,建成实验高中新校区。 各县(市、区)人民政府 《防城港市国民经济和社会发展第十三个五年规划纲要》重点工程和重大项目分工表 (二十 4.职业教育 二)教 育发展 十 一 、 重点 5.高等教育 强 化 创 新 驱 动 能力 建成市理工职业学校新校区,完善东兴市、上思县职业学校建设,建成 10 个职业教育实训基地,新增机械加工与制造等 10 个适应经济发展需 市教育局 要的示范特色专业。 各县(市、区)人民政府 加快广西财经学院防城港校区二期工程建设,推动广西电大防城港分校 的开放型大学建设,推进“一村一名大学生计划” ,推进学历教育和开 市教育局 展社区非学历教育工作试点。 - 第 7 页,共 31 页 十 一 、 强 化 创 新 驱 动 能力 ( 二 十 三 ) 人 1.人才政策 才 战 略 重点 2.人才工程 1.产业扶贫行动 2.教育扶贫行动 3.健康扶贫行动 4.金融扶贫行动 ( 二 十 十 二 、 四 ) 脱 5.劳务扶贫行动 打 赢 脱贫 攻 坚 贫 攻 坚 “ 十 五 6.边贸扶贫行动 大 行 战 动” 7.社会扶贫行动 实施人才发展投入优先保证政策、人才创新创业扶持政策、人才向经济 建设重点领域和基层流动政策、产学研合作培养人才政策、鼓励非公有 市委组织部 制经济组织和新社会组织人才发展政策、海内外高层次人才和高技能人 才引进“绿色通道”的配套政策、促进人才发展的公共服务政策等。 市人社局 聚才扬帆工程、北部湾经济区开放开发重大人才工程等。 市人社局 市委组织部 推进“公司+基地+农户”等模式,每个特色产业引进培育 1-2 个龙头企 市工信委、市扶贫 业,确保贫困户都有合作社或龙头企业带动。辐射带动贫困村(屯)和 各县(市、区)人民政府 办 贫困群众,形成“一乡一业” “一村一品” 。 扎实推进扶贫“雨露计划” ,落实贫困家庭子女上学就读应补尽补政策 ,对建档立卡贫困户子女从入学到毕业就业进行全程资助,实现“一人 市教育局 各县(市、区)人民政府 就业,脱贫一家”的目标。 实施健康扶贫工程,保障贫困人口享有基本医疗卫生服务。逐步 提高贫困人口的医保补助标准和门诊、住院治疗等医疗费用报销比例水 市卫计委 各县(市、区)人民政府 平。 鼓励各类金融机构到贫困县开展金融业务,加大财政资金贴息力 市金融办 各金融机构 度,为农民合作社、专业大户、贫困户提供担保信贷。 加大农民工职业技能培训,到 2019 年,绝大部分贫困家庭至少有1 人 市人社局 各县(市、区)人民政府 取得职业资格证书或技术培训合格证书。 深入推进兴边富民行动,完善边民补贴机制,鼓励支持边境地区 贫困群众在指定边民互市贸易区(点)开展边贸活动,通过合法的贸易 市商务局 各县(市、区)人民政府 活动实现增收致富。 广泛动员社会力量参与,完善社会力量精准帮扶机制,实现社会 市扶贫办 各县(市、区)人民政府 扶贫资源与贫困村(屯) 、贫困户帮扶需求精准对接。 8.农村“三有”行动 到 2019 年实现村村有公共服务场所、有安全饮用水、有新村 新貌。 各县(市、区)人 民政府 - 9.农村“四通”行动 到 2019 年实现村村通电、通路、通广播电视、通宽带网。 各县(市、区)人 民政府 - 10.扶贫搬迁行动 对十万山区少数民族聚居区和扶贫开发难度大、成本高、难从根 本上解决其脱贫致富的、生存条件恶劣、生态环境脆弱的地区实施扶贫 市发改委 移民工程。争取到 2019 年全市扶贫移民搬迁 1.3 万人。 各县(市、区)人民政府 11.住房安全保障行动 加强贫困户危房改造,加大资金投入力度,提高贫困户补助标准,到 市住建委 2019 年全面完成危房改造任务。 各县(市、区)人民政府 《防城港市国民经济和社会发展第十三个五年规划纲要》重点工程和重大项目分工表 12.农村电商扶贫行动 ( 二 十 十 二 、 四 ) 脱 13.百企帮扶行动 打 赢 脱贫 攻 坚 贫 攻 坚“ 十 五 大 行 战 加大“互联网+扶贫”力度,培育一批“互联网+特色农业” 市农委、商务局 各县(市、区)人民政府 知名品牌。 开展“民企助村·企村共建”活动,动员、引导、组织全市民营 企业积极参与我市新一轮扶贫开发贫困村整村推进工作,力争到 2019 市扶贫办、工信委 各县(市、区)人民政府 年实现帮扶村同步建成小康的目标。 动” 第 8 页,共 31 页 十 二 、四 ) 脱 打 赢 脱贫 攻 坚 贫 攻 坚“ 十 五 大 行 14.百村创收行动 战 动” ( 二 十 发展壮大贫困村级集体经济,因地制宜发展六种集体经济模式, 市扶贫办 各县(市、区)人民政府 确保到 2019 年,81 个贫困村集体经济年收入达 2 万元以上。 15.农村“三留守”人员 建立和完善农村留守儿童、妇女、老人和残疾人信息管理数据库,实行 和 残 疾 人 关 爱 服 务 行 动态管理。健全困难残疾人生活补贴和重度残疾人护理补贴制度和关爱 市扶贫办、民政局 各县(市、区)人民政府 动 服务。 1.社会保障改革 推行社会保障“一卡通”制度。 市人社局 各县(市、区)人民政府 东兴国家重点开发开放试验区医疗保障“一卡通” 。 市人社局 十 三 、 五 ) 社 2.城乡医疗保险改革 会 保 障 构 建 城 防城区蔗园、大塘江、旋水万、上三滩、坜头西安置点建设工程。 市人社局 重 点 工 3.安置点建设工程 乡 “ 全程 4.棚户区和农村危房 改 棚户区改造、城乡危房改造、公共租赁住房项目。改造各类棚户区约 市住建委 域 均 衡 造工程 2319 户,农村危房改造 30622 户。 ” 社 会( 二 十 推动防城港市第一人民医院升格为三级甲等综合医院,实施市中医医院 公 共 服六 ) 全 、市妇幼保健院、市疾病预防控制中心、市卫生监督所等项目迁建,新 务体系 民 健 康 1.城区等级医院 建市级皮肤病防治院、桃花湾片区综合医院,东兴市中医院、上思县中 市卫计委 重 点 工 程 1.文化精品 ( 二 十 2.演出品牌 七 ) 文 化 事 业 3.文化创作 十四.构发 展 重 点工作 建 覆 盖 4.文体基础设施 城 乡 的 公 共 文 化体系 ( 二 十 1.特色文化节庆 八 ) 发 展 边 海 2.特色文化品牌 特 色 文 化 重 点 3.非物质文化遗产保护 工作 东兴试验区管委会办公室 、东兴市人民政府 市农委、水利局、住建委 各县(市、区)人民政府 各县(市、区)人民政府 医院,加快县级综合医院、妇幼保健医院建设,提升服务能力。提升基 层公共医疗卫生机构服务能力。 疍 优化提升音乐剧《过桥风吹》 、 《 家秀》 、 《香糯香》等文化 市文化委 精品。 加强“和谐之声乡村行”等惠民演出和节假日演出,打造民族节庆演出 市文化委 和驻场演出品牌。 - 引导和支持歌圩文化、广场文化发展,推动发展公益性文化事业,增强 市文化委 文化创作力。 - 筹建市体育运动中心,打造边海运动休闲基地,推进建设防城港市文化 艺术中心剧场、上思举重训练基地、桃花湾体育馆、金海湾综合体育运 市文化委 动中心、东兴体育场、水营体育中心、防城区华业文体园等。 做大做响国际龙舟节、京族文化节、森林旅游节、金花茶节等 市文化委 四大特色文化节庆。 - 相关县(市、区)人民政 府 各县(市、区)人民政府 打响上思“虽蕾”文化品牌,着力培育京族“哈节” 、港口“ 家” 、防城“采茶戏”等特色文化品牌。 市文化委 各相关县(市、区)人民 政府 加大京族哈节等少数民族非物质文化遗产保护力度,弘 扬京族独弦琴演奏艺术。 市文化委 东兴市人民政府 《防城港市国民经济和社会发展第十三个五年规划纲要》重点工程和重大项目分工表 ( 二 十 加大潭蓬古运河、白龙古炮台、一号界碑、刘永福故居、伏波 八 ) 发 4.重点文物保护 将军庙等重点文物的保护。 展 边 海 特 色 文 5. 边 海 特 色 文 化 重 点 建 完善海洋文化博物馆、海洋公园等海洋文化展示平台。 化 重 点 设项目 工作 1.重点示范区建设 加快创建国家文化服务示范区,加强自治区级文化产业示范县市建设。 十四.构( 二 十 九 ) 文 建 覆 盖化 产 业 城 乡 的发 展 重 公 共 文 点工作 第 9 页,共 31 页 市文化委 防城区人民政府 市文化委 市海洋局 市文化委 各(市、区)人民政府 培育壮大创意设计和影视制作、文化会展、文化旅游、文化节 庆等产业。 市文化委 市旅发委 推动文化创意和设计服务与农业、工业、建筑业、旅游、 商贸等相关产业融合发展。 市文化委 市农委、工信委、商务局 、旅发委 重点发展文化创意产业园、东兴红木文化产业园等文化新型产 业园、氵万鸥国际名流艺术家园、西湾环岛文化圈、防城区中山路民俗 市文化委 文化街、市中心区及各县(市、区)中心商业圈文化娱乐休闲综合体。 相关(市、区)人民政府 打造环北部湾自行车邀请赛、西湾海钓邀请赛、中国-东盟四国足球邀 市文化委 请赛等知名品牌体育赛事。 相关县(市、区)人民政 府 开展中国东兴-越南芒街元宵杯足球赛、 “中越边民大联欢” 、中越 市文化委 (东兴-芒街)青年界河联欢等文化活动。 东兴市人民政府 中越(东兴-芒街)商贸·旅游博览会等。 市文化委 东兴市人民政府 1.社区服务平台 建设城乡社区服务体系、社区服务信息网络等。加快社区信息 化建设,创建全市幸福社区“三网四联五达标”工程。 各县(市、区)人 民政府 - 2.食品药品安全 建设农产品质量安全监管、食品药品安全基层监管、风险监测 与评估、检验检测、信息化。 市食药监局 - 建设国家法人单位、企业、个人信用资源库等。 市发改委 互联网+安全生产综合监管。 市安监局 人民银行防城港市中心支 行 - 2.新型文化业态 十四.构( 二 十 九 ) 文 建 覆 盖化 产 业 城 乡 的 发 展 重 3.“文化+科技”发展 公 共 文 点工作 化体系 4.文化产业建设 ( 三 十 1.品牌赛事 ) 东 盟 文 化 交 流 合 作 2.文化活动 重 点 项 目 3.博览会平台 十 五 、 ( 三 十 3.社会信用 加 强 和 一 ) 社 4.安全生产 会 治 理 创 新 社重 点 工 5.应急管理 会管理 程 建设全市应急平台、城乡应急基础设施、应急物资储备和应急指挥中心 市应急办 等。建立海上搜救应急体系,提高搜救应急反应能力。 - 6.社会治安 加强边境管控、司法基层基础能力、防恐反恐、禁毒和治安指挥系统建 市公安局 设。建设综合服务管理平台、综治信息处理系统。 市委政法委、司法局 7.边境设施工程 边境巡逻路、边境物理隔离设施和监控设施、边境管控防范网络。 市公安局、东兴市人民政 府、防城区人民政府 第 10 页,共 31 页 市边海防办 附件2 《防城港市国民经济和社会发展第十三个五年规划纲要》重点工程和重大项 名 称 重点工程 1.港口区 一、打 (一)各 2.防城区 造特色 县(市、区 鲜明的 )发展重 边海经 3.东兴市 点 济带 4.上思县 1.经贸合作 (二)“ 一带一路 ”重要节 2.国际合作产业园区 点重点工 程 3.人文交流 4.旅游合作 1.金融创新 二、加 快形成 面向东 盟的国 际国内 开放合 作新格 局 (三)东 兴试验区 2.通关创新 重点工程 3.边民互市贸易升级 4.产业园区 1.自由贸易区 2.综合保税区 (四)开 3.口岸提升 放型经济 重点工程 4.通关便利化 5.飞地产业园区 1.港口建设 2.铁路建设 三、打 造国际 通道枢 纽 (五)综 合交通运 输通道枢 纽重点工 程 3.公路建设 4.工业园区交通基础设 施 5.城区与高速公路网连 接 6.新农村交通基础设施 7.景区交通基础设施 8.民用航空 9.信息基础设施项目 1.钢铁产业 2.有色金属产业 (六)六 大产业集 3.能源产业 群重点工 4.石化产业 程 5.食品产业 四、打 造现代 临港工 业体系 6.装备制造和高新技术 产业 1.风电 2.生物质发电 3.光伏发电 (七)现 代能源体 4.热电联产 系重点项 目 (七)现 代能源体 系重点项 目 5.电网建设 6.天然气分布式能源项 目 7.天然气管网 1.现代物流项目 (八)生 2.国际冷链物流 产性服务 业重点工 3.跨境金融 程 4.电子商务 5.专业市场 1.养老综合改革试验区 五、推 动现代 服务业 提质增 效 (九)生 活性服务 2.健康养老产业 业重点工 3.商贸服务 程 4.邮政快递 1.精品景区 (十)国 际滨海旅 2.跨国旅游 游胜地重 点工程 3.旅游休闲产业 1.现代物流集聚区 (十一) 现代服务 2.新型/特色专业市场 业集聚区 3.健康养老服务集聚区 4.综合性服务集聚区 1.“双高”糖料蔗基地 (十二) 2.优势特色水果基地 现代农业 建设重点 3.现代特色农业示范区 工程 六、加 快农业 现代化 进程 4.农业项目 5.林业项目 1.重点水源 2.重点水源地保护工程 (十三) 水利气象 3.灌区改造 设施建设 重点工程 4.界河整治 (十三) 水利气象 设施建设 重点工程 5.气象设施 1.修造船基地 (十四) 2.海洋船舶工程 海洋船舶 和工程装 3.船舶上游产业 备制造业 4.海洋工程装备制造 重点工程 5.配套装备 1.新兴海洋产业 七、打 造海洋 经济强 市 (十五) 海洋战略 2.海洋生物制药研发 性新兴产 业重点项 3.精细加工产业 目 4.“数字海洋" 1.现代海洋渔港 2.现代海洋渔业 (十六) 3.海产品精深加工园区 海洋渔业 重点工程 4.现代水产种业和健康 养殖工程 5.现代海洋渔业(核心 )示范园区 6.现代海洋牧场示范区 1.城市路网 2.城市轻轨 3.客运站场 八、推 进新型 城镇化 和“全 域防城 港”建 设 (十七) 新型城镇 4.城市形象提升工程 化和“全 域防城港 ”建设重 5.供水管网 点工程 6.消防设施 7.地震监测设施 8.污水处理 1.资源综合利用 九、构 建和谐 友好生 态文明 体系 2. 资 源 综 合 利 用 示 范 (十八) 园区 循环经济 建设重点 3.再生资源回收体系 工程 4.垃圾分类回收制度 1.完善农村金融体系 (十九) 深化农村 金融改革 重点工作 2. 创 新 农 村 金 融 服 务 方式 十、深 化改革 完善体 制机制 1.加强金融跨境合作 (二十) 深化沿边 金融综合 2.扩大跨境人民币贷款 改革重点 试点 工作 3.支持企业“走出去” 1.重大科技专项 (二十一 2.科技创新平台 )科技创 新重点工 3.高新技术产业开发区 程 4.科技服务重点项目 1.学前教育 十一、 强化创 新驱动 能力 2.义务教育 (二十二 ) 教 育 发 3.高中教育 展重点 4.职业教育 5.高等教育 ( 二 十 三 1.人才政策 )人才战 略重点 2.人才工程 1.产业扶贫行动 2.教育扶贫行动 3.健康扶贫行动 4.金融扶贫行动 5.劳务扶贫行动 6.边贸扶贫行动 (二十四 十 二 、 7.社会扶贫行动 )脱贫攻 打 赢 脱 坚“十五 贫 攻 坚 大 行 动 8.农村“三有”行动 战 ” 9.农村“四通”行动 10.扶贫搬迁行动 11.住房安全保障行动 12.农村电商扶贫行动 13.百企帮扶行动 14.百村创收行动 15. 农 村 “ 三 留 守 ” 人 员和残疾人关爱服务 行动 1.社会保障改革 (二十五 2.城乡医疗保险改革 十 三 、)社会保 构 建 城 障 重 点 工 3.安置点建设工程 乡 “ 全程 4. 棚 户 区 和 农 村 危 房 域 均 衡 改造工程 ” 社 会 公 共 服(二十六 务体系 ) 全 民 健 1.城区等级医院 康重点工 程 1.文化精品 ( 二 十 七 2.演出品牌 )文化事 业 发 展 重 3.文化创作 点工作 4.文体基础设施 1.特色文化节庆 2.特色文化品牌 (二十八 )发展边 海 特 色 文 3.非物质文化遗产保护 十四.构化 重 点 工 建 覆 盖作 4.重点文物保护 城 乡 的 公 共 文 5.边海特色文化重点建 化体系 设项目 1.重点示范区建设 2.新型文化业态 (二十九 )文化产 业 发 展 重 3.“文化+科技”发展 点工作 4.文化产业建设 1.品牌赛事 (三十) 东盟文化 交 流 合 作 2.文化活动 重点项目 3.博览会平台 1.社区服务平台 2.食品药品安全 3.社会信用 十 五 、(三十一 加 强 和 ) 社 会 治 4.安全生产 创 新 社理重点工 会管理 程 5.应急管理 6.社会治安 7.边境设施工程 市国民经济和社会发展第十三个五年规划纲要》重点工程和重大项目分工表 主要任务和建设内容 牵头单位 重点发展港口经济,着力构建北部湾区域性国际航运中心龙头港口 港口区人民政府 ,大力发展国际物流、临港产业集群。 重点发展与临港产业集群相配套的上下游产业链、商贸物流、旅游 防城区人民政府 休闲、养老养生、特色农业。 重点发展口岸经济、旅游经济、海洋经济、互联网经济,重点建设 跨境经济合作区、国家级出口加工基地、金滩国际旅游岛、现代海 东兴市人民政府 洋渔业(核心)示范园区。 重点发展生态经济,建设自治区重点生态功能区,实行产业准入负 面清单,着力发展现代特色农业、朗姆酒、制糖、建材、林板林化 上思县人民政府 、旅游产业。 东兴边境经济合作区、防城边境经济合作区、东兴国家级出口加工 东兴市人民政府、防城 基地。 区人民政府 东兴口岸二桥综合服务区基础设施项目。 中越东兴-芒街跨境经济合作区、中国东盟特色农产品示范区。 东兴试验区管委办公室 东兴试验区管委办公室 、农委 中国-东盟文化交流中心、中国-东盟国际劳务市场、中国—东盟合 市文化委、人社局 作产业高级技工培训基地。 南海国际邮轮母港及航线、中国-越南跨境旅游合作区、中国-东盟 市旅发委、发改委 旅游接待基地、中国-东盟跨国旅游集散中心。 设立东兴银行;推动人民币与越南盾的中越银行间区域交易;建立 东兴试验区管委办公室 期货交易中心、产权交易中心等资本市场;发展离岸金融业务;鼓 、市金融办 励融资租赁业务。 推动东兴口岸与芒街口岸“两国一检”查验监管模式创新;实施“ 一线放宽、二线管住、人货分离、分类管理”的分线管理制度;实 东兴试验区管委办公室 行境内游客购物免税、探索境外游客购物离境退税等旅游购物政策 、市商务局 ;实现东盟国家客、货运车辆在试验区内自由运输。 争取边民互市贸易免税额度提高到每人每日3万元。 市商务局 现代海洋渔业(核心)示范区、冲榄生态产业园。 东兴试验区管委办公室 、市水产畜牧局 广西北部湾自由贸易试验区(防城港片区)。 市商务局、北部湾办 东兴(企沙)综合保税区。 市商务局 推进峒中口岸、里火边民互市点升格为国家一类双边性口岸;推动 防城港口岸、企沙边地贸口岸、江山边地贸口岸扩大开放范围。推 市口岸办 进东兴口岸中越北仑河二桥通道建设。推动潭油码头、中电码头、 云约江码头和金川码头等水域开放。 在跨境电子商务、国际物流、跨境快递、客货国际道路运输、人员 出入境、外国人工作居住、海洋监管、检验检疫等领域实施便利化 市口岸办 措施。 云南临海产业园、深圳产业园。 市工信委 建设渔澫港区、企沙港区、企沙东港区,茅岭港点、榕木江港点; 建成513号516号泊位、501号至502号液体化工泊位、广西运宇511#-512#泊位 、马鞍岭1、2号旅游码头、401号泊位、408号至410号泊位、潭油 自治区北部湾港口局防 作业区1号至7号泊位、企沙南作业区散货码头、防城港40万吨级大 城港分局 型散货码头;建成钢铁、金川、电厂等一批临港产业配套码头。建 成防城港40万吨级进港航道、防城港渔澫港区第五作业区进港航道 、防城港东湾航道、防城港企沙港区企沙南作业区航道一、二期和 防城港企沙东港区进港航道。 南防铁路扩能改造,建设防城至东兴铁路(经越南海防至河内)、防 城港经崇左至百色铁路;建设疏港通道铁路支线,重点建设茅岭至 皇城坳铁路、潭油作业区铁路、云约江作业区铁路、渔澫港区第三 调车场、企沙南作业区铁路支线、东港区铁路支线、公车物流园铁 市铁机办 路专线和茅岭工业园铁路专线,推进茅岭铁路综合枢纽站建设;建 设云桂沿边铁路防城港至文山段、防城港集装箱办理站、中越北仑 河五桥(铁路桥)。 建设南宁吴圩机场经上思至东兴高速公路、广西滨海公路龙门大桥 西引道、广西滨海公路企沙至茅岭段、钦防高速公路扩建等公路集 疏运体系工程;建设中越北仑河三桥、中国峒中-越南横漠大桥及 配套一级公路、防城至峒中二级公路、垌美经扶隆至那垌二级公路 市交通运输局 、东兴至峒中沿边高等级公路,启动滩散至越南保肯大桥项目前期 工作,促成越南规划建设芒街至下龙到河内的高速公路等快速出境 通道工程。 规划建设企沙东岛铁路、公路大桥及配套道路、企沙工业区网络改 市交通运输局 造提升、东湾跨海大桥(或海底隧道)及配套一级公路。 将防城城区、上思县城、东兴城区5公里范围内的公路路段改造成 一级公路。 市交通运输局 农村公路、危桥改造、乡村联网公路、老旧县乡油路改造。 市交通运输局 建设广西滨海公路防城港段,建成边海景观大道。 市交通运输局 规划建设支线机场,建设市区、东兴市、上思县通用机场。 市铁机办 中国-东盟信息港、通信基础设施、北斗大数据应用基地、大数据 市发改委、工信委、住 中心、智慧城市、电子口岸信息化基础设施等。 建委、商务局 钢铁基地、钢构基地项目、钢材加工配送项目、冷轧包装项目、废 市工信委 钢铁物流配送中心项目。 广西金川有色金属原料加工园区项目二期、年产230万吨镍合金项 目后续深加工工程、镍合金及深加工项目、中国铝业沿海煤电铝一 市工信委 体化基地。 红沙核电二期、三期,防城港电厂二、三、四期,清洁煤能源项目 市工信委 、煤电一体化项目。 科元新材料项目、广西LNG储运项目、盛弘煤焦油深加工。 市工信委 粮油精炼技改扩建项目、怡诚食品工程技术研发中心、食用菌项目 、广西汇圣啤酒厂项目、防城精制糖项目、广西盛粮商贸粮油加工 市工信委 一体化项目、广丰豆类加工项目。 广西海森特重工有限公司船舶配套件制造项目、船用精密制造项目 、LNG海工储罐项目、低碳绿色环境空调产业化基地、机械制造项 市工信委 目。 防城南山风电场、滩营风电场,上思县(四方岭、凤凰山、大龙山 市发改委 )风电场,企沙风电场。 上思生物质发电项目、防城港50MW生物质气化发电项目、垃圾焚烧 市发改委 发电项目。 旭日升光伏电站、200MW屋顶光伏项目、上思县生态农业光伏产业 园、神达科技产业基地。 市发改委 2×180MW天然气热电联产项目、昌菱1×25MW生物质热电联供项目 、4×180MW热电联产项目。 市发改委 扩建220KV黄桥变,110KV江山变、滩营变,新建500KV南部变, 防城港供电局 220KV航洋变、仙鹤变,110KV良水变、桂香变、田口变、水营变。 东湾天然气分布式能源项目、企沙工业区分布式能源项目、冲榄工 市发改委 业园分布式能源项目。 东兴、上思支线,天然气加气站、高中压和次高压调气站,中心城 市发改委、市政局 区、工业园区天然气管道。 中国•东盟(防城港)进出口商品采购基地、工业物流配送中心、保 税物流配送中心(B型)、中外运东湾集装箱国际物流中心、煤炭 市物流办 储备基地、防城新港货物仓储物流园、东盟汽车机电贸易城、粮食 物流中心。 开设进口农副产品冷藏集装箱国际班轮专列、构建一体化冷链船业 市物流办 体系,建设国际生鲜贸易集散枢纽和冷链物流基地。 建设跨境投融资中心、拆借中心,开展离岸金融业务。 人民银行防城港中心支 行 建设东湾智慧物流园区信息平台项目、桂海跨境电商快递物流中心 、东兴市北投电商创业基地、东兴市电子商务进农村综合示范项目 市商务局 等。 宝湾环球商品交易中心、华业汽车城。 市金融办、商务局 国家养老服务业综合改革试验区。 市发改委 建设广桦养生城、防城港(国际)•九久养生城、祥龙国际生态城、 市发改委 十万大山药用植物种植及中医药养生园等项目。 建设大型百货店、综合超市、购物中心、商业综合体。 市商务局 构建完善城市、农村、跨境邮政快递服务网络,大力发展跨境快递 市邮政管理局 。 建设江山半岛旅游度假区、京岛风景名胜区、西湾景区、大东沙景 市旅发委 区、北仑河口景区、十万大山国家森林公园。 跨境旅游合作区,跨境自驾旅游总部基地。 市旅发委 打造邮轮母港经济先行区、百里黄金海岸休闲旅游带、漂流之乡, 开发温泉、森林疗养,建设防城港陆海边旅游集散中心、防城港市 市旅发委 新绿岛度假村、氵万鸥古渔村改造等项目。 北部湾(防城港)国际航运服务中心、防城港综合物流园、冲仑物 市物流办 流园。 中国—东盟(防城港)进出口商品交易中心、北仑河国际商贸城。 市商务局 防城港国际滨海休闲养生基地。 市旅发委 市中心区城市综合服务集聚区、东兴国际综合性服务集聚区。 市发改委 实施土地整治、道路建设、良种选育,力争实现生产机械化和水利 市农委 化,建成“双高”糖料蔗基地7.5万亩以上。 澳洲坚果项目、东盟特色水果种植园、火龙果种植园、沿边特色农 市农委 业经济长廊。 中国东盟特色农产品示范区、亚热带特色农业育种基地、上思绿色 市农委 食品加工园、金花茶现代特色林业(核心)示范区。 广西与东盟优势特色农产品进出口加工集散中心。 市农委 沿海基干林带修复工程、生态公益林维护与修复工程(一期)。 市林业局 那板调水工程、大菉水库、大峒水库、茅岭江调水工程。 市水利局 小峰水库、那板水库、黄淡水库、三波水库、小陶水库、白石芽水 市水利局 库、凤凰水库、尚透水库、官山辽水库。 长歧、那板重点灌区。 市水利局 中越界河北仑河河段整治,中越界河披劳河河段整治、北仑河防洪 市水利局 体系工程。 新一代天气雷达及配套设施、新型气象监测系统、海岸及海岛气象 市气象局 观测站、乡镇自动气象站。 重点推进云约江大型船舶修造船基地建设。加快广西海森特重工有 市工信委 限公司修造船项目、广西京基派奇豪华商务游艇制造基地建设。 重点发展游艇、游船等高端船舶修造。积极研发大型客滚轮、公务 船、大型远洋渔船、水产加工运输母船、海上工程船舶等特色船舶 市工信委 。 重点发展船用推进器、船用柴油机、船舶电器等产业。 市工信委 重点开发油气钻采平台、油气存储设施、海上工程船舶等。 市工信委 重点发展海上风机制造、海洋环保设备、海水淡化设备、潮汐能设 备等海洋新兴产业配套装备。加快推进配套海森特项目的船用精密 市工信委 制造、船用舾装件生产、船用机电生产、海工涂料等海洋船舶配套 项目建设。 重点培育壮大海洋生物制药、海洋精细化工、海洋清洁能源、海洋 市工信委 新材料、海水淡化和综合利用、海洋信息服务业等新兴海洋产业。 重点发展以鲎试剂、珍珠系列药品和保健品等特色产品为基础的药 物、功能食品、生化制品。加快推进中国鲎孵化养殖基地与综合利 市工信委 用、东兴怡诚食品工程技术研发中心等项目建设。 重点培育海藻功能纤维、海洋功能食品添加剂、硅藻土深加工和高 市工信委 端化工中间体等。 加快海洋基础数据库和海洋科学数据共享工程建设,推进以近海动 市海洋局 态监测和综合管理信息系统为主要内容的“数字海洋"建设。 建设企沙中心渔港、双墩一级渔港、天鹅湾渔港等渔港经济区。 市水产畜牧局 大力发展陆基工厂化循环水养殖、离岸深水海域抗风浪网箱养殖等 市水产畜牧局 设施渔业,推广名特优品种高效养殖、节能减排和生态养殖技术。 重点推进东兴市东盟水产品加工产业园区、企沙中心渔港等以海产 市水产畜牧局 品加工为主导产业的园区建设。大力培育国际海产品交易中心和冷 链物流中心。 实施对虾、青蟹、高值海水鱼类、贝类等种质改良和健康养殖技术 ,进一步推广、示范深水抗风浪网箱养鱼。推进防城港市沿海金昌 市水产畜牧局 渔产业发展示范基地等项目建设。 推进东兴市江平镇、港口区光坡镇的现代海洋渔业(核心)示范园 市水产畜牧局 区建设,打造自治区级现代海洋渔业(核心)示范园区。 建成白龙珍珠湾海域现代海洋牧场示范区。 市水产畜牧局 西湾环海大道、东湾大道、文昌大道、伏波大道、江山半岛环岛东 市市政局,东投、城投 路改扩建工程,新建文昌大桥、防城三桥。常山新区、城南新区、 、港工三大平台公司 文昌新区、江山大道以南等片区路网建设。 企沙至江山半岛、防城至东兴城市轻轨。 市铁机办 长途汽车客运站、公交车站、城区公交候车亭。 市交通运输局 边海大道绿化亮化提升工程、西湾人文生态绿色廊道、金花茶公园 、沙潭江湿地公园、蜈蚣岭公园、园博园。防城江二桥至针鱼岭大 市市政局 桥两岸河堤建设和绿化亮化工程。 行政中心区配水厂及配套管网工程、城市供水管网建设工程、防城 至江山供水管网改造工程、企沙工业区自来水厂及供水管网一期工 市市政局 程。 消防训练基地、企沙工业区特勤消防站、水陆消防站,澫尾、冲仑 一级消防站。建设一批高层、地下、石化、核电、地震、水域、轨 市公安消防支队 道、隧道等特殊功能需求的专业消防站。 地震观测台站网络建设、完善地震烈度速报系统建设和“3+1”体 市地震局 系。 白浪滩污水处理厂、科教园区污水处理厂、东兴城东污水处理厂二 市市政局 期、企沙新区污水处理厂、各乡镇污水处理厂。 重点实施共伴生矿产资源、尾矿、冶炼渣、煤矸石、粉煤灰、建筑 废弃物等大宗固体废物,以及秸秆、废弃物料、畜禽养殖粪污等综 市工信委 合利用。2020年工业固体废弃物利用率达80%以上。 企沙工业区、大西南临港工业园、东兴边境经济合作区。 市工信委 加快建设城市社区和乡村回收点、分捡中心、集散市场三位一体的 回收网络。建设防城港冠亚再生资源加工利用及大宗商品交易中心 市市政、发改委 、广西防城港废钢物流配送中心。 健全垃圾分类回收制度,完善分类回收、密闭运输、集中处理体系 ,推进餐厨废弃物、医疗废弃物、建筑垃圾、生活垃圾等资源化利 市市政局 用和无害化处理。 建立面向县域经济和 “三农” 的金融组织体系、 政银企 (农 )协调沟通合作平台体系、农村产权交易体系、政府投融资平台体 市金融办 系、农村支付服务体系、农村社会信用体系、农村信用担保体系、 风险补偿和奖励激励体制。 加快农村金融产品和服务方式创新。探索开展多种农村产权抵押融 资形式,推进农村产权抵押担保融资试点。建设市级农户信用信息 市金融办 平台,建立健全农村信用体系。初步建立巨灾保险制度。 探索建立沿边跨境金融服务中心。推动人民币与周边国家货币的银 市金融办、人民银行防 行间市场区域交易。加快发展网络金融,服务面向东盟的大宗商品 城港支行、商务局 现货中心和跨境电商平台建设。 争取开辟境外资本设立外资股本基金、合资股权基金的绿色准入通 道,推动外商投资企业及其管理机构在试验区试点。争取中国银行 、国家外汇管理局、中国银监会、中国证监会、商务部等支持,允 市金融办 许在试验区内就业并符合条件的个人开展包括证券投资在内的境外 投资,允许在试验区内就业并符合条件的境外个人在金融机构开立 非居民个人境内投资专户,开展包括证券投资在内的境内投资。 设立人民币投贷基金,开展人民币境外直接投资和海外贷 款业务,通过股权投资、海外贷款等方式支持企业“走出去”。 市金融办 在传统产业转型升级和新材料、新能源、先进制造、海洋产业、 生物医药、生态环保、现代农业等领域实施重大科技专项。 市科技局 加快重点实验室、工程技术研究中心、企业技术中心、科技企 业孵化器、创客空间、科技信息服务平台、公共检验认证平台等建 市科技局 设。 推进市高新技术产业开发区、IT 小镇建设。 市高新区管委 农产品质量安全检测中心、北部湾检验认证公共服务平台、广西冶 市农委、科技局、工信 金钢铁产品质量检验中心、北部湾计量检测研究中心、云朗科技园 委、物流办、旅发委、 综合楼、科技企业孵化器、广西红木产品质检中心(东兴) 、云 商务局、质监局、海洋 朗科技园物流信息平台、物联网产业中心、江山半岛海洋科普公园 局、高新区管委 等。 加快建设公办幼儿园,乡镇中心幼儿园实现全覆盖,全市所有行政 村全部建成附属幼儿园(班) ,实现城乡学前教育服务网络全覆 市教育局 盖,所有幼儿园达到规范化标准。 加快学校规划布局和校舍增建扩容,消除大班额、大通铺现象, 市教育局 2020年之前实现义务教育均衡化发展。 实施高中阶段教育突破发展工程,加快普通高中、特色高中、新型 综合高中发展,2020 年基本普及高中教育,建成实验高中新校区 市教育局 。 建成市理工职业学校新校区,完善东兴市、上思县职业学校建设, 建成 10 个职业教育实训基地,新增机械加工与制造等 10 个适应 市教育局 经济发展需要的示范特色专业。 加快广西财经学院防城港校区二期工程建设,推动广西电大防城港 分校的开放型大学建设,推进“一村一名大学生计划” ,推进学 市教育局 历教育和开展社区非学历教育工作试点。 实施人才发展投入优先保证政策、人才创新创业扶持政策、人才向 经济建设重点领域和基层流动政策、产学研合作培养人才政策、鼓 励非公有制经济组织和新社会组织人才发展政策、海内外高层次人 市委组织部 才和高技能人才引进“绿色通道”的配套政策、促进人才发展的公 共服务政策等。 聚才扬帆工程、北部湾经济区开放开发重大人才工程等。 市委组织部 推进“公司+基地+农户”等模式,每个特色产业引进培育 1-2 个 龙头企业,确保贫困户都有合作社或龙头企业带动。辐射带动贫困 市工信委、市扶贫办 村(屯)和贫困群众,形成“一乡一业” “一村一品” 。 扎实推进扶贫“雨露计划” ,落实贫困家庭子女上学就读应补尽 补政策,对建档立卡贫困户子女从入学到毕业就业进行全程资助, 市教育局 实现“一人就业,脱贫一家”的目标。 实施健康扶贫工程,保障贫困人口享有基本医疗卫生服务。逐步 提高贫困人口的医保补助标准和门诊、住院治疗等医疗费用报销比 市卫计委 例水平。 鼓励各类金融机构到贫困县开展金融业务,加大财政资金贴息力 度,为农民合作社、专业大户、贫困户提供担保信贷。 市金融办 加大农民工职业技能培训,到 2019 年,绝大部分贫困家庭至少有 市人社局 1 人取得职业资格证书或技术培训合格证书。 深入推进兴边富民行动,完善边民补贴机制,鼓励支持边境地区 贫困群众在指定边民互市贸易区(点)开展边贸活动,通过合法的 市商务局 贸易活动实现增收致富。 广泛动员社会力量参与,完善社会力量精准帮扶机制,实现社会 扶贫资源与贫困村(屯) 、贫困户帮扶需求精准对接。 到 2019 年实现村村有公共服务场所、有安全饮用水、有新村 新貌。 到 2019 年实现村村通电、通路、通广播电视、通宽带网。 市扶贫办 各县(市、区)人民政 府 各县(市、区)人民政 府 对十万山区少数民族聚居区和扶贫开发难度大、成本高、难从根 本上解决其脱贫致富的、生存条件恶劣、生态环境脆弱的地区实施 市发改委 扶贫移民工程。争取到 2019 年全市扶贫移民搬迁 1.3 万人。 加强贫困户危房改造,加大资金投入力度,提高贫困户补助标准, 市住建委 到 2019 年全面完成危房改造任务。 加大“互联网+扶贫”力度,培育一批“互联网+特色农业” 市农委、商务局 知名品牌。 开展“民企助村·企村共建”活动,动员、引导、组织全市民营 企业积极参与我市新一轮扶贫开发贫困村整村推进工作,力争到 市扶贫办、工信委 2019 年实现帮扶村同步建成小康的目标。 发展壮大贫困村级集体经济,因地制宜发展六种集体经济模式, 市扶贫办 确保到 2019 年,81 个贫困村集体经济年收入达 2 万元以上。 建立和完善农村留守儿童、妇女、老人和残疾人信息管理数据库, 实行动态管理。健全困难残疾人生活补贴和重度残疾人护理补贴制 市扶贫办、民政局 度和关爱服务。 推行社会保障“一卡通”制度。 市人社局 东兴国家重点开发开放试验区医疗保障“一卡通” 。 市人社局 防城区蔗园、大塘江、旋水万、上三滩、坜头西安置点建设工程。 市人社局 棚户区改造、城乡危房改造、公共租赁住房项目。改造各类棚户区 市住建委 约 2319 户,农村危房改造 30622 户。 推动防城港市第一人民医院升格为三级甲等综合医院,实施市中医 医院、市妇幼保健院、市疾病预防控制中心、市卫生监督所等项目 迁建,新建市级皮肤病防治院、桃花湾片区综合医院,东兴市中医 市卫计委 院、上思县中医院,加快县级综合医院、妇幼保健医院建设,提升 服务能力。提升基层公共医疗卫生机构服务能力。 疍 优化提升音乐剧《过桥风吹》 、 《 家秀》 、 《香糯香》 市文化委 等文化精品。 加强“和谐之声乡村行”等惠民演出和节假日演出,打造民族节庆 市文化委 演出和驻场演出品牌。 引导和支持歌圩文化、广场文化发展,推动发展公益性文化事业, 市文化委 增强文化创作力。 筹建市体育运动中心,打造边海运动休闲基地,推进建设防城港市 文化艺术中心剧场、上思举重训练基地、桃花湾体育馆、金海湾综 市文化委 合体育运动中心、东兴体育场、水营体育中心、防城区华业文体园 等。 做大做响国际龙舟节、京族文化节、森林旅游节、金花茶节等 市文化委 四大特色文化节庆。 打响上思“虽蕾”文化品牌,着力培育京族“哈节” 、港口“ 家” 、防城“采茶戏”等特色文化品牌。 市文化委 加大京族哈节等少数民族非物质文化遗产保护力度,弘 扬京族独弦琴演奏艺术。 市文化委 加大潭蓬古运河、白龙古炮台、一号界碑、刘永福故居、伏波 将军庙等重点文物的保护。 市文化委 完善海洋文化博物馆、海洋公园等海洋文化展示平台。 市文化委 加快创建国家文化服务示范区,加强自治区级文化产业示范县市建 市文化委 设。 培育壮大创意设计和影视制作、文化会展、文化旅游、文化节 市文化委 庆等产业。 推动文化创意和设计服务与农业、工业、建筑业、旅游、 商贸等相关产业融合发展。 市文化委 重点发展文化创意产业园、东兴红木文化产业园等文化新型产 业园、氵万鸥国际名流艺术家园、西湾环岛文化圈、防城区中山路 市文化委 民俗文化街、市中心区及各县(市、区)中心商业圈文化娱乐休闲 综合体。 打造环北部湾自行车邀请赛、西湾海钓邀请赛、中国-东盟四国足 市文化委 球邀请赛等知名品牌体育赛事。 开展中国东兴-越南芒街元宵杯足球赛、 “中越边民大联欢” 、 市文化委 中越(东兴-芒街)青年界河联欢等文化活动。 中越(东兴-芒街)商贸·旅游博览会等。 市文化委 建设城乡社区服务体系、社区服务信息网络等。加快社区信息 化建设,创建全市幸福社区“三网四联五达标”工程。 各县(市、区)人民政 府 建设农产品质量安全监管、食品药品安全基层监管、风险监测 与评估、检验检测、信息化。 市食药监局 建设国家法人单位、企业、个人信用资源库等。 市发改委 互联网+安全生产综合监管。 市安监局 建设全市应急平台、城乡应急基础设施、应急物资储备和应急指挥 市应急办 中心等。建立海上搜救应急体系,提高搜救应急反应能力。 加强边境管控、司法基层基础能力、防恐反恐、禁毒和治安指挥系 市公安局 统建设。建设综合服务管理平台、综治信息处理系统。 边境巡逻路、边境物理隔离设施和监控设施、边境管控防范网络。 市边海防办 项目分工表 配合单位 自治区北部湾港口局防城 港分局、市发改委、工信 委、商务局、物流办、旅 发委、 市发改委、工信委、商务 局、物流办、旅发委、农 委 东兴试验区管委会办公室 、金融办、旅发委、水产 畜牧局、商务局 市发改委、农委、工信委 、旅发委 市商务局 东兴市人民政府 市商务局、金融办 - - 人行防城港中心支行、银 监分局 东兴口岸各联检部门、市 交通运输局 东兴海关 东兴市人民政府 - 东兴海关、防城海关 东兴市人民政府、防城区 人民政府、港口区人民政 府 各联检部门 - 防城港务集团、市发改委 相关县(市、区)人民政 府 相关县(市、区)人民政 府 市铁机办、住建委、相关 园区管委 防城区人民政府、上思县 人民政府、东兴市人民政 府 各县(市、区)人民政府 东投集团 市交通运输局 - 市发改委 市发改委 市发改委 市发改委 市发改委 市发改委 相关县(市、区)人民政 府 相关县(市、区)人民政 府 相关县(市、区)人民政 府 市工信委 市发改委、相关县(市、 区)人民政府 - 东兴市人民政府、上思县 人民政府 市商务局 市商务局、农委、水产畜 牧局 银监分局、金融办 市邮政管理局 市卫计委、旅发委 市卫计委、旅发委 市住建委、市政局 市商务局、各县(市、区 )人民政府 相关县(市、区)人民政 府 市公安局、口联检各部门 相关县(市、区)人民政 府 市商务局、北部湾办、港 口办、防城区人民政府 东兴市人民政府 市发改委 - 市国土局、交通运输局、 水利局、农机局、上思县 人民政府 各县(市、区)人民政府 各县(市、区)人民政府 市商务局 相关县(市、区)人民政 府 相关县(市、区)人民政 府 相关县(市、区)人民政 府 相关县(市、区)人民政 府 东兴市人民政府、防城区 人民政府 市住建委、国土局、海洋 局 相关园区管委 相关园区管委 相关园区管委 相关园区管委 相关园区管委 市海洋局 市海洋局、食药监局 市食药监局 - 港口区、防城区、东兴市 人民政府 相关市、区人民政府 相关市、区人民政府 相关市、区人民政府 市农工办,相关市、区人 民政府 防城区人民政府 市住建委、交通运输局 市交通运输局 市市政局,防城区、港口 区人民政府 市住建委 市住建委 市发改委、市政局、住建 委 - - 市水产畜牧局 各相关园区管委 市环保局 市环保局、市卫计委 相关金融机构 相关金融机构 银监分局 人民银行防城港支行、 银监分局 人民银行防城港中心支行 、 银监分局 市工信委、发改委、农委 、水产畜牧局、食药监局 、环保局、 市工信委、高新区管委 市工信委 - 各县(市、区)人民政府 各县(市、区)人民政府 各县(市、区)人民政府 各县(市、区)人民政府 - 市人社局 市人社局 各县(市、区)人民政府 各县(市、区)人民政府 各县(市、区)人民政府 各金融机构 各县(市、区)人民政府 各县(市、区)人民政府 各县(市、区)人民政府 - - 各县(市、区)人民政府 各县(市、区)人民政府 各县(市、区)人民政府 各县(市、区)人民政府 各县(市、区)人民政府 各县(市、区)人民政府 各县(市、区)人民政府 东兴试验区管委会办公室 、东兴市人民政府 市农委、水利局、住建委 各县(市、区)人民政府 各县(市、区)人民政府 - - - 相关县(市、区)人民政 府 各县(市、区)人民政府 各相关县(市、区)人民 政府 东兴市人民政府 防城区人民政府 市海洋局 各(市、区)人民政府 市旅发委 市农委、工信委、商务局 、旅发委 相关(市、区)人民政府 相关县(市、区)人民政 府 东兴市人民政府 东兴市人民政府 - - 人民银行防城港中心支行 - - 市政法委、司法局 市公安局、东兴市人民政 府、防城区人民政府

防政办发〔2016〕69号文 附件2.xls 




