德清勤丰电子科技有限公司年产80万只电子温度计及配件项目(全本).pdf
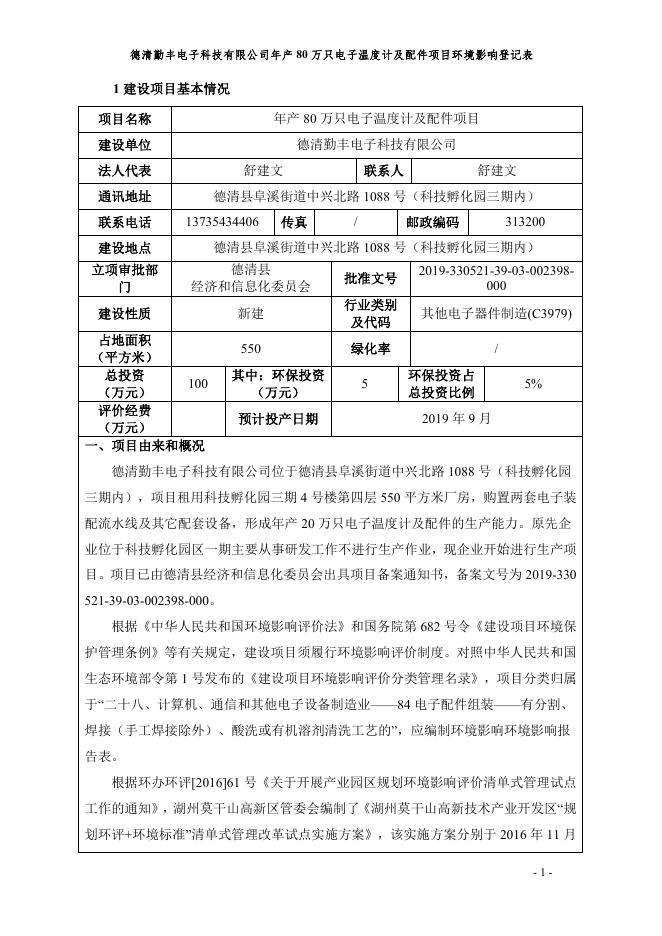
建设项目环境影响登记表 项目名称 年产 80 万只电子温度计及配件项目 建设单位 德 清 勤 丰 电 子 科 技 有 限 公 司 编制日期:2019 年 5 月 国家环保总局制 目 录 1 建设项目基本情况................................................................................................ - 1 2 建设项目地理位置与周围环境概况.................................................................... - 4 3 评价适用标准及总量控制指标............................................................................ - 5 4 建设项目工程分析.............................................................................................. - 10 5 项目主要污染物产生及预计排放情况.............................................................. - 21 6 环境影响分析...................................................................................................... - 22 7 建设项目拟采取的防治措施及预期治理效果.................................................. - 28 8 环境管理.............................................................................................................. - 29 9 环境功能区划及规划环评符合性分析.............................................................. - 31 10 环评结论............................................................................................................ - 34 - 附图: 一、建设项目地理位置图 二、建设项目所在高新区环评审批改革范围内位置图 三、建设项目四周环境状况 四、建设项目四周环境状况照片 五、建设项目所在地环境功能区划图 六、建设项目总体平面布局图 附件: 1、浙江省企业投资项目备案通知书 2、建设项目基础信息表 德清勤丰电子科技有限公司年产 80 万只电子温度计及配件项目环境影响登记表 1 建设项目基本情况 项目名称 年产 80 万只电子温度计及配件项目 建设单位 德清勤丰电子科技有限公司 法人代表 舒建文 舒建文 德清县阜溪街道中兴北路 1088 号(科技孵化园三期内) 通讯地址 联系电话 联系人 13735434406 传真 / 313200 邮政编码 德清县阜溪街道中兴北路 1088 号(科技孵化园三期内) 建设地点 立项审批部 门 德清县 经济和信息化委员会 批准文号 2019-330521-39-03-002398000 建设性质 新建 行业类别 及代码 其他电子器件制造(C3979) 550 绿化率 / 占地面积 (平方米) 总投资 100 (万元) 评价经费 (万元) 一、项目由来和概况 其中:环保投资 (万元) 预计投产日期 5 环保投资占 总投资比例 5% 2019 年 9 月 德清勤丰电子科技有限公司位于德清县阜溪街道中兴北路 1088 号(科技孵化园 三期内),项目租用科技孵化园三期 4 号楼第四层 550 平方米厂房,购置两套电子装 配流水线及其它配套设备,形成年产 20 万只电子温度计及配件的生产能力。原先企 业位于科技孵化园区一期主要从事研发工作不进行生产作业,现企业开始进行生产项 目。项目已由德清县经济和信息化委员会出具项目备案通知书,备案文号为 2019-330 521-39-03-002398-000。 根据《中华人民共和国环境影响评价法》和国务院第 682 号令《建设项目环境保 护管理条例》等有关规定,建设项目须履行环境影响评价制度。对照中华人民共和国 生态环境部令第 1 号发布的《建设项目环境影响评价分类管理名录》,项目分类归属 于“二十八、计算机、通信和其他电子设备制造业——84 电子配件组装——有分割、 焊接(手工焊接除外)、酸洗或有机溶剂清洗工艺的”,应编制环境影响环境影响报 告表。 根据环办环评[2016]61 号《关于开展产业园区规划环境影响评价清单式管理试点 工作的通知》,湖州莫干山高新区管委会编制了《湖州莫干山高新技术产业开发区“规 划环评+环境标准”清单式管理改革试点实施方案》,该实施方案分别于 2016 年 11 月 -1- 德清勤丰电子科技有限公司年产 80 万只电子温度计及配件项目环境影响登记表 15 日和 2016 年 11 月 16 日通过了湖州市环境保护局审核同意(湖环发【2016】76 号) 和德清县人民政府批复同意(德政函【2016】94 号)。2017 年,根据浙政办发[2017]57 号《浙江省人民政府办公厅关于全面推行“区域环评+环境标准”改革的指导意见》和 浙环发[2017]34 号《关于落实“区域环评+环境标准”改革切实加强环评管理的通知》 等相关文件的要求,德清县人民政府于 2017 年 12 月 22 日发布了《关于印发湖州莫 干山高新技术产业开发区“区域环评+环境标准”改革实施方案的通知》 (德政发【2017】 60 号)。2017 年 9 月 18 日国家环保部以环审【2017】148 号文出具了关于《湖州莫 干山高新技术产业开发区总体规划环境影响报告书》的审查意见。 根据上述改革实施方案及规划环评结论清单,选址于湖州莫干山高新技术开发区 内且不属于环评审批负面清单的建设项目的环评类型可以降级。本项目环评审批负面 清单简单性分析见表 1-1。由表 1-1 可知,因此本项目不属于环评审批负面清单内, 满足降级条件。 表 1-1“区域环评+环境标准”清单式管理改革负面清单符合性分析 环评审批负面清单 本项目情况 环评审批权限在环境保护部的项目,需编制报告书的电磁类 项目和核技术利用项目,有化学合成反应的石化、化工、医 专用设备制造, 药项目,以及生活垃圾焚烧发电等高污染、高环境风险建设 二类工业项目。 项目列入环评审批负面清单,环评审批负面清单内的项目、 对负面清单外需编制环境影响报告书、报告表的项目。 是否属于 负面清单 不属于 根据上述改革实施方案及规划环评结论清单,本项目环评文件类型可以降级为环 境影响登记表。 按照《中华人民共和国环境保护法》、《建设项目环境保护管理条例》和《建设 项目环境影响评价分类管理名录》等法律法规要求,德清勤丰电子科技有限公司特委 托我公司对其年产 80 万只电子温度计及配件项目进行环境影响评价。我单位在现场 踏勘、资料收集的基础上,依据环境影响评价技术导则等技术规范要求,并通过对有 关资料的整理分析和计算,编制该项目环境影响登记表。 二、产品方案 表 1-2 生产内容 电子温度计及配件 -2- 年加工能力 80 万只 生产规模 年运行时间 备注 300d 本产品主要由外壳、线路板、 液晶显示屏等装配而成,温度 范围为 32.0℃-42.9℃ 德清勤丰电子科技有限公司年产 80 万只电子温度计及配件项目环境影响登记表 本项目产品简介:电子体温计作为常规普通诊察器械类产品,在国内外市场均有 销售。本产品主要采用热敏电阻(传感装置)作为测温物质,通过液晶屏的显示读数 来观察、测量人体温度,能提前对某些病患做出诊断。主要具有以下特点: (1)该产品采用温度传感装置,使用的安全性高; (2)液晶屏电子显示,示值准确、稳定性高; (3)体积小,便于携带,本产品长度小于 130mm,宽度小于 40mm,高度小于 30mm; (4)还有价格低廉、操作方便、快捷读数等优点。 三、职工定员及生产班制 本项目全部投产后,需职工 18 人,实行白天一班制生产,年工作天数为 300d。 企业内不设职工食堂和宿舍。 四、主要公用工程及环保工程依托情况 表 1-3 建设项目主要公用及辅助工程一览表 类别 公用 工程 环保 工程 建设名称 实施内容 给水 由当地自来水厂供给。 排水 实施雨污分流,雨水就近排入附近河道;污水预处理后纳管排放。 供电 利用出租方现有的变压器。 废水 生活污水经化粪池预处理后纳管至德清县恒丰污水处理有限公司狮 山污水处理厂处理。 废气 粘合废气及打标废气通过加强车间通风,以无组织形式排放。 固废 生活垃圾经集中收集后委托当地环卫部门清运;生产固废经集中收集 后出售给物资回收部门;企业设立了 4m2 的危废暂存仓库,可暂存约 0.5t/a 的危废,集中收集后委托有危废处理资质的单位进行处置。 与本项目有关的现有污染情况及主要环境问题: 德清勤丰电子科技有限公司向德清县科技创业服务有限公司租用闲置厂房作为 生产运营场所,本项目为新建项目,因此无原有污染情况及主要环境问题。 -3- 德清勤丰电子科技有限公司年产 80 万只电子温度计及配件项目环境影响登记表 2 建设项目地理位置与周围环境概况 本项目位于德清县阜溪街道中兴北路 1088 号(科技孵化园三期内),租用德清 县科技创业服务有限公司 550 平方米的闲置厂房作为公司的生产经营场所,出租方周 围环境状况如下: 出租方东侧为中兴北路,路的东侧为浙江久胜车业有限公司; 出租方南侧为升祥股份有限公司; 出租方西侧为浙江一拓物流新城; 出租方北侧为环城北路,路的北侧为浙江美生智能家居有限公司。 本项目位于出租方的北侧,周围环境状况如下: 本项目东侧为出租方厂房; 本项目南侧为出租方厂房; 本项目西侧为出租方厂房; 本项目北侧为环城北路,路的北侧为浙江美生智能家居有限公司。 项目所在地周边环境概况如下图所示: 浙江美生智能家居有限公司 环城北路 中兴北路 本项目(东侧 四楼) 出租方厂房 浙江一拓物流新城 出租方厂房 升祥股份有限公司 图 2-1 项目周环境状况图 -4- 浙江久胜车业有限公司 德清勤丰电子科技有限公司年产 80 万只电子温度计及配件项目环境影响登记表 3 评价适用标准及总量控制指标 1. 地表水 按《浙江省水功能区水环境功能区划分方案(2015)》的批复(浙政函 [2015]71 号)中的有关规定,本项目最终纳污水体—阜溪(编号苕溪 42 号)执 行 GB3838-2002《地表水环境质量标准》中的Ⅲ类标准,具体见下表。 表 3-1 2. GB3838-2002《地表水环境质量标准》中的Ⅲ类标准 单位:mg/L(除 pH) 项目 pH DO CODMn BOD5 NH3-N 标准值 6~9 ≥5.0 ≤6.0 ≤4.0 ≤1.0 环境空气 (1)常规空气 按《湖州市环境空气质量功能区划》中的有关要求,评价区域环境空气执 环 行 GB3095-2012《环境空气质量标准》中的二级标准,具体见下表。 表 3-2 境 质 量 GB3095-2012《环境空气质量标准》二级标准 单位:ug/m3 浓度限值 污染物项目 平均时间 二级 标 准 24 小时平均 150 1 小时平均 500 24 小时平均 80 1 小时平均 200 PM10 24 小时平均 150 PM2.5 24 小时平均 75 SO2 NO2 (2)特征污染物 非甲烷总烃根据《大气污染物综合排放标准详解》,取小时值 2.0mg/m3, 具体见下表。 表 3-3 环境空气特征污染物评价标准 浓度限值(mg/m3) 项目 非甲烷总烃 标准名称 取值时间 标准 一次值 2.0 《大气污染物综合排放标准详解》 -5- 德清勤丰电子科技有限公司年产 80 万只电子温度计及配件项目环境影响登记表 3. 噪声 本项目位于德清县阜溪街道 1088 号(科技孵化园三期内),项目所在地为 工业区,声环境质量执行 GB3096-2008《声环境质量标准》中的 3 类标准;北 侧为环城北路,声环境质量执行 GB3096-2008《声环境质量标准》中的 4a 类标 准,具体见下表。 表 3-4 GB3096-2008《声环境质量标准》中 3 类、4a 类标准 类 -6- 别 昼间 3类 65 dB(A) 4a 类 70 dB(A) 德清勤丰电子科技有限公司年产 80 万只电子温度计及配件项目环境影响登记表 1. 废水 本项目投产使用后主要产生员工生活污水,生活污水经化粪池预处理达到 《污水综合排放标准》(GB8978-1996)中的三级标准后纳管至德清县恒丰污 水处理有限公司狮山污水处理厂处理,德清县恒丰污水处理有限公司狮山污水 处理厂尾水排放执行《城镇污水处理厂污染物排放标准》(GB18918-2002)一级 A 标准,具体见下表。 表 3-5 GB8978-1996《污水综合排放标准》三级标准 项目 pH CODcr (mg/L) BOD5 (mg/L) SS (mg/L) 动植物油 (mg/L) 标准 6~9 500 300 400 100 表 3-6 DB33/887-2013《工业企业废水氮、磷污染物间接排放限值》 序号 项目名称 单位 最高允许浓度 污 1 氨氮 mg/L 35 染 2 总磷 mg/L 8 物 排 放 标 准 注:* NH3-N、TP 纳管水质参照执行 DB33/887-2013《工业企业废水氮、磷 污染物间接排放限值》。 废水经德清恒丰污水处理有限公司狮山污水处理厂集中处理达标后尾水排 放阜溪,污水处理厂尾水排放执行 DB33/2169-2018《城镇污水处理厂主要水污 染物排放标准》,具体见下表。 表 3-7 GB18918-2002《城镇污水处理厂污染物排放标准》 基本控制项目最高允许排放浓度(日均值) 单位:mg/L(除 pH 外) 序号 基本控制项目 一级 A 标准 1 CODcr 50 2 BOD5 10 3 SS 10 4 动植物油 1 5 石油类 1 6 阴离子表面活性剂 0.5 7 总氮(以 N 计) 15 8 氨氮(以 N 计) 5(8) -7- 德清勤丰电子科技有限公司年产 80 万只电子温度计及配件项目环境影响登记表 9 总磷 (以 P 计) 2006 年 1 月 1 日起建设的 0.5 10 色度(稀释倍数) 30 11 pH 6~9 12 粪大肠菌群数(个/L) 103 注: ①下列情况下按去除率指标执行:当进水 COD 大于 350mg/L 时去除率应大于 60%, BOD 大于 160mg/L 时去除率应大于 50%。 ②括号外数值为水温>12℃时控制指标,括号内数值为水温≤12℃时控制指标。 2. 废气 本项目营运期工艺废气排放执行 GB16297-1996《大气污染物综合排放标 准》规定的“新污染源、二级标准”,具体见下表。 表 3-8 GB16297-1996《大气污染物综合排放标准》二级标准 污染物 非甲烷总烃 最高允许 排放浓度 排气筒高(m) 二级 无组织排放监控 浓度限值 (mg/m3) 120 15 10 4.0 最高允许排放速率(kg/h) 3. 噪声 本项目营运期噪声排放执行 GB12348-2008《工业企业厂界环境噪声排放标 准》中的 3 类标准,北侧噪声排放 GB12348-2008《工业企业厂界环境噪声排放 标准》中的 4 类标准,具体见下表。 表 3-9 GB12348-2008《工业企业厂界环境噪声排放标准》3 类、4 类标准 时 段 昼 间 3类 65dB(A) 4 类 70dB(A) 4. 固废控制标准 一般工业固体废物的贮存场执行《一般工业固体废物贮存、处置场污染控 制标准》(GB18599-2001)。环境保护部公告[2013]第 36 号《关于发布<一般 工业固体废物贮存、处置场污染控制标准>(GB18599-2001)等 3 项国家污染 物控制标准修改单的公告》。 危险废物执行《危险废物贮存污染物控制标准》(GB18597-2001)。 -8- 德清勤丰电子科技有限公司年产 80 万只电子温度计及配件项目环境影响登记表 1. 建议总量控制指标的依据 区域污染物排放总量控制是对区域环境污染控制的一种有效手段,其目的 在于使区域环境质量满足于社会和经济发展对环境功能的要求。根据《德清县 主要污染物排污权有偿使用和交易实施细则》(德政办发〔2017〕135 号), 要求 CODCr、NH3-N、SO2、NOx、TP 五种污染物纳入总量控制范围。根据中华 人民共和国环境保护部、国家发展和改革委员会、财政部发布的关于印发《重 点区域大气污染防治“十二五”规划》的通知,要求对 VOCs 指标进行总量控制。 实施污染物排放总量控制,应立足于实施清洁生产、污染物治理达标排放 及区域污染物总量控制等基本控制原则。 结合上述总量控制要求及本项目工程分析可知,本项目排放的污染因子中 纳入总量控制的指标为 CODCr、NH3-N。 根据工程分析结果,按照达标排放量提出建议总量控制指标。 总 量 控 2. 建议总量控制指标 制 指 类别 标 废水 3. 总量控 制指标 名称 水量 (t/a) CODCr (t/a) NH3-N (t/a) 表 3-10 总量控制指标 产生量 纳管量 削减量 排入自然 环境的量 区域替代削 减平衡量 建议 申请量 240 240 / 240 - 240 0.084 0.072 0.06 0.012 - 0.012 0.007 0.007 0.006 0.001 - 0.001 总量控制指标来源 本项目营运过程中排放的废水仅有职工生活污水一项,根据《关于进一步 建立完善建设项目环评审批污染物排放总量削减替代区域限批等制度的通知》 (浙环发〔2012〕10 号),建设项目不排放生产废水,只排放生活污水的,其 新增生活污水排放量可以不需区域替代削减,因此,本项目无需申请 CODCr、 NH3-N 总量。 -9- 德清勤丰电子科技有限公司年产 80 万只电子温度计及配件项目环境影响登记表 4 建设项目工程分析 一、工艺内容简介 1.生产工艺流程图 线路板 塑料件 液晶屏 导电条 检验 电池 按钮 次品 环氧树脂胶水 超声波焊接外壳 效果不佳的产品 零配件装配 超声波焊接 外壳 外壳粘合 安装完成检 验 次品 有机废气 入恒温槽调 温 U V墨 包装材料 打标 有机废气 包装封口 合格出厂 图 4-1 本项目生产工艺流程图(噪声伴随整个工艺流程) 工艺简述 本项目生产工艺较为简单,主要是将各零配件(塑料件、液晶屏、线路板、按钮 及电池)进行装配。 零配件来料首先进行检验是否合格。零配件检验的主要是针对塑料件、液晶屏、 导电条、按钮及电池外观是否有损坏,性能是否达标。线路板主要检查其传感器、蜂 - 10 - 德清勤丰电子科技有限公司年产 80 万只电子温度计及配件项目环境影响登记表 鸣片等焊接点是否完好,功能是否有效。零配件进行有效检验后进行初步装配。 初步装配完成后安装电池,利用超声波焊接机(部分产品使用环氧树脂胶水粘合) 进行外壳安装再进行检验安装是否完好、功能是否有效,再将钢套套上将其放入恒温 槽对其进行调温,调温主要是利用恒温槽通过电加热对恒温槽的水保持在 37℃进行 的,如此使其电子温度计初始测量温度在 37℃左右,超出人体正常温度则温度计蜂鸣 器会发出警报。 调温完毕后用 UV 打印机打标,包装封口之后即可出厂。 注:①超声波焊接:以超音波超高频率振动的焊头在适度压力下,使二块塑胶的 接合面产生磨擦热而瞬间熔融接合,焊接强度可与本体媲美,采用合适的工件和合理 的接口设计,可达到水密及气密,并免除采用辅助品所带来的不便,实现高效清洁的 熔接。部分产品使用超声波焊接可能不能达到预期粘合效果将会使用环氧树脂胶水进 行粘合工序。 ②UV 墨水:UV 墨水中颜料粒子直径小于 1 微米,不含挥发性有机溶剂,超 低粘度,无刺激性气味,可确保墨水在喷射印刷过程中无堵塞喷头现象,经六个月高 温储存试验,无颜料凝聚、下沉、分层等异常现象。UV 墨水即喷即干,可与目前市 场上使用的各种型号的喷头 UV 平板喷绘机匹配。UV 墨水适合于喷印金属、玻璃、 陶瓷、PC、PVC、ABS 等材料。固化后的墨层高硬度,附着力佳,耐擦洗、耐溶剂、 高光泽。UV 墨水现有 C、M、Y、K、LC、LM、白、透明,8 色,耐晒级别 7-8 级。 适用:国内外 UV 平板喷绘机。 ③环氧树脂胶水:根据企业提供的材料,该胶水为双组份环氧树脂胶水,其 胶水组分如下表。 表 4-1 名称 化学品名 CAS 重量比(%) DGEBA 环氧树脂 25068-38-6 25-35 稀释剂 / 5-10 硅微粉 / 60-70 改性芳香胺(固化剂) / 100 A 组分 B 组分 双组份环氧树脂胶水 A、B 组分混合 比列为 5:1 ④为保证装配效率,本项目使用人工流水线及全自动装配机结合的方式进行 生产,全自动装配机产生的动力主要依靠空压机产生,冷干机主要是对储气罐中的压 缩空气起到净化作用。 - 11 - 德清勤丰电子科技有限公司年产 80 万只电子温度计及配件项目环境影响登记表 2.主要原辅材料和能源消耗: 表 4-2 原辅材料消耗清单 序号 原辅材料名称 年耗量 备注 1 塑料件 15t 纸盒装 2 液晶屏 100 万 纸盒装 3 导电条(插槽式,无需焊接) 100 万 纸盒装 4 按钮 100 万 纸盒装 5 电池 100 万 纸盒装 6 环氧树脂胶水 40kg 1kg 塑料瓶 7 UV 墨水 5kg 500ml 塑料瓶 8 线路板 100 万 纸盒装 9 钢套 100 万 纸盒装 10 纸张包材(说明书、外包装等) 10t 纸盒装 11 水 300t 当地自来水厂 12 电 4 万 kwh 当地供电部门 原辅料属性判定:对照《危险化学品名录》(2018 版),项目使用的环氧树脂胶水及 UV 墨水不属于危险化学品。 3.主要生产设备: 表 4-3 主要生产设备一览表 序号 设备名称 型号 数量(台/套) 1 流水线 10 米/条 3 2 超级恒温槽 SC-15A 6 3 海科曼超声波焊接机 20KHZ 2 4 打包机 / 2 5 自动折纸机 ZE-8B/4 4 6 涡轮空压机 GANEYOX-0.66/8 2 7 冷干机 2.5 立方 2 8 储气罐 300L 1 9 6 工位全自动装配机 6 工位 2 10 包装封口机 / 2 11 UV 打印机 GT-D06090 2 - 12 - 德清勤丰电子科技有限公司年产 80 万只电子温度计及配件项目环境影响登记表 4. 主要污染工序: 表 4-4 营运期主要污染工序一览表 污染类别 编号 污染源名称 产生工序 主要污染因子 废水 YW1 生活污水 职工生活 CODCr、NH3-N YG1 粘合废气 环氧树脂胶水使用 YG2 打标废气 打标 YS1 生活垃圾 员工生活 生活垃圾 YS2 次品 检验 次品 YS3 废包装材料 原料拆包 废包装材料 YS4 废胶水瓶 环氧树脂胶水使用 废胶水瓶 YS5 废墨水瓶 UV 打印 废墨水瓶 YN1 噪声 设备运行 噪声 废气 固废 噪声 非甲烷总烃 - 13 - 德清勤丰电子科技有限公司年产 80 万只电子温度计及配件项目环境影响登记表 二、污染源强分析: 施工期污染源强分析: 本项目位于德清县阜溪街道 1088 号(科技孵化园三期内)租用德清县科技创业 服务有限公司 550 平方米的闲置厂房作为公司的生产经营场所,因此无土建施工期, 无施工期环境影响。 营运期污染源强分析: 1. 废水 本项目运营期间产生的废水仅为员工的生活污水,职工定员 20 人,员工用水量 50L/人·日,污水排放量以用水量的 80%计,预计生活污水排放量为 240t/a,生活污水 各主要污染物浓度分别为 CODCr:350mg/L、NH3-N:30mg/L,则主要污染物产生量 为 CODCr:0.084t/a、NH3-N:0.007t/a。 - 14 - 德清勤丰电子科技有限公司年产 80 万只电子温度计及配件项目环境影响登记表 表 4-5 本项目废水源强核算结果及相关参数一览表 污染物产生 工序 员工 生活 装置 生活设施 污染源 生活污水 措施 核算 方法 废水产 生量 m3/d 产生 浓度 mg/m3 产生量 kg/d CODCr 类比 0.8 350 0.28 NH3-N 类比 0.8 30 0.002 污染物 表 4-6 综合污 水处理 厂 污染物 厌氧 消化 排放 浓度 mg/m3 排放量 kg/h 排放 时间 d 效率% 核算 方法 废水 排放量 m3/d 14.3 类比 0.8 300 0.24 300 / 类比 0.8 30 0.002 300 综合污水处理厂废水污染源强核算结果及相关参数一览表 污染物产生 工序 工艺 污染物排放 措施 废水产生量 m3/d 产生浓度 mg/m3 产生量 kg/d CODCr 0.8 300 0.24 NH3-N 0.8 30 0.002 工艺 A2/O 污染物排放 效率% 核算方法 废水排放量 m3/d 排放浓度 mg/m3 排放量 kg/d 排放 时间 h 83.4 类比 0.8 50 0.04 300 83.4 类比 0.8 5 0.004 300 - 15 - 德清勤丰电子科技有限公司年产 80 万只电子温度计及配件项目环境影响登记表 2. 废气 本项目产生的生产废气主要是环氧树脂胶水使外壳粘合的粘合废气及利用 UV 打 印机进行打标的打标废气。 ①粘合废气 部分产品使用超声波焊接外壳效果不佳,故此使用环氧树脂胶水涂抹外壳边缘进 行外壳粘合,粘合过程会产生少量有机废气,产生的有机废气以非甲烷总烃为表征, 本项目中环氧树脂胶水用量为 40kg/a,因产生的有机废气较少本报告不作定量分析, 通过加强车间通风强制扩散,以无组织形式排放。 ②打标废气 企业将调温好之后的温度计需要利用 UV 打印机将企业 LOGO 印在温度计外壳 上,本项目使用的是 UV 墨水进行打印,UV 墨水几乎不含有有机溶剂,且本项目使 用的 UV 墨水年使用量仅有 5kg,故此在此过程中有机废气产生极小可忽略不计,通 过车间通风强制扩散,以无组织形式排放。 - 16 - 德清勤丰电子科技有限公司年产 80 万只电子温度计及配件项目环境影响登记表 表 4-7 本项目废气产排情况汇总表 污染物产生 工序 装置 胶水 粘合 无 打标 UV 打印机 污染源 无组织废气 污染物 非甲烷 总烃 核算 方法 物料 衡算 物料 衡算 措施 废气 产生量 m3/h 产生 浓度 mg/m3 产生量 kg/h / / 微量 工艺 污染物排放 效率 % 核算 方法 / 物料 衡算 物料 衡算 / / / / 微量 - 17 - 废气 排放量 m3/h 排放 浓度 mg/m3 排放量 kg/h / / 微量 排放 时间 h 2400 / / 微量 德清勤丰电子科技有限公司年产 80 万只电子温度计及配件项目环境影响登记表 3. 固废 (1)生活垃圾 项目职工定员 18 人,按每人每天产生生活垃圾 1kg 计算,一年的工作日按 300d 计算,则本项目生活垃圾的产生量为 5.4t/a。 (2)一般固废 检验过程中会检测出次品,主要为不合格产品及零配件,预计产生量为 0.5t/a; 在原料拆包过程中产生的废包装材料(主要是纸盒),预计其产生量在 3t/a。 (3)危险固废 ①废胶水瓶:本项目使用环氧树脂胶水后会产生废包装瓶,产生量为 40 个/a。根 据《国家危险废物名录》及《危险废物鉴别标准》判定属于危险废物,危废类别为 HW49 其他废物,废物代码 900-041-49。 ②废墨水瓶:项目进行时,通过 UV 打印机对温度计外壳达标,使用 UV 墨水后 产生废墨水瓶,UV 墨水使用量在 5kg/a,故此 UV 墨水空瓶产生量极小,预计废墨水 瓶产生量在 10 个/a。根据《国家危险废物名录》及《危险废物鉴别标准》判定属于危 险废物,危废类别 HW49 其他废物,废物代码 900-041-49。 项目产生固废具体措施及属性见表 4-8~4-12。 表 4-8 项目副产物产生情况汇总表 序号 名称 产生工序 形式 主要成分 预测产生量 1 生活垃圾 职工生活 固态 生活垃圾 5.4t/a 2 次品 检验 固态 次品 0.5t/a 3 废包装材料 原料使用 固态 纸盒等包装材料 3t/a 4 废胶水瓶 环氧树脂胶水使用 固态 胶水包装瓶 40 个/a 5 废墨水瓶 UV 墨水使用 固态 废墨水瓶 10 个/a 表 4-9 项目副产物属性判定表 序号 名称 产生工序 形式 主要成分 是否属 固体废物 1 生活垃圾 职工生活 固态 生活垃圾 是 2 次品 检验 固态 次品 是 是 3 废包装材料 原料使用 固态 纸盒等包装 材料 4 废胶水瓶 环氧树脂胶水 使用 固态 胶水包装瓶 是 5 废墨水瓶 UV 墨水使用 固态 废墨水瓶 是 - 18 - 判定依据 GB 34330-2017《固 体废物鉴别标 准通则》 德清勤丰电子科技有限公司年产 80 万只电子温度计及配件项目环境影响登记表 表 4-10 危险废物属性 序号 名称 产生工序 主要成分 是否属于危 险废物 废物代码 1 生活垃圾 职工生活 生活垃圾 否 - 2 次品 检验 次品 否 - 3 废包装材料 原料使用 纸盒等包装 材料 否 - 4 废胶水瓶 环氧树脂胶 水使用 胶水包装瓶 是 5 废墨水瓶 UV 墨水使用 废墨水瓶 是 表 4-11 HW49 900-041-49 HW49 900-041-49 判定依据 《国家危险 废物名录》 (2016) 建设项目固体废物分析结果汇总表 序号 名称 产生工序 形式 主要成分 属性 预测产生量 1 生活垃圾 职工生活 固态 生活垃圾 一般固废 5.4t/a 2 次品 检验 固态 次品 一般固废 0.5t/a 3 废包装材料 原料使用 固态 纸盒等包装 材料 一般固废 3t/a 4 废胶水瓶 环氧树脂胶水使用 固态 胶水包装瓶 危险固废 40 个/a 5 废墨水瓶 UV 墨水使用 固态 废墨水瓶 危险固废 10 个/a 表 4-12 固体废物汇总 序号 名称 性质 数量 去向 1 生活垃圾 一般固废 5.4t/a 集中收集后委托环卫部门清运处理 2 次品 一般固废 0.5t/a 3 废包装材料 一般固废 3t/a 4 废胶水瓶 危险固废 40 个/a 5 废墨水瓶 危险固废 10 个/a 集中收集后出售给物资回收部门 委托有危废处理资质的单位进行处理 约 8.9t/a 合计 4. 噪声 根据同类型生产企业类比调查,本项目主要噪声设备为空压机及冷干机,其最大 强度为 80dB(A)左右,具体见下表。 表 4-13 主要生产设备噪声源强 - 19 - 德清勤丰电子科技有限公司年产 80 万只电子温度计及配件项目环境影响登记表 装置 涡轮空 压机 冷干机 - 20 - 噪声源 生产噪声 生产噪声 声源 类型 频发 频发 噪声源强 核算 方法 类比 类比 噪声值 dB(A) 65-80 50-80 降噪措施 工艺 车间门窗 采用双层 中空门窗; 平时加强 设备的管 理维护;夜 间不生产; 冷干机及 空压机放 置单独车 间,门窗保 持关闭。 降噪 效果 噪声排放值 核算 方法 噪声 值 2400 类比 厂界 达标 排放 时间 h 厂界 达标 类比 2400 德清勤丰电子科技有限公司年产 80 万只电子温度计及配件项目环境影响登记表 5 项目主要污染物产生及预计排放情况 内容 类型 排放源 (编号) 水 污 染 物 营运期 生活污水 (YW1) 大 气 污 染 物 固 体 废 物 噪 声 营运期 粘合废气 (YG1) 污染物名称 处理前产生 浓度及产生量 (单位) 排放浓度 及排放量 (单位) 水量 240t/a 240t/a 350mg/L 0.084t/a 30mg/L 0.007t/a 50mg/L 0.012t/a 5mg/L 0.001t/a 微量,无组织 微量,无组织 微量 微量 生活垃圾 5.4t/a 集中收集后委托环卫部 门清运处理。 次品 0.5t/a CODCr NH3-N 非甲烷总烃 营运期 打标废气 (YG2) 营运期 员工生活 (YS1) 营运期 次品(YS2) 营运期 废包装材料 (YS3) 营运期 废胶水瓶 (YS4) 营运期 废墨水瓶 (YS7) 营运期 设备噪声 (YN1) 废包装材料 3t/a 废胶水瓶 40 个/a 集中收集后出售给物资 回收部门。 委托有危废处理资质的 单位进行处理。 废墨水瓶 设备噪声 10 个/a 项目生产设备运行噪声最大约为 80dB(A)左 右,采取相应的控制和处理措施后,产生的 噪声不致对周围环境造成影响,区域声环境 能够满足功能区标准要求。 主要生态影响(不够时可附另页): 本项目所在地已经为人工生态环境,因此本项目的建设对所在地对生态环境影响 不大。 - 21 - 德清勤丰电子科技有限公司年产 80 万只电子温度计及配件项目环境影响登记表 6 环境影响分析 施工期环境影响分析: 本项目位于德清县阜溪街道中兴北路 1088 号(科技孵化园三期内),租用德清 县科技创业服务有限公司 550 平方米的闲置厂房作为公司的生产经营场所,自身不新 征土地进行建设,因此无土建施工期,在此不作施工期环境影响分析。 营运期环境影响分析: 1. 废水 本项目运营期无生产废水产生,生活污水产生量为 240t/a(即 0.8t/d),排放口各 污染物排放浓度低于 GB8978-1996《污水综合排放标准》中的三级标准,可实现达标 排放,经污水管网纳入德清县恒丰污水处理有限公司狮山污水处理厂。德清县恒丰污 水处理有限公司污水处理厂设计处理能力为日处理水量 5 万立方米,目前实际日处理 水量为 3.98 万立方米。本项目废水排放量为 0.8t/d,德清县恒丰污水处理有限公司狮 山污水处理厂可接纳本项目全部废水。本项目水质较好,各污染物浓度不高,不影响 德清县恒丰污水处理有限公司恒丰污水处理厂污泥生化性,德清县恒丰污水处理有限 公司狮山污水处理厂处理达到 GB18918-2002《城镇污水处理厂污染物排放标准》中 的一级 A 标准后排放。预计对最终纳污水体――阜溪的水环境质量影响不大,其水质 仍可维持在现有水平。 2. 废气 项目产生的生产废气主要为粘合废气、打标废气,产生的主要污染因子为有机废 气,其废气产排情况如下表所示。 表 6-1 产生工序 污染因子 粘合 废气产排情况表 产生量(t/a) 排放量(t/a) 排放方式 微量 微量 微量 微量 加强车间通风,无 组织形式排放 非甲烷总烃 打标 项目产生的粘合废气、打标废气,产生源强较小,有机废气产生量极其有限,通 过加强车间通风强制扩散,对当地环境空气质量影响较小。 - 22 - 德清勤丰电子科技有限公司年产 80 万只电子温度计及配件项目环境影响登记表 3. 固废 按照国家环保总局“固体废物申报登记表填报说明”的分类规定,以及《国家危险 废物名录》(2016),同时按照《关于进一步加强建设项目固体废物环境管理的通知》 (浙环发(2009)76 号)和《建设项目危险废物环境影响评价指南》的相关规定,本项目 固体废物类别及去向见下表。 表 6-2 本项目各类固体废弃物产生量及去向 序号 固废名称 产生量 1 生活垃圾 5.4t/a 2 次品 0.5t/a 3 废包装材料 3t/a 4 废胶水瓶 40 个/a 5 废墨水瓶 10 个/a 性质 去向 集中收集后委托环卫部门清运处理 一般固废 集中收集后出售给物资回收部门 危险固废 委托有危废处理资质的单位进行处理 由上表分析,废弃物符合固体废物资源综合利用化的要求,危险废物委托资质单 位处置,且产生的危废由资质单位采用专用运输车辆负责运输。只要企业严格对固体 废物进行分类收集,储存场所严格按照有关规定设计、建造,采取防风、防雨、防晒、 防渗漏等措施,以“减量化、资源化、无害化”为基本原则,在自身加强利用的基础上, 并合理处置。 (1)危险废物贮存场所(设施)要求及环境影响分析 ①贮存场所(设施)污染防治措施 (一)危险废物贮存的一般要求 所有危险废物产生者和危险废物经营者应建造专用的危险废物贮存设施,也可利 用原有构筑物改建成危险废物贮存设施;在常温常压下易爆、易燃及排出有毒气体的 危险废物必须进行预处理,使之稳定后贮存,否则,按易爆、易燃危险品贮存;在常 温常压下不水解、不挥发的固体危险废物可在贮存设施内分别堆放,必须将危险废物 装入容器内;禁止将不相容(相互反应)的危险废物在同一容器内混装;无法装入常 用容器的危险废物可用防漏胶袋等盛装;装载半固体危险废物的容器内须留足够空 间,容器顶部与液体表面之间保留 100 毫米以上的空间;盛装危险废物的容器上必须 粘贴标签。 (二)危险废物贮存容器的要求 应当使用符合标准的容器盛装危险废物;装载危险废物的容器及材质要满足相应 - 23 - 德清勤丰电子科技有限公司年产 80 万只电子温度计及配件项目环境影响登记表 的强度要求;装载危险废物的容器必须完好无损;盛装危险废物的容器材质和衬里要 与危险废物相容(不相互反应);液体危险废物可注入开孔直径不超过 70 毫米并有 放气孔的桶中。 (三)危险废物集中贮存设施的选址原则地质结构稳定,地震烈度不超过 7 度的 区域内;设施底部必须高于地下水最高水位;应避免建在溶洞区或易遭受严重自然灾 害如洪水、滑坡,泥石流、潮汐等影响的地区;应在易燃、易爆等危险品仓库、高压 输电线路防护区域以外;应位于居民中心区常年最大风频的下风向;基础必须防渗, 防渗层为至少 1 米厚粘土层(渗透系数≤10-7 厘米/秒),或 2 毫米厚高密度聚乙烯, 或至少 2 毫米厚的其它人工材料,渗透系数≤10-10 厘米/秒。 (四)危险废物贮存设施(仓库式)的设计原则地面与裙脚要用坚固、防渗的材 料建造,建筑材料必须与危险废物相容;必须有泄漏液体收集装置、气体导出口及气 体净化装置;设施内要有安全照明设施和观察窗口;用以存放装载半固体危险废物容 器的地方,必须有耐腐蚀的硬化地面,且表面无裂隙;应设计堵截泄漏的裙脚,地面 与裙脚所围建的容积不低于堵截最大容器的最大储量或总储量的五分之一;不相容的 危险废物必须分开存放,并设有隔离间隔断。 (五)危险废物的堆放原则。基础必须防渗,防渗层为至少 1 米厚粘土层(渗透 系数≤10-7 厘米/秒),或 2 毫米厚高密度聚乙烯,或至少 2 毫米厚的其它人工材料, 渗透系数≤10-10 厘米/秒;堆放危险废物的高度应根据地面承载能力确定;衬里放在一 个基础或底座上;衬里要能够覆盖危险废物或其溶出物可能涉及到的范围;衬里材料 与堆放危险废物相容;在衬里上设计、建造浸出液收集清除系统;应设计建造径流疏 导系统,保证能防止 25 年一遇的暴雨不会流到危险废物堆里;危险废物堆内设计雨 水收集池,并能收集 25 年一遇的暴雨 24 小时降水量;危险废物堆要防风、防雨、防 晒、防渗漏;产生量大的危险废物可以散装方式堆放贮存在按上述要求设计的废物堆 里;不相容的危险废物不能堆放在一起。 表 6-3 本项目危险废物贮存场所(设施)基本情况 序 号 1 2 贮存场所 (设施) 名称 危 废胶 废 水瓶 暂 废墨 存 水瓶 库 - 24 - 危险废 物名称 危险 废物 类别 危险废物 代码 废胶 水瓶 HW49 900-041-49 废墨 水瓶 HW49 900-041-49 位置 厂区 北侧 占地 面积 贮存方式 贮存 能力 2m2 袋装,贴上 标签后暂存 0.25t 2m 袋装,贴上 标签后暂存 2 0.25t 贮存 周期 1年 德清勤丰电子科技有限公司年产 80 万只电子温度计及配件项目环境影响登记表 ②环境影响分析 (一)项目危险废物在委托有处理资质单位处理之前,需在在厂内暂存,建设单 位拟在厂区内设置危废暂存仓库,建筑总面积约为 4 平方米。企业应根据自身环境特 点设立危废暂存仓库,仓库设置符合要求。建设将严格根据《危险废物贮存污染控制 标准》(GB 18597-2001)及 2013 年修改单要求设计建设危废仓库。 (二)本项目实施后,产生的废胶水瓶、废墨水瓶产生量为 50 个/a,建设单位拟 建设的危废仓库约为 4 平方米,可暂存 0.5t/a 的危废,合理布置堆放可满足暂存要求。 (三)本项目对危废盛装方式均有要求,且贴上标签,集中堆放可将危废密封袋 装。 (2)运输过程要求及环境影响分析 ①运输过程污染防治措施 企业必须对在生产运行过程中产生的危险废物进行申报登记,制定定期外运制 度,并对危险废物的流向和最终处置进行跟踪,确保固废得到有效处置,禁止在转移 过程中将危险废物排放至环境中,防止运输过程中危险废物的污染损害是防止危险废 物污染损害的主要环节之一。我国每年都发生危险废物运输事故,并造成了严重的污 染危害。因此,必须对危险废物的运输加以控制和管理。运输危险废物,必须同时符 合两个要求,一是必须采取防止污染环境的措施,符合环境保护的要求,做到无害化 的运输;二是必须将所运输的危险废物作为危险货物对待,遵守国家有关危险货物运 输管理的规定,符合危险货物运输的安全防护要求,做到安全运输。 具体的防治污染环境的措施有: (一)运输时应当按照危险废物特性相应采取密闭、遮盖、捆扎、喷淋等措施防 止扬散。 (二)对运输危险废物的设施和设备应当加强管理和维护,保证其正常运行和使 用; (三)不能混合运输性质不相容而又未经安全性处置的危险废物; (四)转移危险废物时,必须按照规定填写危险废物转移联单,并向危险废物移 出地和接受地的县级以上地方人民政府环境保护行政主管部门报告; (五)禁止将危险废物与旅客在同一运输工具上载运; (六)运输危险废物的设施和设备在转作他用时,必须经过消除污染的处理,方 - 25 - 德清勤丰电子科技有限公司年产 80 万只电子温度计及配件项目环境影响登记表 可使用; (七)运输危险废物的人员,应当接受专业培训,经考核合格后,方可从事运输 危险废物的工作。 (八)运输危险废物的单位应当制定在发生意外事故时采取的应急措施和防范 施; (九)运输时,发生突发性事故必须立即采取措施消除或者减轻对环境的污染危 害,及时通报给附近的单位和居民,并向事故发生地县级以上人民政府环境保护行政 主管部门和有关部门报告,接受调查处理。 根据实际情况,企业将与有处理资质的单位签订委托处理协议,企业产生危废将 由危废处置单位采用专用车辆按照相关规定运输至处理地点。厂内由危废产生点运送 至危废仓库时应尽量选择最短的路线、且应避免碰撞发生泄露,运输路线应有相应的 标识引导,运输须配备专员,且须培训后上岗。 ②环境影响分析 在项目投产前,要求建设单位与有处理资质的单位签订委托处理协议,定期委托 处理。在委托处理前,需要将产生的危废在危废仓库内进行暂存。在包装、运输过程 中一般不会发生泄露。建设单位须做好地面防渗(地面渗透系数不大于 1.0×10-10cm/s) , 且在设施四周设置围堰或者截流设施,防止流入雨水管网,污染地表水。 项目产生的危废将由危废处理资质单位专用车辆将运输,运输过程中正常情况下 不会对沿线环境产生影响。 (3)委托利用或者处置要求及环境影响分析 ①利用或者处置方式的污染防治措施 本项目不自行处理危险废物,危废主要有废胶水瓶及废墨水瓶。将委托有相应类 别的危废处理资质的单位进行处理,建议委托周边相关符合资质的企业见表 6-4。 表 6-4 本项目周边周边相关符合资质的企业名单 序号 企业名称 1 湖州南太湖 资源回收利 用有限公司 2 浙江明境环 保科技有限 公司 - 26 - 经营许可 证号码 联系人及 电话 地址 经营危险 废物类别 经营危险 废物名称 330500001 3 汪文斌 13587251 227 湖州市南 浔区菱湖 镇竹墩村 竹墩 HW49 废包装桶 330500000 3 吴健 0572-609 2176 湖州市长 兴县南太 湖石泉村 HW02 HW04 HW06 HW08 HW09 医药废物 农药废物 有机溶剂废物 表面处理废物 德清勤丰电子科技有限公司年产 80 万只电子温度计及配件项目环境影响登记表 HW11 HW12 HW13 HW50 HW17 HW21 HW23 HW18 HW49 焚烧处置残渣 其他废物 ②环境影响分析 企业已承诺在项目投产前与有处理资质单位签订“危险废物委托处置协议书”,并 委托资质单位进行处理,产生的危险废物将对周边环境不会产生影响。 (4)危险废物环境影响评价结论与建议 根据前文分析,本项目产生的危废委托有处理资质单位处理后正常情况下不会对 周边单位产生不利影响。 4. 噪声 根据工程分析,本项目最大噪声值在 80dB(A)左右,不存在强噪声设备。针对其 主要噪声源设备,本环评提出相关噪声防治措施如下: (1)车间门窗采用双层中空门窗; (2)平时加强设备的管理维护; (3)夜间不生产; (4)冷干机及空压机放置在单独车间,门窗保持关闭。 实施以上措施后,预测项目各侧噪声排放能够达到 GB12348-2008《工业企业厂 界环境噪声排放标准》中的 3 类标准;北侧噪声排放能够达到 GB12348-2008《工业 企业厂界环境噪声排放标准》中的 4 类标准;营运后产生的噪声经距离衰减、屏障衰 减后,当地声环境质量可维持相应功能区水平。 - 27 - 德清勤丰电子科技有限公司年产 80 万只电子温度计及配件项目环境影响登记表 7 建设项目拟采取的防治措施及预期治理效果 内容 类型 水 污 染 物 排放源 (编号) 固 体 废 物 防治措施 预期治理效果 CODCr NH3-N 经化粪池预处理后纳 管至德清县恒丰污水 处理有限公司狮山污 水处理厂集中处理。 达标排放,对最终纳污 水体的影响甚微。 非甲烷总烃 加强车间局部通风, 强制扩散。 达标排放。 生活垃圾 集中收集后委托环卫 部门清运处理。 营运期 员工生活 (YW1) 营运期 粘合废气 (YG1) 营运期 打标废气 (YG2) 营运期 员工生活 (YS1) 营运期 次品 (YS2) 营运期 废包装材料 (YS3) 营运期 废胶水瓶 (YS4) 营运期 废墨水瓶 (YS5) 大 气 污 染 物 污染物名称 次品 集中收集后出售给物 资回收部门。 废包装材料 废胶水瓶 委托有危废处理资质 的单位进行处理。 废墨水瓶 营运期 设备运行 (YN1) 噪 声 噪声 类别 其 它 运营期 不排放,对当地环境无 影响。 车间门窗采用双层中 空门窗;平时加强设备 的管理维护;夜间不生 产;冷干机及空压机放 置单独车间,门窗保持 关闭。 表 7-1 环保投资 厂界噪声能够满足 GB12348-2008《工业企 业厂界噪声标准》中的 3、4 类标准要求。 投资内容 投资额(万元) 固废 固废暂存及危废处置 1 废气 车间通风设施 2 噪声 降噪设施(双层玻璃中空门窗等) 2 合 5 计 本项目环保投资约 5 万元,占总投资的 5%,属于可接受范围。 - 28 - 德清勤丰电子科技有限公司年产 80 万只电子温度计及配件项目环境影响登记表 8 环境管理 一、环境管理 环境管理和环境监测是建设单位内部污染源监督管理的重要组成部分。在企业中, 建立健全环保机构,加强环保管理工作,开展厂内环境监测、监督,并把环保工作纳 入生产管理,有助于控制和减少污染物的排放、促进资源的合理回用,对减轻环境污 染、保护环境有着重要的意义。 (1)环境管理要求 根据项目建设程序,对项目设计、施工、运营等不同阶段应提出相应的环保措施, 并落实具体的环保执行、监督机构。 (2)设计建设阶段 委托资质单位评价建设项目可能带来的环境影响,分析其影响大小及范围,提供 环保措施和建议,并落实具体的环保执行、监督机构。 将环评提出的有关建设期环境保护措施以合同形式委托给建设承包商,同时对配 套的环保工程实施进行监督管理,确保建设工程环境目标的实现,并作为工程竣工环 保验收的依据。 (3)生产运营期间 由厂内部环保机构负责其环保措施落实并监督其运行效果,业务上接受当地环保 行政主管部门的指导,有关污染源的调查及环境监测,可委托并配合当地环境监测站 进行。 (4)验收工作 企业依法依规申领排污许可证,做好环保设施竣工验收工作。 按照《建设项目环境保护管理条例》(修正案)、国环规环评【2017】4 号关于 发布《建设项目竣工环境保护验收暂行办法》的公告等相关法律要求,为落实建设单 位环境保护主体责任,强化建设项目环境保护事中事后监督管理,企业按照相关法律 要求,完成验收工作。 二、监测计划 作为环境管理和环境保护措施计划制定的依据,环境监测计划的实施在本项目中 是必不可少的。实施环境监测,可以验证环境影响的实际情况和环境保护措施的效果, - 29 - 德清勤丰电子科技有限公司年产 80 万只电子温度计及配件项目环境影响登记表 以便更好地保护环境,建议企业在营运期定期进行污染物常规监测。 企业在进行验收监测时建议主要对噪声、环境空气和污水纳管水质等进行监测, 可委托第三方监测完成。 本项目营运期环境监测计划可参照具体见下表。 表 8-1 营运期污染源环境监测计划一览表 监测内容 监测点 监测项目 监测时间及频率 噪声 各厂界 Leq 一年一次 废气 各厂界 非甲烷总烃 一年一次 污水 污水管网 pH、COD、NH3-N、BOD、 TP 等 一年一次 - 30 - 德清勤丰电子科技有限公司年产 80 万只电子温度计及配件项目环境影响登记表 9 环境功能区划及规划环评符合性分析 一、德清县环境功能区划符合性分析 本项目所在地属于武康环境优化准入区(0521-Ⅴ-0-01)。管控措施符合性分析具 体见下表。 表 9-1 本项目管控措施符合性汇总表 序号 管控措施 1 禁止新建三类工业项目,鼓励对三类工 业项目进行淘汰和提升改造。 新建二类工业项目污染物排放水平需达 到同行业国内先进水平。 严格实施污染物总量控制制度,根据环 境功能目标实现情况,编制实施重点污 染物减排计划,削减污染物排放总量。 推进园区生态化改造,区域单位生产总 值能耗水水平达到国内先进水平。 防范重点企业环境风险。优化商住区与 工业功能区布局,在商住区和工业功能 区、工业企业之间设置隔离带,确保人 居环境安全。 2 3 4 5 6 7 本项目情况 是否 符合 本项目为二类工业项目。 符合 污染物排放已达到同行业国内 先进水平。 符合 本项目将实施污染物总量控制 制度。 符合 本项目单位生产总值能耗水水 平达到国内先进水平。 符合 本项目所在地为工业区,无商住 区。 符合 本项目生活污水经化粪池预处 禁止新建工业企业入河、湖、漾排污口, 理后纳管至德清县恒丰污水处 现有的工业企业入河、湖、漾排污口应 理有限公司狮山污水处理厂集 限期纳管。 中处理。 本项目所在地已具备纳管条件, 加快污水集中处理厂和配套管网建设, 德清县恒丰污水处理有限公司 达到《城镇污水处理厂污染物排放标准》 狮山污水处理厂尾水排放已执 (GB 18918-2002)一级 A 标准。推进 行《城镇污水处理厂污染物排放 集中供热设施及配套供热管网建设。 标准》(GB 18918-2002)一级 A 标准。 符合 符合 8 禁止畜禽养殖。 本项目不涉及。 符合 9 加强土壤和地下水污染防治与修复。 本项目不涉及。 符合 10 最大限度保留区内原有自然生态系统, 保护好河湖湿地生境,禁止未经法定许 可占用水域;除防洪、重要航道必须的 护岸外,禁止非生态型河湖堤岸改造; 建设项目不得影响河道自然形态和河湖 水生态(环境)功能。 本项目系租用厂房组织生产,无 施工土建期,不涉及河湖堤岸改 造。 符合 综上所述,本项目符合环境功能区划管控措施的要求。 - 31 - 德清勤丰电子科技有限公司年产 80 万只电子温度计及配件项目环境影响登记表 二、湖州莫干山高新技术产业开发区规划环评符合性分析 表 9-2 规划环评结论清单符合性分析汇总表 结论 清单 主要内容 项目情况 是否 符合 生态空 间清单 莫干山高新区工业用地全部位于生产空间内,科 创居住片区和行政商贸组团的大片商贸居住用地 则位于生活空间内;莫干山高新区工业用地主要 位于环境重点准入区和环境优化准入区,居住商 贸用地主要位于人居环境保障区,阜溪两岸划为 苕溪水源涵养区(生态功能保障区)。 用地性质属于工业用 地,位于规划产业布局 里的传统制造业产业片 区内;项目位于环境重 点准入区—武康环境优 化准入区(0521-Ⅴ-0-0 1)。 符合 环境质 量底线 清单 资源利 用上限 清单 环境准 入条件 清单 - 32 - 规划区域内阜溪、余英溪、龙溪水体水质目标为 Ⅲ类,大气环境质量目标为二级,规划土壤环境 本项目最终纳污水体为 质量目标为三级。规划区废水污染物总量控制建 阜溪,水质目标为Ⅲ类, 议值为:近期 COD 291 t/a、氨氮 46 t/a;远期采 大气环境质量目标为二 取措施后 COD 211 t/a、氨氮 11 t/a。规划区废气 级,规划土壤环境质量 污染物总量控制建议值为:近期 SO260t/a、NOX 目标为三级。本项目废 692.3t/a、烟粉尘 61.4t/a、VOCS217.7t/a;远期 水仅为员工生活污水, 符合 生产过程中产生微量有 SO287.5t/a、NOX753.8t/a、烟粉尘 63.4t/a、 VOCS237.5t/a。高新区应实行总量和效率双控制, 机废气,且项目生产进 以资源环境利用效率为先,在满足德清县总量控 行过程中采用人工装配 制指标和规划区环境质量底线目标的前提下,鼓 +自动装配机相结合的 励资源环境利用效率高、清洁生产水平高、工艺 方式,大大提高了生产 技术先进的高新产业,高新区总量指标可在全县 效率。 范围内实行动态平衡。 水资源利用上限:用水总量近期 2.2 万 m3/d、远 期 2.6 万 m3/d,工业用水量近期 1.4 万 m3/d、远 本项目用水量约为 期 1.6 万 m3/d; 1m3/d,本项目生产实施 符合 土地资源利用上限:土地资源总量近期 通过租用厂房进行不新 2 2 2224.79hm 、远期 2224.79hm ,建设用地总量近 增土地。 期 2051.07hm2、远期 2042.76hm2,工业用地近期 9992.64hm2、远期 1104.19hm2。 1、限制类产业清单 限制类产业主要包括两类,一类是符合规划 区产业发展导向,但可能含有环境污染隐患的工 序,本次规划环评将其中的重污染行业归类为限 本项目为其他电子器件 制发展产业;另一类是不属于规划期主导产业, 制造(C3979),不在莫干 但现状有个别企业分布,未来也存在产业引进的 山高新区环境准入负面 可能,且属于污染小、能耗低的一类工业,本次 清单(限制类)内,不 规划环评建议对其限制发展。莫干山高新区限制 在莫干山高新区环境准 类产业清单见《湖州莫干山高新技术产业开发区 入负面清单(禁止类) 符合 总体规划环境影响报告书》表 10。 内,本项目不等同于普 2、禁止类产业清单 通装配行业企业采用人 禁止类产业以三类工业和重污染的二类工 工装配流水线与全自动 业为主,另有部分为处于产业链低端、附加值低、 装配机相结合方式进行 无发展前景的行业。对禁止类项目,严禁投资新 生产,生产效率较高。 建;对属于禁止类的现有生产能力,要责令其停 产关闭或转型升级。莫干山高新区禁止类产业清 单见《湖州莫干山高新技术产业开发区总体规划 环境影响报告书》表 11。 德清勤丰电子科技有限公司年产 80 万只电子温度计及配件项目环境影响登记表 环评审 批非豁 免清单 3、主导产业环境准入要求 为提高规划环评结论清单的可操作性,针对 园区规划重点发展的产业,进一步明确环境准入 的重点内容和管控要求。报告根据《产业园区清 单式管理试点工作成果框架要求》,对主导产业 环境准入要求进行归纳汇总,规划产业禁止及限 制准入环境负面清单见《湖州莫干山高新技术产 业开发区总体规划环境影响报告书》表 12。 1、核与辐射项目; 2、生活垃圾处置项目、危险废物集中利用处置项 目; 3、存储使用危险化学品或有潜在环境风险的项 目;4、表 11.3-8 莫干山高新区环境准入负面清 单(限制类)中的项目; 5、可能引发群体矛盾的建设项目。 本项目属于其他电子器 件制造(C3979),不涉 及。 不符 合 - 33 - 德清勤丰电子科技有限公司年产 80 万只电子温度计及配件项目环境影响登记表 10 环评结论 一、“三废”污染物排放清单 本项目“三废”污染物排放清单见表 10-1。 表 10-1 项目“三废”污染物排放汇总 种类 废水 产生量 排放量 水量(t/a) 240 240 CODCr(t/a) 0.084 0.012 NH3-N(t/a) 0.007 0.001 微量 微量 微量 微量 生活垃圾(t/a) 5.4 0 次品(t/a) 0.5 0 废包装材料(t/a) 3 0 废胶水瓶(个/a) 40 0 废墨水瓶(个/a) 10 0 生活 污水 粘合 废气 非甲烷总烃(t/a) 打标 固废 备注 经化粪池处理后纳管至德清 县恒丰污水处理有限公司狮 山污水处理厂 加强车间局部通风,强制扩散 集中收集后委托环卫部门清 运处理 集中收集后出售给物资回收 部门 委托有危废处理资质的单位 进行处理 二、总量控制结论 类别 废水 表 10-2 总量控制指标 总量控制指 标名称 产生量 纳管量 削减量 排入自然 环境的量 区域替代削 减平衡量 建议 申请量 水量(t/a) 240 240 / 240 - 240 CODCr(t/a) 0.084 0.072 0.06 0.012 - 0.012 NH3-N(t/a) 0.007 0.007 0.006 0.001 - 0.001 本项目营运期产生的总量控制污染物指标 CODCr、NH3-N。 本项目营运过程中排放的废水仅有职工生活污水一项,根据《关于进一步建立完 善建设项目环评审批污染物排放总量削减替代区域限批等制度的通知》(浙环发 〔2012〕10 号),建设项目不排放生产废水,只排放生活污水的,其新增生活污水排 放量可以不需区域替代削减,因此,本项目无需申请 CODCr、NH3-N 排放总量。 三、污染防治措施 本环评要求该项目落实以下环保措施,具体见下表。 - 34 - 德清勤丰电子科技有限公司年产 80 万只电子温度计及配件项目环境影响登记表 表 10-3 项目污染防治措施清单 排放源 污染物名称 防治措施 生活污水 CODCr NH3-N 生活污水经化粪池预处理后纳管至德清县恒丰污水处理有 限公司狮山污水处理厂处理。 生产废气 非甲烷总烃 加强车间局部通风,强制扩散。 生活垃圾 生活垃圾 集中收集后委托环卫部门清运处理。 次品 生产固废 集中收集后出售给物资回收部门。 废包装材料 废胶水瓶 危险固废 委托由危废处理资质的单位进行处理。 废墨水瓶 设备噪声 噪声 车间门窗采用双层中空门窗;平时加强设备的管理维护; 夜间不生产;冷干机及空压机放置在单独车间,门窗保持 关闭。 本环评仅针对“德清勤丰电子科技有限公司年产 80 万只电子温度计及配件项目”, 今后若出现项目性质、产品、规模等内容发生重大变更,应重新申报并经环保部门审 批或备案。 四、环评总结论 综上所述,“德清勤丰电子科技有限公司年产 80 万只电子温度计及配件项目”符 合《湖州莫干山高新技术产业开发区总体规划环境影响报告书》结论清单、《德清县 环境功能区划》要求。在落实本报告提出的各项目污染防治措施的前提下,本项目各 项污染物均能达标排放,对周边环境影响较小,在可接受的范围内。 因此,“德清勤丰电子科技有限公司年产 80 万只电子温度计及配件项目”从环保 角度上分析,该项目建设可行。 - 35 - 德清勤丰电子科技有限公司年产 80 万只电子温度计及配件项目环境影响登记表 德清勤丰电子科技有限公司年产 80 万只电子温度计及配件项目环境影响登记表 德清勤丰电子科技有限公司年产 80 万只电子温度计及配件项目环境影响登记表 德清勤丰电子科技有限公司年产 80 万只电子温度计及配件项目环境影响登记表 德清勤丰电子科技有限公司年产 80 万只电子温度计及配件项目环境影响登记表 德清勤丰电子科技有限公司年产 80 万只电子温度计及配件项目环境影响登记表 德清勤丰电子科技有限公司年产 80 万只电子温度计及配件项目环境影响登记表 德清勤丰电子科技有限公司年产 80 万只电子温度计及配件项目环境影响登记表 德清勤丰电子科技有限公司年产 80 万只电子温度计及配件项目环境影响登记表 德清勤丰电子科技有限公司年产 80 万只电子温度计及配件项目环境影响登记表 德清勤丰电子科技有限公司年产 80 万只电子温度计及配件项目环境影响登记表 注 释 一、 本登记表应附以下附件、附图: 附图 1 项目地理位置图(应反映行政区划、水系、标明排污口位置和地形地貌 等) 附图 2 专案平面布置图 二、如果本登记表不能说明项目产生的污染及对环境造成的影响,应进行专项 评价。根据建设项目的特点和当地环境特征,应选下列 1-2 项进行专项评价。 1. 大气环境影响专项评价 2. 水环境影响专项评价(包括地表水和地下水) 3. 生态影响专项评价 4. 声影响专项评价 5. 土壤影响专项评价 6. 固体废弃物影响专项评价 以上专项评价未包括的可另列专项,专项评价按照《环境影响评价技术导则》 中的要求进行。

德清勤丰电子科技有限公司年产80万只电子温度计及配件项目(全本).pdf




