2022年湘水镇政府信息公开工作年度报告.pdf
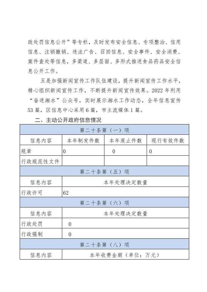
湘水镇政府信息公开工作年度报告 一、总体情况 2022 年,镇机关紧紧围绕政府中心工作,深入推进重点领 域信息公开,进一步加强信息发布、解读和回应工作,加强政府 信息公开平台建设和管理,不断增强政府信息公开实效,进一步 提升政府工作透明度和公信力,使政府信息公开工作更好地服务 于湘水经济社会发展。 一是推进镇财政资金信息公开。镇财政预算支出公开全部细 化到功能分类项级科目,转移支付公开到具体项目,除涉密信息 外,并同步公开“三公”经费预算和决算以及机关人员乡镇补贴、 车补等资金。 二是推进重大建设项目信息公开。开设湘水镇重点项目建设 公示制度,及时向社会发布相关项目建设动态信息,对全镇重点 建设项目基本情况、招标中标、联审联批、项目实施、项目稽查 等信息进行全链条公开,极大方便了项目单位及社会公众对重点 建设项目的查询和监督,最大程度避免暗箱操作等工程建设领域 违法违规行为发生。 三是推进公共服务信息公开。对低保、五保、社会救济等享 受情况以及社会保险的参保情况、缴费情况、享受待遇情况等进 行公开,并做好动态更新,确保信息准确、实用。 四是推进食品药品安全信息公开。在湘水市场监管微信公众 号上开设“食品药品安全重点领域信息公开”、“行政许可和行 政处罚信息公开”等专栏,及时发布安全信息、专项整治、信用 信息、注销撤销、违法广告、召回信息、安全事件、安全消费、 案件查处等信息,多渠道、多层面、多形式推进食品药品安全信 息公开工作。 五是加强新闻宣传工作队伍建设,提升新闻宣传工作水平, 精心组织新闻宣传工作,不断提升新闻宣传效果。2022 年利用 “奋进湘水”公众号,实时展示湘水工作动态,全年信息宣传 53 篇,区信息中心采用 6 篇,市主流媒体 1 篇。 二、主动公开政府信息情况 第二十条第(一)项 信息内容 规章 本年制发件数 0 本年废止件数 现行有效件数 0 0 行政规范性文件 第二十条第(五)项 信息内容 行政许可 本年处理决定数量 62 第二十条第(六)项 信息内容 本年处理决定数量 行政处罚 0 行政强制 0 第二十条第(八)项 信息内容 本年收费金额(单位:万元) 行政事业性收费 0 三、收到和处理政府信息公开申请情况 申请人情况 法人或其他组织 (本列数据的勾稽关系为:第一项 加第二项之和,等于第三项加第四 项之和) 一、本年新收政府信息公开申请数 社 法 自 商 科 会 律 然 业 研 公 服 其 人 企 机 益 务 他 业 构 组 机 织 构 总 计 0 量 二、上年结转政府信息公开申请数 0 量 三、 本年 度办 理结 果 (一)予以公开 0 (二)部分公开(区分处理的, 0 只计这一情形,不计其他情 形) (三) 1.属于国家秘密 0 不予公 2.其他法律行政法规 0 开 禁止公开 3.危及“三安全一稳 0 定” 4.保护第三方合法权 0 益 5.属于三类内部事务 0 信息 6.属于四类过程性信 0 息 (四) 无法提 供 7.属于行政执法案卷 0 8.属于行政查询事项 0 1.本机关不掌握相关 0 政府信息 2.没有现成信息需要 0 另行制作 3.补正后申请内容仍 0 不明确 (五) 不予处 理 1.信访举报投诉类申 0 请 2.重复申请 0 3.要求提供公开出版 0 物 4.无正当理由大量反 0 复申请 5.要求行政机关确认 0 或重新出具已获取信 息 1.申请人无正当理由 0 逾期不补正、行政机 关不再处理其政府信 (六) 其他处 理 息公开申请 2.申请人逾期未按收 0 费通知要求缴纳费 用、行政机关不再处 理其政府信息公开申 请 3.其他 0 (七)总计 0 四、结转下年度继续办理 0 四、政府信息公开行政复议、行政诉讼情况 行政复议 结 结 其 尚 行政诉讼 总 未经复议直接起诉 复议后起诉 果 果 他 未 维 纠 结 持 正 果 0 0 0 结 结 其 尚 审 果 果 他 未 结 维 纠 结 审 持 正 果 结 0 0 0 0 0 计 0 结 结 其 尚 总 果 果 他 未 总 计 维 纠 结 审 计 持 正 果 结 0 0 0 0 0 0 五、存在的主要问题及改进情况 一是信息公开渠道单一,主要以张贴公示为主,没有达到信 息化;二是信息公开相关工作人员水平有待提升。改进措施:一 是加强人员培训,提升业务能力;二是利用微信公众号等,提升 信息公开质量。 六、其他需要报告的事项 无 湘水镇人民政府 2023 年 2 月 9 日

2022年湘水镇政府信息公开工作年度报告.pdf




