153230000145-楚雄彝族自治州发展和改革委员会-楚雄州工程咨询中心(1).doc
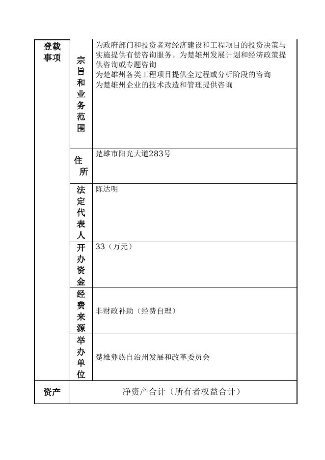
统一社会信用代码 125323007452754123 事业单位法人年度报告书 ( 2015 年度) 单 位 名 称 楚雄州工程咨询中心 法定代表人 国家事业单位登记管理局制 《事业 单位 法人 证书》 单 位 名 称 楚雄州工程咨询中心 登载 事项 宗 旨 和 业 务 范 围 住 所 法 定 代 表 人 开 办 资 金 经 费 来 源 举 办 单 位 资产 为政府部门和投资者对经济建设和工程项目的投资决策与 实施提供有偿咨询服务。为楚雄州发展计划和经济政策提 供咨询或专题咨询 为楚雄州各类工程项目提供全过程或分析阶段的咨询 为楚雄州企业的技术改造和管理提供咨询 楚雄市阳光大道283号 陈达明 33(万元) 非财政补助(经费自理) 楚雄彝族自治州发展和改革委员会 净资产合计(所有者权益合计) 损益 情况 年初数(万元) 292.6 网上名 楚雄州工程咨询中心 称 无 对《条 例》和 实施细 则有关 变更登 记规定 的执行 情 况 年末数( 万元) 312.2 从 业 12 人 数 2015年度,我单位在州发改委的领导下,根据《事业单位登记管 理暂行条例》和《事业单位登记管理暂行条例实施细则》及有关 法律、法规、政策,按照核准登记的宗旨和业务范围开展活动, 主要做了以下几个方面的工作: 一、开展的主要工作 (一)我单位2015年按照核准登记的宗旨和业务范围进行项目前 期工作。共完成项目前期报告115项,其中可行性研究报告编制 101 项 、 实 施 方 案 编 制 14 项 。 (二)在各项目前期报告编制过程中严格按国家相关规范进行编 制,经我单位编制的前期报告不论在州上评审,或是在省上评审 开 展 业 务 活 动 情 况 都 获 得 了 通 过 , 且 得 到 业 主 方 的 好 评 。 (三)2015年单位在加强队伍建设和基础建设管理方面,做了很 多有成效的工作,我单位现有职工12人,全部是技术人员,2015 年完成了技术人员的在岗培训和继续教育工作,全年培训人员达1 2 人次,完成了新增技术人员职称的申报、考核及评审任务。 二 、 取 得 的 社 会 效 益 和 经 济 效 益 2015年我单位工程项目时间紧、任务重,在各部门的鼎力支持下 ,充分调动了职工积极性,通过积极的探索和不懈的努力,取得 了良好的社会效益、经济效益。按质、按量、按时完成实施方案 及可行性研究报告115项,完成收入258万元,完成税收26.1万元 ,其中企业所得税11.6 万元,营业税及其他税费14.5 万元。 三、存在的问题和改进措施和下一步工作思路 (一)存在的问题 1.专业技术人员专业知识更新需加快,要进一步加强学习,不断 提 高 专 业 技 术 水 平 ; 2 .工作效率和工作质量有待更进一步的提高。 ( 二 ) 改 进 措 施 和 下 一 步 工 作 思 路 1 .继续加强单位的自身建设,提高业务管理水平; 2.适时完成单位技术人员的在岗培训和继续教育任务,鼓励单位 技术人员参加全国注册师考试,提高技术人员的专业技术水平。 相关资 质认可 或执业 许可证 明文件 及有效 期 绩 效 和受奖 惩及诉 讼投诉 情 况 《工程咨询单位资格证书》建筑及市政公用工程(市政交通)专 业乙级,有效期:2013年08月14日至2018年08月13日;《工 程咨询单位资格证书》农业及公路专业丙级,有效期:2013年08 月14日至2018年08月13日。 无 无 接受捐 赠 资助及 使 用 情况 填表人: 李朝惠 联系电话:13099827079 报送日期:2016年03月03日

153230000145-楚雄彝族自治州发展和改革委员会-楚雄州工程咨询中心(1).doc




