课题论证活页.doc
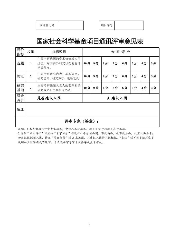
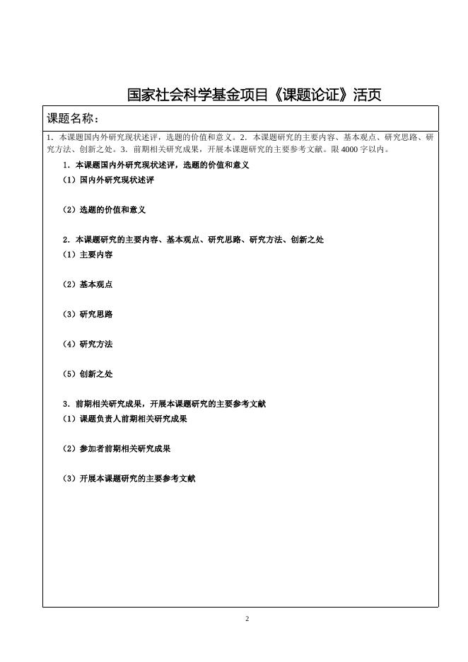
项目登记号 项目序号 国家社会科学基金项目通讯评审意见表 评价 指标 权重 指标说明 选题 3 主要考察选题的学术价值或应用 价值,对国内外研究状况的总体 把握程度。 10 分 9 分 8分 7分 6分 5分 4分 3分 论证 5 主要考察研究内容、基本观点、 10 分 9 分 研究思路、研究方法、创新之处。 8分 7分 6分 5分 4分 3分 研究 基础 2 主要考察课题负责人的前期相关 研究成果和主要参考文献。 8分 7分 6分 5分 4分 3分 综合 评价 专 家 评 分 10 分 9 分 是否建议入围 A.建议入围 备注 评审专家(签章): 说明:1.本表由通讯评审专家填写,申请人不得填写。项目登记号和项目序号不填。 2.请在“评价指标”对应的“专家评分”栏选择一个分值画圈,不能漏画,也不能多画,权重仅供参考; 如建议该课题入围,请在“综合评价”栏 A 上画圈,不建议入围的不做标记。“备注”栏可简要填写需要 说明的其他事项或不填写。本表须评审专家本人签字或盖章有效。 1 国家社会科学基金项目《课题论证》活页 课题名称: 1.本课题国内外研究现状述评,选题的价值和意义。2.本课题研究的主要内容、基本观点、研究思路、研 究方法、创新之处。3.前期相关研究成果,开展本课题研究的主要参考文献。限 4000 字以内。 1.本课题国内外研究现状述评,选题的价值和意义 (1)国内外研究现状述评 (2)选题的价值和意义 2.本课题研究的主要内容、基本观点、研究思路、研究方法、创新之处 (1)主要内容 (2)基本观点 (3)研究思路 (4)研究方法 (5)创新之处 3.前期相关研究成果,开展本课题研究的主要参考文献 (1)课题负责人前期相关研究成果 (2)参加者前期相关研究成果 (3)开展本课题研究的主要参考文献 2 3 说明:1.活页文字表述中不得直接或间接透露个人信息或相关背景资料,否则取消参评资格。 2.课题名称要与《申请书》一致,一般不加副标题。前期相关研究成果只填成果名称、成果形式(如论文、专著、研究 报告等)、作者排序、是否核心期刊等,不得填写作者姓名、单位、刊物或出版社名称、发表时间或刊期等。与本课题 无关的成果、承担的各类项目等不能作为前期成果填写。课题负责人和参加者的成果分开填写,合作者注明作者排序。 成果名称、成果形式等须与《申请书》一致。申请人的前期成果不列入参考文献。 3.凡以博士学位论文或博士后出站报告为基础申报的课题,须注明学位论文(报告)与本课题的联系和区别。 4.本表须用 A3 纸双面印制,一般为 4 个 A4 版面。请用合适的字体字号(如 5 号楷体或宋体)和行距排版。 4

课题论证活页.doc


