富平县臻赛拓装饰材料厂墙体装饰材料生产项目.pdf
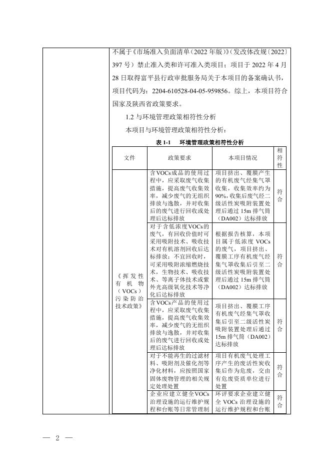
建设项目环境影响报告表 (污染影响类) 项 称: 墙体装饰材料生产项目 建设单位(盖章): 富平县臻赛拓装饰材料厂 编 目 制 名 日 期: 二〇二二年九月 中华人民共和国生态环境部制 一、建设项目基本情况 建设项目名称 墙体装饰材料生产项目 项目代码 2204-610528-04-05-959856 建设单位联系人 龚紫意 联系方式 18235741817 建设地点 陕西 省(自治区) 渭南 市 富平县 (区) 齐村镇 (街道)三合村 地理坐标 (经度:109 度 5 分 18.247 秒,纬度:34 度 48 分 1.537 秒) 国民经济 行业类别 C2929 塑料板、 管、型材制造 建设项目 行业类别 建设性质 √新建(迁建) □改建 □扩建 □技术改造 建设项目 申报情形 二十六、橡胶和塑料制品 业 29 53. 塑 料 制 品业 292 中其他类 √首次申报项目 □不予批准后再次申报项 目 □超五年重新审核项目 □重大变动重新报批项目 项目审批(核准/ 富平县行政审 项目审批(核准/ 2204-610528-04-05-959856 备案)部门(选填) 批服务局 备案)文号(选填) 总投资(万元) 1000 环保投资(万元) 23 环保投资占比(%) 2.3 施工工期 12 个月 用地(用海) 面积(m2) 6000 是否开工建设 √否 是: 专项评价设置情况 无 规划情况 无 规划环境影响 评价情况 无 规划及规划环境 影响评价符合性分析 无 1.1 相关情况分析判定 其他符合性分析 经检索,本项目不属于《产业结构调整指导目录 2019 年 本》中鼓励类,限制类和淘汰类项目,可视为允许类;项目 — 1 — 不属于《市场准入负面清单(2022 年版)》 (发改体改规〔2022〕 397 号)禁止准入类和许可准入类项目;项目于 2022 年 4 月 28 日取得富平县行政审批服务局关于本项目的备案确认书, 项目代码为:2204-610528-04-05-959856。综上,本项目符合 国家及陕西省政策要求。 1.2 与环境管理政策相符性分析 本项目与环境管理政策相符性分析: 表 1-1 文件 环境管理政策相符性分析 政策要求 含 VOCs 成 品 的 使 用 过 程中,应采取废气收集 措施,提高废气收集效 率,减少废气的无组织 排放与逸散,并对收集 后的废气进行回收或处 理后达标排放 对 于 含低 浓 度 VOCs 的 废气,有回收价值时可 采用吸附技术、吸收技 术对有机溶剂回收后达 标排放;不宜回收时, 可采用吸附浓缩燃烧技 术,生物技术、吸收技 《挥发性 术、等离子体技术或紫 有 机 物 外光高级氧化技术等净 ( VOCs ) 化后达标排放 污染防治 含 VOCs 产 品 的 使 用 过 技术政策》 程中,应采取废气收集 措施,提高废气收集效 率,减少废气的无组织 排放与逸散,并对收集 后的废气进行回收或处 理后达标排放 对于不能再生的过滤材 料、吸附剂及催化剂等 净化材料,应按照国家 固体废物管理的相关规 定处理处置 企 业 应 建 立 健 全 VOCs 治理设施的运行维护规 程和台账等日常管理制 — 2 — 本项目情况 相 符 性 项目挤出、覆膜产生 的有机废气经集气罩 收集,收集效率约为 90%,收集后废气经二 级活性炭吸附装置处 理后通过 15m 排气筒 (DA002)达标排放 符 合 根据报告核算,本项 目 属 于 低 浓 度 VOCs 的废气,项目挤出、 覆膜工序有机废气经 集气罩收集后引至二 级活性炭吸附装置处 理后通过 15m 排气筒 (DA002)达标排放 符 合 项目挤出、覆膜工序 有机废气经集气罩收 集后引至二级活性炭 符 吸附装置处理后通过 合 15m 排气筒(DA002) 达标排放 项目有机废气处理工 序产生的废活性炭收 集后作为危废,交由 有危废资质单位进行 处置 环评要求企业建立健 全 VOCs 治理设施的 运行维护规程和台账 符 合 符 合 度,并根据工艺要求定 期对各类设备、电气、 自控仪表等进行检修维 护,确保设施的稳定运 行 加强有机废气收集与治 理,有机废气收集率不 低于80% 《 “ 十 三 五”挥发性 有机物污 染防治工 作方案》 《重点行 业挥发性 有机物综 合治理方 案》的通知 (环大气 〔2019〕53 号) 重点地区要严格限制石 化、化工、包装印刷、 工 业 涂 装 等 高 VOCs 排 放建设项目。新建涉 VOCs 排 放 的 工 业 企 业 要入园区 企业应规范内部环保管 理制度,制定VOCs 防 治设施运行管理方案, 相关台账至少保存3年 以上 含 VOCs 物 料 生 产 和 使 用过程,应采用有效收 集措施或在密闭空间中 操作 全面加强无组织排放控 制。重点对含 VOCs 物 料(包括含 VOCs 原辅 材料、含 VOCs 产品、 等日常管理制度,并 加强对各类设备的检 修维护 项目挤出、覆膜工序 符 上方设置集气罩,收 合 集效率 90% 本项目位于富平县齐 村镇三合村,根据部 长信箱“关于无工业园 区 就 不 能 新 建 涉 VOCs 工 业 企 业 的 回 复”内容可知,《“十三 五”挥发性有机物污染 防治工作方案》中提 到“新建涉 VOCs 排放 的工业企业要入园 区”,是指全国新建涉 高 VOCs 排放的建设 项目,即石化、化工、 符 包装印刷、工业涂装 合 等重点行业及其他工 业行业 VOCs 排放量 大、排放强度高的新 建项目,原则上要进 入园区,各地应结合 当地大气污染防治工 作需求,综合确定新 建涉高 VOCs 排放项 目准入规模及要求。 本项目为塑料板生产 项目,不属于高 VOCs 排放项目,可不入园 区 企业建立环保管理制 度,同时建立管理台 账,台账 至少保存 3 年 符 合 项目挤出、覆膜工序 上方设置集气罩 符 合 项目挤出、覆膜工序 上方设置集气罩,收 集效率可达 90% 符 合 — 3 — 含 VOCs 废料以及有机 聚合物材料等)储存、 转移和输送、设备与管 线组件泄漏、敞开液面 逸散以及工艺过程等五 类排放源实施管控,通 过采取设备与场所密 闭、工艺改进、废气有 效收集等措施,削减 VOCs 无组织排放 提高废气收集率。遵循 “应收尽收、分质收集” 的原则,科学设计废气 收集系统,将无组织排 放转变为有组织排放进 行控制。采用全密闭集 气罩或密闭空间的,除 行业有特殊要求外,应 保持微负压状态,并根 据相关规范合理设置通 风量,采用局部集气罩 的,距集气罩开口面最 远处的 VOCs 无组织排 放位置,控制风速应不 低于 0.3 米/秒 低浓度、大风量废气, 宜采用沸石转轮吸附、 活性炭吸附、减风增浓 等浓缩技术,提高 VOCs 浓度后净化处理 实行重点排放源排放浓 度与去除效率双重控 制。车间或生产设施收 集 排 放 的 废 气 , VOCs 初始排放速率大于等于 3 千克/小时、重点区域 大于等于 2 千克/小时 的,应加大控制力度, 除确保排放浓度稳定达 标外,还应实行去除效 率控制,去除效率不低 于 80% 采用一次性活性炭吸附 技术的,应定期更换活 性炭,废旧活性炭应再 生或处理处置 建立管理台账,记录企 业生产和治污设施运行 — 4 — 项目挤出、覆膜工序 上方设置集气罩,收 集效率可达 90% 符 合 项目属于低浓度废 气,采用末端二级活 性炭吸附处理 符 合 项目有机废气收集后 经二级活性炭处理后 通 过 15m 排 气 筒 (DA002)排放,经处 理后有机废气排放浓 度稳定达标,项目有 机废气污染物初始排 放速率为 0.213kg/h, 小于 2kg/h,不执行实 行去除效率控制要求 符 合 项目活性炭定期更 换,收集后作为危废 交由有资质单位处置 符 合 项目建立管理台账, 记录企业生产和治污 符 合 的关键参数,在线监控 数要确保能够实时调 取,相关台账记录至少 保存三年 全面落实排污许可“一 证式”管理。深化工业污 染源治理,全面落实《排 污许可管理条例》 设施运行的关键参 数,相关台账记录至 少保存三年 项目建成后,按照《排 污许可管理条例》办 理排污许可手续 符 合 项目不属于家具制 加快推进家具制造、整 造、整车制造、机械 车制造、机械装备制造、 装备制造、汽修等行 汽 修 等 行 业 含 VOCs 产 业;不使用涂料、油 品源头替代;以包装印 符 墨、清洗剂,覆膜工 刷、工业涂装等行业为 合 序使用水性复合胶, 重点,加大低VOCs含量 满足《胶粘剂挥发性 的涂料、油墨、胶粘剂、 有机化合物限量标 清洗剂源头替代力度 准》(GB33372-2020) 全 面 提 升 涉 VOCs 污 染 项目挤出、覆膜工序 治理设施治理水平。开 上方设置集气罩,收 《 陕 西 省 展石化、化工、工业涂 集效率可达 90%;项 蓝 天 保 卫 装、包装印刷等重点行 目有机废气经二级活 战 2022 年 业VOCs污染整治,全面 性炭吸附处理后可达 符 工作方案》 提 升 治 理 设 施 VOCs 废 标排放;项目无组织 合 气收集率、治理设施同 废气满足《挥发性有 步运行率和去除率。全 机物无组织排放控制 面 落 实 VOCs 无 组 织 排 标 准 》 ( GB 放等标准要求 37822-2019)要求 按照“应收尽收”的原则 提升废气收集率,原则 上禁止设置废气排放系 项目设置集气罩;未 统旁路,必须保留的应 设置废气排放旁路。 安装自动监控设施。按 后期环保设施运行时 符 照与生产设备“先启后 按照与生产设备“先启 合 停”的原则提升治理设 后停”的原则运行。项 施运行率。按照“适宜高 目有机废气经二级活 效”的原则提高治理设 性炭处理后排放 施去除率,禁止稀释排 放 2020年7月1日起,全面 项目无组织废气满足 执行《挥发性有机物无 《挥发性有机物无组 符 《 2020 年 组织排放控制标准》, 织排放控制标准》 (GB 合 挥发性有 重点区域应落实无组织 37822-2019)要求 机物治理 排放特别控制要求 攻坚方案》 将无组织排放转变为有 (环大气 组织排放进行控制,优 项目挤出、覆膜工序 〔2020〕33 符 先采用密闭设备、在密 上方设置集气罩,收 号) 合 闭空间中操作或采用全 集效率可达 90% 密闭集气罩收集方式; — 5 — 对于采用局部集气罩 的,应根据废气排放特 点合理选择收集点位, 距集气罩开口面最远处 的 VOCs 无 组 织 排 放 位 置,控制风速不低于0.3 米/秒,达不到要求的通 过更换大功率风机、增 设烟道风机、增加垂帘 等方式及时改造 采用活性炭吸附技术 的,应选择碘值不低于 800毫克/克的活性炭, 并按设计要求足量添 加、及时更换 推进重点行业挥发性有 机物综合整治。建立石 化、化工、工业涂装、 包装印刷、家具、电子 制造、工程机械制造等 重点行业源头、过程和 末端全过程控制体系 《陕西省 人民政府 办公厅关 于印发“十 四五”生态 环境保护 规划的通 知》(陕政 办发 〔2021〕25 号) 全面落实《挥发性有机 物无组织排放控制标 准 》( GB37822-2019 ) 要求,持续开展无组织 排放排查整治工作,加 强含挥发性有机物物料 全方位、全链条、全环 节密闭管理 强化危险废物全过程环 境监管。完善危险废物 许可证审批与环境影响 评价文件审批的有效衔 接机制,严格落实危险 废物污染防治设施“三 同时”制度 深入推进大宗固体废物 污染防治。加强固体废 物源头减量和资源化利 用 环评要求企业选用符 合要求的活性炭,并 且定期更换活性炭 符 合 本项目不属于石化、 化工、工业涂装、包 装印刷、家具、电子 制造、工程机械制造 等重点行业;挤出、 覆膜工序上方设置集 气罩,收集效率可达 90%;收集后有机废气 经二级活性炭处理后 达标排放 相 符 项目无组织废气满足 《挥发性有机物无组 相 织排放控制标准》 符 (GB37822-2019)要 求 要求建设单位按照要 求建设危废暂存间, 与有资质单位签订危 废处置协议,合理处 置危废 相 符 项目一般固废能回用 的回用,不能回用的 收集后交由相关单位 处置 相 符 1.3“三线一单”相符性分析 项目与“三线一单”符合性分析见表 1-2。 — 6 — 表 1-2 “三线一 单” 生态保 护红线 环境质 量底线 资源利 用上线 负面清 单 “三线一单”符合性分析表 相符 性 本项目情况 本项目位于富平县齐村镇,属于渭南市“三线一 单”重点管控单元,运营期废气、废水、噪声、 固废采取相应的措施后,污染物可达标排放, 环评要求建设单位完善风险应急措施,完善风 险防范方案,确保风险发生时措施有效,降低 风险事故的发生,满足《渭南市人民政府关于 印发渭南市“三线一单”生态环境分区管控方案 的通知》 (渭政发〔2021〕35 号)中重点管控单 元要求 本项目位于环境空气不达标区,项目建成后产 生的废气经过处理后均可达标排放,生活污水 进入化粪池处理后定期清掏肥田,经预测,运 行后厂界昼夜间噪声达标排放;固废处置率 100%。项目建成后对环境的影响可接受 本项目运营过程中消耗一定量的水、电。水、 电等均由齐村镇提供,项目租赁已建成厂房, 未对区域土地资源利用总量造成负荷。符合资 源利用上限要求 对照《陕西省国家重点生态功能区产业准入负 面清单》(陕发改规划〔2018〕213 号),不属 于陕西省国家重点生态功能区产业准入负面清 单(第一批、第二批)中包含的地区;项目不 属于《市场准入负面清单(2022 年版)》(发 改体改规〔2022〕397 号)禁止准入类和许可准 入类项目;项目建设符合国家产业政策,不属 于环境准入负面清单 相符 相符 相符 相符 — 7 — 本项目与《渭南市人民政府关于印发渭南市“三线一单”生态环境分区管控方案的通知》(渭政发〔2021〕35 号)中渭南市生 态环境总体准入清单符合性分析见表 1-3: 表 1-3 区县 环境管 控单元 名称 管控单元分 类 管控要求 空间布局 约束 水环境城镇 生活污染重 点管控区 污染排放 管控 渭南 市富 平 县 重点管 控单元 空间布局 约束 水环境农业 污染重点管 控区 大气环境受 体敏感区 — 8 — 本项目与渭南市生态环境总体准入清单符合性分析 污染排放 管控 空间布局 约束 加快建设城中村、老旧城区、建制镇、城乡结 合部等生活污水收集管网,填补污水收集管网 空白区。新建居住社区应同步规划、建设污水 收集管网,推动支线管网和出户管的连接建 设。 1.城镇新区管网建设及老旧城区管网升级改造 中实行雨污分流,推进初期雨水收集、处理和 资源化利用。 2.加强污水处理厂运维水平,保证出水水质稳 定达到《黄河流域(陕西段)污水综合排放标 准》的最新要求。 3.加强排污口长效监管。 1.科学划定畜禽养殖限养区与禁养区。 2.实施农村清洁工程,因地制宜地实行农村污 水、垃圾的统一处理,开展河道清淤疏浚,推 进农村环境综合整治。 1.规模化畜禽养殖场(小区)要根据污染防治 需要,配套建设粪便污水贮存、处理、利用设 施。散养密集区实行畜禽粪便污水分户收集、 集中处理利用。 2.推广低毒、低残留农药使用。 1.严格控制新增煤电、石化、化工、钢铁、有色 金属冶炼、建材等“两高”行业项目(民生等项目 除外,后续对“两高”范围国家如有新规定的,从 其规定)。 项目情况 面积 本项目位于齐村镇三合村, 项目所在地无污水管网,生 活污水依托项目区化粪池收 集后定期清掏 符合性 符合 6000m2 本项目生活污水依托项目区 化粪池收集后定期清掏,无 污水外排口 符合 本项目不属于畜禽养殖业 项目生活污水依托化粪池收 集后定期农户清掏,生活垃 圾分类后环卫部门清运 符合 6000m2 本项目不属于畜禽养殖业 本项目为塑料板管型材制 造,不属于两高行业,项目 运营期产生污染物经处理后 能达标排放,不属于重污染 符合 6000m2 符合 污染排放 管控 空间布局 约束 大气环境高 排放区 污染排放 管控 空间布局 约束 大气环境布 局敏感区 污染排放 管控 大气环境弱 扩散区 空间布局 约束 2.加快城市建成区重污染企业搬迁改造或关闭 企业 退出。 1.区域内保留企业采用先进生产工艺、严格落 实污染治理设施,污染物执行超低排放或特别 排放限值。 本项目不属于落后工艺,项 2.控制机动车增速,推动汽车(除政府特种车 目区不设置食堂 辆外)全面实现新能源化。 3.加大餐饮油烟治理力度,排放油烟的饮食业 单位全部安装油烟净化装置并实现达标排放。 1.利用新工艺、新技术积极发展高端装备制造 业,航空航天装备、化工、增材制造行业。 本项目不属于高端装备制造 2.加大新技术、新工艺、新设备的研发推广应 业,航空航天装备、化工、 增材制造行业 用力度。 3.推动产业集群升级改造,产业集群转型升级。 6000m2 1.控制氮氧化物、颗粒物、挥发性有机物的排 本项目运营期废气采取相应 放。 措施后,可达标排放;项目 2.对高能耗高污染行业企业采用更加先进高效 不属于高耗能高污染行业 的污染控制措施。 严格控制新增煤电、石化、化工、钢铁、有色 金属冶炼、建材等“两高”行业项目(民生等项 本项目不属于两高行业 目除外,后续对“两高”范围国家如有新规定 的,从其规定)。 1.区域内保留企业采用先进生产工艺、严格落 实污染治理设施,污染物执行超低排放或特别 6000m2 本项目无落后生产工艺,项 排放限值。 目废气经处理后可达标排 2.控制机动车增速,推动汽车(除政府特种车 放;项目运营期采用电加热, 辆外)全面实现新能源化。 不使用燃煤设施 3.进行散煤替代,加快铺设天然气管网和集中 供暖管网。 严格控制新增煤电、石化、化工、钢铁、有色 金属冶炼、建材等“两高”行业项目(民生等项 本项目不属于两高行业 6000m2 目除外,后续对“两高”范围国家如有新规定 符合 符合 符合 符合 符合 符合 — 9 — 污染排放 管控 空间布局 约束 高污染燃料 禁燃区 资源利用 效率要求 空间布局 约束 农用地污染 风险重点管 控区 环境风险 防控 建设用地污染 风险管控区 — 10 — 空间布局 约束 的,从其规定)。 1.加强大气污染物减排力度,推进散煤替代和 本项目运营期废气采取相应 清洁利用,推进“煤改电”、“煤改气”工程。 措施后可达标排放,项目采 2.严禁秸秆燃烧,强化扬尘管控。 用电加热,不使用燃煤设施 1.禁止销售、燃用高污染燃料。 2.禁止新建、扩建燃用高污染燃料的设施(城 市集中供热应急、调峰锅炉除外)。 本项目运营期采用电加热, 3.已建成使用高污染燃料的各类设备应当拆除 不使用燃煤设施 或者改用管道天然气、页岩气、液化石油气、 电或其他清洁能源。 1.推进禁燃区高污染燃料清零工作,逐步扩大 禁燃区。 本项目运营期采用电加热, 2.加快发展清洁能源和新能源,因地制宜发展 不使用燃煤设施 生物质能、地热能等。 1.执行退耕还林还草政策,采取农作物种植结 构调整、土地流转、季节性休耕等措施,严格 本项目租赁已建厂房安装设 管控重度污染耕地。 备,项目所在地块用地性质 2.按照《中华人民共和国土壤污染防治法》、《土 为工业用地,不涉及农用地 壤污染防治行动计划》、《农用地土壤环境管理 办法(试行)》等相关规 定进行管理。 1.严格管控类耕地,主要采取种植结构调整或 者按照国家计划经批准后进行退耕还林还草 本项目租赁已建厂房安装设 等风险管控措施。 备,项目所在地块用地性质 2.对威胁地下水、饮用水水源安全的严格管控 为工业用地,不涉及农用地 类耕地,应制定环境风险管控方案,并上传农 用地环境信息系统。 1.未达到土壤污染风险评估报告确定的风险管 控、修复目标的建设用地地块,禁止开工建设 本项目租赁已建厂房安装设 任何与风险管控、修复无关的项目。 备,项目采取防渗措施,从 2.土壤污染重点监管单位生产经营用地的用途 源头避免对土壤的污染 变更或者在其土地使用权收回、转让前,应当 由土地使用权人按照规定进行土壤污染状况 符合 符合 6000m2 符合 符合 6000m2 符合 6000m2 符合 环境风险 防控 地下水超采 区 资源利用 效率要求 调查。 3.用途变更为住宅、公共管理和公共服务用地 的地块,依法开展土壤污染状况调查和风险评 估。未达到风险管控或修复目标的污染地块, 禁止开工建设任何与风险管控和修复无关的 项目。 4.按照《中华人民共和国土壤污染防治法》、《土 壤污染防治行动计划》、《工矿用地土壤环境管 理办法(试行)》等相关 规定进行管 理。 1.加强土壤污染重点监管单位排污许可管理, 严格控制有毒有害物质排放,督促落实土壤污 染隐患排查制度,按要求开展自行监测,结果 本项目租赁已建成厂房安装 向社会公开。 2.在矿产资源开发利用活动集中的区域(华州 设备,本项目不属于土壤污 区、潼关县)严格执行重点污染物特别排放限 染重点监管单位,不涉及重 值。强化尾矿库日常环境监管。 金属排放 3.在涉重金属产业分布集中、重金属环境问题 突出的区域、流域,严格实施重金属排放总量 控制。 1.地下水超采地区,县级以上地方人民政府应当 采取措施,制定地下水压采方案并严格落实, 严格控制开采地下水。 2.地下水超采区划为地下水禁止开采区的,不得 新建地下水取水工程,已建的自备地下水取水 工程应当限期关闭。划为地下水限制开采区的, 本项目用水由齐村镇提供, 不使用地下水 应当严格控制开采地下水,逐年削减地下水开 采量,不得新建一般地下水取水工程。食品、 制药、饮料、酿造行业和其他对用水有特殊要 求确需建设地下水取水工程的,应当经县级以 上水行政主管部门批准。 符合 6000m2 符合 — 11 — 生态用水补 给区 资源利用 效率要求 1.合理配置水资源,将生态用水纳入流域水资 源配置和管理,实施水资源统一调度,推进闸 坝生态调度,优先保障生态用水。 2.健全生态泄流、生态流量监控、加大环境执 法与督查力度等途径和措施保障河湖生态用 水。 3.增加枯水期河道下泄流量,确保河湖基本生 态环境用水量。 本项目用水由齐村镇提供, 不涉及生态水 6000m2 符合 本项目符合《渭南市人民政府关于印发渭南市“三线一单”生态环境分区管控方案的通知》 (渭政发〔2021〕35 号)中渭南市 生态环境总体准入清单要求,项目生态环境管控单元位置图详见附图 8。 1.4 选址合理性分析 ①用地分析:项目位于渭南市富平县齐村镇三合村,项目西侧、东侧为建达厂房,北侧为建达厂区道路,南侧为乡间道路, 项目用地性质为工业用地,土地证见附件 3,根据富平县齐村镇人民政府出具文件,本项目用地符合齐村镇土地利用总体规划, 证明材料见附件 4。 ②公用工程分析:本项目用水由齐村镇给水管道提供,依托租赁厂房已建成给水管道;用电由齐村镇供电管网提供,项目用 电主要为员工日常以及生产用电,依托租赁厂房已建供电管线;生活污水依托项目区已建化粪池处理后定期清掏肥田。由此分析, 项目公用工程可满足生产需求。 ③污染物影响分析:运营期破碎、磨粉工序设置密闭间,上方设置集气罩收集粉尘,混料机上方设置集气罩收集粉尘,所有 粉尘收集后引至布袋除尘器处理后通过 15m 排气筒(DA001)排放,挤出、覆膜工序废气经集气罩收集后引至二级活性炭吸附处 理后通过 15m 排气筒(DA002)排放。项目生活污水依托项目区已建成化粪池处理后定期清掏肥田。项目运营期选用低噪声设备, 安装基础减振、隔声措施,进行合理布局,高噪设备均布置在车间内,经厂房隔声、距离衰减等降噪措施后,噪声对周边环境影 响较小;生活垃圾分类收集后由环卫工人清运;边角料、不合格产品破碎磨粉后回用,废包装袋收集后暂存一般固废暂存处,定 — 12 — 期外售;废机油、含油抹布、废活性炭等危废分类收集后暂存于危废暂存间,定期交由有危废资质单位进行处置。项目运营期产 生的废气、废水、噪声和固体废物等方面环境影响,在采用相应的污染防治措施后,均能实现达标排放和合理处置。 ④周围制约因素分析:项目建成后废气、废水、噪声和固体废物在采用相应的污染防治措施后,均能实现达标排放和合理处 置。项目周边 500m 范围内无饮用水源保护区、自然保护区和重要渔业水域等环境,采取措施后,噪声对敏感点的贡献值可达标, 故本项目的建设不存在制约因素。 综上所述,评价认为本项目选址合理可行。 — 13 — 二、建设项目工程分析 2.1 项目概况 (1)项目名称:墙体装饰材料生产项目; (2)建设单位:富平县臻赛拓装饰材料厂; (3)建设性质:新建; (4)建设地点:陕西省渭南市富平县齐村镇三合村,项目西侧、东侧为 建达厂房,北侧为建达厂区道路,南侧为乡间道路; (5)项目总投资:1000 万元,企业自筹; (6)建设生产线规模:项目总建筑面积 6000m2,其中利用已建成厂房 面积 5800m2,已建成办公室 200m2,新建 22 条墙板生产线、8 条装饰线条生 产线,全部建成后年产墙板 3000t,装饰线条 1000t。 2.2 工程规模及建设内容 本项目租赁已建成的厂房进行生产,主要建设规模见表 2-1。 表 2-1 建设 内容 工程 类别 工程 名称 主体 工程 生产 车间 辅助 工程 储运 工程 办公 区 冷却 塔 原料 库 产品 库 供电 公用 工程 给水 排水 采暖 制冷 环保 工程 废气 建设项目组成一览表 现有项目内容 建筑面积为 5800m2,钢结构,主要生产竹木纤维墙板、 厂房租赁 装饰线条,建设 22 条墙板生产线、8 条装饰线条生产线、 设备新建 原料库、产品库 位于项目区西南角,建筑面积为 200m2,主要用于日常 租赁 办公 位于生产车间内,循环水池容积 30m3,用于挤出工序冷 新建 却 位于生产车间内北侧,建筑面积为 700m2 ,主要存放 在租赁厂 PVC、碳酸钙、竹木粉、稳定剂等,采用袋装存放 房内划分 位于生产车间内南侧,建筑面积为 800m2,主要存放竹 区域 木纤维墙板、装饰线条 供电来源由齐村镇供电管网接入,依托项目区已建配电 依托 室 供水来源由齐村镇供水管道接入,依托项目区已建供水 依托 管道,项目区供水管道采用环状铺设,本项目依托可行 项目冷却水循环使用,生活污水依托项目区已建化粪池 依托 处理后定期清掏肥田,依托化粪池总容积为 200m3 办公区采用分体式空调进行冬季采暖和夏季制冷,生产 / 过程采用电加热 破碎、磨粉工序设置密闭间,上方设置集气罩收集粉尘, 混料机上方设置集气罩收集粉尘,所有粉尘收集后引至 新建 布袋除尘器处理后通过 15m 排气筒(DA001)排放 挤出、覆膜工序废气经集气罩收集后引至二级活性炭处 — 14 — 备注 新建 理后通过 15m 排气筒(DA002)排放 废水 噪声 冷却水循环使用,生活污水依托项目区已建化粪池处理 后定期清掏肥田,依托化粪池总容积为 200m3,依托化 粪池位于本项目厂房东侧 选用低噪声设备,安装基础减振、隔声措施,进行合理 布局,高噪设备均布置在车间内 生活垃圾分类收集后由环卫部门定期清运 固废 依托 新建 新建 边角料、不合格产品破碎磨粉后回用,废包装袋收集后 暂存于一般固废暂存处,定期外售 废机油、含油抹布、废活性炭等危废收集后暂存于危废 暂存间,定期交由有危废资质单位进行处置,危废暂存 间位于车间西南角,建筑面积 5m2 新建 新建 2.3 项目产品方案 表 2-2 项目产品方案 序号 名称 年产量 1 竹木纤维墙板 3000t 2 装饰线条 1000t 3 合计 4000t 备注:本项目产品执行《装配式建筑用墙板技术要求》(JC/T578-2021)要求。 2.4 项目原辅用料 表 2-3 序号 名称 单位 项目原辅用料 消耗定额 一 备注 竹木纤维墙板 1 PVC 树脂 t/a 750.058 袋装存放,规格 50kg/袋,厂区最大存储 5t 2 竹粉 t/a 650.045 袋装存放,规格 50kg/袋,厂区最大存储 5t 3 木粉 t/a 650.045 袋装存放,规格 50kg/袋,厂区最大存储 5t 4 碳酸钙 t/a 700.065 袋装存放,规格 50kg/袋,厂区最大存储 5t 5 加工助剂 t/a 98.931 袋装存放,规格 50kg/袋,厂区最大存储 1.5t 6 稳定剂 t/a 150.011 袋装存放,规格 25kg/袋,厂区最大存储 2t 7 水性复合胶 t/a 3 桶装存放,规格 10kg/桶,厂区最大存储 0.8t 8 表面材料 万 m2/a 4 / 二 装饰线条 1 PVC 树脂 t/a 250.02 袋装存放,规格 50kg/袋,厂区最大存储 5t 2 竹粉 t/a 217.35 袋装存放,规格 50kg/袋,厂区最大存储 5t 3 木粉 t/a 217.35 袋装存放,规格 50kg/袋,厂区最大存储 5t 4 碳酸钙 t/a 235.35 袋装存放,规格 50kg/袋,厂区最大存储 5t 5 加工助剂 t/a 29.643 袋装存放,规格 25kg/袋,厂区最大存储 0.5t 6 稳定剂 t/a 50.007 袋装存放,规格 25kg/袋,厂区最大存储 0.5t 7 水性复合胶 t/a 1 桶装存放,规格 10kg/桶,厂区最大存储 0.2t — 15 — 8 表面材料 万 m2/a 1.2 / 9 机油 t/a 0.25 桶装存放,规格 25kg/桶,厂区最大存储 0.05t 三 能源 1 水 / 275.4m3/a 来源由齐村镇供水管道接入 2 电 / 20 万 kWh/a 来源由齐村镇供电管网接入 项目原料理化性质如下: 表 2-4 序号 本项目部分原料理化性质一览表 名称 理化性质 1 PVC 树脂 PVC 为无定形结构的白色粉末,支化度较小。工业生产的 PVC 分子量一般在 5~12 万范围内,具有较大的多分散性,分子量随 聚合温度的降低而增加。无固定熔点,80~85℃开始软化,130℃ 变为粘弹态,160~180℃开始转变为粘流态。其抗张强度 60MPa 左右,冲击强度 5~10kJ/m2,无毒、无味,密度小,PVC 很坚硬, 只能溶于环己酮、二氯乙烷和四氢呋喃等少数溶剂中,对有机和 无机酸、碱、盐均稳定,化学稳定性随使用温度的升高而降低 2 竹木粉 3 碳酸钙 4 加工助剂 5 稳定剂 6 水性复合胶 本项目使用的竹木粉为竹子以及杨木磨成的粉末 比重:2.715g/cm3,颜色:白色或灰色,透明度:不透明,密度: 2.93g∕cm3,熔点:825°C,水溶性:几乎不溶于水,碳酸钙用于 塑料中与树脂亲合性好可有效增加或调节材料刚性、韧性以及弯 曲强度等,并可改善塑料加工体系的流变性能降低塑化温度,提 高制品尺寸稳定耐热性及表面光洁性 本项目使用的加工助剂为丙烯酸酯共聚物,其加工性能和耐候性 能好,表面光洁度高 本项目采用钙锌稳定剂,由钙盐、锌盐、润滑剂、抗氧剂等为主 要组分采用特殊复合工艺而合成,用于减慢反应,保持化学平衡, 降低表面张力,防止光、热分解或氧化分解等作用 本项目使用水性 PVC 复合胶,以高分子聚合物配合树脂制作而 成。外观乳白色粘稠液体,固含量≥45%,粘度≥10000cpa.s,pH 值 5-7 , 满 足 《 胶 粘 剂 挥 发 性 有 机 化 合 物 限 量 标 准 》 (GB33372-2020)要求 2.5 项目生产设备 项目主要生产设备见表 2-5。 表 2-5 序号 1 2 3 4 5 6 — 16 — 项目生产设备 设备名称 数量(台/条) 竹木纤维墙板 混料机 5 磨粉机 5 破碎机 5 竹木纤维墙板挤出生产线 22 覆膜机 22 冷却塔 2 装饰线条 安装位置 混料区 混料区 混料区 挤出区 挤出区 挤出区 1 2 3 4 5 6 混料机 磨粉机 破碎机 装饰线条挤出生产线 覆膜机 冷却塔 公辅及环保设施 空压机 环保风机 8 9 3 3 3 8 8 1 混料区 混料区 混料区 挤出区 挤出区 挤出区 3 2 车间 车间 2.6 公用工程及辅助设施 (1)给水 本项目用水主要包括员工日常生活用水以及冷却用水,根据建设单位提 供的资料,劳动定员 30 人。 ①生活用水 根据《陕西省行业用水定额》(DB61/T943-2020),员工生活用水量按 27L/人·d,年用水天数 300 天,则用水量为 0.81m3/d,243m3/a。 ②冷却用水 本项目的生产用水主要为冷却用水,挤出工序经冷却水池冷却,本项目 冷却水池规格为 5×3×2m,冷却水储水量按水池体积的 90%算,则储水量为 (5×3×2)m3×90%=27m3。因蒸发损耗,根据温度,定期进行补充,平均后 每个月补充一次,补充水量按储水量的 10%计,则年补充用水量为 32.4m3/a。 本项目冷却水循环使用,定期补充,不外排。 (2)排水 项目冷却水循环使用,定期补充,不外排;生活污水依托项目区已建化 粪池处理后定期清掏肥田。水平衡见图 2-1。用水、排水量见表 2-6。 表 2-6 项目用水及排水情况表 天数 序 号 用水类 别 规模 用水量 1 生活用 水 30 人 27L/ (人·d) 2 冷却用 水 / 0.108m3/d 合计 日用水 年用水 日排水 年排水 3 3 3 量(m /d) 量(m /a) 量(m /d) 量(m3/a) 0.81 243 0.648 194.4 0.108 32.4 0 0 0.918 275.4 0.648 194.4 300d 注:生活用水产污系数取 0.8。 — 17 — 0.162 0.81 新鲜水 生活用水 0.918 0.648 化粪池 0.648 清掏肥田 0.108 0.108 图 2-1 冷却用水 27 本项目用水平衡图 单位 m3/d (3)供电 项目用电由齐村镇提供,根据建设单位提供资料,项目年用电量 20 万 kWh。 (4)采暖及制冷 项目挤出熔融工序采用电加热,员工办公采用分体式空调进行采暖制冷。 2.7 项目投资及资金来源 项目总投资 1000 万元,资金来源为企业自筹。 2.8 劳动定员及生产制度 本项目劳动定员 30 人,项目年工作 300d,3 班制,每班 8h,每班 10 人。 2.9 施工周期 本项目施工建设期 12 个月,拟开工时间为 2022 年 10 月。 2.10 总平面布局 项目车间内按工艺流程进行布设,混料区设置在北侧,挤出生产线设置 在混料区南侧,方便上料,覆膜区位于挤出线南侧,顺应工艺流程需要。项 目功能分区明确,简单合理,综上,项目平面布置合理。 2.11 环保投资 项目总投资为 1000 万元,环保投资 23 万元,占总投资 2.3%,概算见表 2-7。 表 2-7 项目 类别 废气 噪声 — 18 — 污染源 投料破碎 磨粉工序 挤出、覆 膜工序 厂区 本项目环保投资概算 (万元) 建设项目及内容 安装位置,数量 破碎、磨粉工序设置密闭间 集气罩+布袋除尘器+15m 排气筒 集气罩+二级活性炭+15m 排气筒 低噪声设备、基础减振、厂房吸声材 投料破碎磨粉工 序,1 套 挤出、覆膜工序, 1套 厂区 投资 7 8 1.5 固废 厂区 厂区 厂区 日常运行 料等 生活垃圾桶 一般固废暂存场所 危废收集桶、危废暂存间、危废处置 协议 环境监测 合计 项目区 西南角,1 处 0.5 1.5 西南角,1 间 3 / 1.5 23 施工期环境影响分析: 本项目施工期主要为设备安装,主要污染物包括施工过程产生施工机械 噪声、垃圾以及施工人员生活污水和生活垃圾。 运营期环境影响分析: 竹木纤维墙板: 碳酸钙 助剂 PVC 树脂粉末 粉尘、噪声 投料 粉尘、噪声 混料 挤出成型 有机废气、噪声 工艺 流程 和产 排污 环节 冷却 质检 竹、木粉 稳定剂 电加热 粉碎 粉尘、噪声 循环水冷却 不合格产品 边角料 噪声 切割 有机废气、噪声 覆膜 包装入库 图 2-2 竹木纤维墙板生产工艺及产污环节图 工艺流程简述: 1.投料 项目原料为袋装存贮,投料时人工将原料袋划破,人工投入料斗内,通 过管道螺旋密闭输送进入密闭混料机内,进行密闭混合搅拌,该工序人工划 袋、投入料斗会产生粉尘。 — 19 — 2.混料 各种原料在混料机内混合,混料工序在密闭混料机内进行,该工序会产 生粉尘、噪声。 3.挤出成型 将混合均匀的原料,经管道螺旋密闭输送至挤出机内,在高温(采用电 加热,130℃) 、高压态下,通过异型模口挤出型材,型材经冷却水冷却定型。 项目使用树脂原料 PVC 在 80~85℃开始软化,130℃变为粘弹态,未达到 PVC 分解温度,但树脂会在高温下部分挥发少量的有机废气,该工序产生有机废 气、噪声。 4.质检 对冷却后的型材进行检验,达到质量要求的进入下一环节,达不到质量 要求的型材经粉碎后再次加工二次利用,不外排。粉碎工序会产生粉尘、噪 声。 5.切割 冷却后的产品进行切割,该工序会产生噪声。 6.覆膜 对切割后成品,根据客户的要求,进行覆膜,覆膜采用水性复合胶进行 覆膜,采用覆膜机在常温,压力作用下,将表面材料附着在竹木纤维墙板上。 水性复合胶在常温时产生少量的有机废气,覆膜工序会产生噪声。 7.包装入库 覆膜后的产品进行包装入库。 竹木纤维板材物料平衡表如下: 表 2-8 序号 — 20 — 竹木纤维板材物料平衡表 输入 单位:t/a 输出 1 PVC 树脂 750.058 产品 3000 2 竹粉 650.045 粉尘 0.882 3 木粉 650.045 非甲烷总烃 1.273 4 碳酸钙 700.065 / / 5 加工助剂 98.931 / / 6 稳定剂 150.011 / / 7 复合胶 3 / / 合计 8 3002.155 注:除尘器收集粉尘回用,不计入物料平衡表中。 / 3002.155 装饰线条生产工艺: 稳定剂 PVC 树脂粉末 粉尘、噪声 投料 粉尘、噪声 混料 助剂 碳酸钙 竹、木粉 电加热 有机废气、噪声 挤出成型 循环水冷却 冷却 质检 噪声 切割 有机废气、噪声 覆膜 粉碎 粉尘、噪声 不合格产品 边角料 包装入库 图 2-3 装饰线条生产工艺及产污环节图 工艺流程简述: 1.投料 项目原料为袋装存贮,投料时人工将原料袋划破,人工投入料斗内,通 过管道螺旋密闭输送进入密闭混料机内,进行密闭混合搅拌,该工序人工划 袋、投入料斗会产生粉尘。 2.混料 各种原料在混料机内混合,混料工序在密闭混料机内进行,该工序会产 生粉尘、噪声。 3.挤出成型 将混合均匀的原料,经管道螺旋密闭输送至挤出机内,在高温(采用电 加热,130℃) 、高压态下,通过异型模口挤出型材,型材经冷却水冷却定型。 项目使用树脂原料 PVC 在 80~85℃开始软化,130℃变为粘弹态,未达到 PVC — 21 — 分解温度,但树脂会在高温下部分挥发少量的有机废气,该工序产生有机废 气、噪声。 4.质检 对冷却后的型材进行检验,达到质量要求的进入下一环节,达不到质量 要求的型材经粉碎后再次加工二次利用,不外排。粉碎工序会产生粉尘、噪 声。 5.切割 冷却后的产品进行切割,该工序会产生噪声。 6.覆膜 对切割后成品,根据客户的要求,进行覆膜,覆膜采用水性复合胶进行 覆膜,采用覆膜机在常温,压力作用下,将表面材料附着在竹木纤维线条上。 水性复合胶在常温时产生少量的有机废气,覆膜工序会产生噪声。 7.包装入库 覆膜后的产品进行包装入库。 装饰线条物料平衡表如下: 表 2-9 序号 装饰线条物料平衡表 输入 输出 1 PVC 树脂 250.02 产品 1000 2 竹粉 217.35 粉尘 0.294 3 木粉 217.35 非甲烷总烃 0.426 4 碳酸钙 235.35 / / 5 加工助剂 29.643 / / 6 稳定剂 50.007 / / 7 复合胶 1 / / 8 合计 1000.72 合计 1000.72 注:除尘器收集粉尘回用,不计入物料平衡表中。 — 22 — 单位:t/a 本项目租赁富平县齐村镇地块,该地块原为富平县钢厂,1985 年投入生 产,主要生产热轧带筋钢和轴承钢丝,2011 年企业破产,陕西华盛达实业有 限公司 2013 年利用部分富平县钢厂场地建设 5 万吨汽车铸件生产项目,由于 效益问题企业间歇性生产,2016 年企业开始私自利用废钢生产“地条钢”, 2017 与项 目有 关的 原有 环境 污染 问题 年 5 月在陕西省打击取缔“地条钢”化解钢铁行业过剩产能中被取缔,设备进 行了拆除,场地一直闲置。 2022 年 2 月,富平建达新型建材有限公司租赁该场地,建设门窗加工及 免漆家具生产项目,该项目于 2022 年 6 月 17 日取得了《渭南市生态环境局 富平分局关于富平建达新型建材有限公司门窗加工及免漆家具生产项目环境 影响报告表的批复》 (渭环富批复〔2022〕17 号)。 本项目为新建项目,租赁已建成的厂房,该厂房原为富平建达新型建材 有限公司规划库房,后一直未投入使用,我公司租赁该库房进行建设,根据 现场勘查,项目租赁厂房为空厂房,无遗留原有环境污染。 — 23 — 三、区域环境质量现状、环境保护目标及评价标准 3.1 环境空气质量现状调查 1.基本污染物环境质量现状 本项目位于陕西省渭南市富平县,根据大气功能区划,本项目所在地为 二类功能区,环境空气质量标准执行《环境空气质量标准》(GB3095-2012) 二级标准要求。本项目环境空气质量现状引用陕西省生态环境厅办公室 2022 年 1 月 13 日发布的《2021 年 1~12 月全省环境空气质量状况》中富平县自动 监测站数据中空气常规六项污染物监测结果,对区域环境空气质量现状进行 分析,统计结果见下表 3-1。 表 3-1 区域 环境 质量 现状 本项目所在地环境空气质量达标区判定情况一览表 单位:μg/m3 污染物 年评价指标 现状浓度 标准值 占标率 达标情况 PM2.5 年平均质量浓度 39 35 111.43% 不达标 PM10 年平均质量浓度 74 70 105.710% 不达标 SO2 年平均质量浓度 13 60 21.67% 达标 NO2 年平均质量浓度 29 40 72.5% 达标 CO 第 95 百分位浓度 1800 4000 45% 达标 O3 第 90 百分位浓度 151 160 94.38% 达标 由《2021 年 1~12 月全省环境空气质量状况》数据结果可以看出,项目 所在区域 SO2 的年平均质量浓度、CO 第 95 百分位浓度、O3 第 90 百分位浓 度、NO2 的年平均质量浓度符合《环境空气质量标准》(GB3095-2012)二级 标准要 求;PM2.5 的年平均质量浓度、PM10 年平均质量浓度均不符合《环境 空气质量标准》 (GB3095-2012)二级标准要求。综上所述,本项目所在区域 环境空气质量不达标。 2.其他污染物环境质量现状 为了解本项目所在区域的大气环境质量情况,本次特征因子非甲烷总烃 与 TSP 现状监测数据引用《富平建达新型建材有限公司门窗加工及免漆家具 生产项目》中监测项目,监测单位为陕西速跑环境检测技术研究有限公司, 监测报告文号“NO.SPJC-202112-ZH053”,监测时间为 2021 年 12 月 16 日—12 月 18 日;氯乙烯现状监测数据引用《陕西华缆线缆有限公司年产 500 吨电线 — 24 — 电缆生产项目》中监测项目,监测单位为陕西速跑环境检测技术研究有限公 司 , 监 测 时 间 为 2022 年 3 月 2 日 ~2022 年 3 月 4 日 , 监 测 报 告 文 号 为 NO.SPJC-202202-ZH030”,符合《建设项目环境影响报告表编制技术指南》 中相关要求(引用建设项目周边 5000m 范围内近 3 年的现有监测数据),监 测结果见表 3-2,监测报告见附件。 表 3-2 监测数据汇总及分析 监测点坐标 点位 名称 引用 项目 监测 点 评价 标准 监测浓度 范围 (μg/m³) 最大 超标 浓度 频率 占标 (%) 率(%) 经度(°) 污染 纬度(°) 物 2000μg/m3 530~560 28 0 109.028134 非甲 烷总 烃 TSP 300μg/m3 92~104 34.67 0 氯乙 烯 0.15mg/m3 ND 0 0 109.088058 34.800607 34.800167 达 标 情 况 达 标 达 标 达 标 从以上引用监测结果可知,非甲烷总烃浓度满足《大气污染物综合排放 详解》P244 相关要求(2000μg/m3) ,TSP 满足《环境空气质量标准》二级标 准要求(300μg/m³),氯乙烯满足《大气污染物综合排放详解》P214 相关要求 (0.15mg/m3)。 3.2 地表水环境 项目废水经化粪池处理后定期由农户清掏,用作堆肥,不外排。石川河 位于项目西侧 2.86 公里,石川河为Ⅳ类水体,根据渭南市生态环境局公布的 关于“渭河流域县界断面水质检测”结果可知,石川河 2021 年 1 月、2 月、5 月、6 月水质不满足《地表水环境质量标准》(GB3838-2002)Ⅳ类地表水体 要 求 , 3 月 、 4 月 断 流 , 7 月 ~12 月 水 质 满 足 《 地 表 水 环 境 质 量 标 准 》 (GB3838-2002)Ⅳ类地表水体要求。 3.3 声环境 为了说明项目所在区域的声环境质量,建设单位委托陕西华境检测技术 服务有限公司对项目所在地厂界四周及敏感点进行了噪声环境监测,监测报 告文号 HJJC(监)202204-S035,监测时间为 2022 年 4 月 25 日至 2022 年 4 月 26 日。监测结果见表 3-3,监测报告见附件。 — 25 — 表 3-3 监测点位 北厂界 西厂界 南厂界 东厂界 敏感点 环境噪声监测结果统计表单位 dB(A) 监测日期 等效连续 A 声级 昼 夜 2022 年 4 月 25 日 54 46 2022 年 4 月 26 日 55 46 2022 年 4 月 25 日 55 45 2022 年 4 月 26 日 54 46 2022 年 4 月 25 日 55 46 2022 年 4 月 26 日 55 47 2022 年 4 月 25 日 56 47 2022 年 4 月 26 日 56 46 2022 年 4 月 25 日 52 43 2022 年 4 月 26 日 53 44 评价标准(GB3096-2008) 昼 夜 60 50 声环境现状监测结果表明,项目厂界及敏感点昼、夜声环境质量现状均 满足《声环境质量标准》(GB3096-2008)2 类标准。 3.4 生态环境 本项目位于渭南市富平县齐村镇三合村,项目租赁已建成空厂房,项目 西侧、东侧为建达厂房,北侧为建达厂区道路,南侧为乡间道路,地面进行 硬化,用地范围内不涉及生态环境保护目标,无需进行生态现状调查。 3.5 电磁辐射 本项目不涉及电磁辐射。 3.6 地下水 根据《建设项目环境影响报告表编制技术指南》(污染影响类)(试行) 中“原则上不开展环境质量现状调查。建设项目存在土壤、地下水环境污染途 径的,应结合污染源、保护目标分布情况开展现状调查以留作背景值”要求, 本项目建设后地面进行硬化,根据现场勘查,项目 500m 范围内无地下水集 中式饮用水水源和热水、矿泉水、温泉等特殊地下水资源,不开展地下水环 境质量调查。 3.7 土壤环境 — 26 — 项目租赁厂房涉及地块被列入疑似污染地块名单,土地使用责任主体单 位为陕西华盛达实业有限公司。陕西绿源检测技术有限公司对陕西华盛达实 业有限公司疑似污染地块开展土壤环境调查工作,于 2018 年 7 月编制完成了 《陕西华盛达实业有限公司疑似污染地块开展土壤环境调查报告》,根据报 告内容结论可知: 该地块原使用者为富平县钢厂,富平钢厂于 1984 年注册成立,1985 年 投入生产,主要生产热轧带筋钢和轴承钢丝,1993 年富平县人民政府同意富 平县钢厂使用齐村乡集体土地 196 亩。富平钢厂炼钢主要工艺为利用废铁进 行冶炼制坯至 2011 年企业破产,陕西华盛达实业有限公司利用部分富平县钢 厂场地建设 5 万吨汽车铸件生产项目于 2012 年进行了备案,2013 年建设完 成并投产,由于效益问题企业间歇性生产,2016 年企业开始私自利用废钢生 产“地条钢”,2017 年 5 月在陕西省打击取缔“地条钢”化解钢铁行业过剩产能 中被取缔,设备进行了拆除,场地一直闲置至今。 根据报告结论可知“本场地内重金属类、苯系物、多环芳烃苯并芘、氰化 物、矿物油等均未超过国家或地方标准,根据《场地环境调查技术导则》 (HJ25.1-2014)‘场地内污染物的浓度未超过国家和地方等相关标准,场地环 境调查工作可以结束’,因此陕西华盛达实业有限公司场地环境调查工作结 束,该场地不是污染地块,无需进行下一步的风险评估工作。” 本项目厂区外监测点引用《富平建达新型建材有限公司门窗加工及免漆 家具生产项目环境监测报告》中土壤环境的监测数据,本项目西侧、北侧、 东侧为厂房,监测点位于本项目南侧,采样时间为 2022 年 2 月 9 日,所引用 数据具有一定的代表性和时效性,具体监测结果见表 3-4,监测报告见附件。 表 3-4 监测项目 砷(mg/kg) 汞(mg/kg) 铅(mg/kg) 镉(mg/kg) 铜(mg/kg) 镍(mg/kg) 六价铬(mg/kg) 四氯化碳(mg/kg) 土壤因子现状质量监测结果 监测结果 标准限值 28.8 60 0.528 38 37.6 800 2.88 65 80 18000 900 29 5.7 ND0.5 ND0.0013 2.8 超标/达标 达标 达标 达标 达标 达标 达标 达标 达标 — 27 — 氯仿(mg/kg) 氯甲烷(mg/kg) 1,1-二氯乙烷(mg/kg) 1,2-二氯乙烷(mg/kg) 1,1-二氯乙烯(mg/kg) 顺-1,2-二氯乙烯(mg/kg) 反-1,2-二氯乙烯(mg/kg) 二氯甲烷(mg/kg) 1,2-二氯丙烷(mg/kg) 1,1,1,2-四氯乙烷(mg/kg) 1,1,2,2-四氯乙烷(mg/kg) 四氯乙烯(mg/kg) 1,1,1-三氯乙烷(mg/kg) 1,1,2-三氯乙烷(mg/kg) 三氯乙烯(mg/kg) 1,2,3-三氯丙烷(mg/kg) 氯乙烯(mg/kg) 苯(mg/kg) 氯苯(mg/kg) 1,2-二氯苯(mg/kg) 1,4-二氯苯(mg/kg) 乙苯(mg/kg) 苯乙烯(mg/kg) 甲苯(mg/kg) 间二甲苯+对二甲苯(mg/kg) 邻二甲苯(mg/kg) 硝基苯(mg/kg) 苯胺(mg/kg) 2-氯酚(mg/kg) 苯并〔a〕蒽(mg/kg) 苯并〔a〕芘(mg/kg) 苯并〔b〕荧蒽(mg/kg) 苯并〔k〕荧蒽(mg/kg) 䓛(mg/kg) 二苯并〔a,h〕蒽(mg/kg) 茚并〔1,2,3-cd〕芘(mg/kg) 萘(mg/kg) ND0.0011 ND0.0010 ND0.0012 ND0.0013 ND0.0010 ND0.0013 ND0.0014 ND0.0015 ND0.0011 ND0.0012 ND0.0012 ND0.0014 ND0.0013 ND0.0012 ND0.0012 ND0.0012 ND0.0010 ND0.0019 ND0.0012 ND0.0015 ND0.0015 ND0.0012 ND0.0011 ND0.0013 ND0.0012 ND0.0012 ND0.09 ND0.1 ND0.06 ND0.1 ND0.1 ND0.2 ND0.1 ND0.1 ND0.1 ND0.1 ND0.09 0.9 37 9 5 66 596 54 616 5 10 6.8 53 840 2.8 2.8 0.5 0.43 4 270 560 20 28 1290 1200 570 640 76 260 2256 15 1.5 15 151 1293 1.5 15 70 达标 达标 达标 达标 达标 达标 达标 达标 达标 达标 达标 达标 达标 达标 达标 达标 达标 达标 达标 达标 达标 达标 达标 达标 达标 达标 达标 达标 达标 达标 达标 达标 达标 达标 达标 达标 达标 根据引用数据可知,项目所在区域的土壤监测因子均小于《土壤环境质 量建设用地土壤污染风险管控标准(试行)》(GB36600-2018)中第二类用 地的风险筛选值。 环境 保护 目标 本项目位于渭南市富平县齐村镇三合村,项目西侧、东侧为建达厂房, 北侧为建达厂区道路,南侧为乡间道路,项目500m范围内无地下水集中式饮 — 28 — 用水水源和热水、矿泉水、温泉等特殊地下水资源,项目50m范围内声环境 保护目标以及500m范围内主要环境空气保护目标见表3-5。 表 3-5 中心坐标 名称 经度(°) 纬度(°) 三合村 109.089882 34.801189 三合村 109.089882 34.801189 三合小 学 109.091105 34.804290 张家村 109.090001 34.796502 义合村 109.089861 34.802915 主要环境保护目标 保护 对象 约 160 户 480 人 约 160 户 480 人 约 80 户 240 人 约 40 户 120 人 约 142 户 426 人 保护内容 相对 厂址 方位 相对厂 界距离 /m 声环境:2 级 东 48 东 48 东北 418 南 422 东北 248 大气环境 功能区:二 类 1.运营期产生的废气执行《合成树脂工业污染物排放标准》 (GB31572-2015)中标准以及 无组织排放限值。 标准 GB31572-2015 污染 物排 放控 制标 准 污染物 特别排放限值 无组织排放浓度限值 颗粒物 20mg/m³ 1.0mg/m³ 非甲烷总烃 60mg/m³ 4.0mg/m³ 2.厂内无组织非甲烷总烃执行《挥发性有机物无组织排放控制标准》(GB37822—2019) 中的浓度限值。 特别排放 无组织排放监控 标准 污染物 限值含义 限值 位置 监控点处 1h 平 在厂房外设置监 厂内 GB37822—2019 6.0 VOCs 均浓度值 控点 3.运营期噪声执行《工业企业厂界环境噪声排放标准》 (GB12348-2008)中 2 类标准要求。 标准限值 监测点 执行标准 级别 单位 昼间 夜间 厂界 (GB12348-2008) 2类 60 50 4. 固 体 废 物 排 放 标 准 执 行 《 一 般 工 业 固 体 废 物 贮 存 和 填 埋 污 染 控 制 标 准 》( GB 18599-2020)中的有关规定;危废执行《危险废物贮存污染控制标准》 (GB18597-2001) 及其修改单中的相关规定。 根据“十四五”期间总量控制要求,“十四五”期间污染物控制指标为VOCS、NOx、 总量 控制 指标 COD、NH3-N。结合本项目特点,总量控制指标如下: 类别 废气 污染物 VOCs 总量控制指标 1.12t/a — 29 — 四、主要环境影响和保护措施 4.1 施工期环境保护措施 本项目施工期主要为生产设备安装,无废气产生,项目施工期污染主要是废水、 噪声和固废。 1.施工期水环境影响分析 本项目施工期废水主要是施工人员日常产生的生活污水,依托项目区已建化粪池 处理后,定期由农户进行清掏,用作堆肥。 2.施工期声环境影响分析 本项目施工期主要为生产设备安装,施工期设备安装过程会产生噪声,噪声值为 65~85dB(A) ,为了保证在施工期安装设备不会对周围声环境造成影响,本环评要求 建设单位在装修及设备安装期间采取噪声防治措施如下: 施 ①本项目所有设备安装过程在室内进行,要求建设单位设备安装过程中应合理安 工 排施工时间,避免高噪声设备同时使用。 期 环 ②派专人负责,严格管理设备安装人员,要求其文明施工。 境 通过以上措施,施工期噪声对环境影响不大。 保 护 3.施工期固体废物影响分析 措 施工期的固体废物主要为设备安装的废包装材料,集中收集后外售综合利用。 施 项目施工期时间较短,施工期结束后影响随之消失,对周边环境影响较小。 — 30 — 4.2 运营期污染工序 根据《排污许可证申请与核发技术规范 橡胶和塑料制品工业》 (HJ1122—2020), 本项目运营期选取评价因子如下: 表 4-1 污染物类别 废气 废水 噪声 固废 运营期污染产生情况一览表 产生工序 主要污染因子 投料、破碎、磨粉 颗粒物 挤出、覆膜工序 非甲烷总烃 员工日常 COD、BOD5、氨氮、SS、总氮、总磷 设备运行 机械噪声 员工日常 生活垃圾 原料使用 废包装袋 挤出、质检工序 塑料边角料、不合格品 设备维护 废机油、含油抹布 有机废气处理 废活性炭 污染源 生产车间 生产车间 厂区 生产车间 厂区 生产车间 生产车间 生产车间 生产车间 4.2.1 运营期大气环境影响分析 运 本项目运营期废气主要为投料工序粉尘以及挤出、覆膜工序有机废气。项目废气 营 期 产排情况见表 4-2。 环 表 4-2 项目废气产排情况一览表 境 产污环节 投料、破碎、磨粉 挤出、覆膜 影 污染物 颗粒物 非甲烷总烃 响 产生量 t/a 24 1.699 和 收集效率 90% 90% 保 有组织产生量 21.6 1.53 护 t/a 措 产生速率 kg/h 9 0.213 产生浓度 施 600 14.2 mg/m3 治理设施 去除效率 是否为可行技 术 排放形式 排放量 t/a 排放速率 kg/h 排放浓度 mg/m3 标准限值 mg/m3 排放标准 破碎、磨粉工序设置密闭间,上方设置集 气罩收集粉尘,混料机上方设置集气罩收 集粉尘,所有粉尘收集后引至布袋除尘器 处理后通过 15m 排气筒(DA001)排放 99% 集气罩收集后引至二级活性炭吸附装 置处理后通过 15m 排气筒(DA002) 排放 37.59% 是 是 有组织 0.216 0.09 无组织 0.96 0.4 有组织 0.95 0.13 无组织 0.17 0.0235 6 / 8.67 / 20 1.0 60 4.0 《合成树脂工业污染物排放标准》(GB31572-2015)标准 项目废气排放口设置情况见表 4-3。 — 31 — 表4-3 排放口基本情况一览表 污染源 排气筒 高度 内径 温度 编号 名称 投料、破碎、 磨粉 15m 0.6 25℃ DA001 粉尘排放口 挤出、覆膜 15m 0.6 25℃ DA002 有机废气 排放口 排放 方式 间断 排放 间断 排放 类型 坐标 一般排 放口 一般排 放口 109.088134° 34.800532° 109.088166° 34.800404° 1.源强计算 (1)粉尘 本项目投料时采用人工投料,投料后原料经螺旋管道输送至混料机,混料机内密 闭搅拌,该工序主要投料过程产生粉尘,项目边角料、不合格产品破碎磨粉后回用, 破碎磨粉工序会产生粉尘。 根据生态环境部《排放源统计调查产排污核算方法和系数手册》 (公告 2021 年 第 24 号)中 2922 塑料板、管、型材制造行业系数表,颗粒物产污系数为 6kg/t 产品,项 目产品产量 4000t,则颗粒物产生量为 24t/a。 项目破碎、磨粉工序设置密闭间,上方设置集气罩,收集破碎、磨粉工序的粉尘, 设 2 个集气罩,混料机上方设集气罩,设 8 个集气罩,单个集气罩操作面积为 0.7m2, 有效风量为 15000m3/h,后期设计过程中,根据管道走向,校核风量,不影响生产前 提下,罩口应尽可能靠近污染物产生源,确保废气收集效率约 90%,进入除尘器的量 约 21.6t/a,项目混料、破碎、磨粉年工作 2400 小时,混料、破碎、磨粉工序仅昼间 进行,夜间不进行,颗粒物产生速率约 9kg/h,产生浓度约 600mg/m³,收集后废气通 过布袋除尘器处理后通过 15m 高排气筒(DA001)排放,处理效率约 99%,经处理后 颗粒物排放量为 0.216t/a,排放速率为 0.09kg/h,排放浓度约 6mg/m³。其余未收集的 10%无组织排放,磨粉、破碎工序设置密闭磨粉破碎间,参考《逸散性工业粉尘控制 技术》内容,密闭措施可减少逸散性粉尘 60%~70%左右,本次评价以 60%计算,则 无组织排放粉尘量为 0.96t/a,其余沉降在设备周边的粉尘,收集后回用,无组织颗粒 物排放速率为 0.4kg/h。 (2)挤出、覆膜工序废气 本项目生产过程中有机废气主要废气为挤出、覆膜过程产生的废气。挤出过程温 度控制在 130℃左右,根据物料的理化性质分析,130℃温度下各原辅料在熔融过程中 不发生分解,不产生碳链焦化气体,但树脂会在高温下部分挥发少量的有机废气,污 — 32 — 染因子比较复杂,参照《气相色谱-质谱法分析聚氯乙烯加热分解产物》(中国卫生检 验杂志 2008 年 4 月第 18 卷第 4 期)中分析数据,氯乙烯量为 0.08kg/a,产生量很小, 与非甲烷总烃一起经集气罩收集后引入二级活性炭吸附处理后排放。本项目原料中添 加钙锌稳定剂,根据《化工百科全书(第 9 卷)聚合机理和方法—空间化学》 ,聚氯 乙烯热稳定剂在挤出加热过程中,可减缓聚氯乙烯的进一步热解反应。根据《排污许 可证申请与核发技术规范 橡胶和塑料制品工业》(HJ1122—2020),结合本项目原料 种类,本次挤出工序废气污染因子选取非甲烷总烃。 根据生态环境部《排放源统计调查产排污核算方法和系数手册》 (公告 2021 年 第 24 号)中 2922 塑料板、管、型材制造行业系数表,非甲烷总烃产污系数为 1.5kg/t 产 品,由于手册中的产品所用原料为热固型塑料/热塑型塑料,不涉及其他等。因此,本 次参考引用该系数时仅以 PVC 树脂、加工助剂等塑料总和作为产品质量。根据建设 单位提供资料,PVC 树脂、加工助剂含量约 1130t/a,则挤出工序非甲烷总烃 1.695t/a。 根据生态环境部发布的《排放源统计调查产排污核算方法和系数手册》 (公告 2021 年 第 24 号),292 塑料制品的生产过程中,胶黏工艺废气指标参考 2437 地毯/挂毯行 业胶黏工段的产污系数,9.28×10-1kg/t 原料,本项目水性复合胶用量为 4t/a,则覆膜 工序有机废气产生量为 0.004t/a。 项目挤出、覆膜工序有机废气收集后一起引至二级活性炭吸附装置处理后通过 15m 排气筒(DA002)排放。挤出机、覆膜机上方设集气罩,共设 60 个,单个集气 罩操作面积为 0.11m2,有效风量为 15000m3/h,后期设计过程中,根据管道走向,校 核风量,不影响生产前提下,罩口应尽可能靠近污染物产生源,确保收集效率约 90%, 进入二级活性炭的量约 1.53t/a,项目年工作 7200 小时,非甲烷总烃产生速率约 0.213kg/h,产生浓度约 14.2mg/m³,收集后废气通过二级活性炭处理后通过 15m 高排 气筒(DA002)排放,根据生态环境部《排放源统计调查产排污核算方法和系数手册》 (公告 2021 年 第 24 号)中 2922 塑料板、管、型材制造行业系数表,活性炭去除效 率为 21%,本项目拟采用二级活性炭,去除效率为 37.59%,经处理后非甲烷总烃排 放量为 0.95t/a,排放速率为 0.13kg/h,排放浓度约 8.67mg/m³。其余未收集的 10%无 组织排放于车间,无组织非甲烷总烃排放量为 0.17t/a,排放速率为 0.0235kg/h。 项目废气产排情况基本情况见表 4-4~表 4-5。 — 33 — 表 4-4 污染源 污染物 单位 风量 工作 时间 m3/h h/a 本项目有组织废气产排情况一览表 产生情况 排放情况 产生 量 产生 速率 产生 浓度 t/a kg/h mg/m3 投料、 破碎、 磨粉 颗粒物 15000 2400 21.6 9 600 挤出、 覆膜 非甲烷 总烃 15000 7200 1.53 0.213 14.2 污染 源 污染物 颗粒物 车间 非甲烷总烃 处理措施 破碎、磨粉工序设置密闭间, 上方设置集气罩收集粉尘,混 料机上方设置集气罩收集粉 尘,所有粉尘收集后引至布袋 除尘器处理后通过 15m 排气 筒(DA001)排放 经集气罩收集后二级活性炭 吸附装置处理后通过 15m 排 气筒(DA002)排放 排放 量 排放速 率 排放 浓度 t/a kg/h mg/m3 0.216 0.09 6 0.95 0.13 8.67 表 4-5 无组织废气产排情况一览表 产生量 产生速率 排放量 处理措施 t/a kg/h t/a 破碎、磨粉工序设置密闭 间,部分未收集颗粒物沉降 2.4 1 0.96 在设备周边,收集后回用, 其余无组织排放于车间 0.17 0.0235 无组织排放于车间 0.17 排放速率 kg/h 0.4 0.0235 2.废气达标分析 本项目破碎、磨粉工序设置密闭间,上方设置集气罩收集粉尘,混料机上方设置 集气罩收集粉尘,所有粉尘收集后引至布袋除尘器处理后通过 15m 排气筒(DA001) 排放,挤出、覆膜废气经集气罩收集后经二级活性炭吸附装置处理后通过 15m 排气筒 ( DA002 ) 排 放 , 项 目 废 气 排 放 浓 度 满 足 《 合 成 树 脂 工 业 污 染 物 排 放 标 准 》 (GB31572-2015)中标准(颗粒物排放浓度 20mg/m3;非甲烷总烃排放浓度 60mg/m3)。 通过增强车间通风等措施处理后,未收集的无组织排放废气得到充分扩散稀释,厂界 下风向处无组织浓度可达到《合成树脂工业污染物排放标准》 (GB31572-2015)中的 无组织排放浓度限值(颗粒物 1.0mg/m3;非甲烷总烃:4.0mg/m3),厂区无组织非甲 烷总烃浓度可达到《挥发性有机物无组织排放控制标准》(GB37822-2019)标准要求 (非甲烷总烃:6.0mg/m3) 。 3.污染源非正常排放 非正常工况主要是环保设施达不到设计参数、设备检修、开停车等意外情况。项 目开车时,首先启动环保装置,然后再启动生产线,一般不会出现超标排污的情况; 停车时,则需先关停生产线,然后关闭环保设备,保证污染物达标排放。 非正常工况废气排放情况:本项目废气处理系统如发生故障,处理效率降低或完 — 34 — 全失效,造成非正常排放。非正常工况,主要考虑布袋堵塞导致粉尘去除效率降低, 活性炭吸附饱和后未及时更换导致非甲烷总烃净化效率下降,或环保设施配套电机故 障导致环保设施无法正常运行,非正常工况下,颗粒物排放浓度不满足《合成树脂工 业污染物排放标准》(GB31572-2015)中要求。 为了避免非正常工况的发生,企业应加强环保设施的检修维护工作,避免因为环 保设施故障,而导致环保设施停工的情况。 4.废气监测计划 参照《排污单位自行监测技术指南 橡胶和塑料制品》 (HJ 1207—2021)的要求, 本项目自行监测要求如下表: 污染源 名称 有组织 废气 表4-6 排放口监测计划一览表 监测频 监测点位 编号 监测因子 执行标准 次 DA001 进、出口 DA001 颗粒物 1 次/年 《合成树脂工业污染物排放 标准》(GB31572-2015) DA002 进、出口 非甲烷总烃 1 次/年 DA002 表4-7 无组织废气监测计划一览表 污染源 无组织 废气 监测点位 监测因子 监测频次 厂上风向 1 个点位 下风向 3 个点位 颗粒物、非甲 烷总烃 1 次/半年 厂区 1 个点位 非甲烷总烃 1 次/半年 执行标准 《合成树脂工业污染物排放标 准》(GB31572-2015) 《挥发性有机物无组织排放控 制标准》 (GB37822-2019) 结论:本项目采取措施符合《排污许可证申请与核发技术规范 橡胶和塑料制品 工业》(HJ1122—2020)中的可行技术要求;破碎、磨粉工序设置密闭间,上方设置 集气罩收集粉尘,混料机上方设置集气罩收集粉尘,所有粉尘收集后引至布袋除尘器 处理后通过 15m 排气筒(DA001)排放,挤出、覆膜工序废气经二级活性炭吸附装置 处理后经 15m 排气筒(DA002)排放,废气排放浓度满足《合成树脂工业污染物排放 标准》(GB31572-2015)中标准。 4.2.2 运营期水环境影响分析 项目冷却工序水经冷却水池冷却后循环使用,定期补充,不外排。本项目废水主 要为员工日常用水。生活污水污染因子较简单,其主要污染物为 COD、BOD5、SS、 NH3-N,项目生活污水 0.648m3/d,合 194.4m3/a。水质参考《给排水设计手册》 (第五 分册)典型生活污水水质,项目进出水水质情况见表 4-8。 处理单元 化粪池 表 4-8 项目废水进出水水质一览表 指标 COD BOD5 SS NH3-N 进水 mg/L 400 200 400 40 总氮 55 总磷 4.5 — 35 — 产生量 t/a 去除率(%) 出水 mg/L 排放量 t/a 0.07776 20 320 0.06221 0.03888 20 160 0.03110 0.07776 50 200 0.03888 0.00778 0 40 0.00778 0.01069 0 55 0.01069 0.00087 0 4.5 0.00087 根据现场勘查,本项目生活污水依托项目区已建化粪池(目前已建设 4 个化粪池, 单个化粪池容积为 50m3)处理,租赁厂房目前接纳废水量约为 3.1m3/d,本项目废水 量为 0.648m3/d,化粪池余量 196.9m3,化粪池有余量可容纳项目产生的废水。因此, 项目生活污水依托项目区已建成化粪池处理后定期由农户清掏,用作堆肥可行。 4.2.3 运营期声环境影响分析 项目噪声源主要为投料机、挤出机、混料机、冷却塔、破碎机、磨粉机等生产设 备以及环保设备运行时产生的噪声,根据建设单位提供资料,噪声源强为 70~90dB (A) 。项目主要高噪声设备源强及治理措施见下表 4-9。 序 号 1 2 3 4 5 6 7 8 9 10 11 12 13 14 15 表 4-9 设备名 数 称 量 混料机 3 混料机 5 磨粉机 3 磨粉机 5 破碎机 3 破碎机 5 墙板挤 22 出线 线条挤 8 出线 覆膜机 22 覆膜机 8 冷却塔 2 冷却塔 1 空压机 3 风机 1 风机 1 项目主要噪声设备源强及治理措施一览表 单位:dB(A) 与厂界距离(m) 安装位 治理前噪声 治理后噪声 置 级(LAeq) 级(L 东 西 南 北 Aeq) 混料区 75~80 35 35 ≤65 5 90 混料区 75~80 5 35 ≤65 10 90 混料区 75~80 35 8 15 ≤65 110 混料区 75~80 29 20 ≤65 14 105 混料区 75~80 33 20 ≤65 10 100 混料区 75~80 31 20 ≤65 12 100 挤出区 70~75 5 10 60 45 ≤60 挤出区 70~75 35 5 60 45 ≤60 覆膜区 覆膜区 挤出区 挤出区 车间 车间内 车间内 70~75 70~75 80~85 80~85 80~85 85~90 85~90 5 35 31 33 20 38 38 10 5 12 10 20 5 5 30 30 75 65 40 92 85 80 80 50 60 70 30 40 ≤60 ≤60 ≤70 ≤70 ≤70 ≤75 ≤75 降噪措 施 选用低 噪声设 备、合 理布置 声源、 设备安 装基础 减振措 施、风 机出口 柔性连 接 为了减少噪声对周围的影响,环评要求建设单位采取以下措施。 (1)在工艺设备选型时,选低噪声设备,合理布置声源,采取厂房隔声等措施; (2)设备均设减振基础,风机采取柔性连接,以降低噪声; (3)加强车间日常管理,确保车间内所有高噪声设备的良好运行,避免出现事 故运行,产生不良影响。 预测模式及结果 — 36 — (一)预测模式 (1)室内声源等效室外声源预测模式 A、室内声源 (a) 计算室内声源靠近围护结构处产生的声压级: L P 1 L W 10 lg( Q 4 ) 2 R 4 r1 式中:Q—指向性因子; LW—室内声源声功率级,dB(A); R—房间常数; r1 —声源到靠近围护结构某点处的距离,m。 (b) 计算所有室内声源在围护结构处产生的叠加声压级: N L P 1 ( T ) 10 lg( 10 0 . 1 L Plj ) j 1 式中:Lp1(T)—靠近围护结构处室内 N 个声源的叠加声压级,dB(A); Lp1j(T)—室内 j 声源声压级,dB(A); N—室内声源总数。 (c) 计算靠近室外维护结构处的声压级: LP 2 (T ) LP1 (T ) (TL 6) 式中:Lp2i(T)—靠近围护结构处室内 N 个声源的叠加声压级,dB(A) ; TL—围护结构的隔声量,dB(A)。 (d) 将室外声源的声压级和透过面积换算成等效的室外声源,计算中心位置位 于透声面积处的等效声源的声功率级: LW L P 2 (T ) 10 lg s (2)厂界噪声贡献值计算 设第 i 个室外声源在预测点产生的 A 声级为 L Ai ,在 T 时间内该声源工作时间为 ti ; 设第 j 个等效室外声源在预测点产生的 A 声级为 LAj ,在 T 时间内该声源工作时间为 t j 。 则拟建工程声源对预测点产生的贡献值( Leqg )为: M 1 N 0 . 1 L Aj L eqg 10 lg t i 10 0 . 1 L Ai t j 10 j 1 T i 1 — 37 — 式中:T——用于计算等效声级的时间; ti ——在 T 时间内 i 声源工作时间;为室外声源个数;N 为室内声源个数; t j ——在 T 时间内 j 声源工作时间; N——室外声源个数; M——等效室外声源个数。 项目实行 3 班 24h 生产,混料、破碎、磨粉工序仅昼间进行,夜间不进行,根据 噪声源分布情况,噪声预测结果如下: 表4-10 预测点 昼间贡献值 夜间贡献值 厂界标准值 预测点 三合村 项目厂界噪声预测结果 东厂界 南厂界 西厂界 51 36 42 47 34 36 昼间:60,夜间:50 表4-11 项目敏感点噪声预测结果 预测时段 贡献值 背景值 预测值 昼间 20 53 53 夜间 19 44 44 北厂界 41 33 标准值 60 50 由表 4-10 预测结果可以看出,项目运营期各噪声源经降噪措施处理后,厂界昼夜 间贡献值满足《工业企业厂界环境噪声排放标准》(GB12348-2008)2 类标准的限值 要求。由表 4-11 预测结果可以看出,项目到敏感点的昼夜间预测值满足《声环境质量 标准》(GB3096-2008)2 类标准。 监测内容及频率见表 4-12。 污染源 监测点 表 4-12 监测项目 机械设备 厂界四周 噪声 项目运营期噪声监测计划表 监测频次 执行标准 满足《工业企业厂界环境噪声排放标准》 1 次/季度 (GB12348-2008)2 类标准 4.2.4 运营期固废环境影响分析 本项目固废主要生活垃圾、边角料、不合格产品、废包装袋、废机油、含油抹布、 废活性炭。 (1)生活垃圾 项目劳动定员共 30 人,每人每天 0.5kg 计,生活垃圾产生量为 4.5t/a,分类收集 后定期由环卫工人清运处置。 (2)一般工业固废 ①边角料、不合格产品 — 38 — 项目边角料、不合格产品主要包括塑料型材,产生量约 12t/a,破碎磨粉后回用。 ②废包装袋 项目原料采用袋装,根据建设单位提供资料,项目废包装袋产生量约 0.4t/a,收 集后暂存于一般固废暂存处,定期外售综合利用。 (3)危险废物 ①废机油 项目设备检修过程会产生废机油属于危险废物,年产生量为 0.05t/a,废机油属于 危废,收集暂存于危废暂存间,定期交由有资质的单位进行处置。 ②含油抹布 本项目设备检修过程会产生含油抹布,产生量约 0.02t/a,含油抹布属于危废,收 集暂存于危废暂存间,定期交由有资质的单位进行处置。 ③废活性炭 根据《活性炭手册》中活性炭对各种有机物质吸附容量,单位质量活性炭对混合 有机废气的吸附率以 0.3kg/kg 计,项目废气经活性炭处理,经活性炭处理有机废气量 为 0.58t/a,则活性炭使用量约为 1.93t/a,废活性炭产生量为 2.51t/a。 项目运营期活性炭的更换周期与活性炭填充量和运行工况有关。根据建设单位提 供资料,项目采用的活性炭吸附箱单次拟填充活性炭量约 0.65t,据此填充量核算,项 目生产工序在每天满负荷运行的情况下,每 4 个月更换一次活性炭,具体更换时间, 需根据上述方法折算为满负荷的运行时间核算活性炭的更换周期。 项目固废处置方式见下表: 序 号 固废 名称 表 4-13 产生 形 工序 态 1 生活垃 圾 员工 日常 2 3 4 边角 料、不 合格 产品 废包 装袋 含油抹 布 固体废物产生量及利用处置方式 主要成分 属性 代码 固 态 废塑料、果 皮等 / / 切割 质检 固 态 塑钢型材 一般 固废 292-001-05 原料 使用 设备 维护 固 态 固 态 包装袋 机油、抹 布 一般 固废 危险 废物 900-999-07 HW49 900-041-49 单位:t/a 环境危 处理方式 险特性 分类收集后 / 由环卫工人 清运处置 收集后暂 存于一般 / 固废暂存 间,定期外 售综合利 / 用 收集后暂存 T/In 于危废暂存 产生量 4.5 12 0.4 0.02 — 39 — 5 废机油 6 废活 性炭 设备 维护 有机 废气 处理 液 态 机油 危险 废物 HW08 900-249-08 T,I 固 态 废活性炭 非甲烷总 烃 危险 废物 HW49 900-039-49 T 间,定期交 由有资质单 位处理 0.05 2.51 一般工业固废暂存处参照《一般工业固体废物贮存和填埋污染控制标准》(GB 18599-2020)要求进行建设,具体要求如下: 1.防渗性能相当于渗透系数为 1.0×10-5cm/s 的天然基础层; 2.不相容的一般工业固体废物应设置不同的分区进行贮存; 3.危险废物和生活垃圾不得进入一般固废暂存间; 4.贮存场的环境保护图形标志应符合 GB15562.2 的规定,并应定期检查和维护。 危废暂存间按照《危险废物贮存污染控制标准》 (GB18597-2001)标准及其 2013 修改单中的相关要求,进行建设,具体要求如下: ①对所有的危险废物应建造专用的危险废物暂存设施,无法装入常用容器的危险 废物可用防漏胶袋等盛装。 ②危险废物贮存设施都必须按 GB15562.2 的规定设置警示标志,安装双锁,双人 管理。危险废物贮存设施应配备通讯设备、照明设施、安全防护服装及工具,并设有 应急防护设施。危险废物贮存设施内清理出来的泄漏物,一律按危险废物处理。 ③项目区西南角建设一间危险废物暂存间,面积为 5m2,危废暂存处基础按照《危 险废物贮存污染控制标准》(GB18597-2019)的要求进行防腐防渗,防渗措施最基本 的 应 该 地 面 采 用 基 础 防 渗 ,拟 采 用 2mm 厚 高 密 度 聚 乙 烯进 行 防 渗 , 渗 透 系 数 ≤10-10cm/s。 ④危险废物的处置与转运:项目产生的危险废物均应委托具有有效资质的危险固 废处置单位进行安全处置,并建立危废转移联单制度。设专人管理,根据暂存情况定 期清运。危险废物的转运应严格按照《危险废物转移联单管理办法》(国家环境保护 总局令第 5 号)的有关规定执行。 在切实采取以上固废暂存、处理及管理措施后,可有效防止本项目产生的固废对 环境的污染和危害,对环境影响较小。 4.2.5 运营期地下水环境影响分析 根据《环境影响评价技术导则地下水环境》 (HJ610-2016),本项目属于Ⅳ类项目, — 40 — 不需开展地下水环境影响评价。 项目可能造成地下水污染的区域主要为生产车间、冷却水池、危废暂存间。根据 防渗分区原则,将本项目划分为重点防渗区、一般防渗区和简单防渗区,划分区域如 下: 重点防渗区:危废暂存间采取重点防渗,防渗技术要求为:确保等效粘土防渗层 Mb≥6.0m,K≤10-10cm/s,或参照 GB18598 执行; 一般防渗区:项目租赁生产车间地面已进行硬化,环评要求冷却水池进行一般防 渗,防渗技术要求为等效粘土防渗层 Mb≥1.5m,K≤10-7cm/s,或参照 GB16889 执行; 按照环评提出的以上防渗措施,可从源头避免项目对地下水的污染。 4.2.6 运营期土壤环境影响分析 项目可能造成土壤污染的主要为大气沉降以及垂直入渗。 1.大气沉降 项目大气沉降对土壤的影响主要来源于颗粒物、非甲烷总烃的排放,根据前文分 析可知,项目产生的颗粒物经除尘器处理后排放,非甲烷总烃通过二级活性炭吸附装 置处理,可使排入大气中的污染物均能得到有效控制,做到达标排放。因此,本项目 废气污染物沉降对土壤环境质量污染影响很小。 2.垂直入渗 项目可能造成地面入渗的途径主要包括拟建生产车间、冷却水池、危废暂存间。 项目生产车间、冷却水池进行一般防渗,防渗层的防渗性能满足一般防渗的要求 (Mb≥1.5m、渗透系数 K≤1×10-7m/s);评价要求拟建危废暂存间严格按照《危险废物 贮存污染控制标准》(GB18597-2001)及其修改单的规定进行建设,危废暂存间拟地 面采用环氧地坪漆进行防渗,防渗区防渗技术应达到等效粘土防渗层 Mb≥6.0m、渗透 系数 K≤1×10-10m/s,通过防渗及加强环境管理,从源头避免对土壤的污染。 4.2.7 环境风险分析 (1)风险分析判断 本项目风险物质是机油、危废。项目风险物质与临界量比值判定情况见下表。 危险源 机油 危废暂存间 表 4-14 风险物质数量与临界量比值判定表 风险物质名称 存储量 q(t) 临界量(t) 机油 废机油 0.25 2500 0.05 2500 qn/Qn 0.0001 0.00002 — 41 — 项目 Q 值 0.00012 根据上表可得 Q=0.00012<1,该项目环境风险潜势为Ⅰ。无需开展专题评价,仅分 析和风险源分布情况及可能影响途径,并提出相应环境风险防范措施。 本次评价为简单分析,不设置风险评价范围,根据现场踏勘,结合本项目风险物 质产生特点及分布情况,将项目厂界外 500m 范围内的村民以及企业员工作为风险保 护目标。 (2)风险物质 机油理化性质如下: 表 4-15 物质 理化 性质 危险 特性 健康 危害 急救 措施 泄漏 处置 储运 注意 机油特性一览表 中文名 机油 外观与形状:油状液体,浅黄色至褐色 贮存:密封阴凉保存 熔点(℃) :/ 溶解性:/ 特定比重:<1 引燃温度:248℃ 分解产物:无 急性毒性:无毒 危险特性:遇明火、高热可燃 刺激性:轻度刺激 侵入途径:吸入、食入。 健康危害:急性吸入,可出现乏力、头晕、头痛、恶心,严重者可引起油脂性肺炎。 慢接触者,暴露部位可发生油性痤疮和接触性皮炎。可引起神经衰弱综合征,呼吸道 和眼刺激症状及慢性油脂性肺炎。 皮肤接触:脱去污染的衣着,用大量流动清水冲洗。就医 眼睛接触:提起眼睑,用流动清水或生理盐水冲洗。就医。 吸入:迅速脱离现场至空气新鲜处。保持呼吸道通畅。如呼吸 困难,给输氧。如呼吸停止,立即进行人工呼吸。就医。 食入:饮足量温水,催吐。就医。 灭火方法:雾状水、泡沫、干粉、二氧化碳、砂土。 迅速撤离泄漏污染区人员至安全区,并进行隔离,严格限制出入。切断火源。建议应 急处理人员戴自给正压式呼吸器,穿防毒服。尽可能切断泄漏源。防止流入下水道、 排洪沟等限制性空间。 小量泄漏:用砂土或其它不燃材料吸附或吸收。大量泄漏:构筑围堤或挖坑收容。用 泵转移至槽车或专用收集器内,回收或运至废物处理场所处置。 在储运过程中保持机油密封状态不会外泄,在储运的机油下方尽量设置防渗装置防止 泄漏的机油污染土地。 (3)生产设施风险识别 本项目所涉及的风险物质的扩散途径主要有:机油泄漏对地下水和土壤污染;机 油、危废泄露遇明火发生火灾、爆炸事故后引发的次生污染物对周围环境空气的影响; 废气处理设施故障,废气未经处理直接排放对环境造成的污染。 (4)环境风险分析 项目机油存储量较小,采用桶装存储,设置托盘,若发生泄漏可控制在液体存放 — 42 — 区,发生火灾采取干式灭火器进行灭火,不会产生消防废水。 项目废气处理设施故障时,颗粒物、有机废气未经处理直接排放,废气中的有毒 有害物质直接排放,会对大气环境造成影响。 (5)环境风险防范措施与应急要求 本项目涉及风险物质主要为易燃易爆、有毒有害等,发生风险事故主要是泄漏, 因此,主要采取的措施为加强事故风险防范措施,加大防范力度,减少事故的发生。 具体采取风险措施如下: 1)风险防范措施 ①加强对机油存放区的检查,发生容器破损时及时更换容器,若发生泄漏及时采 用锯末进行吸附,吸附后的锯末作为危废处置。 ②建立危废转移管理责任制度,危废暂存间加装标识标签,危废的包装容器定期 检查,以防容器破损导致危废泄露;危废的收集、贮存、转移、处置均应进行台账登 记备查。 ③建立完善的安全生产制度和安全操作规范,并做到制度上墙。 ④机油储区域周围应设置禁止火源等标识,厂区内设置消防器材,定期进行检查。 ⑤加强各生产设备以及末端治理设备的定期维护和运行管理,必须严格按规定操 作,一旦发生废气处理系统异常情况,尽快对设备进行维修。 ⑥定期组织职工培训,规范岗位操作,降低事故概率。 ⑦确保废气治理措施正常运行,如发现人为原因不开启废气治理设施,责任人应 受处罚,并承担事故排放责任。若末端治理措施故障导致不能运行,尽快停产并进行 维修。建立事故排放事先申报制度,未经批准不得排放。 (6)分析结论 本项目涉及的主要风险物质为机油、废机油,主要事故类型为泄漏,火灾、爆炸 事故,环保设施故障导致废气未经处理直接排放,通过可靠的安全防范措施以及制定 相关预案,能有效的防止泄漏、火灾、爆炸等事故的发生,防止事故的蔓延。减少事 故带来的人员伤亡、财产损失和环境影响。 综上所述,项目在满足环评和设计各项要求前提下,切实落实各项安全管理措施 后,发生事故的可能进一步降低,从环境风险角度考虑,项目建设是可以接受的。 — 43 — 五、环境保护措施监督检查清单 内容 要素 排放口 (编号、 名称)/污 染源 DA001 投料 破碎 磨粉 大气环境 DA002 挤出 覆膜 车间 地表水环境 声环境 电磁辐射 固体废物 土壤及地下水 污染防治措施 生态保护措施 环境风险 防范措施 其他环境 管理要求 — 44 — DW001 生活污水 污染物 项目 环境保护措施 破碎、磨粉工序设置密闭 间,上方设置集气罩收集粉 尘,混料机上方设置集气罩 颗粒物 收集粉尘,所有粉尘收集后 引至布袋除尘器处理后通 过 15m 排气筒(DA001) 排放 集气罩收集后引至二级活 非甲烷总 性炭吸附装置处理后经 烃 15m 排气筒(DA002)排放 破碎、磨粉工序设置密闭 间,部分未收集颗粒物沉降 颗粒物、 在设备周边,收集后回用, 非甲烷总 其余无组织排放于车间;未 烃 收集非甲烷总烃无组织排 放于车间,加强车间通风 COD 、 BOD5 生活污水依托项目区化粪 SS 、 池处理后定期清掏肥田 NH3-N、 TP、TN 执行标准 满足《合成树脂工业污染物 排放标准》 (GB31572-2015) 中标准 满足《合成树脂工业污染物 排放标准》 (GB31572-2015) 中标准 厂界浓度满足《合成树脂工 业污染物排放标准》 (GB31572-2015)中标准, 厂区内浓度满足《挥发性有 机物无组织排放控制标准》 (GB 37822-2019)要求 签订清掏协议 执行《工业企业厂界噪声排 放标准》 (GB12348-2008)2 类标准限值 无 无 无 无 生活垃圾分类收集后由环卫部门定期清运;边角料、不合格产品破碎磨粉回用, 废包装袋收集后暂存于一般固废暂存处,定期外售;废机油、含油抹布、废活性 炭等危废收集后暂存于危废暂存间,定期交由有危废资质单位进行处置,危废暂 存间位于车间西南侧,建筑面积 5m2 分区防渗,办公室进行简单防渗,生产车间、冷却水池进行一般防渗,危废暂存 间进行重点防渗 / 设备运行 噪声 等 效 A 声级 选用低噪声设备,距离衰 减,基础减振,厂房隔声 分区防渗,定期检查,设置禁火标识,加强管理,同时做好应急防范措施 项目运行期应设兼职或专职环保管理人员,对各项环保设施的运行情况进行管理 检查。其主要工作职责如下: 1.根据排污许可管理条例要求,申办排污许可手续。 2.做好环保设施运行管理、维护保养工作,保证各项环保设施正常运行,建立并 管理好环保设施运行档案,留存。 3.定期维护废气环保设备,更换活性炭,确保废气连续稳定达标排放。 4.定期维护保养生产设备,避免设备共振影响周边环境噪声。 5.做好固体废物综合利用、处理处置工作,避免对环境造成二次污染。 6.按照法律法规及排污许可规范要求,进行污染源常规监测工作。 六、结论 富平县臻赛拓装饰材料厂墙体装饰材料生产项目位于陕西省渭南市富平县齐村 镇三合村,符合产业政策规划。运营期认真落实环评提出的各项污染防治措施,污 染物可达标排放,从环境保护角度分析,该建设项目环境影响可行。 — 45 — 附表 建设项目污染物排放量汇总表 项目 分类 污染物名称 现有工程 现有工程 在建工程 本项目 本项目建成后 以新带老削减量 许可排放量 排放量(固体废物 排放量(固体废物 排放量(固体废物 全厂排放量(固体废 (新建项目不填)⑤ ② 产生量)① 产生量)③ 产生量)④ 物产生量)⑥ 变化量 ⑦ 非甲烷总烃 0 0 0 1.12t/a 0 1.12t/a +1.12t/a 颗粒物 0 0 0 1.176t/a 0 1.176t/a +1.176t/a 水量 0 0 0 194.4m3/a 0 194.4m3/a +194.4m3/a 边角料 不合格产品 0 0 0 12t/a 0 12t/a +12t/a 废包装袋 0 0 0 0.4t/a 0 0.4t/a +0.4t/a 废机油 0 0 0 0.05 t/a 0 0.05 t/a +0.05 t/a 含油抹布 0 0 0 0.02 t/a 0 0.02 t/a +0.02 t/a 废活性炭 0 0 0 2.51t/a 0 2.51t/a +2.51t/a 废气 废水 一般工业 固体废物 危险废物 注:⑥=①+③+④-⑤;⑦=⑥-① — 46 —

富平县臻赛拓装饰材料厂墙体装饰材料生产项目.pdf




