附件五《昆明理工大学学生社区入住须知》.pdf
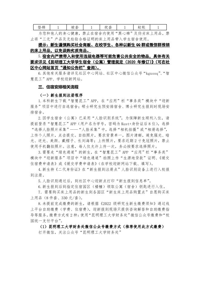
昆明理工大学学生社区入住须知 学生社区教育管理中心(以下简称“社区中心”)成立于 2001 年 2 月 15 日, 是负责学生宿舍(公寓)管理、服务和住宿学生日常思想政治教育的直属附属部 门,基本职责是:教育、管理、服务、修缮、改造。现有事业编制内职工 18 人 和非事业编制工作人员 152 人,下设综合办公室、文化教育事务部、修缮服务部、 质量管理监督部及园区管理服务部(怡园学生服务中心、憬园学生服务中心、恬 园学生服务中心、恒园学生服务中心、莲华学生服务中心)5 个部门。现有学生 公寓 7202 间、普通学生宿舍 819 间,建筑面积 37.1 万平方米,住宿学生约 3.2 万人。为加强管理和提升服务质量,社区中心于 2003 年 4 月通过了“IS09001: 2000 物业管理与思想教育管理工作”质量认证,并于 2019 年 1 月顺利通过了 IS09001:2015 质量管理体系的升级换证。 社区中心以“立德树人”为根本任务,坚持“以安全稳定为中心,以'三进' (党团组织进社区,辅导员进社区,思想政治工作进社区)工作为核心,以质量 管理为重点,以优质服务为抓手,以学生满意为目标”的工作思路。坚持以“一 流社区”为建设目标,着力打造社区中心一流的管理水平和一流的服务能力,开 创社区中心工作发展新局面。全面加强平安社区,文化社区、智慧社区、尚学社 区、和谐社区建设,形成具有学校特色的社区工作新格局。 社区中心积极推进文化社区建设,着力打造“五彩”社区文化品牌,构建了 由红色园区、尚学园区、阳光园区、靓丽园区、平安园区等五个单元构成的社区 文化品牌活动体系,努力营造根植红土、情满社区、共建美好家园的浓郁文化氛 围。 社区中心探索建立“一站式”社区建设模式,突出党建在社区思政工作中的 引领作用。将学生党建工作、思政教育、心理健康教育、生涯咨询、就业指导、 创新创业教育、学生服务等引入社区,汇聚多方资源力量,打造以全方位育人为 目标的教育管理服务模式。 社区中心在学生住宿园区内建设了自习阅览室、党团活动室、综合活动室、 排练室、健身空间、学习空间、心理团体辅导室等活动场所,并在各楼幢建立了 温馨服务站,为学生提供生活所需的电动煎药罐、微波炉、小型维修工具、针线 包、雨伞、自助电吹风、自助洗衣房、自助开水房等生活辅助设施。 经过多年的实践和探索,社区中心在管理和服务工作上取得显著成绩,多次 获得各级表彰。近年来,多次被学校评为宣传和意识形态、党风廉政、治安综合 治理、安全防火工作优秀单位;2015 年 12 月,获“全国高校学生公寓工作优秀 成果”二、三等奖;2017 年 12 月,获“全国高校学生公寓工作创新成果”三等 奖及最佳组织奖;2017 年 12 月,获云南省高校思想政治工作优秀成果一等奖; 2018 年 12 月,入选云南省委高校工委创建一流党建选树项目;2019 年 11 月, 获云南省高校思想政治工作精品项目三等奖;2019 年 12 月,被教育部列为第二 批“全国党建工作样板支部”创建单位;2020 年 9 月,被云南省委教育工委选 树为“一流党建示范党支部” ;2020 年 12 月,被中国教育后勤协会学生公寓管 理专业委员会评为“全国高校学生公寓疫情防控先进集体”;2022 年 5 月,入选 教育部“一站式”学生社区综合管理模式建设试点单位。 一、住宿要求及标准 1.住宿要求:为保障同学们有一个安全舒适的学习生活环境,同时培养同学 们独立自主的生活能力和团队精神,学校规定在校学生由社区中心统一安排住宿。 2.住宿标准: 呈贡校区 一类学生公寓 6 人间 800 元/生/学年 呈贡校区 一类学生公寓 4 人间 1200 元/生/学年 莲华校区 一类学生公寓 6 人间 800 元/生/学年 莲华校区 一类学生公寓 4 人间 1200 元/生/学年 莲华校区 普通宿舍(带卫生间) 6 人间 450 元/生/学年 莲华校区 普通宿舍(不带卫生间) 6 人间 400 元/生/学年 3.住宿安排: (1)本科学生按所属学院及学生公寓情况统一安排住宿(原则上按同学院、 同年级、同专业和同班级进行集中住宿安排),入住宿舍标准根据当年空余的房 源进行统筹分配。 (2)本科生实施网上自选宿舍、硕士研究生预安排宿舍、博士研究生报到 时现场安排宿舍。结合宿舍空余房源情况,部分全日制研究生进行插空安排住宿。 (3)非全日制研究生(含在职研究生)原则上不安排住宿。 二、住宿管理及服务 1.社区中心在各楼幢配备了栋长、治保员、保洁员、修理员、保安及学院进 驻社区中心的辅导员,热情为同学服务。与入住同学一道,共同维护好学生宿舍 的安全与稳定,让入住同学拥有一个安全、文明、整洁、舒适的学习及生活环境。 2.社区中心在学生住宿园区内建设了自习阅览室、党团活动室、综合活动室、 排练室、健身空间、学习空间、心理团体辅导室等活动场所。在楼幢配置了电动 煎药罐、微波炉、小型维修工具、针线包、雨伞、自助电吹风、自助洗衣房、自 助开水房等生活辅助设施。 3.为确保您的生命财产安全,来访人员进入楼幢,须有正当理由并出示有效 证件,在楼幢值班服务台办理登记手续后,在楼幢会客室或值班室会客;禁止无 关人员进入社区中心楼幢,且非本楼幢学生严禁互串楼幢;从楼幢带出物品请主 动登记;进出楼幢请自觉佩戴校徽。入住期间,如有外来人员到宿舍推销“床上 用品、洗漱用品、护肤用品、文体用品、征订英文报纸、代理兼职、辅导培训” , 请勿购买,以免上当受骗,同时请报楼幢工作人员或保卫处(报警电话: 0871-65916110(呈贡) 、0871-65195110(莲华)) 。 4.新生床上用品的销售商家由学校统一招标确定,迎新期间招标确定的销售 商家将在社区中心各“新生床上用品购置点”进行销售,学生自愿购买,中标的 床上用品一套价值 330 元,床上用品清单如下: 名称 数量 名称 数量 名称 数量 名称 数量 盖棉 1 床单 1 枕芯 1 枕巾 1 垫棉 1 被套 1 枕套 1 蚊帐 1 为您和他人的身心健康,禁止在宿舍内使用“黑心棉”及伪劣床上用品,禁 止将“三无”产品及无检验合格证明的床上用品带入学生宿舍使用。 提示:新生谨慎购买社会商贩、在校学生、各种以新生 QQ 群或微信群推销 的床上用品,以免误购劣质商品。 5.宿舍内严禁带入和使用违规电器等可能危害公共安全的物品,具体有关 要求详见《昆明理工大学学生宿舍(公寓)管理规定(2020 年修订)》(可在社 区中心网站首页“通知公告栏”查阅)。 6.其他有关服务请详见社区中心网站、社区中心微信公众号“kgxssq” 、 “智 慧昆工”APP、学校迎新网站。 三、住宿安排相关流程 (一)新生报到注册程序 1.本科新生下载“智慧昆工”APP,在“应用”栏“事务类”模块中“迎新 服务”项目中进行自选宿舍;硕士研究生预安排宿舍、博士研究生报到时现场安 排宿舍。 2.因学生宿舍(公寓)已采用“人脸识别系统”,为保障新生顺利入住,请 提前登录“智慧昆工”APP(用户名为学号,密码为 Kust+身份证后 8 位),选择 “选择人脸照片采集”——“人脸采集”中,选择“相机拍摄”或“相册选择” , 上传个人照片,点击提交。自拍照片,要求背景单一,图片清晰,避免强光、暗 光、逆光、美颜、戴帽子、长刘海等;上传照片,要求近期 2 寸免冠照片,禁止 使用手机翻拍照片。注意,每人仅允许上传一次,务必按要求选择照片。 3.需要走“绿色通道”的新生,在“智慧昆工”APP “应用”栏“事务类” 模块中“迎新服务”项目中“绿色通道”拍照上传“生源地贷款”证明、 《缓交 住宿费申请表》或《缓交学费申请表》(在学校迎新网站下载、填写) 。 4.新生持《二代身份证》在“新生报到注册点”人脸识别设备上进行入校报 到注册。 5.人脸识别通过后,到社区中心迎新点打印“新生报到信息单”。 6.新生报到后到指定住宿园区(楼幢)领取公寓(宿舍)钥匙进行入住。 7.需要购买床上用品的新生到各园区“新生床上用品购置点”自愿购买床 上用品(8 件套、330 元/套) 。 8.未提前完成缴费的新生,请根据《2022 级研究生新生缴费须知》通过线 上平台自助缴费(学费、住宿费),迎新报到现场只提供咨询解答和自助缴费指 导等服务。缴费方式有 2 种:使用“昆明理工大学财务处”微信公众号缴费和“校 园统一支付平台” 。 (1)昆明理工大学财务处微信公众号缴费方式(推荐使用此方式缴费) 打开微信,关注公众号“昆明理工大学财务处” 点击下角“业务办理”—“财务平台”,使用学号绑定个人信息,密码为身 份证后六位,点击“学生缴费”或“统一支付”,先进行缴费信息确认,再点击 “确认支付”即可进行缴费。 (2) 昆明理工大学“校园统一支付平台”自助缴费方式 同学可登录:http://wysf.kmust.edu.cn/xysf/ 在用户名处输入您的学号,密码为您的身份证号后六位,输入验证码,点击 “登陆” 。成功登陆核对个人信息,确认无误后点击右上角“学费缴费”,选择“微 信支付”或“银联支付” ,根据提示操作即可。 9.到学院迎新接待点办理其他手续,交回“新生报到信息单” 。 (二)新生报到注册(人脸识别)及新生报到信息单打印点具体位置 1.呈贡校区:怡园食堂 1 楼架空层(本科生) ;恬园 11 幢 2 楼架空层(研究 生) 2.莲华校区:莲华校区体育馆(本科生、研究生) (三)新生床上用品购置点位置 1.呈贡校区:怡园步行街;恬园 9、12 幢外侧平台 2.莲华校区:莲华园区 5 幢外侧平台 (四)相关学院、部门迎新接待点的位置 1.本科生接待点: (1)呈贡校区:怡园致知北路东段暨怡园 6、7 栋中间(理学院、化工学院、 交通学院、环工学院、艺传学院、建规学院、建工学院、电力学院、信自学院、 机电学院、外文学院、民航学院、国际学院、医学院、生科院、农工学院、食品 学院、法学院、管经学院) (2)莲华校区:体育馆(冶能学院、国资学院、材料学院、应急学院) 2.研究生接待点: (1)呈贡校区:恬园学生食堂 2 楼过厅平台(信自学院、电力学院、建规 学院、建工学院、艺传学院、机电学院、生科院、法学院、理学院、农工学院、 食品学院、环工学院、化工学院、交通学院、马院、医学院(学硕)、外文学院、 国际学院、转化医学院、民航学院、管经学院) (2)莲华校区:体育馆(国资学院、应急学院、材料学院、冶能学院(含 国重实验室)、医学院(专硕) 3.相关职能部门: (1)学生处迎新接待点在怡园毕业生就业常设市场。 (2)研工部、研究生院迎新接待点位置分别在恬园学生食堂 2 楼过厅平台、 莲华校区体育馆。 (3)教务处迎新接待点在怡园毕业生就业常设市场。 (4)财务处迎新接待点分别在怡园毕业生就业常设市场、恬园学生食堂 2 楼过厅平台、莲华校区体育馆。 (5)信息化中心迎新接待点分别在怡园食堂 1 楼架空层、恬园 11 幢 2 楼架 空层、莲华校区体育馆。 四、有关联系方式 1.综合办公室:0871-65136626,呈贡校区办公大楼 5 楼 503 室。 2.园区管理服务部(怡园学生服务中心):0871—65916016,呈贡校区怡园 5 幢 5104 室。 3.园区管理服务部(憬园学生服务中心):0871—65916916,呈贡校区憬园 5 幢 5134 室。 4.园区管理服务部(恬园学生服务中心):0871—65920920,呈贡校区恬园 11 幢 11-248 室。 5.园区管理服务部(恒园学生服务中心):0871—65939437,呈贡校区恒园 3 幢 3109 室 6.园区管理服务部(莲华学生服务中心):0871-65187603,莲华校区莲华园 区办公楼 102 室。 7.社区中心网站:http://sq.kmust.edu.cn 8.社区中心微信公众号:“昆明理工大学学生社区”或 “kgxssq”。 9.智慧昆工 APP

附件五《昆明理工大学学生社区入住须知》.pdf



