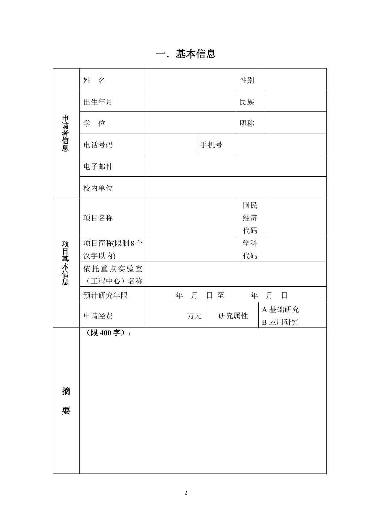
长安大学公路学院附件1:长安大学中央高校基本科研业务费专项资金项目申请书(重点平台开放基金项目).doc
ICS 35.040 A 24 附件 2、 中华人民共和国国家标准 GB/T 13745—2008 代替GB/T 13745-1992 附件 2、 学科分类与代码 Classification and code of disciplines (报批稿) (本稿完成日期:2008 年 6 月 30 日) 2008-××-××发布 2008-××-××实施 中华人民共和国国家质量监督检验检疫总局 国 家 标 准 化 管 理 委 员 会 目 次 目 次................................................................................I 前 言..............................................................................III 引 言...............................................................................IV 1 范围..................................................................................1 2 术语和定义............................................................................1 3 学科分类原则..........................................................................1 4 学科分类依据..........................................................................1 5 学科分类代码体系的说明................................................................1 6 编码方法..............................................................................2 7 学科分类代码表........................................................................3 110 数学................................................................................3 120 信息科学与系统科学..................................................................7 130 力学................................................................................8 140 物理学.............................................................................10 150 化学...............................................................................13 160 天文学.............................................................................15 170 地球科学...........................................................................16 180 生物学.............................................................................20 190 心理学.............................................................................25 210 农学...............................................................................27 220 林学...............................................................................29 230 畜牧、兽医科学.....................................................................30 240 水产学.............................................................................31 310 基础医学...........................................................................32 320 临床医学...........................................................................33 330 预防医学与公共卫生学...............................................................35 340 军事医学与特种医学.................................................................36 350 药学...............................................................................37 360 中医学与中药学.....................................................................37 410 工程与技术科学基础学科.............................................................38 413 信息与系统科学相关工程与技术.......................................................39 416 自然科学相关工程与技术.............................................................40 420 测绘科学技术.......................................................................41 430 材料科学...........................................................................42 440 矿山工程技术.......................................................................43 450 冶金工程技术.......................................................................44 460 机械工程...........................................................................45 470 动力与电气工程.....................................................................46 480 能源科学技术.......................................................................47 I 490 核科学技术.........................................................................48 510 电子与通信技术.....................................................................49 520 计算机科学技术.....................................................................50 530 化学工程...........................................................................52 535 产品应用相关工程与技术.............................................................53 540 纺织科学技术.......................................................................54 550 食品科学技术.......................................................................55 560 土木建筑工程.......................................................................56 570 水利工程...........................................................................57 580 交通运输工程.......................................................................58 590 航空、航天科学技术.................................................................59 610 环境科学技术及资源科学技术.........................................................61 620 安全科学技术.......................................................................62 630 管理学.............................................................................63 710 马克思主义.........................................................................65 720 哲学...............................................................................65 730 宗教学.............................................................................67 740 语言学.............................................................................68 750 文学...............................................................................71 760 艺术学.............................................................................72 770 历史学.............................................................................73 780 考古学.............................................................................76 790 经济学.............................................................................76 810 政治学.............................................................................81 820 法学...............................................................................83 830 军事学.............................................................................84 840 社会学.............................................................................85 850 民族学与文化学.....................................................................87 860 新闻学与传播学.....................................................................88 870 图书馆、情报与文献学...............................................................89 880 教育学.............................................................................90 890 体育科学...........................................................................91 910 统计学.............................................................................91 附录 A(资料性附录)GB/T13745-2008 与 GB/T13745-1992 之间的学科分类代码变更对照..........93 II 前 言 本标准代替GB/T 13745-1992《学科分类与代码》。 本标准与GB/T 13745-1992相比,主要变化如下: ──增加了前言、引言和附录A; ──在标准的结构和格式编排方面,按照GB/T 1.1-2000的规定进行了更新; ──对学科代码的形式作出了修改,取消了十进制分类符号的点“.”,以便于信息处理; ──增设了“信息与系统科学相关工程与技术”等3个一级学科群,调整二级学科“心理学”为一 级学科; ──增设了“医学史”、“重症医学”、“光学工程”、“兵器科学与技术”等39个二级学科,调 整“天文地球动力学”等13个三级学科为二级学科,变更了“生物工程”、“仪器仪表技术”等10个二 级学科的类别归属; ──增设了“基因组学”、“月球科学”、“术语学”等337个三级学科,调整“传染病学”等4个 二级学科为三级学科,变更了“密码学”等65个三级学科的类别归属; ──取消了“理论统计学”等4个二级学科及“普通心理学”等25个三级学科; ──调整变更各级学科名称67项,如“货币银行学”更名为“金融学”等。 上述关于学科增减、变更的详细资料见附录A。 本标准附录A为资料性附录。 本标准由中国标准化研究院提出。 本标准由全国信息分类编码标准化技术委员会归口。 本标准主要起草单位:中国标准化研究院、中国科学院计划财务局。 本标准主要起草人:李小林、邢立强、江洲、孙广芝、刘学英、刘植婷、史立武。 本标准于1992年首次发布。 III 引 言 人类的活动产生经验,经验的积累和消化形成认识,认识通过思考、归纳、理解、抽象而上升为成 知识,知识在经过运用并得到验证后进一步发展到科学层面上形成知识体系,处于不断发展和演进的知 识体系根据某些共性特征进行划分而成学科。 学科是相对独立的知识体系,这里“相对”、“独立”和“知识体系”三个概念是本标准定义学科 的基础。“相对”强调了学科分类具有不同的角度和侧面,“独立”则使某个具体学科不可被其他学科 所替代,“知识体系”使“学科”区别于具体的“业务体系”或“产品”。本标准中出现了一些学科与 专业、行业、产品名称相同的情况,是出于使学科名称简明的目的,其内在涵义是不同的。 由于应用目的的不同,会产生不同的学科分类体系,本标准建立的学科分类体系是直接为科技政策 和科技发展规划以及科研项目、科研成果统计和管理服务的,因此主要收录已经形成的学科,而对于成 熟度不够、或者尚在酝酿发展有可能形成学科的雏形则暂不收录,待经过时间考验后下一次修订本标准 时再酌情收录。 IV 学科分类与代码 1 范围 本标准规定了学科分类原则、分类依据、编码方法,以及学科的分类体系和代码。 本标准适用于基于学科的信息分类、共享与交换,亦适用于国家宏观管理和部门应用。 本标准的分类对象是学科,不同于专业和行业。本标准的分类不能代替文献、情报、图书分类及学 术上的各种观点。 2 术语和定义 下列术语和定义适用于本标准。 2.1 学科 discipline 相对独立的知识体系。 2.2 学科群 discipline group 具有某一共同属性的一组学科。每个学科群包含了若干个分支学科。 3 学科分类原则 3.1 科学性原则 根据学科所具备的客观的、本质的属性特征及其相互之间的联系,划分不同的从属关系和并列次序, 组成一个有序的学科分类体系。 3.2 实用性原则 对学科进行分类和编码,应以满足国家宏观管理的应用需求为基本目标,列入到分类体系内的学科 覆盖领域应全面、适中。 3.3 简明性原则 对学科层次的划分和组合,力求简单明了。 3.4 兼容性原则 考虑国内传统分类体系的继承性和实际使用的延续性,并注意提高国际可比性。 3.5 扩延性原则 根据现代科学技术体系具有高度动态性的特征,应为萌芽中的新兴学科留有余地,以便在分类体系 相对稳定的情况下得到扩充和延续。 3.6 唯一性原则 在学科分类体系中,一个学科只能用一个名称、一个代码。某学科被调整变更后,其原有的分类代 码撤销,不得再赋予其他学科使用。 4 学科分类依据 本标准主要依据学科的研究对象,学科的本质属性或特征,学科的研究方法,学科的派生来源,学 科研究的目的与目标等五方面进行划分。 5 学科分类代码体系的说明 5 5.1 本标准所列学科应具备其理论体系和专门方法的形成;有关科学家群体的出现;有关研究机构和 教学单位以及学术团体的建立并开展有效的活动;有关专著和出版物的问世等条件。 5.2 本标准仅将学科分类定义到一、二、三级,共设 62 个一级学科或学科群、676 个二级学科或学科 群、2382 个三级学科。一级学科之上可归属到科技统计使用的门类,门类不在标准中出现。门类排列 顺序是:A 自然科学,代码为 110~190;B 农业科学,代码为 210~240;C 医药科学,代码为 310~ 360;D 工程与技术科学,代码为 410~630;E 人文与社会科学,代码为 710~910。 5.3 本标准中学科排列次序和级别与学科重要程度无关。 5.4 本标准纳入了成长中的新兴学科,萌芽中的新兴学科暂不纳入。 5.5 在本分类体系,尤其在工程与技术科学分类体系中,出现的学科与专业、行业、产品名称相同, 但其涵义不同。 5.6 分类体系中的名称,原则上用学科名称,考虑实际应用及学科分类层次的需要,有少量“学科群” 名称出现。 5.7 一级学科根据情况,分别选用“××学”、“××科学”、“××科学技术”、“××工程”、 “××工程技术科学”五种名称。 5.8 交叉或具有多重归属的学科,可在多处列类,只在一处赋予代码,其他相关位置不给代码,而在 说明栏注“见×××××××(代码)”或“参见×××××××(代码)”。 5.9 一级学科下的分支学科,根据确定学科位置的不同特征进行划分,原则上取一个特征,考虑学科 特点及使用需要,对有些学科用两种或两种以上特征划分。 5.10 本分类体系的学科遵循从理论到应用,从一般到个别,从抽象到具体,从通用到专用,从简单到 复杂,从低级到高级,从宏观到微观的排列顺序。 5.11 标准中出现的学科分类层次和数量分布不均衡现象是各学科发展不平衡的客观实际所决定的。 5.12 本标准对某些横断学科、综合学科及某些特殊学科的处理方法 5.12.1 分类表中的“信息科学”是指小概念,不包括“计算机科学”。“信息科学与系统科学”的理 论和技术部分,其性质与数学类似,排列在数学之后,考虑其发展前景,设为一级学科。“信息科学” 和“系统科学”都以“控制论”、“系统论”和“信息论”为基础理论,很难分开,故暂列在一类。 5.12.2 考虑到工程与技术科学门类与自然科学及生产应用的映射关系,在该门类中设立“信息与系统 科学相关工程与技术”、“自然科学相关工程与技术”、“产品应用相关工程与技术”等三个一级学科 群,以归入基于自然科学或生产应用而派生出的各类工程技术学科或学科群,但早已形成的传统工程与 技术一级学科(如化学工程、矿山工程技术、测绘科学技术等)则不在此列。 5.12.3 “环境科学技术及资源科学技术”、“安全科学技术”、“管理学”三个一级学科(群)属综 合学科,本学科列在自然科学和社会科学之间。 5.12.4 根据我国实际情况,将“地理学”列入“地球科学”下二级学科,“人文地理学”列入“地球 科学”,属特例。 6 编码方法 6.1 本标准的学科分类划分为一、二、三级学科三个层次,用阿拉伯数字表示。一级学科用三位数字 表示,二、三级学科分别用两位数字表示,代码结构见图 1。 × × × × × × × 三级学科 二级学科(或学科群) 一级学科(或学科群) 6 图1 6.2 6.3 7 学科分类代码结构 二、三级学科设“群体学科”,用数字“99”表示。 标准中所有代码,仅表示该学科在本分类体系中的级别和位置,不表示其他含义。 学科分类代码表 学科分类代码表见表1。 表1 代 码 110 11011 11014 1101410 1101420 1101430 1101440 1101450 1101460 1101499 11017 1101710 1101720 1101730 1101740 1101750 1101760 1101770 1101780 1101799 11021 1102110 1102115 1102120 1102125 1102130 1102135 1102140 1102145 1102150 1102155 1102160 1102165 学 科 名 称 数学 数学史 数理逻辑与数学基础 演绎逻辑学 证明论 递归论 模型论 公理集合论 数学基础 数理逻辑与数学基础其他学科 数论 初等数论 解析数论 代数数论 超越数论 丢番图逼近 数的几何 概率数论 计算数论 数论其他学科 代数学 线性代数 群论 域论 李群 李代数 Kac-Moody 代数 环论 学科分类代码表 说 明 亦称符号逻辑学 亦称元数学 包括交换环与交换代数,结合环与结合代数, 非结合环与非结合代数等 模论 格论 泛代数理论 范畴论 同调代数 7 1102170 1102175 代数 K 理论 微分代数 表 1 (续) 代 码 1102180 1102199 11024 11027 1102710 1102715 1102720 1102725 1102730 1102735 1102740 1102745 1102750 1102755 1102799 11031 1103110 1103115 1103120 1103125 1103130 1103135 1103140 1103145 1103150 1103155 1103160 1103199 11034 1103410 1103420 1103430 1103499 11037 11041 1104110 1104120 1104130 学 科 名 称 代数编码理论 代数学其他学科 代数几何学 几何学 几何学基础 欧氏几何学 非欧几何学 球面几何学 向量和张量分析 仿射几何学 射影几何学 微分几何学 分数维几何 计算几何学 几何学其他学科 拓扑学 点集拓扑学 代数拓扑学 同伦论 低维拓扑学 同调论 维数论 格上拓扑学 纤维丛论 几何拓扑学 奇点理论 微分拓扑学 拓扑学其他学科 数学分析 微分学 积分学 级数论 数学分析其他学科 非标准分析 函数论 实变函数论 单复变函数论 多复变函数论 说 明 包括黎曼几何学等 8 表 1 (续) 代 码 1104140 1104150 1104160 1104170 1104199 11044 1104410 1104420 1104430 1104499 11047 1104710 1104720 1104730 1104740 1104799 11051 1105110 1105120 1105130 1105199 11054 11057 1105710 1105715 1105720 1105725 1105730 1105735 1105740 1105745 1105750 1105755 1105799 11061 1106120 1106130 1106140 1106150 1106155 1106165 学 科 名 称 函数逼近论 调和分析 复流形 特殊函数论 函数论其他学科 常微分方程 定性理论 稳定性理论 解析理论 常微分方程其他学科 偏微分方程 椭圆型偏微分方程 双曲型偏微分方程 抛物型偏微分方程 非线性偏微分方程 偏微分方程其他学科 动力系统 微分动力系统 拓扑动力系统 复动力系统 动力系统其他学科 积分方程 泛函分析 线性算子理论 变分法 拓扑线性空间 希尔伯特空间 函数空间 巴拿赫空间 算子代数 测度与积分 广义函数论 非线性泛函分析 泛函分析其他学科 计算数学 常微分方程数值解 偏微分方程数值解 积分变换与积分方程数值方法 数值代数 优化计算方法 数值逼近与计算几何 说 明 原名为“积分方程数值解” 9 表 1 (续) 代 码 1106170 1106175 1106180 1106185 1106190 1106195 1106199 11064 1106410 1106420 1106430 1106440 1106450 1106460 1106470 1106480 1106499 11067 1106710 1106715 1106720 1106725 1106730 1106735 1106740 1106745 1106750 1106755 1106760 1106765 1106799 11071 1107110 1107120 1107130 1107135 1107140 1107199 11074 1107410 1107415 学 科 名 称 随机数值方法与统计计算 并行计算算法 误差分析与区间算法 小波分析与傅立叶分析的数值方法 反问题计算方法 符号计算与计算机推理 计算数学其他学科 概率论 几何概率 概率分布 极限理论 随机过程 马尔可夫过程 随机分析 鞅论 应用概率论 概率论其他学科 数理统计学 抽样理论 假设检验 非参数统计 方差分析 相关回归分析 统计推断 贝叶斯统计 试验设计 多元分析 统计判决理论 时间序列分析 空间统计 数理统计学其他学科 应用统计数学 统计质量控制 可靠性数学 保险数学 统计计算 统计模拟 应用统计数学其他学科 运筹学 线性规划 非线性规划 说 明 原名为“随机数值实验” 原名为“误差分析” 包括正态过程与平稳过程、点过程等 具体应用入有关学科 包括抽样分布、抽样调查等 包括参数估计等 10 表 1 (续) 代 码 1107420 1107425 1107430 1107435 1107440 1107445 1107450 1107455 1107460 1107465 1107470 1107475 1107480 1107499 11077 11081 11084 11085 11087 11099 120 12010 1201010 1201020 1201030 1201099 12020 1202010 1202020 1202030 1202040 1202050 1202060 1202070 1202099 12030 1203010 1203020 学 科 名 称 动态规划 组合最优化 参数规划 整数规划 随机规划 排队论 对策论 库存论 决策论 搜索论 图论 统筹论 最优化 运筹学其他学科 组合数学 离散数学 模糊数学 计算机数学 应用数学 数学其他学科 说 明 亦称博弈论 具体应用入有关学科 信息科学与系统科学 信息科学与系统科学基础学科 信息论 控制论 系统论 信息科学与系统科学基础学科其他学科 运筹学 见 11074 系统学 微分动力系统 见 1105110 混沌 一般系统论 耗散结构理论 协同学 突变论 超循环论 复杂系统与复杂性科学 系统学其他学科 控制理论 大系统理论 系统辨识 11 表 1 (续) 代 码 1203030 1203040 1203099 12040 12050 1205010 1205099 12099 130 13010 1301010 1301020 1301030 1301040 1301050 1301060 1301070 1301080 1301099 13015 1301510 1301515 1301520 1301525 1301530 1301535 1301540 1301545 1301550 1301555 1301556 1301560 1301565 1301570 1301575 1301599 学 科 名 称 状态估计 鲁棒控制 控制理论其他学科 系统评估与可行性分析 系统工程方法论 系统建模 决策分析 决策支持系统 管理信息系统 系统工程方法论其他学科 信息科学与系统科学其他学科 力学 基础力学 理论力学 理性力学 非线性力学 连续介质力学 摩擦学 柔性多体力学 陀螺力学 飞行力学 基础力学其他学科 固体力学 弹性力学 塑性力学 粘弹性、粘塑性力学 蠕变 界面力学与表面力学 疲劳 损伤力学 断裂力学 散体力学 细观力学 微观力学 电磁固体力学 材料力学 结构力学 计算固体力学 实验固体力学 固体力学其他学科 说 明 见 6305035 见 6305040 见 6305045 包括弹塑性力学 见 4301010 12 表 1 (续) 代 码 13020 1302010 1302020 1302030 1302040 1302050 1302060 1302070 1302099 13025 1302511 1302514 1302517 1302521 1302524 1302527 1302531 1302534 1302537 1302541 1302544 1302547 1302551 1302554 1302557 1302561 1302564 1302567 1302571 1302574 1302599 13030 13035 1303510 1303520 1303530 1303599 13040 1304010 1304020 1304030 学 科 名 称 说 明 振动与波 线性振动力学 非线性振动力学 弹性体振动力学 随机振动力学 振动控制理论 固体中的波 流体—固体耦合振动 振动与波其他学科 流体力学 理论流体力学 水动力学 气体动力学 空气动力学 悬浮体力学 湍流理论 粘性流体力学 多相流体力学 渗流力学 物理—化学流体力学 等离子体动力学 电磁流体力学 非牛顿流体力学 流体机械流体力学 旋转与分层流体力学 辐射流体力学 计算流体力学 实验流体力学 环境流体力学 微流体力学 流体力学其他学科 流变学 爆炸力学 爆轰与爆燃理论 爆炸波、冲击波、应力波 高速碰撞动力学 爆炸力学其他学科 物理力学 高压固体物理力学 稠密流体物理力学 高温气体物理力学 13 表 1 (续) 代 码 学 科 名 称 1304040 1304050 1304060 1304099 13041 13045 13050 13099 多相介质物理力学 临界现象与相变 原子与分子动力学 物理力学其他学科 生物力学 统计力学 应用力学 力学其他学科 140 14010 14015 1401510 1401520 1401530 1401540 1401550 1401560 1401599 14020 1402010 物理学 物理学史 理论物理学 数学物理 电磁场理论 经典场论 相对论 量子力学 统计物理学 理论物理学其他学科 声学 普通线性声学 说 明 包括生物流体力学与生物流变学等 具体应用入有关学科 原名为“相对论与引力场” 含射线声学、波动声学、大气声学、声波反射、 散射、衍射、干涉、传播衰减。原名为“物理 声学” 1402020 1402025 非线性声学 流体动力声学 1402035 1402045 1402050 1402053 1402056 1402059 1402063 1402066 1402069 1402073 1402076 1402079 1402083 1402086 1402099 超声学、量子声学和声学效应 次声学 水声和海洋声学 原名为“水声学” 结构声学和振动 噪声、噪声效应及其控制 建筑声学与电声学 声学信号处理 生理、心理声学和生物声学 语言声学和语音信号处理 音乐声学 声学换能器、声学测量及方法 声学测量方法 声学材料 信息科学中的声学问题 含通信声学、声学微机电系统、声学信道 与声学有关的其它物理问题和交叉学科 原名为“声学其他学科” 含航空声学、流体运动与声波相互作用、流体 声辐射、燃烧声学等 14 表 1 (续) 代 码 14025 1402510 1402520 1402530 1402599 14030 1403010 1403015 1403020 1403025 1403030 1403035 1403040 1403045 1403050 1403055 1403057 1403060 1403062 1403064 1403066 1403068 1403099 14035 1403510 1403520 1403530 1403540 1403599 14040 1404010 1404020 1404030 1404040 1404050 1404099 14045 1404510 1404520 学 科 名 称 热学 热力学 热物性学 传热学 热学其他学科 光学 几何光学 物理光学 非线性光学 光谱学 量子光学 信息光学 导波光学 发光学 红外物理 激光物理 光子学与集成光学 应用光学 大气光学 环境光学 海洋光学 光学遥感 超快激光及应用 光学其他学科 电磁学 电学 磁学 静电学 静磁学 电动力学 电磁学其他学科 无线电物理 电磁波物理 量子无线电物理 微波物理学 超高频无线电物理 统计无线电物理 无线电物理其他学科 电子物理学 量子电子学 电子离子与真空物理 说 明 具体应用入有关学科 参见 1701510 见 1405065 15 表 1 (续) 代 码 1404530 1404599 14050 1405010 1405015 1405020 1405025 1405030 1405035 1405040 1405045 1405050 1405055 1405060 1405065 1405070 1405075 1405080 1405085 1405090 1405099 14055 1405510 1405520 1405530 1405540 1405599 14060 1406010 1406020 1406030 1406040 1406050 1406055 1406099 14065 1406510 1406515 1406520 1406525 学 科 名 称 带电粒子光学 电子物理学其他学科 凝聚态物理学 凝聚态理论 金属物理学 半导体物理学 电介质物理学 晶体学 非晶态物理学 软物质物理学 薄膜物理学 低维物理 表面与界面物理学 固体发光 磁学 超导物理学 低温物理学 高压物理学 摩擦学 介观物理学 量子调控 凝聚态物理学其他学科 等离子体物理学 热核聚变等离子体物理学 低温等离子体物理学 等离子体诊断学 凝聚态等离子体物理学 等离子体物理学其他学科 原子分子物理学 原子与分子理论 原子光谱学 分子光谱学 波谱学 原子与分子碰撞过程 玻色—爱因斯坦凝聚和冷原子物理 原子分子物理学其他学科 原子核物理学 核结构 核能谱学 低能核反应 中子物理学 说 明 包括晶体生长、晶体化学等 原名为“液晶物理学” 见 1301050 原名为“等离子体光谱学” 16 表 1 (续) 代 码 1406530 1406535 1406540 1406545 1406550 1406599 14070 1407010 1407020 1407030 1407040 1407050 1407099 14075 14080 14099 150 15010 15015 1501510 1501520 1501530 1501540 1501550 1501560 1501570 1501580 1501599 15020 1502010 1502020 1502030 1502040 1502050 1502060 1502070 1502075 1502099 15025 1502510 学 科 名 称 裂变物理学 聚变物理学 轻粒子核物理学 重离子核物理学 中高能核物理学 原子核物理学其他学科 高能物理学 粒子物理学 宇宙线物理学 粒子加速器物理学 高能物理实验 粒子宇宙学 高能物理学其他学科 计算物理学 应用物理学 物理学其他学科 化学 化学史 无机化学 元素化学 配位化学 同位素化学 无机固体化学 无机合成化学 无机分离化学 物理无机化学 生物无机化学 无机化学其他学科 有机化学 元素有机化学 天然产物有机化学 有机固体化学 有机合成化学 有机光化学 物理有机化学 生物有机化学 金属有机光化学 有机化学其他学科 分析化学 化学分析 说 明 原名为“基本粒子物理学” 具体应用入有关学科 包括金属有机化学等 包括理论有机化学、立体化学等 包括定性分析、定量分析等 17 表 1 (续) 代 码 学 科 名 称 1502515 1502520 1502525 1502530 1502535 1502540 1502545 1502550 1502555 1502560 1502599 15030 1503010 1503015 1503020 1503025 1503030 1503035 1503040 1503045 电化学分析 光谱分析 波谱分析 质谱分析 热化学分析 色谱分析 光度分析 放射分析 状态分析与物相分析 分析化学计量学 分析化学其他学科 物理化学 化学热力学 化学动力学 结构化学 量子化学 胶体化学与界面化学 催化化学 热化学 光化学 1503050 1503055 1503060 1503065 1503099 15035 15040 15045 1504510 1504520 1504530 1504540 1504550 1504560 1504599 15050 1505010 1505020 1505030 1505040 电化学 磁化学 高能化学 计算化学 物理化学其他学科 化学物理学 高分子物理 高分子化学 无机高分子化学 天然高分子化学 功能高分子 高分子合成化学 高分子物理化学 高分子光化学 高分子化学其他学科 核化学 放射化学 核反应化学 裂变化学 聚变化学 说 明 原名为“热谱分析” 包括分子反应动力学等 包括表面化学、结构分析等 包括超分子光化学、光电化学、激光化学、感 光化学等 包括辐射化学,等离体化学 包括液晶高分子化学 18 表 1 (续) 代 码 学 科 名 称 1505050 1505060 1505070 1505099 15055 15060 15065 1506510 1506520 1506530 1506599 15099 重离子核化学 核转变化学 环境放射化学 核化学其他学科 应用化学 化学生物学 材料化学 软化学 碳化学 纳米化学 材料化学其他学科 化学其他学科 160 16010 16015 1601510 1601520 1601530 1601540 1601550 1601560 1601599 16020 1602010 1602020 天文学 天文学史 天体力学 摄动理论 天体力学定性理论 天体形状与自转理论 天体力学数值方法 天文动力学 历书天文学 天体力学其他学科 天体物理学 理论天体物理学 相对论天体物理学 磁流体力学 等离子体动力学 高能天体物理学 实测天体物理学 天体物理学其他学科 宇宙化学 空间化学 天体元素学 月球与行星化学 宇宙化学其他学科 天体测量学 基本天体测量学 照相天体测量学 射电天体测量学 空间天体测量学 1602040 1602050 1602099 16025 1602510 1602520 1602530 1602599 16030 1603020 1603030 1603040 1603050 说 明 具体应用入有关学科 包括人造卫星、宇宙飞船动力学等 见 1302547 见 1302544 包括天体核物理学 原名为“天体化学” 19 表 1 (续) 代 码 1603060 1603070 1603099 16035 1603510 1603520 1603599 16040 1604010 1604020 1604030 1604040 1604050 1604099 16045 16050 1605010 1605020 1605030 1605040 1605050 1605060 1605070 1605099 16055 1605510 1605520 1605530 1605540 1605550 1605599 16060 1606010 1606020 1606030 1606040 1606050 1606060 1606070 1606080 1606099 学 科 名 称 方位天文学 实用天文学 天体测量学其他学科 射电天文学 射电天体物理学 射电天文方法 射电天文学其他学科 空间天文学 红外天文学 紫外天文学 X 射线天文学 γ 射线天文学 中微子天文学 空间天文学其他学科 天体演化学 星系与宇宙学 星系动力学 星系天文学 运动宇宙学 星系际物质 大爆炸宇宙论 星系形成与演化 宇宙大尺度结构起源与演化 星系与宇宙学其他学科 恒星与银河系 恒星物理学 恒星天文学 恒星形成与演化 星际物质物理学 银河系结构与运动 恒星与银河系其他学科 太阳与太阳系 太阳物理学 太阳系物理学 太阳系形成与演化 行星物理学 行星际物理学 陨星学 比较行星学 月球科学 太阳与太阳系其他学科 说 明 各层次天体形成与演化入各学科 20 表 1 (续) 代 码 16065 16070 16075 1607510 1607520 1607530 1607540 1607599 16099 170 17010 17015 1701510 1701515 1701520 1701525 1701530 1701535 1701540 1701545 1701599 17020 1702010 1702015 1702020 1702025 1702030 1702035 1702040 1702045 1702050 1702055 1702060 1702065 1702070 1702075 1702099 学 科 名 称 天体生物学 天文地球动力学 时间测量学 时间尺度 时间测量与方法 守时理论 授时理论与方法 时间测量学其他学科 天文学其他学科 地球科学 地球科学史 大气科学 大气物理学 大气化学 大气环境学 大气探测 动力气象学 天气学 气候学 大气边界层物理学 应用气象学 大气科学其他学科 固体地球物理学 地球动力学 说 明 代码原为 1603010 包括大气光学、大气声学、大气电学、中层物 理学等 参见 6102010 包括大气遥感 包括数值天气预报与数值模拟等 原名为“云与降水物理学” 具体应用入有关学科 亦有“大陆动力学,大地构造物理学,地质物 理”等名称 地球重力学 地球流体力学 地壳与地形变 地球内部物理学 地声学 地热学 地电学 地磁学 放射性地球物理学 地震学 勘探地球物理学 计算地球物理学 实验地球物理学 固体地球物理学其他学科 21 表 1 (续) 代 码 17025 1702510 1702520 1702530 1702540 1702550 1702599 17030 1703010 1703015 1703020 1703025 1703030 1703035 1703040 1703045 1703050 1703055 1703060 1703099 17035 1703510 1703520 1703530 1703540 1703550 1703560 1703599 17040 17045 1704510 1704511 1704513 1704514 1704520 1704523 1704526 1704539 学 科 名 称 空间物理学 电离层物理学 高层大气物理学 磁层物理学 空间物理探测 空间环境学 空间物理学其他学科 地球化学 元素地球化学 有机地球化学 放射性地球化学 同位素地球化学 生物地球化学 地球内部化学 同位素地质年代学 成矿地球化学 勘探地球化学 实验地球化学 能源地球化学 地球化学其他学科 大地测量学 地球形状学 几何大地测量学 物理大地测量学 动力大地测量学 空间大地测量学 行星大地测量学 大地测量学其他学科 地图学 地理学 自然地理学 生物地理学 土壤地理学 化学地理学 地貌学 人文地理学 区域地理学 城市地理学 人口地理学 旅游地理学 说 明 包括生态地理学、冰川学、冻土学、沙漠学、 岩溶学等 见 2105020 见 8407135 22 表 1 (续) 代 码 1704531 1704599 17050 1705011 1705014 1705017 1705021 1705024 1705027 1705031 1705034 1705037 1705041 1705044 1705047 1705051 1705054 1705057 1705061 1705064 1705067 1705071 1705074 1705077 1705081 1705084 1705099 17055 1705510 1705515 1705520 1705525 1705530 1705535 1705540 1705545 1705550 1705555 学 科 名 称 经济地理学 世界地理学 历史地理学 地理学其他学科 地质学 数学地质学 地质力学 动力地质学 矿物学 矿床学与矿相学 岩石学 岩土力学 沉积学 古地理学 古生物学 地层学与地史学 前寒武纪地质学 第四纪地质学 构造地质学 大地构造学 勘查地质学 水文地质学 遥感地质学 区域地质学 火山学 石油与天然气地质学 煤田地质学 实验地质学 工程地质学 地质学其他学科 水文学 水文物理学 水文化学 水文地理学 水文气象学 水文测量 水文图学 湖沼学 河流学与河口水文学 地下水文学 区域水文学 说 明 见 79019 见 7707045 包括放射性矿物学 包括放射性矿床学,不包括石油、天然气和煤 包括显微构造学等 包括放射性水文地质学 含天然气水合物地质学 见 41030 23 表 1 (续) 代 码 1705560 1705599 17060 1706010 1706015 1706020 1706025 1706030 1706035 1706040 1706045 1706050 1706061 1706065 1706070 1706075 1706080 1706099 17099 180 18011 18014 1801410 1801420 1801425 1801430 1801435 1801440 1801445 1801450 1801455 1801460 1801465 1801470 1801499 18017 1801710 学 科 名 称 生态水文学 水文学其他学科 海洋科学 海洋物理学 海洋化学 海洋地球物理学 海洋气象学 海洋地质学 物理海洋学 海洋生物学 海洋地理学和河口海岸学 海洋调查与监测 海洋工程 海洋测绘学 遥感海洋学 海洋生态学 环境海洋学 海洋资源学 极地科学 海洋科学其他学科 地球科学其他学科 生物学 生物数学 生物物理学 生物信息论与生物控制论 理论生物物理学 生物声学与声生物物理学 生物光学与光生物物理学 生物电磁学 生物能量学 低温生物物理学 分子生物物理学与结构生物学 空间生物物理学 仿生学 系统生物物理学 生物影像学 生物物理学其他学科 生物力学 生物化学 多肽与蛋白质生物化学 说 明 原名为“河口、海岸学” 见 41630 见 42050 亦名卫星海洋学 原名为“分子生物物理学” 参见 41040 见 13041 24 表 1 (续) 代 码 1801715 1801720 1801725 1801730 1801735 1801740 1801745 1801750 1801755 1801760 1801765 1801799 18021 1802110 1802120 1802130 1802140 1802150 1802160 1802170 1802180 1802199 18022 1802210 1802215 1802220 1802299 18024 1802411 1802414 1802417 1802421 1802424 1802427 1802431 学 科 名 称 核酸生物化学 多糖生物化学 脂类生物化学 酶学 膜生物化学 激素生物化学 生殖生物化学 免疫生物化学 毒理生物化学 比较生物化学 生物化学工程 应用生物化学 生物化学其他学科 细胞生物学 细胞生物物理学 细胞结构与形态学 细胞生理学 细胞进化学 细胞免疫学 细胞病理学 膜生物学 干细胞生物学 细胞生物学其他学科 免疫学 分子免疫学 细胞免疫学 肿瘤免疫学 免疫病理学 免疫治疗学 疫苗学 免疫遗传学 人体免疫学 免疫学其他学科 生理学 形态生理学 新陈代谢与营养生理学 心血管生理学 呼吸生理学 消化生理学 血液生理学 泌尿生理学 说 明 见 53067 具体应用入有关学科 见 1802150 见 3206710 见 3104440 见 1803155 见 31034 25 表 1 (续) 代 码 1802434 1802437 1802441 1802444 1802447 1802451 1802454 1802457 1802461 1802464 1802467 1802499 18027 1802710 1802720 1802730 1802799 18031 1803110 1803115 1803120 1803125 1803130 1803135 1803140 1803145 1803150 1803155 1803160 1803165 1803170 1803175 1803199 18034 1803410 1803420 1803430 1803440 学 科 名 称 内分泌生理学 感官生理学 生殖生理学 骨骼生理学 肌肉生理学 皮肤生理学 循环生理学 比较生理学 年龄生理学 特殊环境生理学 语言生理学 生理学其他学科 发育生物学 动物发育生物学 植物发育生物学 比较发育生物学 演化发育生物学 繁殖生物学 发育生物学其他学科 古生物学 遗传学 数量遗传学 生化遗传学 细胞遗传学 体细胞遗传学 发育遗传学 分子遗传学 辐射遗传学 进化遗传学 生态遗传学 免疫遗传学 毒理遗传学 行为遗传学 群体遗传学 表观遗传学 遗传学其他学科 放射生物学 放射生物物理学 细胞放射生物学 放射生理学 分子放射生物学 说 明 见 1805737 见 1805150 见 1705041 亦称发生遗传学 26 表 1 (续) 代 码 学 科 名 称 1803450 1803460 1803499 18037 1803710 1803720 1803730 1803740 1803750 1803799 18039 1803910 1803920 1803930 1803940 放射免疫学 放射毒理学 放射生物学其他学科 分子生物学 基因组学 核糖核酸组学 蛋白质组学 代谢组学 生物信息学 分子生物学其他学科 专题生物学研究 水生生物学 保护生物学 计算生物学 营养生物学 1803999 18041 18044 1804410 1804415 1804420 1804421 1804422 1804423 1804425 1804430 1804435 1804440 1804445 1804450 1804455 1804460 1804465 专题生物学研究其他学科 生物进化论 生态学 数学生态学 化学生态学 生理生态学 进化生态学 分子生态学 行为生态学 生态毒理学 区域生态学 种群生态学 群落生态学 生态系统生态学 生态工程学 恢复生态学 景观生态学 水生生态学与湖泊生态学 海洋生态学 生态学其他学科 神经生物学 神经生物物理学 神经生物化学 神经形态学 细胞神经生物学 1804499 18047 1804710 1804715 1804720 1804725 说 明 包括结构基因组学、营养基因组学 包括生化营养学、动物营养学、植物营养学、 微生物营养学等 见 1706065 27 表 1 (续) 代 码 1804730 1804735 1804740 1804745 1804750 1804799 18051 1805110 1805115 1805120 1805125 1805130 1805135 1805140 1805145 1805150 1805155 1805156 1805160 1805165 1805170 1805175 1805180 1805181 1805185 1805199 18054 1805410 1805415 1805420 1805425 1805430 1805435 1805440 1805445 1805450 1805455 1805460 1805499 18057 学 科 名 称 神经生理学 发育神经生物学 分子神经生物学 比较神经生物学 系统神经生物学 神经生物学其他学科 植物学 植物化学 植物生物物理学 植物生物化学 植物形态学 植物解剖学 植物细胞学 植物生理学 植物生殖生物学 植物发育学 植物遗传学 植物引种驯化 植物生态学 植物病理学 植物地理学 植物群落学 植物分类学 实验植物学 民族植物学 植物寄生虫学 植物学其他学科 昆虫学 昆虫生物化学 昆虫形态学 昆虫组织学 昆虫生理学 昆虫生态学 昆虫病理学 昆虫毒理学 昆虫行为学 昆虫分类学 实验昆虫学 昆虫病毒学 昆虫学其他学科 动物学 说 明 包括植物营养学 原名为“植物胚胎学” 包括植物孢粉学 见 2106020 28 表 1 (续) 代 码 1805711 1805714 1805717 1805721 1805724 1805727 1805731 1805734 1805737 1805741 1805744 1805747 1805751 1805754 1805757 1805761 1805764 1805767 1805799 18061 1806110 1806115 1806120 1806125 1806130 1806135 1806140 1806145 1806150 1806199 18064 1806405 1806410 1806420 1806430 1806440 1806450 1806460 学 科 名 称 动物生物物理学 动物生物化学 动物形态学 动物解剖学 动物组织学 动物细胞学 动物生理学 动物生殖生物学 动物生长发育学 动物遗传学 动物生态学 动物病理学 动物行为学 动物地理学 动物分类学 实验动物学 动物寄生虫学 动物病毒学 动物学其他学科 微生物学 微生物生物化学 微生物生理学 微生物遗传学 微生物生态学 微生物免疫学 微生物分类学 真菌学 细菌学 应用与环境微生物学 微生物学其他学科 病毒学 普通病毒学 病毒生物化学 分子病毒学 病毒生态学 病毒分类学 噬菌体学 植物病毒学 昆虫病毒学 动物病毒学 医学病毒学 说 明 包括动物繁殖学 包括动物胚胎学 含动物驯化学 含昆虫生物地理学 具体应用入有关学科。原名为“应用微生物学” 见 2106035 见 1805460 见 1805767 29 表 1 (续) 代 码 1806499 18067 1806710 1806715 1806720 1806725 1806730 1806735 1806740 1806745 1806750 1806799 18099 190 19010 1901010 1901020 19015 1901510 1901520 1901530 1901540 1901550 1901599 19020 1902010 1902020 1902030 1902040 1902099 19025 1902510 1902599 19030 1903510 1903520 1903530 1903540 1903599 学 科 名 称 病毒学其他学科 人类学 人类起源与演化学 人类形态学 人类遗传学 分子人类学 人类生态学 心理人类学 古人类学 人种学 人体测量学 人类学其他学科 生物学其他学科 心理学 心理学史 科学心理学 心理学国际传播 心理学理论 认知心理学 知觉 阅读心理学 心理语言学 认知神经科学 色彩心理学 认知心理学其他学科 社会心理学 家庭心理学 婚姻心理学 人际心理学 道德心理学 社会心理学其他学科 实验心理学 心理学研究方法 实验心理学其他学科 发展心理学 婴儿心理学 儿童心理学 妇女心理学 老年心理学 发展心理学其他学科 说 明 亦称“人文生态学” 见 6303530 包括西方心理学流派 代码原为 84051 包括长寿心理学 30 表 1 (续) 代 码 19040 1904010 1904020 1904099 19041 1904110 1904199 19042 1904210 1904220 1904299 19045 1904510 1904520 19046 1904610 1904620 19050 1905010 1905020 1905030 1905040 1905099 19055 1905510 1905515 1905520 1905525 1905599 19060 1906010 1906020 1906099 19065 学 科 名 称 医学心理学 护理心理学 医患心理学 健康心理学 医学心理学其他学科 人格心理学 异常心理学 人格心理学其他学科 临床与咨询心理学 咨询心理技术 员工援助技术 临床与咨询心理学其他学科 心理测量 心理测量理论 心理测量技术 心理统计 心理统计原理 心理统计方法 生理心理学 感觉心理学 比较心理学 心理神经免疫学 心理药理学 生理心理学其他学科 工业心理学 工效学 工程心理学 交通心理学 安全心理学 消费心理学 营销心理学 劳动心理学 经济心理学 工业心理学其他学科 管理心理学 干部心理学 绩效评估技术 管理心理学其他学科 应用心理学 艺术心理学 宗教心理学 说 明 代码原为 31054 见 3207140 见 6305055 见 41045 见 6202520 参见 7906330 见 8407435 包括市场心理学、投资心理学 代码原为 63020 见 76010 见 7301130 31 表 1 (续) 代 码 1906510 1906599 19070 1907010 1907020 1907099 19075 1907510 1907520 1907599 19099 210 21010 2101010 2101020 2101030 2101099 21020 2102010 2102020 2102030 2102040 2102050 2102060 2102070 2102080 2102099 21030 2103010 2103015 2103020 2103025 2103030 2103033 2103036 2103040 2103045 2103050 2103099 学 科 名 称 心理人类学 应用心理学其他学科 教育心理学 学习心理学 学校心理学 教育心理学其他学科 法制心理学 罪犯心理学 证人心理学 法制心理学其他学科 心理学其他学科 农学 农业史 农业科技史 农业经济史 农村社会史 农业文化史 农业史其他学科 农业基础学科 农业数学 农业气象学与农业气候学 农业生物物理学 农业生物化学 农业生态学 农业植物学 农业微生物学 植物营养学 农业基础学科其他学科 农艺学 作物形态学 作物生理学 作物遗传学 作物生态学 种子学 作物育种学 良种繁育学 作物栽培学 作物耕作学 作物种质资源学 农艺学其他学科 说 明 代码原为 88027 见 7905940 参见 8402731 包括航天育种学 32 表 1 (续) 代 码 21040 2104010 2104020 2104030 2104050 2104060 2104099 21045 2104510 2104520 2104530 2104540 2104550 2104599 21050 2105010 2105015 2105020 2105025 2105030 2105035 2105040 2105045 2105050 2105055 2105060 2105099 21060 2106010 2106015 2106020 2106025 2106030 2106035 2106036 2106037 2106038 2106040 2106045 学 科 名 称 园艺学 果树学 瓜果学 蔬菜学 茶学 观赏园艺学 园艺学其他学科 农产品贮藏与加工 农产品贮藏与加工 粮油产品贮藏与加工 果蔬贮藏与加工 畜产品贮藏与加工 土特产品贮藏与加工 农副产品综合利用 农产品贮藏与加工其他学科 土壤学 土壤物理学 土壤化学 土壤地理学 土壤生物学 土壤生态学 土壤耕作学 土壤改良学 土壤肥料学 土壤分类学 土壤环境学 土壤调查与评价 土壤修复 土壤学其他学科 植物保护学 植物检疫学 植物免疫学 植物病理学 植物药理学 农业昆虫学 植物病毒学 植物真菌学 植物细菌学 植物线虫学 农药学 有害生物监测预警 说 明 包括茶加工等 代码原为 2104040 见 2302055 见 6102030 原名为“植物病虫害测报学” 33 表 1 (续) 代 码 学 科 名 称 2106050 2106055 2106060 2106065 2106066 2106067 2106070 2106075 2106099 21099 抗病虫害育种 有害生物化学防治 有害生物生物防治 有害生物综合防治 有害生物生态调控 农业转基因生物安全学 杂草防除 鸟兽、鼠害防治 植物保护学其他学科 农学其他学科 220 22010 2201010 2201020 2201030 2201040 2201050 2201060 2201070 2201099 22015 2201510 2201520 2201599 22020 2202010 2202020 林学 林业基础学科 森林气象学 森林地理学 森林水文学 森林土壤学 树木生理学 森林生态学 森林植物学 林业基础学科其他学科 林木遗传育种学 林木育种学 林木遗传学 林木遗传育种学其他学科 森林培育学 种苗学 造林学 水土保持学 森林培育学其他学科 森林经理学 森林测计学 森林测量学 林业遥感 林业信息管理 林业系统工程 森林经理学其他学科 森林保护学 森林病理学 森林昆虫学 森林防火学 2202099 22025 2202510 2202520 2202530 2202540 2202550 2202599 22030 2203010 2203020 2203030 说 明 原名为“杂草防治” 包括治沙造林学 见 4165030 34 表 1 (续) 代 码 2203099 22035 22040 22045 22050 2205010 2205020 2205030 2205099 22055 2205510 2205520 2205530 2205540 2205550 2205560 2205570 2205599 22060 22065 22099 230 23010 2301010 2301020 2301030 2301040 2301050 2301099 23020 2302005 2302010 2302015 2302020 2302025 2302030 2302035 2302040 2302045 2302050 学 科 名 称 森林保护学其他学科 野生动物保护与管理 防护林学 经济林学 园林学 园林植物学 风景园林工程 风景园林经营与管理 园林学其他学科 林业工程 森林采运学 林业机械 林业机械化与电气化 木材学 木材加工与人造板工艺学 木材防腐学 林产化学加工学 林业工程其他学科 森林统计学 林业经济学 林学其他学科 畜牧、兽医科学 畜牧、兽医科学基础学科 家畜生物化学 家畜生理学 家畜遗传学 家畜生态学 家畜微生物学 畜牧、兽医科学基础学科其他学科 畜牧学 农业动物资源学 家畜遗传育种学 家畜繁殖学 动物营养学 饲料学 家畜饲养管理学 特种经济动物饲养学 家畜行为学 家畜卫生学 草原学 说 明 包括家具设计与制造等 原名为“家畜育种学” 参见 1805734 包括牧草学、牧草育种学、牧草栽培学、草地 35 表 1 (续) 代 码 学 科 名 称 说 明 生态学、草地保护学等 2302055 2302060 2302065 2302070 2302075 2302080 2302099 23030 2303005 2303006 2303007 2303010 2303015 2303016 2303020 2303025 2303030 2303035 2303040 2303045 2303050 2303055 2303060 2303065 2303099 23099 畜产品贮藏与加工 畜牧机械化 养禽学 养蜂学 养蚕学 畜牧经济学 畜牧学其他学科 兽医学 预防兽医学 兽医病原学 兽医流行学 家畜解剖学与组织学 家畜生理学 家畜组织胚胎学 动物分子病原学 兽医免疫学 家畜病理学 兽医药理学与毒理学 兽医临床学 兽医卫生检疫学 家畜寄生虫学 家畜传染病学 家畜病毒学 中兽医学 兽医器械学 兽医学其他学科 畜牧、兽医科学其他学科 240 24010 2401010 2401020 2401030 2401033 2401036 2401040 2401099 24015 24020 24025 水产学 水产学基础学科 水产化学 水产地理学 水产生物学 水产遗传育种学 水产动物医学 水域生态学 水产学基础学科其他学科 水产增殖学 水产养殖学 水产饲料学 原名为“家畜解剖学” 见 2301020 亦称兽医病理学 原名为“兽医药理学” 36 表 1 (续) 代 码 学 科 名 称 24030 24035 24040 24045 24050 24055 24099 水产保护学 捕捞学 水产品贮藏与加工 水产工程学 水产资源学 水产经济学 水产学其他学科 310 31010 31011 31014 3101410 3101420 3101499 31017 31021 31024 31027 31031 31034 31037 3103710 3103720 3103730 3103740 3103799 31041 31044 3104410 3104420 3104430 3104440 3104450 3104460 3104470 3104480 3104485 3104499 31047 基础医学 医学史 医学生物化学 人体解剖学 系统解剖学 局部解剖学 人体解剖学其他学科 医学细胞生物学 人体生理学 人体组织胚胎学 医学遗传学 放射医学 人体免疫学 医学寄生虫学 医学寄生虫免疫学 医学昆虫学 医学蠕虫学 医学原虫学 医学寄生虫学其他学科 医学微生物学 医学病毒学 病理学 病理生物学 病理解剖学 病理生理学 免疫病理学 实验病理学 比较病理学 系统病理学 环境病理学 分子病理学 病理学其他学科 药理学 说 明 见 1806460 37 表 1 (续) 代 码 3104710 3104720 3104730 3104740 3104750 3104799 31051 31057 31099 320 32011 3201110 3201120 3201130 3201140 3201150 3201160 3201199 32014 3201410 3201420 3201430 3201499 32017 32021 3202110 3202120 3202130 3202199 32024 3202410 3202415 3202420 3202425 3202430 3202435 3202440 3202445 学 科 名 称 基础药理学 临床药理学 生化药理学 分子药理学 免疫药理学 药理学其他学科 医学实验动物学 医学心理学 医学统计学 基础医学其他学科 临床医学 临床诊断学 症状诊断学 物理诊断学 机能诊断学 医学影象学 临床放射学 实验诊断学 临床诊断学其他学科 保健医学 康复医学 运动医学 老年医学 保健医学其他学科 理疗学 麻醉学 麻醉生理学 麻醉药理学 麻醉应用解剖学 麻醉学其他学科 内科学 心血管病学 呼吸病学 结核病学 消化病学 血液病学 肾脏病学 内分泌病学与代谢病学 风湿病学与自体免疫病学 说 明 见 19040 包括放射诊断学、同位素诊断学、超声诊断学 等 包括力学运动医学等 包括老年基础医学和老年临床医学 原名为“胃肠病学” 原名为“内分泌学” 38 表 1 (续) 代 码 学 科 名 称 3202450 3202455 3202460 3202499 32027 3202710 3202715 3202720 3202725 3202730 3202735 3202740 3202745 3202750 3202755 3202760 3202765 3202770 变态反应学 感染性疾病学 传染病学 内科学其他学科 外科学 普通外科学 显微外科学 神经外科学 颅脑外科学 胸外科学 心血管外科学 泌尿外科学 骨外科学 烧伤外科学 整形外科学 器官移植外科学 实验外科学 小儿外科学 3202799 32031 3203110 3203120 3203130 3203140 3203150 3203160 3203199 32034 外科学其他学科 妇产科学 妇科学 产科学 围产医学 助产学 胎儿学 妇科产科手术学 妇产科学其他学科 儿科学 小儿外科学 小儿内科学 儿科学其他学科 眼科学 耳鼻咽喉科学 口腔医学 口腔解剖生理学 口腔组织学与口腔病理学 口腔材料学 口腔影象诊断学 3203410 3203499 32037 32041 32044 3204410 3204415 3204420 3204425 说 明 代码原为 33024 包括小儿普通外科学、小儿骨外科学、小儿胸 外科学、小儿心血管外科学、小儿烧伤外科学、 小儿整形外科学、小儿神经外科学、新生儿外 科学等 亦称围生医学 见 3202770 39 表 1 (续) 代 码 3204430 3204435 3204440 3204445 3204450 3204499 32047 32051 32054 32057 32058 32061 32064 32065 32067 3206710 3206720 3206730 3206740 3206750 3206760 3206770 3206799 32071 3207110 3207120 3207130 3207140 3207150 3207160 3207199 32099 330 33011 33014 33017 33021 33027 33031 33034 学 科 名 称 口腔内科学 口腔颌面外科学 口腔矫形学 口腔正畸学 口腔病预防学 口腔医学其他学科 皮肤病学 性医学 神经病学 精神病学 重症医学 急诊医学 核医学 全科医学 肿瘤学 肿瘤免疫学 肿瘤病因学 肿瘤病理学 肿瘤诊断学 肿瘤治疗学 肿瘤预防学 实验肿瘤学 肿瘤学其他学科 护理学 基础护理学 专科护理学 特殊护理学 护理心理学 护理伦理学 护理管理学 护理学其他学科 临床医学其他学科 预防医学与公共卫生学 营养学 毒理学 消毒学 流行病学 媒介生物控制学 环境医学 职业病学 说 明 包括精神卫生及行为医学等 含放射治疗学 原名为“预防医学与卫生学” 亦为环境卫生学 40 表 1 (续) 代 码 33037 33035 33041 33044 33047 33051 33054 33057 33061 33064 33067 33071 33072 33074 33077 33081 3308110 3308120 3308130 3308199 33099 340 34010 3401010 3401015 3401020 3401025 3401030 3401035 3401040 3401045 3401050 3401055 3401099 34020 3402010 3402020 3402030 学 科 名 称 地方病学 热带医学 社会医学 卫生检验学 食品卫生学 儿少与学校卫生学 妇幼卫生学 环境卫生学 劳动卫生学 放射卫生学 卫生工程学 卫生经济学 卫生统计学 计划生育学 优生学 健康促进与健康教育学 卫生管理学 卫生监督学 卫生政策学 卫生法学 卫生信息管理学 卫生管理学其他学科 预防医学与公共卫生学其他学科 军事医学与特种医学 军事医学 野战外科学和创伤外科学 军队流行病学 军事环境医学 军队卫生学 军队卫生装备学 军事人机工效学 核武器医学防护学 化学武器医学防护学 生物武器医学防护学 激光与微波医学防护学 军事医学其他学科 特种医学 航空航天医学 潜水医学 航海医学 说 明 原名为“儿少卫生学” 原代码为 9104030 见 8407170 原名为“健康促进与健康教育学” 见 8203072 原名为“野战外科学” 41 表 1 (续) 代 码 3402040 3402050 3402099 34099 350 35010 35020 35025 35030 35035 35040 学 科 名 称 说 明 法医学 高压氧医学 特种医学其他学科 军事医学与特种医学其他学科 35045 35050 35099 药学 药物化学 生物药物学 微生物药物学 放射性药物学 药剂学 药效学 医药工程 药物管理学 药物统计学 药学其他学科 360 36010 3601011 3601014 3601017 3601021 3601024 3601027 3601031 3601034 3601037 3601041 3601044 3601047 3601051 3601054 3601057 3601061 3601064 3601067 中医学与中药学 中医学 中医基础理论 中医诊断学 中医内科学 中医外科学 中医骨伤科学 中医妇科学 中医儿科学 中医眼科学 中医耳鼻咽喉科学 中医口腔科学 中医老年病学 针灸学 按摩推拿学 中医养生康复学 中医护理学 中医食疗学 方剂学 中医文献学 3601099 36020 3602010 中医学其他学科 民族医学 藏医药学 包括天然药物化学等 见 5306410 包括经络学等 包括针刺镇痛与麻醉等 包括气功研究等 包括难经、内经、伤寒论、金匮要略、腧穴学 等 42 表 1 (续) 代 码 3602020 3602030 3602040 3602099 36030 3603010 3603020 3603030 3603040 3603050 3603060 3603070 3603099 36040 3604010 3604015 3604020 3604025 3604030 3604035 3604040 3604045 3604050 3604099 36099 410 41010 41015 41020 41025 41030 41035 41040 41045 41050 4105010 4105020 学 科 名 称 说 明 蒙医药学 维吾尔医药学 民族草药学 民族医学其他学科 中西医结合医学 中西医结合基础医学 中西医结合医学导论 中西医结合预防医学 中西医结合临床医学 中西医结合护理学 中西医结合康复医学 中西医结合养生保健医学 中西医结合医学其他学科 中药学 中药化学 中药药理学 本草学 药用植物学 中药鉴定学 中药炮制学 中药药剂学 中药资源学 中药管理学 中药学其他学科 中医学与中药学其他学科 工程与技术科学基础学科 工程数学 工程控制论 工程力学 工程物理学 工程地质学 工程水文学 工程仿生学 工程心理学 标准科学技术 标准原理与方法 标准基础学 参见 17055 参见 1801460 又名标准学 包括标准原理、标准体系、标准一致性测试、 标准统计方法、标准化认证与认可方法、标准 规程与格式等方面的研究 包括标准化发展史、标准经济学、术语标准化、 信息分类编码标准化、图形符号标准化、标准 43 表 1 (续) 代 码 4105050 4105099 41055 41060 41065 41070 4107010 4107020 4107030 4107040 4107050 4107060 4107070 4107080 4107099 41075 41099 学 科 名 称 说 明 标准工程与应用 物质研究、标准文献学等 包括标准化机制与体制研究、标准管理学、质 量控制与评价标准化、人类工效标准化等 标准科学技术其他学科 计量学 工程图学 勘查技术 工程通用技术 密封技术 粉末技术 真空技术 薄膜技术 爆破技术 包装技术 照相技术 物料搬运技术 工程通用技术其他学科 工业工程学 工程与技术科学基础学科其他学科 413 41310 4131010 信息与系统科学相关工程与技术 控制科学与技术 自动控制应用理论 4131015 4131020 4131025 4131030 指挥与控制系统工程 控制系统仿真技术 导航制导与控制 机电一体化技术 流体传动与控制 自动化仪器仪表与装置 机器人控制 自动化技术应用 控制科学与技术其它学科 仿真科学技术 仿真科学技术基础学科 仿真建模理论与技术 仿真系统理论与技术 控制系统仿真技术 仿真应用 仿真科学技术其它学科 4131040 4131050 4131060 4131099 41315 4131510 4131520 4131530 4131540 4131599 亦称工程系统工程 包括线性、非线性、随机控制,最优控制、自 适应控制系统、分布式控制系统、柔性控制系 统等。代码原为 5108010 代码原为 5108020 包括惯性导航与惯性制导 代码原为 5108030 见 46045 代码原为 5108040 代码原为 5108050 具体应用入有关学科。代码原为 5108060 见 4131020 具体应用入有关学科 44 表 1 (续) 代 码 41320 4132010 4132015 4132020 4132025 4132030 4132035 4132040 4132045 4132099 41330 4133010 4133020 4133030 4133099 41399 416 41610 4161010 4161099 41620 41630 4163010 4163015 4163020 4163025 4163030 4163035 4163040 4163045 4163050 4163055 4163099 41640 4164010 4164015 4164020 4164025 学 科 名 称 说 明 信息安全技术 密码学 代码原为 8304050 安全协议 系统安全 网络安全 软件安全 信息隐藏 安全测评 信息安全工程 信息安全其他学科 信息技术系统性应用 地理信息系统 代码原为 4203040 全球定位系统 海洋信息技术 信息技术系统性应用其他学科 信息与系统科学相关工程与技术其他学科 自然科学相关工程与技术 物理学相关工程与技术 同步辐射及实验技术 物理学相关工程与技术其他学科 光学工程 海洋工程与技术 海洋工程结构与施工 海底矿产开发 海水资源利用 海洋环境工程 海岸工程 近海工程 深海工程 海洋资源开发利用技术 海洋观测预报技术 海洋环境保护技术 海洋工程与技术其他学科 生物工程 基因工程 细胞工程 蛋白质工程 代谢工程 代码原为 57050,原名为“海洋工程” 代码原为 5705010 代码原为 5705020 代码原为 5705030 代码原为 5705040 包括海洋矿产资源、海水资源、海洋生物、海 洋能开发技术等 包括海洋水下技术、海洋观测技术、海洋遥感 技术、海洋预报预测技术等 代码原为 5705099 亦称生物技术。代码原为 18071 亦称遗传工程。代码原为 1807110 代码原为 1807120 代码原为 1807130 45 表 1 (续) 代 码 学 科 名 称 4164030 4164040 4164045 4164050 4164099 41650 4165010 4165015 4165020 4165025 4165030 酶工程 发酵工程 生物传感技术 纳米生物分析技术 生物工程其他学科 农业工程 农业机械学 农业机械化 农业电气化与自动化 农田水利 水土保持学 4165035 4165040 4165045 4165050 4165099 41660 4166010 4166020 4166030 4166040 4166050 4166060 4166070 4166099 农田测量 农业环保工程 农业区划 农业系统工程 农业工程其他学科 生物医学工程学 生物医学电子学 临床工程学 康复工程学 生物医学测量学 人工器官与生物医学材料学 干细胞与组织工程学 医学成像技术 生物医学工程学其他学科 420 42010 4201010 4201020 4201030 4201099 42020 4202010 4202020 4202030 4202040 4202099 42030 测绘科学技术 大地测量技术 大地测量定位 重力测量 测量平差 大地测量技术其他学科 摄影测量与遥感技术 地物波谱学 近景摄影测量 航空摄影测量 遥感信息工程 摄影测量与遥感技术其他学科 地图制图技术 说 明 代码原为 1807140 亦称微生物工程。代码原为 1807150 代码原为 1807199 代码原为 21070 包括农业机械制造等。代码原为 2107010 代码原为 2107015 代码原为 2107020 包括灌溉工程、排水工程等。代码原为 2107025 包括土壤侵蚀学、水土保持监测、水土保持生 态学、水土保持工程、荒漠化防治等。代码原 为 2107030 代码原为 2107035 代码原为 2107040 含农业土地利用学。代码原为 2107045 代码原为 2107050 代码原为 2107099 代码原为 31061 代码原为 3106110 代码原为 3106120 代码原为 3106130 代码原为 3106140 代码原为 3106150 代码原为 3106199 46 表 1 (续) 代 码 4203010 4203020 4203030 4203099 42040 4204010 4204020 4204099 42050 4205010 4205015 4205020 4205025 4205030 4205035 4205040 4205045 4205050 4205099 42060 42099 430 43010 4301010 4301020 4301030 4301035 4301040 4301050 4301060 4301099 43015 43020 43025 43030 43035 43040 学 科 名 称 地图投影学 地图设计与编绘 图形图象复制技术 地图制图技术其他学科 工程测量技术 地籍测量 精密工程测量 矿山测量 土木建筑工程测量 水利工程测量 工程测量技术其他学科 海洋测绘 海洋大地测量 海洋重力测量 海洋磁力测量 海洋跃层测量 海洋声速测量 海道测量 海底地形测量 海图制图 海洋工程测量 海洋测绘其他学科 测绘仪器 测绘科学技术其他学科 材料科学 材料科学基础学科 材料力学 相图与相变 材料的组织、结构、缺陷与性能 计算材料学 金属学 陶瓷学 高分子材料学 材料科学基础学科其他学科 材料表面与界面 材料失效与保护 材料检测与分析技术 材料实验 材料合成与加工工艺 金属材料 说 明 见 44015 见 56020 见 57015 包括合金化等 包括表面优化技术 包括材料腐蚀、磨损、老化、断裂及其控制等 47 表 1 (续) 代 码 学 科 名 称 4304010 4304020 4304030 4304040 4304050 4304099 43045 4304510 4304520 4304530 4304540 黑色金属及其合金 有色金属及其合金 非晶、微晶金属材料 低维金属材料 特种功能金属材料 金属材料其他学科 无机非金属材料 玻璃与非晶无机非金属材料 低维无机非金属材料 人工晶体 陶瓷材料 4304550 4304599 43050 4305010 4305020 4305030 4305040 4305099 43055 4305510 4305520 4305530 4305540 4305550 4305560 4305599 43060 4306010 4306020 4306030 4306099 43070 特种功能无机非金属材料 无机非金属材料其他学科 有机高分子材料 塑料、橡胶和纤维 功能高分子材料 高性能高分子材料 高分子液晶材料 有机高分子材料其他学科 复合材料 金属基复合材料 无机非金属基复合材料 聚合物基复合材料 有机-无机杂化复合材料 生物复合材料 功能复合材料 复合材料其他学科 生物材料 组织工程材料 医学工程材料 环境友好材料 生物材料其他学科 纳米材料 43099 专用材料 材料科学其他学科 440 44010 44015 说 明 包括准晶和纳米晶材料等 包括薄膜、纤维和零维金属材料等 包括生物玻璃材料 包括薄膜、纤维和零维非金属材料等 包括陶瓷膜材料、多孔陶瓷材料、生物陶瓷材 料、耐火材料等。原名为“无机陶瓷材料” 包括多相复合材料等 包括无机多相复合材料等 包括有机多相复合材料等 又名混杂复合材料 包括纳米光电材料、纳米信息材料、纳米存储 材料等 各专用材料入有关学科 矿山工程技术 矿山地质学 矿山测量 48 表 1 (续) 代 码 44020 4402010 4402020 4402099 44025 44030 4403010 4403020 4403099 44035 4403510 4403520 4403530 4403540 4403599 44040 4404010 4404020 4404030 4404099 44045 44050 44055 44060 4406010 4406020 4406030 4406099 44065 44070 44075 44080 44099 450 45010 45015 45020 45025 4502510 4502520 学 科 名 称 说 明 矿山设计 地下矿设计 露天矿设计 矿山设计其他学科 矿山地面工程 井巷工程 矿山压力工程 矿山支护工程 井巷工程其他学科 采矿工程 煤矿开采 煤及油母页岩地下气化 金属矿开采 非金属矿开采 采矿工程其他学科 选矿工程 选矿理论 选矿技术 矿石处理 选矿工程其他学科 钻井工程 油气田井开发工程 石油、天然气储存与运输工程 矿山机械工程 采矿机械 选矿机械 矿山运输机械 矿山机械工程其他学科 矿山电气工程 采矿环境工程 矿山安全 矿山综合利用工程 矿山工程技术其他学科 冶金工程技术 冶金物理化学 冶金反应工程 冶金原料与预处理 冶金热能工程 冶金燃料 燃烧理论 49 表 1 (续) 代 码 4502530 4502540 4502599 45030 4503010 4503015 4503020 4503025 4503030 4503035 4503040 4503045 4503050 4503099 45035 4503510 4503520 4503530 4503599 45040 45045 45050 45099 460 46010 46015 4601510 4601520 4601530 4601540 4601599 46020 4602010 4602020 4602030 4602040 4602099 46025 4602510 学 科 名 称 说 明 燃烧计算 冶金分析 冶金热能工程其他学科 冶金技术 提炼冶金 粉末冶金 真空冶金 电磁冶金 原子能冶金 湿法冶金 纤维冶金 卤素冶金 微生物冶金 冶金技术其他学科 钢铁冶金 炼铁 炼钢 铁合金冶炼 钢铁冶金其他学科 有色金属冶金 轧制 冶金机械及自动化 冶金工程技术其他学科 机械工程 机械史 机械学 机械原理与机构学 机械动力学与振动 机械强度 机械摩擦、磨损及润滑 机械学其他学科 机械设计 机械设计原理与方法 机械零件及传动 机械公差、配合与技术测量 机械制图 机械设计其他学科 计算机辅助设计 机械制造工艺与设备 铸造工艺与设备 见 5206050 50 表 1 (续) 代 码 4602515 4602520 4602525 4602530 4602535 4602540 4602545 4602599 46030 4603010 4603020 4603030 4603099 46035 4603510 4603520 4603530 4603540 4603599 46045 46050 4605010 4605020 4605030 4605040 4605099 46099 470 47010 4701010 4701020 4701030 4701040 4701050 4701099 47020 4702010 4702030 4702040 4702099 学 科 名 称 焊接工艺与设备 塑性加工工艺与设备 热处理工艺与设备 切削加工工艺 特种加工工艺 机器装配工艺 非金属加工工艺 机械制造工艺与设备其他学科 刀具技术 切削理论 切削刀具 磨削工具 刀具技术其他学科 机床技术 机床基础理论 金属切削机床 数字控制机床 特种加工机床 机床技术其他学科 流体传动与控制 机械制造自动化 成组技术 数控技术 机器人技术 计算机辅助制造 机械制造自动化其他学科 机械工程其他学科 说 明 包括连接工艺与设备 包括气动液压控制技术等 包括工业机器人、智能机器人、服务机器人 动力与电气工程 工程热物理 工程热力学 工程传热、传质学 燃烧学 多相流动 微尺度热物理学 工程热物理其他学科 热工学 热工测量与仪器仪表 供热工程 工业锅炉 热工学其他学科 51 表 1 (续) 代 码 47030 4703010 4703020 4703030 4703040 4703050 4703099 47035 4703510 4703520 4703530 4703599 47040 4704011 4704014 4704017 4704021 4704024 4704025 4704027 4704031 4704034 4704037 4704041 4704044 4704047 4704051 4704054 4704057 4704061 4704064 4704067 4704071 4704073 4704075 4704077 4704079 4704081 4704083 4704099 学 科 名 称 动力机械工程 蒸汽工程 内燃机工程 流体机械及流体动力工程 喷气推进机与涡轮机械 微动力工程 动力机械工程其他学科 制冷与低温工程 制冷工程 低温工程 热泵与空调 制冷与低温工程其他学科 电气工程 电工学 电路理论 电磁场理论 电磁测量技术及其仪器 电工材料 电机学 电源技术 电器学 电力电子技术 高电压工程 绝缘技术 电热与高频技术 超导电工技术 发电工程 输配电工程 电力系统及其自动化 电力拖动及其自动化 用电技术 电加工技术 脉冲功率技术 放电理论与发电等离子体技术 电磁环境与电磁兼容 生物与医学电工技术 可再生能源发电技术 分布式电力技术 电气化交通技术 强磁场技术 电气工程其他学科 说 明 包括锅炉、蒸汽机、汽轮机等 包括汽油机、柴油机、气体燃料发动机等 代码原为 4702020 见 1401520 原名为“电气测量技术及其仪器仪表” 包括水力、热力、风力、磁流体发电工程等 包括节电技术 亦可称作微细加工技术 52 表 1 (续) 代 码 47099 480 48010 48020 48030 48040 48050 48060 4806010 4806020 4806030 4806040 4806050 4806060 4806070 4806075 4806080 4806085 4806099 48070 4807010 4807020 4807030 4807040 4807045 4807050 4807099 48080 学 科 名 称 说 明 动力与电气工程其他学科 48099 能源科学技术 能源化学 能源地理学 能源计算与测量 储能技术 节能技术 一次能源 煤炭能 石油、天然气能 水能 风能 地热能 生物能 太阳能 生活固体废弃物能 核能 天然气水合物能 一次能源其他学科 二次能源 煤气能 电能 蒸汽能 沼气能 氢能 激光能 二次能源其他学科 能源系统工程 能源经济学 能源科学技术其他学科 490 49010 49015 49020 49025 49030 4903010 4903099 49035 核科学技术 辐射物理与技术 核探测技术与核电子学 放射性计量学 核仪器、仪表 核材料与工艺技术 核燃料与工艺技术 核材料与工艺技术其他学科 粒子加速器 包括工业节能、生活节能、建筑节能等 包括海洋能等 即城市生活垃圾能源 见 7904940 53 表 1 (续) 代 码 4903510 4903520 4903599 49040 4904010 4904020 4904030 4904040 4904050 4904060 4904099 49045 4904510 4904520 4904530 4904540 4904599 49050 4905010 4905020 4905030 4905040 4905099 49055 4905510 4905520 4905530 4905599 49060 49065 49070 49075 49080 49085 49099 510 51010 5101010 5101015 学 科 名 称 粒子加速器物理学 粒子加速器工程技术 粒子加速器应用 粒子加速器其他学科 裂变堆工程技术 裂变堆物理 裂变堆热工与水力 裂变堆控制 裂变堆结构 裂变堆屏蔽与防护 裂变堆建造技术 裂变堆工程技术其他学科 核聚变工程技术 磁约束聚变技术 惯性约束聚变技术 聚变堆工程 聚变裂变混合堆工程 核聚变工程技术其他学科 核动力工程技术 舰船核动力 空间核动力 核电站 核动力运行技术 核动力工程技术其他学科 同位素技术 同位素分离技术 同位素制备技术 同位素应用技术 同位素技术其他学科 核爆炸工程 核安全 乏燃料后处理技术 辐射防护技术 核设施退役技术 放射性三废处理、处置技术 核科学技术其他学科 电子与通信技术 电子技术 电子电路 天线电波传播 说 明 见 1407030 原名为“粒子加速器工艺” 包括核电站安全 原名为“电子、通信与自动控制技术” 54 表 1 (续) 代 码 5101020 5101025 5101030 5101035 5101040 5101045 5101050 5101055 5101060 5101099 51020 51030 5103010 5103020 5103030 5103040 5103050 5103099 51040 5104010 5104020 5104030 5104040 5104050 5104099 51050 5105010 5105015 5105020 5105025 5105030 5105035 5105040 5105045 5105050 5105099 51060 51070 51099 学 科 名 称 无线电技术 微波技术 敏感电子学 微电子学 仿真技术 超导电子技术 电子元件与器件技术 电子束、离子束技术 红外与夜视技术 电子技术其他学科 光电子学与激光技术 半导体技术 半导体测试技术 半导体材料 半导体器件与技术 传感器技术 集成电路技术 半导体加工技术 半导体技术其他学科 信息处理技术 信号检测 参数估计 数据处理 语音处理 图象处理 信息处理技术其他学科 通信技术 有线通信技术 无线通信技术 光纤通信技术 通信传输技术 通信网络技术 通信终端技术 电信 邮政 邮电通信管理工程 通信技术其他学科 广播与电视工程技术 雷达工程 电子与通信技术其他学科 说 明 见 5351020 包括微波通信、卫星通信、激光通信技术等 原名为“电子、通信与自动控制技术其他学科” 55 表 1 (续) 代 码 520 52010 5201010 5201020 5201030 5201040 5201050 5201060 5201099 52020 5202010 5202020 5202030 5202040 5202050 5202060 5202070 5202099 52030 5203010 5203020 5203030 5203040 5203050 5203099 52040 5204010 5204020 5204030 5204040 5204050 5204060 5204070 5204099 52050 5205010 5205020 5205030 5205040 5205050 5205060 学 科 名 称 计算机科学技术 计算机科学技术基础学科 自动机理论 可计算性理论 计算机可靠性理论 算法理论 数据结构 数据安全与计算机安全 计算机科学技术基础学科其他学科 人工智能 人工智能理论 自然语言处理 机器翻译 模式识别 计算机感知 计算机神经网络 知识工程 人工智能其他学科 计算机系统结构 计算机系统设计 并行处理 分布式处理系统 计算机网络 计算机运行测试与性能评价 计算机系统结构其他学科 计算机软件 软件理论 操作系统与操作环境 程序设计及其语言 编译系统 数据库 软件开发环境与开发技术 软件工程 计算机软件其他学科 计算机工程 计算机元器件 计算机处理器技术 计算机存储技术 计算机外围设备 计算机制造与检测 计算机高密度组装技术 说 明 包括专家系统 56 表 1 (续) 代 码 5205099 52060 5206010 5206020 5206030 5206040 5206050 5206060 5206070 5206080 5206099 52099 530 53011 5301110 5301120 5301130 5301140 5301199 53014 53017 53021 5302110 5302120 5302130 5302140 5302150 5302160 5302170 5302199 53024 5302410 5302420 5302430 5302440 5302450 5302460 5302470 5302499 53027 学 科 名 称 计算机工程其他学科 计算机应用 中国语言文字信息处理 计算机仿真 计算机图形学 计算机图象处理 计算机辅助设计 计算机过程控制 计算机信息管理系统 计算机决策支持系统 计算机应用其他学科 计算机科学技术其他学科 说 明 具体应用入有关学科 包括汉字信息处理 化学工程 化学工程基础学科 化工热力学 化工流体力学 化工流变学 颗粒学 化学工程基础学科其他学科 化工测量技术与仪器仪表 化工传递过程 化学分离工程 蒸馏 吸收 萃取 吸附与离子交换 膜分离 蒸发与结晶 干燥 化学分离工程其他学科 化学反应工程 催化反应工程 催化剂工程 固定床反应工程 多相流反应工程 生化反应工程 聚合化学反应工程 电化学反应工程 化学反应工程其他学科 化工系统工程 57 表 1 (续) 代 码 5302710 5302720 5302730 5302799 53031 53034 5303410 5303420 5303430 5303440 5303450 5303499 53037 53041 5304110 5304120 5304130 5304140 5304199 53044 53047 53051 53052 53054 5305410 5305420 5305430 5305440 5305450 5305460 5305499 53057 53061 53064 5306410 5306420 5306430 5306499 53067 53099 学 科 名 称 化工过程动态学 化工过程控制与模拟 化工系统优化 化工系统工程其他学科 化工机械与设备 无机化学工程 酸碱盐工程技术 硅酸盐工程技术 放射化工 化肥工程技术 化学冶金 无机化学工程其他学科 有机化学工程 电化学工程 电解 电镀 电池 腐蚀与防腐化学 电化学工程其他学科 高聚物工程 煤化学工程 石油化学工程 天然气化学工程 精细化学工程 表面活性剂 香料学 化妆品学 染料 颜料与涂料学 粘合剂 精细化学工程其他学科 造纸技术 毛皮与制革工程 制药工程 医药工程 农药工程 兽药工程 制药工程其他学科 生物化学工程 化学工程其他学科 说 明 亦称胶粘剂 58 表 1 (续) 代 码 学 科 名 称 535 53510 5351010 5351015 5351020 5351025 5351030 5351035 5351040 5351045 5351050 5351099 53520 5352010 5352015 5352020 5352025 5352030 5352035 5352040 5352045 5352050 5352055 5352060 5352099 53530 5353010 5353099 53599 产品应用相关工程与技术 仪器仪表技术 仪器仪表基础理论 仪器仪表材料 传感器技术 精密仪器制造 测试计量仪器 光学技术与仪器 天文仪器 地球科学仪器 大气仪器仪表 仪器仪表技术其他学科 兵器科学与技术 兵器科学与技术基础学科 兵器系统与运用工程 兵器结构、动力、传动与平台技术 弹道学 兵器识别、导引与控制技术 军用光学与光电子技术 军事信息工程与信息对抗技术 含能材料技术 兵器制造技术 兵器材料科学与工程 兵器测试与实验技术 兵器科学与技术其他学科 产品应用专用性技术 印刷、复制技术 产品应用专用性技术其他学科 产品应用相关工程与技术其他学科 540 54010 5401010 5401020 5401099 54020 54030 54040 5404010 5404015 5404020 纺织科学技术 纺织科学技术基础学科 纺织化学 纺织美学与色彩学 纺织科学技术基础学科其他学科 纺织材料 纤维制造技术 纺织技术 纺织品结构与设计 棉纺学 棉织学 说 明 代码原为 46040 代码原为 4604010 代码原为 4604015 代码原为 4604020 代码原为 4604025 代码原为 4604030 代码原为 4604035 代码原为 4604040 代码原为 4604045 代码原为 4604050 代码原为 4604099 含发射、推进与毁伤 代码原为 4605510 59 表 1 (续) 代 码 学 科 名 称 5404025 5404030 5404035 5404040 5404045 5404050 5404099 54050 5405010 5405020 5405030 5405040 5405099 54060 5406010 5406020 5406099 54070 5407010 5407020 5407099 54099 麻纺织 毛纺织 丝纺织 化学纤维纺织 新型纺纱、无纺布与特种织物 针织 纺织技术其他学科 染整技术 染炼技术 印花技术 染色技术 整理技术 染整技术其他学科 服装技术 服装设计 服装加工 服装技术其他学科 纺织机械与设备 纺织器材设计与制造 纺织机械设计与制造 纺织机械与设备其他学科 纺织科学技术其他学科 550 55010 5501010 5501020 5501030 5501035 5501040 5501045 5501050 5501099 55020 5502010 5502015 5502020 5502025 5502030 食品科学技术 食品科学技术基础学科 食品化学 食品营养学 食品检验学 食品微生物学 食品生物技术 谷物化学 油脂化学 食品科学技术基础学科其他学科 食品加工技术 食用油脂加工技术 制糖技术 肉加工技术 乳加工技术 蛋加工技术 水果、蔬菜加工技术 食品发酵与酿造技术 5502040 说 明 原名为“食品生物化学” 参见 2104530。代码原为 5502035 60 表 1 (续) 代 码 5502045 5502050 5502055 5502060 5502065 5502070 5502075 5502099 55030 55040 55050 55060 55070 5507010 5507020 55099 560 56010 56015 5601510 5601520 5601530 5601599 56020 56025 5602510 5602520 5602530 5602540 5602599 56030 5603010 5603020 5603030 5603040 5603050 5603099 学 科 名 称 烘焙食品加工技术 调味品加工技术 食品添加剂技术 饮料冷食制造技术 罐头技术 米面制品加工技术 植物蛋白加工技术 食品加工技术其他学科 食品包装与储藏 食品机械 食品加工的副产品加工与利用 食品工业企业管理学 食品工程与粮油工程 食品工程 粮油工程 食品科学技术其他学科 土木建筑工程 建筑史 土木建筑工程基础学科 工程数学 工程力学 建筑光学 建筑声学 建筑气象学 土木建筑工程基础学科其他学科 土木建筑工程测量 建筑材料 金属建筑材料 非金属建筑材料 复合建筑材料 特种建筑材料 说 明 原名为“食品焙烤加工技术” 包括食盐加工技术等 包括其他粮食加工技术 见 41010 见 41020 包括隔音、防水、防火、绝热、耐震、防蚀、 装修材料等 建筑材料其他学科 工程结构 杆件结构 薄壳结构 悬索与张拉结构 实体结构 结构设计 工程结构其他学科 61 表 1 (续) 代 码 56035 5603510 5603520 5603530 5603540 5603550 5603560 5603570 5603599 56040 5604010 5604020 5604030 5604040 5604050 5604060 5604099 56045 5604510 5604520 5604530 5604540 5604550 5604560 5604599 56050 5605010 5605020 5605030 5605040 5605050 5605060 5605070 5605099 56055 5605510 5605520 5605530 5605540 5605550 学 科 名 称 土木建筑结构 木结构 砖结构 金属结构 混凝土与钢筋混凝土结构 喷锚结构 复合结构 特种结构 土木建筑结构其他学科 土木建筑工程设计 建筑设计方法与理论 城乡规划方法与理论 建筑美学 建筑室内设计 建筑室外环境设计 土木工程设计 土木建筑工程设计其他学科 土木建筑工程施工 地基基础工程 地面工程 地下工程 墙体工程 土木施工电器工程 装饰工程 土木建筑工程施工其他学科 土木工程机械与设备 起重机械 土木工程运输机械 土方机械 桩工机械 石料开采加工机械 钢筋混凝土机械 装修机械 土木工程机械与设备其他学科 园林学 市政工程 城市给水排水工程 通风与空调工程 供热与供燃气工程 电讯管道工程 城市系统工程 说 明 见 22050 62 表 1 (续) 代 码 5605599 56060 56099 570 57010 5701010 5701020 5701099 57015 57020 57025 5702510 5702520 5702599 57030 57035 5703510 5703520 5703599 57040 5704010 5704099 57045 5704510 5704520 5704599 57055 5705510 5705520 5705530 5705599 57060 5706010 5706020 5706030 5706099 57065 学 科 名 称 说 明 市政工程其他学科 建筑经济学 土木建筑工程其他学科 水利工程 水利工程基础学科 水力学 河流与海岸动力学 工程水文学 水利工程基础学科其他学科 水利工程测量 水工材料 水工结构 一般水工建筑物 专门水工建筑物 水工结构其他学科 水力机械 水利工程施工 水利建筑工程施工 水工设备安装 水利工程施工其他学科 水处理 给水处理 水处理其他学科 河流泥沙工程学 水沙动力学 河工学 河流泥沙工程学其他学科 农田水利 水土保持学 环境水利 环境水利与评价 区域环境水利 水资源保护 环境水利其他学科 水利管理 水利工程管理 水利工程检查观测 水利管理自动化系统 水利管理其他学科 防洪工程 见 41035 亦称水工建筑物 包括水工金属结构安装等 不包括废水处理 见 4165025 见 4165030 包括水资源评价;水环境评价 包括水利调度、水利施工管理、养护等 63 表 1 (续) 代 码 5706510 5706520 5706530 5706599 57070 57099 580 58010 5801010 5801020 5801030 5801099 58020 5802010 5802020 5802030 5802099 58030 5803010 5803020 5803030 5803040 5803099 58040 5804010 5804020 5804030 5804040 5804050 5804060 5804070 5804080 5804099 58050 58060 5806010 5806020 5806099 58070 58080 学 科 名 称 说 明 防洪 防汛 防凌 防洪工程其他学科 水利经济学 水利工程其他学科 交通运输工程 道路工程 路基工程 桥涵工程 隧道工程 道路工程其他学科 公路运输 车辆工程 公路标志、信号、监控工程 公路运输管理 公路运输其他学科 铁路运输 铁路电气化工程 铁路通信信号工程 铁路机车车辆工程 铁路运输管理 铁路运输其他学科 水路运输 航海技术与装备工程 船舶通信与导航工程 航道工程 港口工程 疏浚工程 水路运输管理 救助、打捞与潜水作业工程 海事技术与装备工程 水路运输其他学科 船舶、舰船工程 航空运输 机场工程 航空运输管理 航空运输其他学科 交通运输系统工程 交通运输安全工程 原名为“航海学” 原名为“导航建筑物与航标工程” 64 表 1 (续) 代 码 58099 590 59010 5901010 5901020 5901030 5901035 5901040 5901099 59015 5901510 5901520 5901530 5901599 59020 5902010 5902020 5902030 5902040 5902050 5902060 5902099 59025 59030 59035 59040 5904010 5904020 5904030 5904040 5904050 5904099 59045 5904510 5904520 学 科 名 称 交通运输经济学 交通运输工程其他学科 航空、航天科学技术 航空、航天科学技术基础学科 大气层飞行力学 空气动力学 航天动力学 飞行器结构力学 热力学 传热学 燃烧学 航天摩擦学 飞行原理 航空、航天科学技术基础学科其他学科 航空器结构与设计 气球、飞艇 定翼机 旋翼机 航空器结构与设计其他学科 航天器结构与设计 火箭、导弹 人造地球卫星 空间探测器 宇宙飞船 航天站 航天飞机 航天器结构与设计其他学科 航空、航天推进系统 飞行器仪表、设备 飞行器控制、导航技术 航空、航天材料 航空、航天金属材料 航空、航天非金属材料 航空、航天复合材料 航空、航天燃料与润滑剂 航空、航天材料失效与保护 航空、航天材料其他学科 飞行器制造技术 航空器制造工艺 航天器制造工艺 说 明 见 79061 见 1302521 见 1402510 见 1402530 见 4701030 又称空间摩擦学 65 表 1 (续) 代 码 5904599 59050 5905010 5905020 5905030 5905040 5905099 59055 5905510 5905520 5905530 5905599 59060 5906010 5906020 5906030 5906040 5906099 59065 5906510 5906520 5906530 5906599 59099 610 61010 6101010 6101015 6101020 6101025 6101030 6101035 6101040 6101045 6101050 6101099 61020 学 科 名 称 飞行器制造技术其他学科 飞行器试验技术 航空器地面试验 航空器飞行试验 航天器地面试验 航天器飞行试验 飞行器试验技术其他学科 飞行器发射与回收、飞行技术 飞行技术 飞行器发射与回收 飞行事故 飞行器发射与回收、飞行技术其他学科 航空航天地面设施、技术保障 发射场、试验场 航天测控系统 航空地面设施 航空地面技术保障 航空航天地面设施、技术保障其他学科 航空、航天系统工程 航空系统工程 航天系统工程 航空、航天可靠性工程 航空、航天系统工程其他学科 航空、航天科学技术其他学科 环境科学技术及资源科学技术 环境科学技术基础学科 环境物理学 环境化学 环境生物学 环境气象学 环境地学 环境生态学 环境毒理学 环境医学 自然环境保护学 环境管理学 环境经济学 环境法学 环境科学技术基础学科其他学科 环境学 说 明 原名为“飞行器发射、飞行技术” 原名为“飞行器发射、飞行事故” 原在 5905520 内 原名为“航天地面设施、技术保障” 原名为“环境科学技术” 包括环境声学等 包括环境地球化学、环境地质学等 见 33031 见 79051 见 8203075 66 表 1 (续) 代 码 6102010 6102020 6102030 6102040 6102050 6102099 61030 6103010 6103015 6103020 6103025 6103030 6103035 6103040 6103045 6103050 6103055 6103099 61050 61099 620 62010 6201005 6201007 6201009 6201030 6201035 6201099 62021 6202110 6202120 6202130 6202140 6202150 6202160 6202199 62023 62025 6202510 学 科 名 称 大气环境学 水体环境学 土壤环境学 区域环境学 城市环境学 环境学其他学科 环境工程学 环境保护工程 大气污染防治工程 水污染防治工程 固体污染防治工程 三废处理与综合利用 噪声与震动控制 环境质量监测与评价 环境规划 环境系统工程 环境修复工程 环境工程学其他学科 资源科学技术 环境科学技术及资源科学技术其他学科 安全科学技术 安全科学技术基础学科 安全哲学 安全史 安全科学学 灾害学 安全学 安全科学技术基础学科其他学科 安全社会科学 安全社会学 安全法学 安全经济学 安全管理学 安全教育学 安全伦理学 安全文化学 安全社会科学其他学科 安全物质学 安全人体学 安全生理学 说 明 包括海洋环境学 包括水环境修复工程 包括资源管理 原名为“环境科学技术其他学科” 包括灾害物理、灾害化学、灾害毒理等 代码原为 62020 见 8203080,包括安全法规体系研究 代码原为 6202050 代码原为 6202060 代码原为 6202070 67 表 1 (续) 代 码 6202520 6202530 6202599 62027 6202710 6202720 6202730 6202740 6202799 62030 6203005 6203010 6203020 6203030 6203035 6203040 6203060 6203070 6203099 62040 6204010 6204020 6204030 6204040 6204099 62060 6206010 6206020 6206030 6206099 62070 62080 6208010 6208015 6208020 6208025 6208030 6208035 学 科 名 称 安全心理学 安全人机学 安全人体学其他学科 安全系统学 安全运筹学 安全信息论 安全控制论 安全模拟与安全仿真学 安全系统学其他学科 安全工程技术科学 安全工程理论 火灾科学与消防工程 爆炸安全工程 安全设备工程 安全机械工程 安全电气工程 安全人机工程 安全系统工程 安全工程技术科学其他学科 安全卫生工程技术 防尘工程技术 防毒工程技术 通风与空调工程 噪声与振动控制 辐射防护技术 个体防护工程 安全卫生工程技术其他学科 安全社会工程 安全管理工程 安全经济工程 安全教育工程 安全社会工程其他学科 部门安全工程理论 公共安全 公共安全信息工程 公共安全风险评估与规划 说 明 代码原为 6202020 代码原为 6202040 代码原为 6202010 代码原为 6202030 原名为“安全工程” 原名为“消防工程” 含安全特种设备工程 含安全运筹工程、安全控制工程、安全信息工程 原名为“职业卫生工程” 见 5605520 见 49075 原名为“职业卫生工程其他学科” 代码原为 62050 各部门安全工程入有关学科 原名称及代码为“6205020 风险评价与失效分 析” 公共安全检测检验 公共安全监测监控 公共安全预测预警 应急决策指挥 68 表 1 (续) 代 码 6208040 6208099 62099 630 63010 63015 6301510 6301520 6301530 6301540 6301550 6301599 63025 63030 63032 63035 6303510 6303520 6303525 6303530 6303540 6303550 6303599 63040 6304010 6304015 6304020 6304025 6304030 6304035 6304040 6304045 6304050 6304055 6304099 63044 6304410 6304420 学 科 名 称 说 明 应急救援 公共安全其他学科 安全科学技术其他学科 管理学 管理思想史 管理理论 管理哲学 组织理论 行为科学 决策理论 系统管理理论 管理理论其他学科 管理心理学 管理计量学 管理经济学 部门经济管理 区域经济管理 科学学与科技管理 科学社会学 科技政策学 科学体系学 科学心理学 科学计量学 科技管理学 科学学与科技管理其他学科 企业管理 生产管理 经营管理 财务管理 成本管理 劳动人事管理 技术管理 营销管理 物资管理 设备管理 质量管理 企业管理其他学科 公共管理 行政管理 危机管理 见 19060 见 79033 各部门经济管理入有关学科 代码原为 63045 也称“应急管理” 69 表 1 (续) 代 码 6304499 63050 6305010 6305015 6305020 6305025 6305030 6305035 6305040 6305045 6305050 6305055 6305060 6305099 63055 6305510 6305520 6305599 63060 6306010 6306020 6306030 6306040 6306099 63099 学 科 名 称 公共管理其他学科 管理工程 生产系统管理 研究与开发管理 质量控制与可靠性管理 物流系统管理 战略管理 决策分析 决策支持系统 管理信息系统 管理系统仿真 工效学 部门管理工程 管理工程其他学科 人力资源开发与管理 人力资源开发战略 人才学 人力资源开发与管理其他学科 未来学 理论预测学 预测评价学 技术评估学 全球未来学 未来学其他学科 可持续发展管理 管理学其他学科 710 71010 71020 71030 71040 71050 71060 71099 马克思主义 马、恩、列、斯思想研究 毛泽东思想研究 马克思主义思想史 科学社会主义 社会主义运动史 国外马克思主义研究 马克思主义其他学科 720 72010 7201010 7201020 7201030 哲学 马克思主义哲学 辩证唯物主义 历史唯物主义 马克思主义哲学史 说 明 各部门管理工程入有关学科 包括国际共产主义运动 70 表 1 (续) 代 码 7201099 72015 7201510 7201520 7201530 7201540 7201599 72020 7202010 7202020 7202030 7202040 7202050 7202060 7202070 7202080 7202099 72025 7202510 7202520 7202530 7202599 72030 7203010 7203020 7203030 7203040 7203050 7203060 7203099 72035 7203510 7203520 7203530 7203540 7203550 7203560 7203599 72040 7204010 7204020 学 科 名 称 马克思主义哲学其他学科 自然辩证法 自然观 科学哲学 技术哲学 专门自然科学哲学 自然辩证法其他学科 中国哲学史 先秦哲学 秦汉哲学 魏晋南北朝哲学 隋唐五代哲学 宋元明清哲学 中国近代哲学 中国现代哲学 中国少数民族哲学思想 中国哲学史其他学科 东方哲学史 印度哲学 伊斯兰哲学 日本哲学 东方哲学史其他学科 西方哲学史 古希腊罗马哲学 中世纪哲学 文艺复兴时期哲学 十七、十八世纪欧洲哲学 德国古典哲学 俄国哲学 西方哲学史其他学科 现代外国哲学 十九世纪末至二十世纪中叶西方哲学 分析哲学 欧洲大陆人文哲学 解释学 符号学 实用主义哲学 现代外国哲学其他学科 逻辑学 逻辑史 形式逻辑 说 明 亦称科学技术哲学 包括人工智能哲学、数学哲学、物理哲学等 包括俄国革命民主主义者的哲学 包括中国逻辑史、西方逻辑史、印度逻辑史等 亦称传统逻辑 71 表 1 (续) 代 码 7204030 7204040 7204050 7204060 7204099 72045 7204510 7204515 7204520 7204525 7204530 7204535 7204540 7204545 7204550 7204555 7204560 7204565 7204570 7204599 72050 7205010 7205020 7205030 7205040 7205050 7205060 7205070 7205080 7205099 72099 730 73011 7301110 7301115 7301120 7301125 7301130 7301135 学 科 名 称 数理逻辑 哲理逻辑 语言逻辑 归纳逻辑 辩证逻辑 逻辑学其他学科 伦理学 伦理学原理 中国伦理思想史 东方伦理思想史 西方伦理思想史 马克思主义伦理思想史 职业伦理学 医学伦理学 教育伦理学 政治伦理学 家庭伦理学 生命伦理学 生态伦理学 环境伦理学 伦理学其他学科 美学 美学原理 中国美学史 东方美学史 西方美学史 西方现代美学 马克思主义美学 艺术美学 技术美学 美学其他学科 哲学其他学科 说 明 见 11014 包括模态、多值、构造、时态、模糊逻辑等 包括音乐、影视美学、建筑美学等 宗教学 宗教学理论 马克思主义宗教学 宗教史学 宗教哲学 宗教社会学 宗教心理学 比较宗教学 72 表 1 (续) 代 码 7301140 7301145 7301150 7301155 7301199 73014 7301410 7301420 7301430 7301499 73017 73021 7302110 7302120 7302199 73024 7302410 7302420 7302430 7302440 7302450 7302460 7302499 73027 7302710 7302720 7302730 7302740 7302750 7302799 73031 7303110 7303120 7303130 7303140 7303150 7303160 7303170 7303199 73034 7303410 学 科 名 称 说 明 宗教地理学 宗教文学艺术 宗教文献学 神话学 宗教学理论其他学科 无神论 无神论史 中国无神论 外国无神论 无神论其他学科 原始宗教 古代宗教 中国古代宗教 外国古代宗教 古代宗教其他学科 佛教 佛教哲学 佛教因明 佛教艺术 佛教文献 佛教史 佛教宗派学 佛教其他学科 基督教 圣经学 基督教哲学 基督教伦理学 基督教史 基督教艺术 基督教其他学科 伊斯兰教 伊斯兰教义学 伊斯兰教法学 伊斯兰教哲学 古兰学 圣训学 伊斯兰教史 伊斯兰教艺术 伊斯兰教其他学科 道教 道教哲学 73 表 1 (续) 代 码 7303420 7303430 7303440 7303499 73037 73041 73044 73047 73051 73054 73057 73061 73064 73067 7306710 7306720 7306730 7306799 73099 740 74010 7401010 7401015 7401020 7401025 7401030 7401035 7401040 7401045 7401050 7401099 74015 7401510 7401520 7401530 7401599 74020 74025 74030 74035 学 科 名 称 说 明 道教文献 道教艺术 道教史 道教其他学科 印度教 犹太教 袄教 摩尼教 锡克教 耆那教 神道教 中国民间宗教与民间信仰 中国少数民族宗教 当代宗教 中国当代宗教 世界当代宗教 新兴宗教 当代宗教其他学科 宗教学其他学科 语言学 普通语言学 语音学 语法学 语义学 词汇学 语用学 方言学 修辞学 文字学 语源学 普通语言学其他学科 比较语言学 历史比较语言学 类型比较语言学 双语对比语言学 比较语言学其他学科 语言地理学 社会语言学 心理语言学 应用语言学 74 表 1 (续) 代 码 7403510 7403520 7403530 7403540 7403550 7403560 7403570 7403599 74040 7404010 7404015 7404020 7404025 7404030 7404035 7404040 7404045 7404050 7404055 7404099 74045 7404510 7404515 7404520 7404525 7404530 7404535 7404540 7404545 7404550 7404555 7404560 7404565 7404570 7404599 74050 7405011 7405014 7405017 7405018 7405020 学 科 名 称 说 明 语言教学 话语语言学 实验语音学 数理语言学 计算语言学 翻译学 术语学 应用语言学其他学科 汉语研究 普通话 汉语方言 汉语语音 汉语音韵 汉语语法 汉语词汇 汉语训诂 汉语修辞 汉字规范 汉语史 汉语研究其他学科 中国少数民族语言文字 蒙古语文 藏语文 维吾尔语文 哈萨克语文 满语文 朝鲜语文 傣族语文 彝族语文 壮语文 苗语文 瑶语文 柯尔克孜语文 锡伯语文 中国少数民族语言文字其他学科 外国语言 英语 德语 瑞典语 丹麦语、挪威语、冰岛语 拉丁语 75 表 1 (续) 代 码 7405021 7405024 7405027 7405031 7405034 7405037 7405041 7405044 7405047 7405051 7405052 7405053 7405054 7405057 7405061 7405064 7405067 7405071 7405074 7405077 7405081 7405084 7405087 7405091 7405092 7405094 7405099 74099 750 75011 75014 75017 75021 75024 7502410 7502415 7502420 7502425 7502430 7502435 学 科 名 称 说 明 意大利语 法语 西班牙语、葡萄牙语 罗马尼亚语 俄语 波兰语、捷克语 塞尔维亚语、保加利亚语 希腊语 阿尔巴尼亚语 匈牙利语 芬兰语 爱沙尼亚语、拉脱维亚语、立陶宛语 梵语、印地语、乌尔都语、僧伽罗语 波斯语 土耳其语 阿拉伯语 希伯莱语 豪萨语 斯瓦希里语 越南语、柬埔寨语 印度尼西亚语、菲律宾国语、马来语 缅甸语 泰语、老挝语 日语 朝鲜语和韩国语 世界语 外国语言其他学科 语言学其他学科 文学 文学理论 文艺美学 文学批评 比较文学 中国古代文学 周秦汉文学 魏晋文学 南北朝文学 隋唐五代文学 宋代文学 辽金文学 原名为“中国古代文学史” 76 表 1 (续) 代 码 7502440 7502445 7502450 7502499 75027 75031 75034 7503410 7503420 7503430 7503440 7503499 75037 75041 75044 7504410 7504420 7504430 7504440 7504450 7504499 75047 7504710 7504720 7504730 7504740 7504799 75051 7505110 7505120 7505199 75054 75057 75061 75064 75067 75071 75074 75077 75081 75084 学 科 名 称 元代文学 明代文学 清代文学 中国古代文学其他学科 中国近代文学 中国现代文学 中国各体文学 中国诗歌文学 中国戏剧文学 中国小说文学 中国散文文学 中国各体文学其他学科 中国民间文学 中国儿童文学 中国少数民族文学 蒙古族文学 藏族文学 维吾尔族文学 哈萨克族文学 朝鲜族文学 中国少数民族文学其他学科 世界文学史 古代世界文学史 中世纪世界文学史 近代世界文学史 现代世界文学史 世界文学史其他学科 东方文学 印度文学 日本文学 东方文学其他学科 俄国文学 英国文学 法国文学 德国文学 意大利文学 美国文学 北欧文学 东欧文学 拉美文学 非洲文学 说 明 原名为“中国古代文学史其他学科” 原名为“中国近代文学史” 包括当代文学。原名为“中国现代文学史” 包括当代世界文学史 包括原苏联文学 77 表 1 (续) 代 码 75087 75099 760 76010 76015 7601510 7601520 7601530 7601599 76020 7602010 7602020 7602099 76025 7602510 7602520 7602530 7602599 76030 7603010 7603020 7603030 7603040 7603099 76035 7603510 7603520 7603530 7603599 76040 76045 7604510 7604520 7604530 7604540 7604599 76050 7605010 7605020 学 科 名 称 说 明 大洋洲文学 文学其他学科 艺术学 艺术美学 艺术心理学 音乐 音乐学 作曲与作曲理论 音乐表演艺术 音乐其他学科 戏剧 戏剧史 戏剧理论 戏剧其他学科 戏曲 戏曲史 戏曲理论 戏曲表演 戏曲其他学科 舞蹈 舞蹈史 舞蹈理论 舞蹈编导 舞蹈表演 舞蹈其他学科 电影 电影史 电影理论 电影艺术 电影其他学科 广播电视文艺 美术 美术史 美术理论 绘画艺术 雕塑艺术 美术其他学科 工艺美术 工艺美术史 工艺美术理论 见 7205070 包括绘画心理学、书法心理学、音乐心理学 包括音乐史、音乐美学等 78 表 1 (续) 代 码 学 科 名 称 7605030 7605099 76055 7605510 7605520 7605599 76060 7606010 7606020 7606099 76099 环境艺术 工艺美术其他学科 书法 书法史 书法理论 书法其他学科 摄影 摄影史 摄影理论 摄影其他学科 艺术学其他学科 770 77010 7701010 7701020 77015 7701510 7701520 7701530 77020 77025 77030 7703010 7703015 7703020 7703025 7703030 7703035 7703040 7703045 7703050 7703055 7703060 历史学 史学史 中国史学史 外国史学史 史学理论 马克思主义史学理论 中国传统史学理论 外国史学理论 历史文献学 中国通史 中国古代史 先秦史 秦汉史 魏晋南北朝史 隋唐五代十国史 宋史 辽金史 元史 明史 清史 中国古文字 中国古代契约文书 7703099 77035 7703510 7703515 7703520 7703525 中国古代史其他学科 中国近代史、现代史 鸦片战争史 太平天国史 洋务运动史 戊戌政变史 说 明 包括甲骨文、金文等 包括敦煌学、明清契约文书研究、鱼鳞册研究 等 79 表 1 (续) 代 码 7703530 7703532 7703535 7703540 7703545 7703547 7703550 7703555 7703560 7703565 7703570 7703575 7703580 7703585 7703599 77040 7704010 7704020 7704030 7704040 7704050 7704099 77045 7704510 7704520 7704525 7704530 7704540 7704550 7704560 7704599 77050 7705010 7705020 7705030 7705040 7705099 77055 7705510 7705520 学 科 名 称 义和团运动史 晚清政治史 辛亥革命史 五四运动史 新民主主义革命史 抗日战争史 中国共产党史 中国国民党史 中国民主党派史 中华民国史 中华人民共和国史 近代经济史 近代思想文化史 近代社会史 中国近代史、现代史其他学科 世界通史 原始社会史 世界古代史 世界中世纪史 世界近代史 世界现代史 国际关系史 世界通史其他学科 亚洲史 日本史 印度史 东北亚史 东南亚史 南亚史 中亚史 西亚史 亚洲史其他学科 非洲史 北非史 撒哈拉以南非洲史 埃及史 南非联邦史 非洲史其他学科 美洲史 美洲古代文明史 美国史 说 明 见 8104014 80 表 1 (续) 代 码 7705530 7705540 7705599 77060 7706010 7706020 7706030 7706040 7706050 7706060 7706070 7706080 7706099 77065 77070 学 科 名 称 7707045 7707050 7707055 7707060 7707099 77099 7709910 加拿大史 拉丁美洲史 美洲史其他学科 欧洲史 俄国史 英国史 法国史 德国史 意大利史 西班牙史 中东欧国家史 北欧国家史 欧洲史其他学科 澳洲、大洋洲史 专门史 经济史 政治史 思想史 文化史 科技史 社会史 城市史 中外文化交流史 中外关系史 军事史 历史地理学 方志学 人物研究 谱牒学 专门史其他学科 历史学其他学科 简帛学 780 78010 78020 78030 7803010 7803020 7803030 7803099 考古学 考古理论 考古学史 考古技术 考古发掘 考古修复 考古年代测定 考古技术其他学科 7707010 7707015 7707020 7707025 7707030 7707035 7707040 7707042 说 明 包括原苏联史 原名为“东欧国家史” 见 79027 见 83015 81 表 1 (续) 代 码 78040 7804010 7804020 7804030 7804040 7804050 7804060 7804099 78050 7805010 7805020 7805030 7805040 7805050 7805099 78060 7806010 7806020 7806030 7806040 7806045 7806050 7806060 7806070 7806099 78099 790 79011 7901110 7901120 7901199 79013 7901310 7901320 79015 7901510 7901520 79017 79019 79021 学 科 名 称 说 明 中国考古 旧石器时代考古 新石器时代考古 商周考古 秦汉考古 三国两晋、南北朝、隋唐考古 宋元明考古 中国考古其他学科 外国考古 亚洲考古 欧洲考古 非洲考古 美洲考古 大洋洲考古 外国考古其他学科 专门考古 金石学 铭刻学 甲骨学 古钱学 古陶瓷学 美术考古 宗教考古 水下考古 专门考古其他学科 考古学其他学科 经济学 政治经济学 资本主义政治经济学 社会主义政治经济学 政治经济学其他学科 宏观经济学 西方宏观经济学 社会主义宏观经济学 微观经济学 西方微观经济学 社会主义微观经济学 比较经济学 经济地理学 发展经济学 包括工业地理学、农业地理学等 82 表 1 (续) 代 码 79023 79025 7902510 7902520 7902530 7902599 79027 7902710 7902720 7902799 79029 7902911 7902914 7902917 7902921 7902924 7902927 7902931 7902934 7902937 7902941 7902944 7902947 7902951 7902952 7902954 7902957 7902961 7902964 7902966 7902968 7902971 7902999 79031 7903110 7903120 7903130 7903140 7903199 79033 79035 学 科 名 称 生产力经济学 经济思想史 中国经济思想史 外国经济思想史 马克思主义经济思想史 经济思想史其他学科 经济史 世界经济史 中国经济史 经济史其他学科 世界经济学 国际经济关系 国际贸易学 国际货币经济学 国际金融学 国际投资学 国际收支理论 美国经济 日本经济 德国经济 法国经济 英国经济 俄罗斯经济 欧洲经济 中东欧经济 北美经济 亚太经济 拉美经济 非洲经济 中亚经济 西亚经济 世界经济统计 世界经济学其他学科 国民经济学 国民经济计划学 区域经济学 消费经济学 投资经济学 国民经济学其他学科 管理经济学 数量经济学 说 明 亦称国际经济学 包括国际市场营销学、国际商品学 83 表 1 (续) 代 码 7903510 7903520 7903599 79037 7903710 7903720 7903730 7903740 7903750 7903799 79039 79041 7904105 7904110 7904115 7904120 7904125 7904130 7904135 7904140 7904141 7904145 7904150 7904155 7904160 7904165 7904170 7904199 79043 7904310 7904320 7904330 7904340 7904350 7904399 79045 7904510 7904525 7904560 学 科 名 称 数理经济学 经济计量学 数量经济学其他学科 会计学 工业会计学 农业会计学 商业会计学 银行会计学 交通运输会计学 会计学其他学科 审计学 技术经济学 技术经济理论与方法 工程经济学 工业技术经济学 农业技术经济学 能源技术经济学 交通运输技术经济学 建筑技术经济学 物流技术经济学 贸易技术经济学 技术进步经济学 资源开发利用技术经济学 环境保护技术经济学 生产力布局技术经济学 消费技术经济学 服务业技术经济学 技术经济学其他学科 生态经济学 农业生态经济学 森林生态经济学 草原生态经济学 水域生态经济学 城市生态经济学 区域生态经济学 生态经济学其他学科 劳动经济学 就业经济学 教育经济学 健康经济学 劳动经济史 说 明 原名为“商业与物流技术经济学” 见 7905910 包括劳动市场经济学 见 88031 84 表 1 (续) 代 码 7904599 79047 7904710 7904720 7904730 7904740 7904750 7904799 79049 7904910 7904920 7904930 7904940 7904950 7904999 79051 79052 79053 7905310 7905320 7905399 79055 7905510 7905520 7905530 7905540 7905550 7905599 79057 7905710 7905720 7905730 7905799 79059 7905910 7905920 7905930 7905940 7905950 7905960 7905970 学 科 名 称 劳动经济学其他学科 城市经济学 城市经济管理学 城市土地经济学 市政经济学 房地产经济学 城郊经济学 城市经济学其他学科 资源经济学 海洋资源经济学 生物资源经济学 矿产资源经济学 能源经济学 资源开发与利用 资源经济学其他学科 环境经济学 可持续发展经济学 物流经济学 物流经济理论 物流管理学 物流经济学其他学科 工业经济学 工业发展经济学 工业企业经营管理学 工业经济地理 工业部门经济学 工业经济史 工业经济学其他学科 农村经济学 农村宏观经济学 农村产业经济学 农村区域经济学 农村经济学其他学科 农业经济学 农业生态经济学 农业生产经济学 土地经济学 农业经济史 农业企业经营管理 合作经济 世界农业经济 说 明 含城市经济理论 原名为“住宅经济学” 包括国土经济学、农业资源经济学等 85 表 1 (续) 代 码 7905980 7905999 79061 7906110 7906120 7906130 7906140 7906150 7906160 7906199 79063 7906310 7906315 7906320 7906325 7906330 7906335 7906340 7906345 7906350 7906355 7906360 7906399 79065 7906510 7906520 7906530 7906540 7906550 7906560 7906599 79067 7906710 7906720 7906730 7906740 学 科 名 称 农业区划 林业经济学 畜牧经济学 水产经济学 种植业经济学 农业经济学其他学科 交通运输经济学 城市运输经济学 铁路运输经济学 航空运输经济学 公路运输经济学 水路运输经济学 综合运输经济学 交通运输经济学其他学科 建筑经济学 商业经济学 商业经济学原理 商业企业管理学 商品流通经济学 市场学 商业心理学 商业社会学 商品学 商业物流学 商业经济史 广告学 服务经济学 商业经济学其他学科 价格学 价格学原理 部门价格学 广义价格学 成本管理学 价格史 比较价格学 价格学其他学科 旅游经济学 旅游经济学理论 旅游经济管理学 旅游企业管理学 旅游事业史 说 明 见 4165045 见 22065 见 2302080 见 24055 见 56060 包括商品包装与技术 86 表 1 (续) 代 码 7906799 79069 79071 7907110 7907140 7907150 7907160 7907170 7907180 7907199 79073 7907310 7907313 7907315 7907320 7907322 7907325 7907330 7907335 7907340 7907343 7907344 7907345 7907346 7907350 7907353 7907356 7907359 7907399 79075 7907505 7907510 7907599 79077 79099 810 81010 8101010 8101020 学 科 名 称 旅游经济学其他学科 信息经济学 财政学 理论财政学 比较财政学 财政思想史 财政史 财政管理学 税务管理学 财政学其他学科 金融学 货币经济学 货币史 货币思想史 银行学 金融风险管理学 金融资产管理学 信贷理论 投资理论 金融市场 公司金融学 房地产金融学 农村金融学 开发性金融学 国际金融学 金融史、银行史 金融发展学 金融工程学 金融制度学 金融学其他学科 保险学 保险史 保险管理 保险学其他学科 国防经济学 经济学其他学科 说 明 原名为“货币银行学” 原名为“货币理论” 含国际货币体系史 原名为“货币学说史” 原名为“银行经营管理学” 含金融投资学 含货币市场学、资本市场学、国际金融市场学 见 7902921 含金融法制史 又可称为结构金融学 含金融体制比较 原名为“货币银行学其他学科” 含保险思想史 政治学 政治学理论 比较政治学 政治社会学 87 表 1 (续) 代 码 8101030 8101040 8101050 8101060 8101099 81020 8102010 8102015 8102020 8102025 8102030 8102035 8102040 8102045 8102050 8102055 8102060 8102099 81030 8103010 8103020 8103030 8103040 8103050 8103099 81040 8104011 8104014 8104017 8104021 8104024 8104027 8104031 8104034 8104037 8104041 8104044 8104047 8104051 8104052 8104054 学 科 名 称 说 明 政治心理学 地缘政治学 中外政治学说史 政治学方法论 政治学理论其他学科 政治制度 政治制度理论 议会制度 行政制度 司法制度 政党制度 选举制度 中国政治制度 外国政治制度 比较政治制度 中国政治制度史 外国政治制度史 政治制度其他学科 行政学 行政理论 行政组织 人事行政 财务行政 行政决策 行政学其他学科 国际政治学 国际关系理论 国际关系史 国际组织 外交学 外交史 国际比较政治 美国政治 英国政治 法国政治 德国政治 日本政治 俄罗斯政治 欧洲政治 中东欧政治 北美政治 88 表 1 (续) 代 码 8104057 8104061 8104064 8104068 8104069 8104099 81099 820 82010 8201010 8201020 8201030 8201040 8201050 8201060 8201070 8201080 8201099 82020 8202010 8202020 8202030 8202099 82030 8203010 8203015 8203020 8203025 8203030 8203035 8203040 8203045 8203050 8203055 8203060 8203065 8203070 8203072 8203075 8203080 学 科 名 称 说 明 亚太政治 拉美政治 非洲政治 中亚政治 西亚政治 国际政治学其他学科 政治学其他学科 法学 理论法学 法理学 法哲学 比较法学 法社会学 立法学 法律逻辑学 法律教育学 法律心理学 理论法学其他学科 法律史学 中国法律思想史 外国法律思想史 法律制度史 法律史学其他学科 部门法学 宪法学 行政法学 民法学 经济法学 劳动法学 婚姻法学 民事诉讼法学 行政诉讼法学 刑事诉讼法学 刑法学 刑事侦查学 司法鉴定学 军事法学 卫生法学 环境法学 安全法学 参见 19075 89 表 1 (续) 代 码 8203085 8203088 8203099 82040 8204010 8204020 8204030 8204040 8204050 8204060 8204099 82099 830 83010 8301010 8301020 8301099 83015 8301510 8301520 8301530 8301540 8301550 8301560 8301599 83020 83025 8302510 8302520 8302599 83030 8303010 8303020 8303030 8303040 8303050 8303099 83035 8303510 8303520 学 科 名 称 说 明 知识产权法学 宗教法学 部门法学其他学科 国际法学 国际公法学 国际私法学 国际刑法学 国际经济法学 国际环境法学 国际知识产权法学 国际法学其他学科 法学其他学科 军事学 军事理论 马、恩、列、斯军事理论 毛泽东军事思想 军事理论其他学科 军事史 中国古代战争史 中国近代战争史 中国现代战争史 世界战争史 军事思想史 军事技术史 军事史其他学科 军事心理学 战略学 战略学理论 核战略学 战略学其他学科 战役学 合同战役学 海军战役学 空军战役学 导弹部队战役学 陆军战役学 战役学其他学科 战术学 合同战术学 陆军战术学 包括炮兵战役学、装甲兵战役学 包括炮兵战术学、装甲兵战术学、工程兵战术 90 表 1 (续) 代 码 学 科 名 称 说 明 学、通信兵战术学、防化兵战术学等 8303530 8303540 8303550 8303599 83040 8304010 8304020 8304030 8304040 8304099 83045 8304510 8304520 8304530 8304599 83050 8305010 8305020 8305099 83055 8305510 8305520 8305599 83060 8306010 8306020 8306030 8306040 8306050 8306060 8306099 83065 83099 840 84011 8401110 8401120 8401199 海军战术学 空军战术学 导弹部队战术学 战术学其他学科 军队指挥学 作战指挥 军事系统工程 军事通信学 军事情报学 密码学 军队指挥学其他学科 军制学 军事组织体制 军事装备学 军队管理学 军制学其他学科 军队政治工作学 军队思想教育工作学 军队组织工作学 军队政治工作学其他学科 军事后勤学 后勤组织指挥 后方专业勤务 军事后勤学其他学科 军事地学 中国军事地理 世界军事地理 军事地形学 军事测绘学 军事气象学 军事水文学 军事地学其他学科 军事技术 军事学其他学科 亦称军事运筹学 见 4132010 社会学 社会学史 中国社会学史 外国社会学史 社会学史其他学科 91 表 1 (续) 代 码 84014 8401410 8401420 8401499 84017 8401710 8401799 84021 84024 84027 8402711 8402714 8402717 8402727 8402731 8402734 8402737 8402741 8402744 8402747 8402751 8402754 8402757 8402761 8402764 8402767 8402771 8402774 8402799 84031 84034 84037 8403710 8403720 学 科 名 称 社会学理论 社会学原理 社会思想史 社会学理论其他学科 社会学方法 社会调查方法 社会统计学 社会学方法其他学科 实验社会学 数理社会学 应用社会学 职业社会学 工业社会学 劳动社会学 医学社会学 教育社会学 商业社会学 城市社会学 农村社会学 环境社会学 家庭社会学 青年社会学 老年社会学 犯罪社会学 越轨社会学 妇女问题研究 种族问题研究 社会问题研究 社会群体及分层问题研究 社区研究 社会保障研究 社会工作 应用社会学其他学科 比较社会学 社会地理学 政治社会学 文化社会学 艺术社会学 知识社会学 宗教社会学 法社会学 说 明 见 91040 见 8407430 见 88024 见 7906335 见 8101020 见 7301125 见 8201040 92 表 1 (续) 代 码 8403730 8403799 84041 84044 84047 84054 84057 84061 84064 84067 84071 8407110 8407115 8407120 8407125 8407130 8407135 8407140 8407145 8407150 8407155 8407160 8407165 8407170 8407199 84074 8407420 8407425 8407430 8407435 8407440 8407445 8407499 84099 850 85010 学 科 名 称 道德社会学 文化社会学其他学科 历史社会学 科学社会学 经济社会学 军事社会学 社会心理学 公共关系学 社会人类学 组织社会学 发展社会学 福利社会学 人口学 人口理论 人口经济学 人口社会学 人口学说史 历史人口 人口统计学 人口地理学 人口生态学 区域人口学 人口系统工程 人口预测学 人口规划学 人口政策 计划生育学 人口学其他学科 劳动科学 劳动经济学 劳动管理学 劳动统计学 劳动社会学 劳动心理学 社会保险学 职业安全卫生科学技术 劳动科学其他学科 社会学其他学科 民族学与文化学 民族问题理论 说 明 见 6303510 见 19020 原名为“人口学原理” 包括老年人口学、妇女人口学、发展人口学等 原名为“人口史” 见 91045 原名为“人口政策学” 见 79045 代码原为 7904520 代码原为 7904530 代码原为 7904540 代码原为 7904550 原名为“民族学” 93 表 1 (续) 代 码 8501010 8501020 8501030 8501040 8501050 8501060 8501070 8501099 85020 8502010 8502020 8502099 85030 85040 85042 85050 85060 85070 8507010 8507020 8507030 8507099 85099 860 86010 8601010 8601015 8601020 8601025 8601030 8601035 8601040 8601045 8601050 8601099 86020 8602010 8602020 学 科 名 称 民族问题与民族政策 民族关系 民族经济 民族教育 民族法制 民族心理学 少数民族政治制度 民族问题理论其他学科 民族史学 民族史 民族关系史 民族史学其他学科 中国少数民族语言文字 蒙古学 藏学 新疆民族研究 文化人类学与民俗学 世界民族研究 文化学 文化发展史 文化地理学 文化心理学 文化遗产学 文化学其他学科 民族和文化学其他学科 说 明 见 74045 含维吾尔学 见 7707020 原名为“民族学其他学科” 新闻学与传播学 新闻理论 新闻学 马克思主义新闻理论 西方新闻理论 新闻法 舆论学 新闻伦理学 新闻社会学 新闻心理学 比较新闻学 新闻理论其他学科 新闻史 中国新闻事业史 世界新闻事业史 94 表 1 (续) 代 码 8602030 8602040 8602099 86030 8603010 8603020 8603030 8603040 8603050 8603099 86040 8604010 8604020 8604099 86050 8605010 8605020 8605030 8605040 8605099 86060 8606010 8606020 8606030 8606040 8606050 8606051 8606053 8606055 8606057 8606059 8606099 86099 870 87010 8701010 8701015 8701020 8701025 8701030 学 科 名 称 新闻思想史 传播技术史 新闻史其他学科 新闻业务 新闻采访 新闻写作 新闻编辑 新闻评论 新闻摄影 新闻业务其他学科 新闻事业经营管理 传媒经济 传媒管理 新闻事业经营管理其他学科 广播与电视 广播电视史 广播电视理论 广播电视业务 广播电视播音 广播与电视其他学科 传播学 传播史 传播理论 传播技术 组织传播学 传播与社会发展 人际传播 国际传播 跨文化传播 网络传播 新媒介传播 传播学其他学科 新闻学与传播学其他学科 图书馆、情报与文献学 图书馆学 图书馆学史 比较图书馆学 图书馆社会学 图书馆管理学 图书馆建筑学 说 明 包括广播电视采访、写作、编辑等 包括图书馆事业史 包括图书馆统计学、图书馆经济学等 95 表 1 (续) 代 码 学 科 名 称 8701035 8701040 8701045 图书采访学 图书分类学 图书编目学 8701050 8701055 8701099 87020 8702010 8702020 8702030 8702040 8702050 8702060 8702099 87030 8703010 8703015 8703020 8703025 8703030 8703035 8703040 8703045 8703050 8703055 目录学 图书馆服务学 图书馆学其他学科 文献学 文献类型学 文献计量学 文献检索学 图书史 版本学 校勘学 文献学其他学科 情报学 情报学史 情报社会学 比较情报学 情报计量学 情报心理学 情报管理学 情报服务学 情报经济学 情报检索学 情报系统理论 8703060 8703065 8703070 8703099 87040 8704010 8704020 8704030 8704040 8704099 87050 87099 情报技术 科学技术情报学 社会科学情报学 情报学其他学科 档案学 档案学史 档案管理学 档案保护技术学 档案编纂学 档案学其他学科 博物馆学 图书馆、情报与文献学其他学科 880 说 明 包括目录组织法、文献著录方法、计算机编目 等 包括普通目录学、专科目录、目录学史等 包括读者心理学、读者咨询学等 包括情报事业史 包括情报用户研究等 包括情报检索语言等 包括情报系统分析与设计、情报网络建设理论 等 包括档案事业史 教育学 96 表 1 (续) 代 码 学 科 名 称 88011 88014 88017 88021 88024 88034 88037 88041 88044 88047 88051 88054 88057 88061 88064 88099 教育史 教育学原理 教学论 德育原理 教育社会学 教育心理学 教育经济学 教育统计学 教育管理学 比较教育学 教育技术学 军事教育学 学前教育学 普通教育学 高等教育学 成人教育学 职业技术教育学 特殊教育学 教育学其他学科 890 89010 89015 89020 89025 89030 89035 89040 89045 89050 89055 89060 89065 89099 体育科学 体育史 体育理论 运动生物力学 运动生理学 运动心理学 运动生物化学 体育保健学 运动训练学 体育教育学 武术理论与方法 体育管理学 体育经济学 体育科学其他学科 910 91010 统计学 统计学史 数理统计学 抽样理论 假设检验 非参数统计 88031 说 明 包括中国教育史、外国教育史等 见 19070 见 9104010 包括初等教育学、中等教育学等 包括运动解剖学等 见 11067 见 1106710 见 1106715 见 1106720 97 表 1 (续) 代 码 91030 9103015 9103025 9103099 91035 91040 9104010 9104020 9104040 9104050 9104060 9104099 91045 91050 9105010 9105020 9105030 9105099 91060 9106010 9106099 91099 学 科 名 称 方差分析 相关回归分析 统计推断 贝叶斯统计 试验设计 多元分析 统计判决理论 时间序列分析 空间统计 应用统计数学 统计质量控制 可靠性数学 保险数学 统计计算 统计模拟 经济统计学 国民经济核算 经济统计分析 经济计量学 经济统计学其他学科 科学技术统计学 社会统计学 教育统计学 文化与体育统计学 司法统计学 劳动统计学 社会保障统计学 生活质量统计学 社会统计学其他学科 人口统计学 环境与生态统计学 资源统计学 环境统计学 生态统计学 环境与生态统计学其他学科 生物与医学统计学 生物统计学 医学统计学 卫生统计学 生物与医学统计学其他学科 统计学其他学科 说 明 见 1106725 见 1106730 见 1106735 见 1106740 见 1106745 见 1106750 见 1106755 见 1106760 见 1106765 见 11071 见 1107110 见 1107120 见 1107130 见 1107135 见 1107140 原名称及代码为“9101520 统计核算理论” 见 7903520 见 8407425 原名为“社会福利与社会保障统计学” 原名为“自然资源统计学” 原名为“生态平衡统计学” 见 31057 见 33072 98 附 录 A (资料性附录) GB/T13745-2008 与 GB/T13745-1992 之间的学科分类代码变更对照 A.1 GB/T13745-2008 新增的学科 GB/T13745-2008共增设了379个新学科,包括学科群。其中:一级学科群3个,二级学科或学科群39 个,三级学科337个。 A.1.1 GB/T13745-2008新增的一级学科群 GB/T13745-2008新增的一级学科群见表A.1。 表A.1 代码 学科名称 413 信息与系统科学相关工程与技术 416 自然科学相关工程与技术 535 产品应用相关工程与技术 A.1.2 GB/T13745-2008新增的二级学科或学科群 GB/T13745-2008新增的二级学科或学科群见表A.2。 表A.2 代码 学科名称 代码 学科名称 11085 计算机数学 41330 信息技术系统性应用 15060 化学生物学 41610 物理学相关工程与技术 15065 材料化学 41620 光学工程 16075 时间测量学 43060 生物材料 18022 免疫学 43070 纳米材料 18039 专题生物学研究 53052 天然气化学工程 19041 人格心理学 53520 兵器科学与技术 19042 临床与咨询心理学 53530 产品应用专用性技术 19045 心理测量 55070 食品工程与粮油工程 19046 心理统计 62021 安全社会科学 19055 工业心理学 62023 安全物质学 19075 法制心理学 62025 安全人体学 31010 医学史 62060 安全社会工程 32058 重症医学 62080 公共安全 32065 全科医学 63032 区域经济管理 33035 热带医学 63044 公共管理 41315 仿真科学技术 79052 可持续发展经济学 41320 信息安全技术 84074 劳动科学 表 A.2(续) 99 代码 学科名称 代码 学科名称 85042 新疆民族研究 91060 生物与医学统计学 85070 文化学 A.1.3 GB/T13745-2008新增的三级学科 GB/T13745-2008新增的三级学科见表A.3。 表A.3 代码 学科名称 代码 学科名称 1106155 优化计算方法 1502075 金属有机光化学 1106165 数值逼近与计算几何 1506510 软化学 1106175 并行计算算法 1506520 碳化学 1106185 小波分析与傅立叶分析的数值方法 1506530 纳米化学 1106190 反问题计算方法 1602510 空间化学 1106195 符号计算与计算机推理 1602520 天体元素学 1106765 空间统计 1602530 月球与行星化学 1107135 统计计算 1606070 比较行星学 1202070 复杂系统与复杂性科学 1606080 月球科学 1301556 微观力学 1607510 时间尺度 1302574 微流体力学 1607520 时间测量与方法 1402025 流体动力声学 1607530 守时理论 1402035 超声学、量子声学和声学效应 1607540 授时理论与方法 1402045 次声学 1703060 能源地球化学 1402053 结构声学和振动 1704511 生物地理学 1402056 噪声、噪声效应及其控制 1704513 化学地理学 1402059 建筑声学与电声学 1704514 地貌学 1402063 声学信号处理 1704523 区域地理学 1402066 生理、心理声学和生物声学 1704526 城市地理学 1402069 语言声学和语音信号处理 1704531 世界地理学 1402073 音乐声学 1704539 旅游地理学 1402076 声学换能器、声学测量及方法 1705550 地下水文学 1402079 声学测量方法 1705555 区域水文学 1402083 声学材料 1705560 生态水文学 1402086 信息科学中的声学问题 1706061 遥感海洋学(亦名卫星海洋学) 1403057 光子学与集成光学 1706065 海洋生态学 1403062 环境光学 1706070 环境海洋学 1403064 海洋光学 1706075 海洋资源学 1403066 光学遥感 1706080 极地科学 1403068 超快激光及应用 1801470 生物影像学 1405085 介观物理学 1802170 膜生物学 1405090 量子调控 1802180 干细胞生物学 1406055 玻色—爱因斯坦凝聚和冷原子物理 1802210 分子免疫学 1407050 粒子宇宙学 1802215 免疫治疗学 100 表 A.3(续) 代码 学科名称 代码 学科名称 1802220 疫苗学 1904010 医患心理学 1802710 比较发育生物学 1904020 健康心理学 1802720 演化发育生物学 1904110 异常心理学 1802730 繁殖生物学 1904210 咨询心理技术 1803175 表观遗传学 1904220 员工援助技术 1803710 基因组学 1904510 心理测量理论 1803720 核糖核酸组学 1904520 心理测量技术 1803730 蛋白质组学 1904610 心理统计原理 1803740 代谢组学 1904620 心理统计方法 1803750 生物信息学 1905010 感觉心理学 1803910 水生生物学 1905020 比较心理学 1803920 保护生物学 1905030 心理神经免疫学 1803930 计算生物学 1905040 心理药理学 1803940 营养生物学 1905510 交通心理学 1804421 进化生态学 1905515 消费心理学 1804422 分子生态学 1905520 营销心理学 1804423 行为生态学 1905525 经济心理学 1804455 恢复生态学 1906010 干部心理学 1804460 景观生态学 1906020 绩效评估技术 1804465 水生生态学与湖泊生态学 1906510 心理人类学 1805156 植物引种驯化 1907010 学习心理学 1805181 民族植物学 1907020 学校心理学 1806405 普通病毒学 1907510 罪犯心理学 1806450 噬菌体学 1907520 证人心理学 1806460 医学病毒学 2101010 农业科技史 1901010 心理学国际传播 2101020 农村社会史 1901020 心理学理论 2101030 农业文化史 1901510 知觉 2104510 农产品贮藏与加工 1901520 阅读心理学 2104520 粮油产品贮藏与加工 1901530 心理语言学 2104540 土特产品贮藏与加工 1901540 认知神经科学 2104550 农副产品综合利用 1901550 色彩心理学 2105060 土壤修复 1902010 家庭心理学 2106036 植物真菌学 1902020 婚姻心理学 2106037 植物细菌学 1902030 人际心理学 2106038 植物线虫学 1902040 道德心理学 2106066 有害生物生态调控 1902510 心理学研究方法 2106067 农业转基因生物安全学 1903510 婴儿心理学 2202010 种苗学 1903520 儿童心理学 2202020 造林学 1903530 妇女心理学 2302005 农业动物资源学 101 1903540 老年心理学 2303005 预防兽医学 表 A.3(续) 代码 学科名称 代码 学科名称 2303006 兽医病原学 4133030 海洋信息技术 2303007 兽医流行学 4161010 同步辐射及实验技术 2303016 动物分子病原学 4163030 海岸工程 2401033 水产遗传育种学 4163035 近海工程 2401036 水产动物医学 4163040 深海工程 3104485 分子病理学 4163045 海洋资源开发利用技术 3202770 小儿外科学 4163050 海洋观测预报技术 3203410 小儿内科学 4163055 海洋环境保护技术 3308110 卫生监督学 4164025 代谢工程 3308120 卫生政策学 4164045 生物传感技术 3308130 卫生信息管理学 4164050 纳米生物分析技术 3402050 高压氧医学 4166060 干细胞与组织工程学 3602010 藏医药学 4166070 医学成像技术 3602020 蒙医药学 4301035 计算材料学 3602030 维吾尔医药学 4305540 有机-无机杂化复合材料 3602040 民族草药学 4305550 生物复合材料 3603010 中西医结合基础医学 4305560 功能复合材料 3603020 中西医结合医学导论 4306010 组织工程材料 3603030 中西医结合预防医学 4306020 医学工程材料 3603040 中西医结合临床医学 4306030 环境友好材料 3603050 中西医结合护理学 4701050 微尺度热物理学 3603060 中西医结合康复医学 4703510 制冷工程 3603070 中西医结合养生保健医学 4703520 低温工程 4105010 标准原理与方法 4703530 热泵与空调 4105020 标准基础学 4704025 电源技术 4105050 标准工程与应用 4704067 脉冲功率技术 4131015 指挥与控制系统工程 4704071 放电理论与发电等离子体技术 4131025 导航制导与控制 4704073 电磁环境与电磁兼容 4131510 仿真科学技术基础学科 4704075 生物与医学电工技术 4131520 仿真建模理论与技术 4704077 可再生能源发电技术 4131530 仿真系统理论与技术 4704079 分布式电力技术 4131540 仿真应用 4704081 电气化交通技术 4131599 仿真科学技术其它学科 4704083 强磁场技术 4132015 安全协议 4806075 生活固体废弃物能 4132020 系统安全 4806085 天然气水合物能 4132025 网络安全 4807045 氢能 4132030 软件安全 5352010 兵器科学与技术基础学科 4132035 信息隐藏 5352015 兵器系统与运用工程 4132040 安全测评 5352020 兵器结构、动力、传动与平台技术 102 4132045 信息安全工程 5352025 弹道学 4133020 全球定位系统 5352030 兵器识别、导引与控制技术 表 A.3(续) 代码 学科名称 代码 学科名称 5352035 军用光学与光电子技术 6208035 应急决策指挥 5352040 军事信息工程与信息对抗技术 6208040 应急救援 5352045 含能材料技术 6303525 科学体系学 5352050 兵器制造技术 6304420 危机管理 5352055 兵器材料科学与工程 7204570 环境伦理学 5352060 兵器测试与实验技术 7302460 佛教宗派学 5501035 食品微生物学 7403570 术语学 5501040 食品生物技术 7405018 丹麦语、挪威语、冰岛语 5501045 谷物化学 7405020 拉丁语 5501050 油脂化学 7405052 芬兰语 5502070 米面制品加工技术 7405053 爱沙尼亚语、拉脱维亚语、立陶宛语 5502075 植物蛋白加工技术 7405092 朝鲜语和韩国语 5507010 食品工程 7701010 中国史学史 5507020 粮油工程 7701020 外国史学史 5804070 救助、打捞与潜水作业工程 7701510 马克思主义史学理论 5804080 海事技术与装备工程 7701520 中国传统史学理论 5901035 航天摩擦学 7701530 外国史学理论 5904050 航空、航天材料失效与保护 7703532 晚清政治史 5905530 飞行事故 7703547 抗日战争史 5906030 航空地面设施 7703575 近代经济史 5906040 航空地面技术保障 7703580 近代思想文化史 6102050 城市环境学 7703585 近代社会史 6103055 环境修复工程 7704525 东北亚史 6201005 安全哲学 7707042 中外关系史 6201007 安全史 7709910 简帛学 6201009 安全科学学 7806045 古陶瓷学 6202110 安全社会学 7901310 西方宏观经济学 6202150 安全伦理学 7901320 社会主义宏观经济学 6202160 安全文化学 7901510 西方微观经济学 6202510 安全生理学 7901520 社会主义微观经济学 6202710 安全运筹学 7902952 中东欧经济 6202720 安全信息论 7904105 技术经济理论与方法 6202730 安全控制论 7904141 贸易技术经济学 6203005 安全工程理论 7904170 服务业技术经济学 6203035 安全机械工程 7904525 健康经济学 6203060 安全人机工程 7907313 货币史 6203070 安全系统工程 7907322 金融风险管理学 6206020 安全经济工程 7907343 公司金融学 103 6206030 安全教育工程 7907344 房地产金融学 6208010 公共安全信息工程 7907346 开发性金融学 6208030 公共安全预测预警 7907353 金融发展学 表 A.3(续) 代码 学科名称 代码 学科名称 7907356 金融工程学 8602040 传播技术史 7907359 金融制度学 8604010 传媒经济 7907505 保险史 8604020 传媒管理 8101060 政治学方法论 8606050 传播与社会发展 8104052 中东欧政治 8606051 人际传播 8203072 卫生法学 8606053 国际传播 8203088 宗教法学 8606055 跨文化传播 8407440 社会保险学 8606057 网络传播 8407445 职业安全卫生科学技术 8606069 新媒介传播 8507010 文化地理学 9103025 经济统计分析 8507020 文化心理学 9106010 生物统计学 8507030 文化遗产学 A.2 GB/T13745-2008 取消的学科 GB/T13745-2008共取消了29个学科,其中二级学科4个,三级学科25个。这些学科要么是其名称不 准切或内容不充实,要么是其所处的整体学科体系结构调整后,其知识内容已归入其他学科。 A.2.1 GB/T13745-2008取消的二级学科 GB/T13745-2008取消的二级学科见表A.4。 表 A.4 代码 学科名称 代码 学科名称 91015 理论统计学 91025 描述统计学 91020 统计法学 91055 国际统计学 A.2.2 GB/T13745-2008取消的三级学科 104 GB/T13745-2008取消的三级学科见表A.5。 代码 1106110 1106160 1602030 1807425 1807435 1807440 6201010 6201020 6201040 6205010 6208030 7907120 7907130 A.3 学科名称 插值法与逼近论 连续问题离散化方法 等离子体天体物理学 普通心理学 个性心理学 缺陷心理学 灾害物理学 灾害化学 灾害毒理学 安全信息工程 工业灾害控制 资本主义财政学 社会主义财政学 表 A.5 代码 8405110 8405120 8405130 9101510 9101530 9101540 9101550 9103010 9103020 9105510 9105520 9105530 学科名称 社会心理学史 社会心理学理论与研究方法 实验社会心理学 统计调查分析理沦 统计监督理论 统计预测理论 统计逻缉学 宏观经济统计学 微观经济统计学 国际标准分类统计学 国际核算体系与方法论体系 国际比较统计学 GB/T13745-2008 相对于GB/T13745-1992 作出的学科调整变更 A.3.1 学科类别及代码的调整变更 学科类别的调整变更可分为不同级别之间或不同类别之间的调整或变更,此种调整变更使得学科代码 跟随改变。GB/T13745-2008对GB/T13745-1992作出的类别及代码调整变更共93项,包括:二级学科调整变 更为一级学科1项;三级学科调整变更为二级学科13项;二级学科调整变更为三级学科4项;二级学科类别 调整变更10项;三级学科类别调整变更65项。 A.3.1.1 二级学科调整变更为一级学科 二级学科调整变更为一级学科见表A.6。 表A.6 18074 A.3.1.2 GB/T 13745-1992 心理学 190 GB/T 13745-2008 心理学 三级学科调整变更为二级学科 三级学科调整变更为二级学科见表A.7。 表A.7 1603010 GB/T 13745-1992 天文地球动力学 16070 GB/T 13745-2008 天文地球动力学 1801415 生物力学 13041 生物力学 1807410 心理学史 19010 心理学史 1807420 生理心理学 19050 生理心理学 1807425 认知心理学 19015 认知心理学 1807430 发展心理学 19030 发展心理学 1807450 实验心理学 19025 实验心理学 1807455 应用心理学 19065 应用心理学 2103055 农产品贮藏与加工 21045 农产品贮藏与加工 4702020 制冷与低温工程 47035 制冷与低温工程 6202010 安全系统学 62027 安全系统学 - 105 - 6203050 GB/T 13745-1992 部门安全工程 62070 GB/T 13745-2008 部门安全工程理论 9104030 卫生统计学 33072 卫生统计学 A.3.1.3 二级学科调整变更为三级学科 二级学科调整变更为三级学科见表A.8。 表A.8 33024 GB/T 13745-1992 传染病学 3202460 GB/T 13745-2008 传染病学 62020 安全学 6201035 安全学 62050 安全管理工程 6206010 安全管理工程 63045 行政管理 6304410 行政管理 A.3.1.4 二级学科类别调整变更 二级学科类别调整变更见表A.9。 表A.9 18071 GB/T 13745-1992 生物工程 41640 GB/T 13745-2008 生物工程 21070 农业工程 41650 农业工程 31054 医学心理学 19040 医学心理学 31061 生物医学工程学 41660 生物医学工程学 46040 仪器仪表技术 53510 仪器仪表技术 51080 自动控制技术 41310 控制科学与技术 57050 海洋工程与技术 41630 海洋工程与技术 63020 管理心理学 19060 管理心理学 84051 社会心理学 19020 社会心理学 88027 教育心理学 19070 教育心理学 A.3.1.5 三级学科类别调整变更 三级学科类别调整变更见表A.10。 表A.10 1402030 GB/T 13745-1992 量子声学 1402040 超声学 1807110 GB/T 13745-2008 1402035 超声学、量子声学和声学效应 基因工程 4164010 基因工程 1807120 细胞工程 4164015 细胞工程 1807130 蛋白质工程 4164020 蛋白质工程 1807140 酶工程 4164030 酶工程 1807150 发酵工程 4164040 发酵工程 1807445 比较心理学 1905020 比较心理学 2103035 作物育种学与良种繁育学 2103033 作物育种学 2103036 良种繁育学 2104040 果蔬贮藏与加工 2104530 果蔬贮藏与加工 2107010 农业机械学 4165010 农业机械学 - 106 - 2107015 GB/T 13745-1992 农业机械化 4165015 GB/T 13745-2008 农业机械化 2107020 农业电气化与自动化 4165020 农业电气化与自动化 2107025 农田水利 4165025 农田水利 2107030 水土保持学 4165030 水土保持学 2107035 农田测量 4165035 农田测量 2107040 农业环保工程 4165040 农业环保工程 2107045 农业区划 4165045 农业区划 2107050 农业系统工程 4165050 农业系统工程 3106110 生物医学电子学 4165010 生物医学电子学 3106120 临床工程学 4165020 临床工程学 3106130 康复工程学 4165030 康复工程学 3106140 生物医学测量学 4165040 生物医学测量学 3106150 人工器官与生物医学材料学 4165050 人工器官与生物医学材料学 表 A.10(续) GB/T 13745-2008 4133010 地理信息系统 4203040 GB/T 13745-1992 地理信息系统 4604010 仪器仪表基础理论 5351010 仪器仪表基础理论 4604015 仪器仪表材料 5351015 仪器仪表材料 4604020 传感器技术 5351020 传感器技术 4604025 精密仪器制造 5351025 精密仪器制造 4604030 测试计量仪器 5351030 测试计量仪器 4604035 光学技术与仪器 5351035 光学技术与仪器 4604040 天文仪器 5351040 天文仪器 4604045 地球科学仪器 5351045 地球科学仪器 4604050 大气仪器仪表 5351050 大气仪器仪表 4605510 印刷、复制技术 5353010 印刷、复制技术 5108010 自动控制理论 4131010 自动控制应用理论 5108020 控制系统仿真技术 4131020 控制系统仿真技术 5108030 机电一体化技术 4131030 机电一体化技术 5108040 自动化仪器仪表与装置 4131040 自动化仪器仪表与装置 5108050 机器人控制 4131050 机器人控制 5108060 自动化技术应用 4131060 自动化技术应用 5705010 海洋工程结构与施工 4163010 海洋工程结构与施工 5705020 海底矿产开发 4163015 海底矿产开发 5705030 海水资源利用 4163020 海水资源利用 5705040 海洋环境工程 4163025 海洋环境工程 6202020 安全心理学 6202520 安全心理学 6202030 安全模拟与安全仿真学 6202740 安全模拟与安全仿真学 6202040 安全人机学 6202530 安全人机学 6202050 安全经济学 6202120 安全经济学 6202060 安全管理学 6202130 安全管理学 - 107 - 6202070 安全教育学 6202140 安全教育学 6205020 风险评价与失效分析 6208015 公共安全风险评估与规划 6205040 安全检测与监控技术 6208020 公共安全检测检验 6208025 公共安全监测监控 7902967 中亚、西亚经济 7902966 中亚经济 7902968 西亚经济 7904520 劳动管理学 8407420 劳动管理学 7904530 劳动统计学 8407425 劳动统计学 7904540 劳动社会学 8407430 劳动社会学 7904550 劳动心理学 8407435 劳动心理学 8104067 中亚、西亚政治 8104068 中亚政治 8104069 西亚政治 8304050 密码学 4132010 密码学 9101520 统计核算理论 9103015 国民经济核算 A.3.2 学科名称的调整变更 学科名称的调整变更主要因学科类目的内涵或外延有所增减而引起,此种调整变更不改变学科的代码。 GB/T13745-2008对GB/T13745-1992作出的学科名称调整变更共67项,包括:一级学科名称调整变更3项, 二级学科名称调整变更12项,三级学科名称调整变更52项。 A.3.2.1 一级学科的名称调整变更 一级学科的名称调整变更见表A.11。 表A.11 GB/T 13745-1992(变更前) GB/T 13745-2008(变更后) 电子、通信与自动控制技术 电子与通信技术 环境科学技术 环境科学技术及资源科学技术 民族学 民族学与文化学 代码 510 610 850 A.3.2.2 二级学科的名称调整变更 二级学科的名称调整变更见表A.12。 代码 16025 33051 33077 59055 59060 62030 62040 75024 75027 75031 79053 79073 A.3.2.3 表A.12 GB/T 13745-1992(变更前) GB/T 13745-2008(变更后) 天体化学 宇宙化学 儿少卫生学 儿少与学校卫生学 健康教育学 健康促进与健康教育学 飞行器发射、飞行技术 飞行器发射与回收、飞行技术 航天地面设施、技术保障 航空航天地面设施、技术保障 安全工程 安全工程技术科学 职业卫生工程 安全卫生工程技术 中国古代文学史 中国古代文学 中国近代文学史 中国近代文学 中国现代文学史 中国现代文学 物资经济学 物流经济学 货币银行学 金融学 三级学科的名称调整变更 三级学科的名称调整变更见表A.13。 - 108 - 代码 1106140 1106170 1106180 1401540 1402010 1402050 1402099 1405040 代码 1405530 1407010 1502535 1701540 1706045 1801450 1805145 2106045 2106070 2302010 2303010 2303030 3202425 3202440 3401010 4304540 4605030 4704017 4903510 5501010 5502045 5804010 5804020 5905520 6203010 6204010 6204020 6204030 6204040 6208010 6208015 7904140 7904740 7905310 7905320 7907310 表A.13 GB/T 13745-1992(变更前) GB/T 13745-2008(变更后) 积分方程数值解 积分变换与积分方程数值方法 随机数值实验 随机数值方法与统计计算 误差分析 误差分析与区间算法 相对论与引力场 相对论 物理声学 普通线性声学 水声学 水声和海洋声学 声学其他学科 与声学有关的其它物理问题和交叉学科 液晶物理学 软物质物理学 表 A.13(续) GB/T 13745-1992(变更前) GB/T 13745-2008(变更后) 等离子体光谱学 等离子体诊断学 基本粒子物理学 粒子物理学 热谱分析 热化学分析 云与降水物理学 大气边界层物理学 河口、海岸学 海洋地理学和河口海岸学 分子生物物理学 分子生物物理学与结构生物学 植物胚胎学 植物生殖生物学 植物病虫害测报学 有害生物监测预警 杂草防治 杂草防除 家畜育种学 家畜遗传育种学 家畜解剖学 家畜解剖学与组织学 兽医药理学 兽医药理学与毒理学 胃肠病学 消化病学 内分泌学 内分泌病学与代谢病学 野战外科学 野战外科学和创伤外科学 无机陶瓷材料 陶瓷材料 工业机器人技术 机器人技术 电气测量技术及其仪器仪表 电磁测量技术及其仪器 粒子加速器工艺 粒子加速器工程技术 食品生物化学 食品化学 食品焙烤加工技术 烘焙食品加工技术 航海学 航海技术与装备工程 导航建筑物与航标工程 船舶通信与导航工程 飞行器发射、飞行事故 飞行器发射与回收 消防工程 火灾科学与消防工程 防尘工程 防尘工程技术 防毒工程 防毒工程技术 生产噪声与振动控制 噪声与振动控制 个体防护 个体防护工程 安全信息工程 公共安全信息工程 风险评价与失效分析 公共安全风险评估与规划 商业与物流技术经济学 物流技术经济学 住宅经济学 房地产经济学 物资经济理论 物流经济理论 物资经济学 物流管理学 货币理论 货币经济学 - 109 - 7907315 7907325 8407110 8407130 代码 8407165 9104050 9105010 9105030 货币学说史 银行经营管理学 人口学原理 人口史 货币思想史 金融资产管理学 人口理论 历史人口 表 A.13(续) GB/T 13745-1992(变更前) GB/T 13745-2008(变更后) 人口政策学 人口政策 社会福利与社会保障统计学 社会保障统计学 自然资源统计学 资源统计学 生态平衡统计学 生态统计学 - 110 -

长安大学公路学院附件1:长安大学中央高校基本科研业务费专项资金项目申请书(重点平台开放基金项目).doc



