江苏省天文学会2020年学术年会通知(第二号).pdf
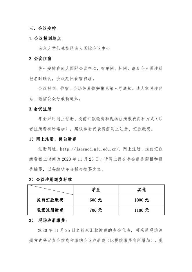
江苏省天文学会 苏天办发[2020] 5 号 江苏省天文学会 2020 年学术年会通知 第二号 江苏省天文学会定于 2020 年 12 月 6 日-8 日,在江苏省南京市 召开江苏省天文学会 2020 年学术年会暨九十周年纪念大会。 一、会议地点:南京大学仙林校区南大国际会议中心 二、会议日程 时间 12 月 6 日 会议时间 下午 13:00-19:00 活动安排 会议报到 下午 18:30-19:00 第八届理事会党小组会议 下午 19:00-20:00 第八届理事会第五次会议 上午 9:00—12:10 学术年会开幕式暨九十周年纪念大会、 特邀学术报告 下午 13:30—14:20 学风道德主题报告 天体物理分会场 12 月 7 日 下午 14:20—17:30 天体测量与天体力学分会场 天文技术与方法分会场 下午 17:30—18:00 女天文科技工作者学术交流研讨会 天体物理分会场 天体测量与天体力学分会场 上午 9:00—12:00 天文技术与方法分会场 青年科学家天文前沿论坛 天文教育与科普分会场 暨第二届江苏省中学天文教育研讨会 12 月 8 日 青年科学家天文前沿论坛 下午 13:30—17:00 天文教育与科普分会场 暨第二届江苏省中学天文教育研讨会 下午 离会 三、会议安排 1. 会议报到地点 南京大学仙林校区南大国际会议中心 2.会议住宿 统一安排在南大国际会议中心,有单间、标间,请参会人员注册 报名时确认,会议期间食宿自理。 会议报到、住宿、会场等具体安排见第三号通知。请大家关注网 站、微信公众号最新通知。 3.会议注册 年会采用网上注册、提前汇款缴费和现场注册缴费两种方式(后 者注册费有所增加),建议参会代表提前网上注册、汇款缴费。 1)网上注册、提前缴费 注册网址:http://jsasacd.nju.edu.cn/,网上注册、提前汇款 缴费截止时间为 2020 年 11 月 25 日。请网上提交参会报告题目和报 告摘要,以备编辑年会报告摘要文集。 2)会议注册缴费标准 学生 其他 提前汇款缴费 600 元 1000 元 现场注册缴费 700 元 1100 元 3) 现场注册缴费: 2020 年 11 月 25 日之前未汇款缴费的参会代表,可采用现场注 册方式登记参会信息和缴纳会议注册费(比提前缴费有所增加),现 场缴费可现金、刷卡、(支付宝、微信待定)等形式,现场注册时间 和地点同会议报到的时间和地点。 建议参会代表网上注册,并提前缴费,以利于会务组安排食宿和 场地,为大家提供更好的服务。 以下为缴费银行信息(请备注清楚:单位+姓名): 单位名称:江苏省天文学会 开户银行:中国工商银行南京仙林支行 账号:4301028609100085756 纳税人识别号:51320000509155064L 四、年会咨询 联系人:解艳艳 电话:025-89681761,13813945215 邮箱:jsstwxh@163.com 网址:https://jsas.nju.edu.cn/ 江苏省天文学会 2020 年 11 月 9 日

江苏省天文学会2020年学术年会通知(第二号).pdf

