福州职业技术学院2014年上半年公开招聘符合应聘条件人员名单公告.doc
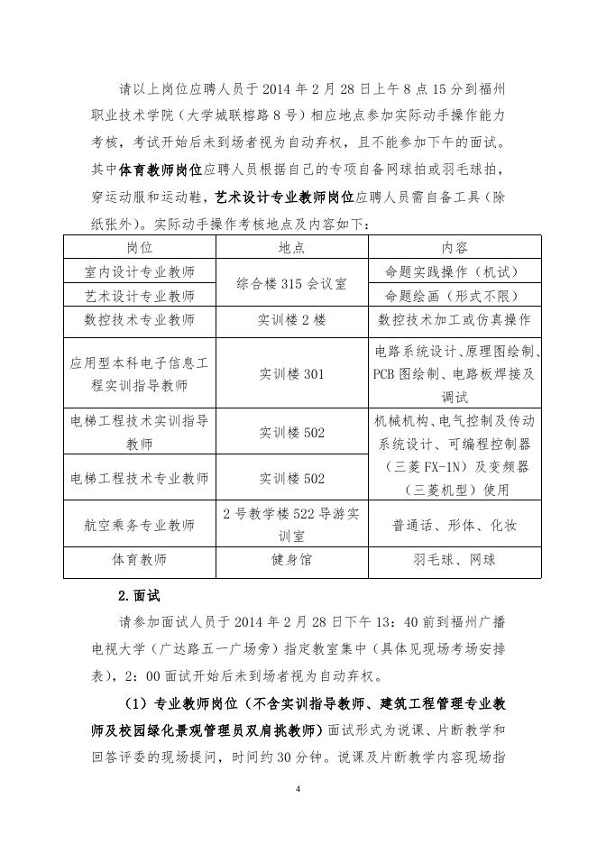
福州职业技术学院 2014 年上半年公开招聘符合应聘条件人员名单公告 我院于 2014 年上半年公开招聘 49 名编制内教师及工作人员计划 已于 1 月 3 日在学院网站公布。经资格审查,现将符合岗位应聘条件 的人员名单及有关事项公布如下: 一、符合应聘条件的人员名单 (一)辅导员岗位: 1.学生专职辅导员(序号 1):陈津津、陈荣军、黄嵩梅、梁艳华、 林宝灯、吕联生、毛明娟、颜雪云、姚凯、张菲菲、余必如、马文哲、 郑林燕、张丽娟、李晶、苏殷、许清凤、陈跃培、郑丽萍、李静、罗 继英、周玲、王欢欢、黄晓颖、黄怡菲、钟国川、梁小娟、樊诗如、 王秋艳、姬明华、林升腾、黄小卉、李云珠、柯灿华、邓斯妮、韩艺 珍、纪艳玉、许雅筠、周剑锋、叶芊芊、谢颖、詹争艳、周昌顺、吴 慧娟、黄书涛、梁宁、刘岩、张颖、林颖遂、陈秋莲、纪君、李堃、 林婧、苏小凤、翁蓉、许艺妍、邓静、付莉莉、林梦遥、王依、金宁 锐、易雪梅、候玲玲、林书颖、张雪云、林惠兰、曾苏清、孙许颖、 王雪松 2.学生专职辅导员(序号 2,心理学专业):唐小庭、孟雅雯、李 媛媛、高芳芳、饶璇、李惠、徐创、苟洋 (二)专业教师岗位: 1.室内设计专业教师:卢娜、王晓利、姜佳彤、蒋逸凡、魏靖琳 2.艺术设计专业教师:叶其昆、林晓珊、梁靓 3.投资理财专业教师:林裕宏、黄丹霞、陈建华 4.会计电算化专业教师:宋茜、杨舒、邱璇、陈秀清 1 5.纺织技术专业教师:陈蓉、栗洪彬、张凤羽、付少举、高玲 6.数控技术专业教师:戴飞铭 7.应用型本科电子信息工程实训指导教师:欧海燕、彭胜敏 8.电梯工程技术实训指导教师:李友军 9.电梯工程技术专业教师:蔡丽敏、范伟、丛艳斌 10.建筑工程管理专业教师、校园绿化景观管理员双肩挑教师: 黄颖、李科、刘炜婳、吴高杰、李胜男、杨爱民、李宁、张秋英 11.航空乘务专业教师:黄烁、陈阳迪 12.体育教师: 何永宾、李腾飞、李明、张毅恒、郭耀明、杜娟、 朱庆刚、李乘兆、廖冰源、张欣然 13. 职业指导教师: 朱志强、舒良荣、陈建 14. 思政教师: 陈艺勇、何文举、连淑娇、陈秋莲、高雯婷、江 蓥婉、杨裕辉、卢银霞、吴晓芳、罗贤宇、刘田甜、王建彩、林银、 唐雅君、张燕斌、穆亮红 15. 建筑工程专业教师、城市轨道交通车辆、城市轨道交通控制 专业带头人、城市轨道交通控制专业教师、数控维修专业教师、楼宇 智能化工程技术专业教师、纺织机械专业教师、纺织机电专业教师、 电梯工程技术专业教师(研究生为机械电子等专业)无符合条件应聘 人员 (三)行政教辅岗位: 1.办公室行政管理干事:陈伯、蓝庆专、许瑾璐、许艺妍、阮弦、 郭露葳、王光光 2.人事处工作人员:罗希、林珊湉 3.现教中心技术人员:张正柱 4.科研管理(文科):李佳、熊晶晶、王艳香、杨岭 2 5.科研管理(工科):王莹、寇丽杰、李茂涛、黄启斌 6. 办公室文字秘书、工程造价岗位无符合条件应聘人员 二、笔试、面试事宜 (一)笔试内容 1.辅导员:时事政治,思政教育基本理论和实务 2.应用型本科电子信息工程实训指导教师:元器件识别与检测、 常用仪器仪表的使用、电路理论基础、单片机应用技术基础; 3.电梯工程技术实训指导教师:电工技术基础、可编程控制器 (三菱 FX-1N)及变频器(三菱机型)综合知识、机械制图知识 4.现教中心技术人员: 程序设计、系统设计分析(根据项目的背 景进行分析与设计)。 其他岗位无需笔试,直接面试。 (二)笔试时间、地点 请参加笔试的人员于 2014 年 2 月 27 日下午 1:45 到福州广播电 视大学(广达路五一广场旁)3 层指定教室集中。2:00 笔试正式开 始。开考后半小时(2:30)未到场者视为自动弃权。笔试合格线为 60 分,按照笔试成绩从高到低取前三名进入面试。我院将于 2014 年 2 月 28 日上午在学院网站及通过电话通知入围面试的人员。 (三)面试时间、地点及形式 1.实际动手操作能力考核 室内设计专业教师、艺术设计专业教师、数控技术专业教师、应 用型本科电子信息工程实训指导教师、电梯工程技术实训指导教师、 电梯工程技术专业教师、航空乘务专业教师、体育教师等 8 个岗位需 要进行实际动手操作能力考核,实际动手操作能力考核后再进行面试。 其他岗位直接进行面试。 3 请以上岗位应聘人员于 2014 年 2 月 28 日上午 8 点 15 分到福州 职业技术学院(大学城联榕路 8 号)相应地点参加实际动手操作能力 考核,考试开始后未到场者视为自动弃权,且不能参加下午的面试。 其中体育教师岗位应聘人员根据自己的专项自备网球拍或羽毛球拍, 穿运动服和运动鞋,艺术设计专业教师岗位应聘人员需自备工具(除 纸张外)。实际动手操作考核地点及内容如下: 岗位 室内设计专业教师 艺术设计专业教师 数控技术专业教师 应用型本科电子信息工 程实训指导教师 电梯工程技术实训指导 教师 电梯工程技术专业教师 航空乘务专业教师 体育教师 地点 综合楼 315 会议室 实训楼 2 楼 内容 命题实践操作(机试) 命题绘画(形式不限) 数控技术加工或仿真操作 电路系统设计、 原理图绘制、 实训楼 301 PCB 图绘制、电路板焊接及 调试 实训楼 502 实训楼 502 机械机构、电气控制及传动 系统设计、可编程控制器 (三菱 FX-1N)及变频器 2 号教学楼 522 导游实 训室 健身馆 (三菱机型)使用 普通话、形体、化妆 羽毛球、网球 2.面试 请参加面试人员于 2014 年 2 月 28 日下午 13:40 前到福州广播 电视大学(广达路五一广场旁)指定教室集中(具体见现场考场安排 表),2:00 面试开始后未到场者视为自动弃权。 (1)专业教师岗位(不含实训指导教师、建筑工程管理专业教 师及校园绿化景观管理员双肩挑教师)面试形式为说课、片断教学和 回答评委的现场提问,时间约 30 分钟。说课及片断教学内容现场指 4 定。 说课:(1)说教学内容授课目标;(2)说教学方法与教学过 程; (3)说板书(课件)设计。 片断教学:以给学生上课的方式进行授课 (2)实训指导教师、建筑工程管理专业教师及校园绿化景观管 理员双肩挑教师、学生专职辅导员、行政教辅岗位参加面试的人员采 取结构化面试的形式,回答试卷的问题(3 个)约 15 分钟(包括准 备时间),并回答评委当场提出的问题(3 个)约 10 分钟。科研管理 人员岗位的应聘者须提供发表论文原件及复印件,如有参加或主持课 题,需提供课题立项证明和课题组开具的课题参与证明原件及复印件 (科研情况占面试总成绩的 20%)。 三、注意事项 (一)请参加笔试、面试的应聘人员随带个人身份证、毕业证、 学位证、任职资格证、学生干部证明、党员证明、工作经历证明等各 类材料原件及复印件到我院参加笔试、面试。尚未毕业的应聘人员, 须提供在学证明。 (二)资格条件或相关资历的计算,截止时间为 2014 年 7 月 31 日,逾期未能提供有关证书的,取消录用资格。 (三)外地面试人员路费、食宿费等自理。 (四)请以上应聘人员在此期间确保手机畅通,以方便我院联系。 咨询电话:0591-83760310,周老师 0591-83760840,李老师 特此公告。 福州职业技术学院 2014 年 2 月 21 日 5

福州职业技术学院2014年上半年公开招聘符合应聘条件人员名单公告.doc



