茄子生产技术规程
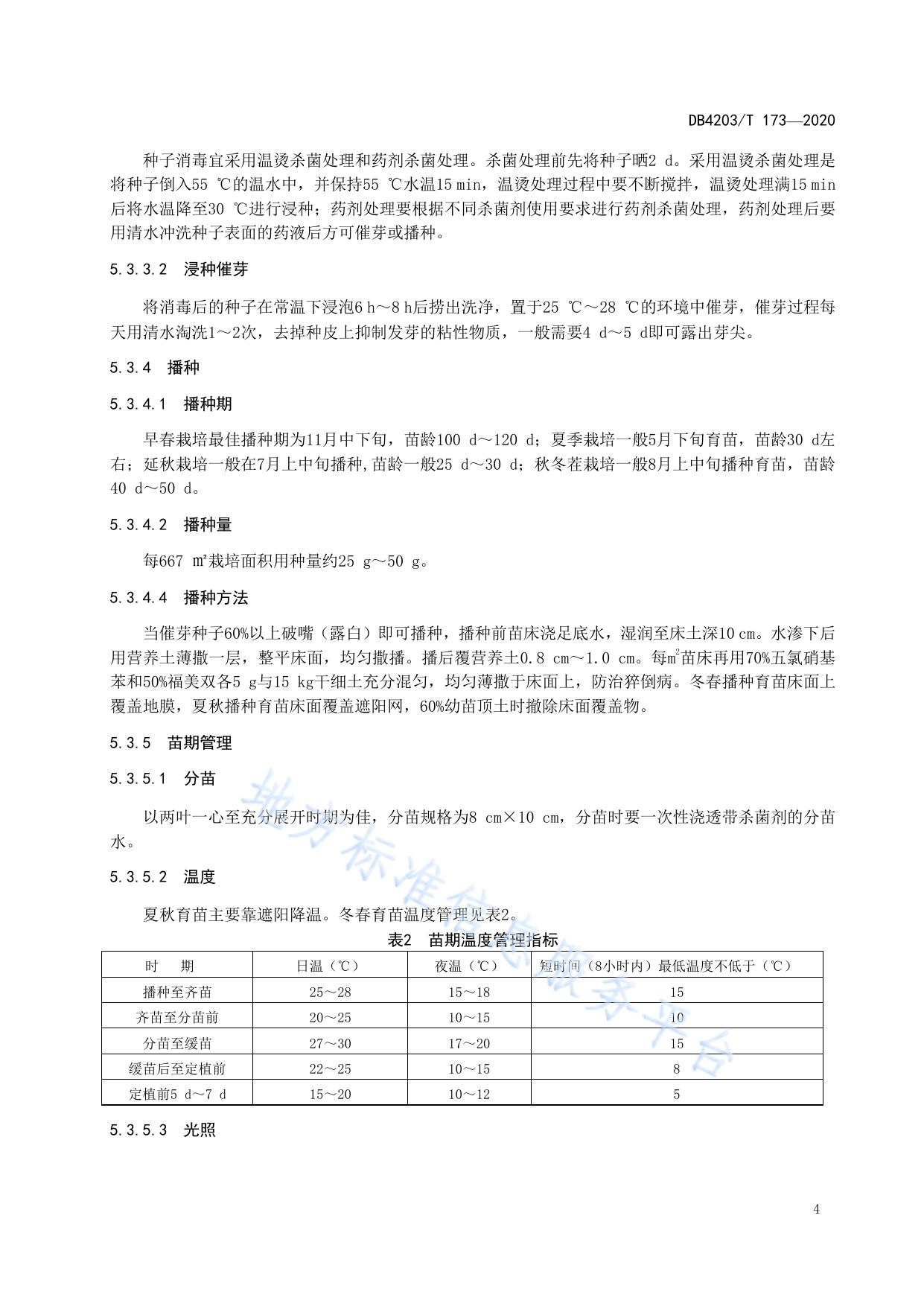
ICS 65.020.20 B31 DB4203 湖 北 省 十 堰 市 地 方 标 准 DB 4203/T 173—2020 代替 DB 4203/T 36-2008 茄子生产技术规程 2020 – 04 - 25 发布 十堰市市场监督管理局 2020 - 04 - 30 实施 发 布 DB4203/T 173—2020 前 言 本标准按照 GB/T 1.1—2009《标准化工作导则 第1部分:标准的结构和编写》给出的规则修订。 本标准的某些内容可能涉及专利,本标准的发布机构不承担识别这些专利的责任。 本标准代替 DB4203/T 36-2008《无公害食品 茄子生产技术规程》。本标准与DB4203/T 36-2008 相比,主要内容变化如下: ——将标准名称由“无公害食品 茄子生产技术规程”修改为“茄子生产技术规程”。 ——对规范性引用文件中引用的标准进行了检索更新,将“GB 4285”调整为“GB/T 8321 (所有部 分) 农药合理使用准则”,增加“GB 5084 农田灌溉水质标准”。 ——删除“表1”中“推荐品种”和“产量指标”两列内容,将“栽培设施”修改为“栽培方式”, 调整播期、定植期和收获期等信息。 ——在“5.3.1.3 播种床”中将“每平方米苗床播种约10克”调整为“每平方米苗床播种约25 g~ 30 g”。 ——“5.3.3.1 消毒处理”内容调整为“种子消毒宜采用温烫杀菌处理和药剂杀菌处理。杀菌处理 前先将种子晒2天。采用温烫杀菌处理是将种子倒入55 ℃的温水中,并保持水温55 ℃15分钟,温烫处 理过程中要不断搅拌,温烫处理满15分钟后将水温降至30 ℃进行浸种;药剂处理要根据不同杀菌剂使 用要求进行药剂杀菌处理,药剂处理后要用清水冲洗种子表面的药液后方可催芽或播种”。 ——在“5.3.4.3 播种方法”中将“70%”调整为“60%”。 ——删除原“5.4.2 肥料施用”,将“肥料施用应符合NY/T 496的规定”加入“5.4.1 整地施肥”。 ——将原“5.6.2”的条目标题由“防治方法”修改为“防治原则”。 ——增加“5.6.3 防治方法”,将“农业防治”、“物理防治”、“生物防治”、“化学防治”作 为子条目; ——将“5.6.3.4.2 禁止、限制使用高毒高残留农药”内容修改为“表4 国家禁止使用农药名录” 和“表5 国家限制使用农药名录”,在“表5”后添加“注:《国家禁止使用农药名录》和《国家限制 使用农药名录》后期若有变化,依据最新版本确定”。 ——将“6.2”的条目标题由“贮运”修改为“贮藏”,同时修改条目内容。 ——增加“7生产档案”。 ——将标准文本里的长度、重量、面积、时间等单位统一修改为国际通用的英文符号。 本标准实施应用中的技术疑问,可咨询十堰市蔬菜科学研究所,联系电话:0719-8117598,邮箱: 447656967@qq.com;对本标准的有关修改意见建议请反馈至十堰市蔬菜产业发展中心,联系电话: 0719-8658612,邮箱:sysscb@163.com。 本标准由湖北省十堰市蔬菜产业发展中心提出并归口。 本标准由湖北省十堰市蔬菜科学研究所起草。 本标准主要起草人:罗科平、温毅华、胡燕萍、王巍、肖飞、杨朝辉、吴训山。 本标准由湖北省十堰市蔬菜科学研究所负责解释。 本标准历次版本发布情况:DB4203/T 36—2008 1 DB4203/T 173—2020 茄子生产技术规程 1 范围 本标准规定了茄子生产技术的术语和定义、产地环境、生产技术管理、采收和贮藏、生产档案。 本标准适用于十堰市茄子生产。 2 规范性引用文件 下列文件对于本文件的应用是必不可少的。凡是注日期的引用文件,仅所注日期的版本适用于本文 件。凡是不注日期的引用文件,其最新版本(包括所有的修改单)适用于本文件。 GB 5084 农田灌溉水质标准 GB/T 8321 农药合理使用准则 GB 16715.3 瓜菜作物种子 第3部分:茄果类 NY/T 496 肥料合理使用准则 通则 NY/T 5010 无公害农产品 种植业产地环境条件 3 术语和定义 下列术语和定义适用于本标准。 3.1 日光温室 由采光和保温维护结构组成,以塑料薄膜为透明覆盖材料,座北向南,东西向延长,在寒冷季节主 要依靠获取和蓄积太阳辐射能进行蔬菜生产的单栋温室。 3.2 塑料棚 采用塑料薄膜覆盖的拱圆形棚,其骨架常用竹、木、钢材或复合材料建造而成。 3.3 温床 依靠生物能、电能、其他热源提高床土温度进行育苗的设施。 4 产地环境 选择地势高燥,排灌方便,地下水位较低、土层深厚疏松,富含有机质的壤土地块,并符合NY/T 5010 的规定。 2 DB4203/T 173—2020 5 生产技术管理 5.1 茬口栽培类型 根据生产目的、设施条件及上市时间可分为春提早(早春保护地栽培)、大春播(露地栽培)、夏 季栽培、秋延后和秋冬茬栽培(见表1)。前茬以非茄果类地块为宜。 表1 茬口栽培类型、方式、播期、定植、收获时间表 栽培类型 栽培方式 播期(月/旬) 定植期(月/旬) 收获期(月/旬) 大中棚 11/中下 3/上中 5~7/上 温室 11/中下 3/上中 5~7/上 大春播 露地地膜 12/下(温床播种) 4/中 5~7/下 夏季栽培 露地 5/下 6/中下 8~10/上中 秋延后 大中棚 7/上中 8/上中 10~翌年1/上中 秋冬茬 温室 8/上中 9/中下 12~翌年4/中下 春提早 5.2 品种选择 选用适宜环境条件和市场需求的优质、高产、商品性和抗逆性好、抗病虫能力强的品种。 5.3 培育壮苗 5.3.1 播种前的准备 5.3.1.1 育苗设施 根据季节不同选用温室、塑料棚、温床等育苗设施,冬春季育苗应采用日光温室内营养钵育苗,为 提高地温应采用电热线育苗。夏秋季育苗应配有防虫遮阳设施,有条件的可采用穴盘育苗和工厂化育苗。 5.3.1.2 营养土 因地制宜地选用无病虫源的田土、腐熟农家肥、草炭、复合肥等,按一定比例配制营养土,过筛的 腐熟农家肥与无病虫源土比为4:6,每1000 kg加入三元复合肥(15:15:15)1.5 kg。将配制好的营 养土均匀铺于播种床上,厚度10 cm。 5.3.1.3 播种床 2 2 每m 苗床播种约25 g~30 g,按照种植计划准备足够的播种床。每m 播种床用多菌灵15 g~25 g, 加水3 kg,喷洒床土,用塑料薄膜闷盖3 d后揭膜待用。 5.3.2 种子质量 种子质量符合 GB 16715.3的规定。 5.3.3 种子处理 5.3.3.1 消毒处理 3 DB4203/T 173—2020 种子消毒宜采用温烫杀菌处理和药剂杀菌处理。杀菌处理前先将种子晒2 d。采用温烫杀菌处理是 将种子倒入55 ℃的温水中,并保持55 ℃水温15 min,温烫处理过程中要不断搅拌,温烫处理满15 min 后将水温降至30 ℃进行浸种;药剂处理要根据不同杀菌剂使用要求进行药剂杀菌处理,药剂处理后要 用清水冲洗种子表面的药液后方可催芽或播种。 5.3.3.2 浸种催芽 将消毒后的种子在常温下浸泡6 h~8 h后捞出洗净,置于25 ℃~28 ℃的环境中催芽,催芽过程每 天用清水淘洗1~2次,去掉种皮上抑制发芽的粘性物质,一般需要4 d~5 d即可露出芽尖。 5.3.4 播种 5.3.4.1 播种期 早春栽培最佳播种期为11月中下旬,苗龄100 d~120 d;夏季栽培一般5月下旬育苗,苗龄30 d左 右;延秋栽培一般在7月上中旬播种,苗龄一般25 d~30 d;秋冬茬栽培一般8月上中旬播种育苗,苗龄 40 d~50 d。 5.3.4.2 播种量 每667 ㎡栽培面积用种量约25 g~50 g。 5.3.4.4 播种方法 当催芽种子60%以上破嘴(露白)即可播种,播种前苗床浇足底水,湿润至床土深10 cm。水渗下后 2 用营养土薄撒一层,整平床面,均匀撒播。播后覆营养土0.8 cm~1.0 cm。每m 苗床再用70%五氯硝基 苯和50%福美双各5 g与15 kg干细土充分混匀,均匀薄撒于床面上,防治猝倒病。冬春播种育苗床面上 覆盖地膜,夏秋播种育苗床面覆盖遮阳网,60%幼苗顶土时撤除床面覆盖物。 5.3.5 苗期管理 5.3.5.1 分苗 以两叶一心至充分展开时期为佳,分苗规格为8 cm×10 cm,分苗时要一次性浇透带杀菌剂的分苗 水。 5.3.5.2 温度 夏秋育苗主要靠遮阳降温。冬春育苗温度管理见表2。 表2 苗期温度管理指标 时 期 日温(℃) 夜温(℃) 短时间(8小时内)最低温度不低于(℃) 播种至齐苗 25~28 15~18 15 齐苗至分苗前 20~25 10~15 10 分苗至缓苗 27~30 17~20 15 缓苗后至定植前 22~25 10~15 8 定植前5 d~7 d 15~20 10~12 5 5.3.5.3 光照 4 DB4203/T 173—2020 冬季育苗要采用反光幕增光,清除透明覆盖物上的污垢,阴雪天应多见散射光,夏季育苗要用遮阳 网遮光降温。 5.3.5.4 水分管理 播种时浇透水,出苗前不浇水,出苗至分苗期间尽量少浇水,分苗时浇透水,缓苗后再浇水。 5.3.5.5 营养管理 育苗期间一般不追肥,若茄子苗发黄、矮小,长势差,可在晴天追施0.2%~0.5%尿素或0.3%磷酸二 铵。 5.3.6 壮苗标准 株高12 cm~15 cm,真叶6片~8片,茎粗0.6 cm,叶片大而厚,已现大蕾,根系多、无锈根、全株 无病虫状,无机械损伤。 5.4 定植 5.4.1 整地施肥 以有机肥为主,有机无机相结合;以基肥为主,基肥追肥相协调;以大量元素为主,大量、中量和 2 微量相配合。实施测土配方施肥技术和有机肥替代化肥技术。每667 m 施用腐熟农家肥4000 kg左右或 者商品有机肥(含生物有机肥)2000 kg~3000 kg,三元复合肥30 kg~50 kg。肥料施用应符合NY/T 496 的规定。 定植畦面以1.2 m包沟开厢,畦高16 cm~20 cm,沟宽40 cm,有条件的可铺银灰地膜驱蚜。 5.4.2 定植时间及规格 冬春棚室需定植前10d扣棚。夏秋定植宜先浇足水,待水渗下后再定植,并覆盖稻草等。 茄子喜温不耐寒,当棚内温度稳定在12 ℃以上,持续时间在一周以上为比较理想的定植时间。一 般丘陵岗地地区春提早茬在3月上中旬定植;春季露地在4月中旬定植;夏秋季节达到壮苗标准即可定植。 2 定植前1 d先将育苗钵(育苗床)浇透水。一般株距为45 cm,行距60 cm,每667 m 定植2000株~3000 株,根据品种、季节以及土壤肥力适当增减密度。 5.5 田间管理 5.5.1 温度 春提早定植后应密闭棚体,保持棚内温度 30 ℃~35 ℃,以利返苗。秋冬茬栽培的茄子,由于定 植时温度较高,定植后 1 d~2 d 晴天中午要用草帘或遮阳网遮光。缓苗后至开花期白天保持 28 ℃~ 30 ℃,高于 30 ℃时及时通风,低于 25 ℃时减少或停止通风,夜间温度保持在 20 ℃左右,开花结果 期,白天应控制在 25 ℃~30 ℃之间,夜间温度不低于 15 ℃。早春栽培茄子 3 月、4 月份天气渐暖, 要加大通风量,当夜温稳定在 15 ℃以上时,可昼夜通风。 5.5.2 光照 茄子属喜光性植物,须采取以下增加光照措施: ——选用透光性好的薄膜; ——保持膜面清洁; 5 DB4203/T 173—2020 ——在保持棚室内温度的情况下,应尽量早揭和晚盖草帘或保温被; ——日光温室内张挂反光膜; ——雨雪天气可采用电光源补光。 5.5.3 空气湿度 最佳空气相对湿度指标为:缓苗期80%~90%,开花结果期60%~65%。可采取全膜覆盖、滴灌或暗灌、 调控温度、通风排湿等措施调控湿度。 5.5.4 水分 采用膜下暗灌或滴灌。定植后3 d~5 d浇返苗水,活棵到开花前适当控制水分,初花期增加水量及 时浇水,盛花期及结果期可多次浇水。严寒天气尽量少浇水或不浇水。秋冬茄子前期,可增加浇水次数。 灌溉水质应符合GB 5084的规定。 5.5.5 肥料 2 茄子定植到活棵前禁止追肥。当门茄有拇指大小时每667 m 施尿素13 kg~16 kg,对弱小苗可单独 2 追施。以后每采摘2次~3次,结合灌水追肥1次,追肥量每667 m 尿素6 kg~8 kg,硫酸钾3 kg~5 kg。 中后期可每隔5 d混喷0.2%~0.5%的尿素和0.3%的磷酸二氢钾。 5.5.6 植株调整 茄子在门茄座果前后,保留两个杈状分枝,摘除主茎以下其余腋芽,以减少营养消耗。植株结到7 个果实应摘心,在生长期间原则上不摘叶,但随着果实的采收,可将植株下部的老叶、黄叶、病叶摘除, 并集中处理。 5.5.7 保花保果 在高温或低温不利于茄子坐果的季节,可使用防落素或番茄灵等处理花穗或采用人工授粉等措施促 进坐果。 5.6 病虫害防治 5.6.1 主要病虫害 茄子主要病虫害为:黄萎病、枯萎病、褐纹病、灰霉病、绵疫病、病毒病;红蜘蛛、茶黄螨、白粉 虱、棉铃虫、二十八星瓢虫。 5.6.2 防治原则 贯彻“预防为主,综合防治”的植保方针,优先采用农业防治、物理防治、生物防治,科学合理地 使用化学防治。 5.6.3 防治方法 5.6.3.1 农业防治 选用抗病品种、培育壮苗、实行轮作制度、科学施肥、合理灌溉、及时清洁田园、深翻炕土等。 5.6.3.2 物理防治 6 DB4203/T 173—2020 种子消毒杀菌、覆盖银灰色地膜驱避蚜虫、设置黄板诱杀蚜虫,利用黑光灯诱杀害虫,利用糖醋液、 频振灯诱杀鳞翅目、半翅目、鞘翅目害虫;夏季采用遮阳网、防虫网覆盖栽培。 5.6.3.3 生物防治 保护利用瓢虫、草蛉、蚜茧蜂等自然天敌防治虫害;采用病毒、线虫等防治病虫害;利用植物源农 药如0.3%绿晶、苦参碱、印楝素,生物源农药如阿维菌素、农用链霉素、新植霉素等防治病虫害。 5.6.3.4 化学防治 5.6.3.4.1 使用化学药剂防治应符合GB/T 8321的规定。严格控制农药安全间隔期,主要病虫害防治推 荐用药技术见表3。 表3 主要病虫害防治推荐用药技术一览表 主要防治 对象 黄萎病 症 状 防治方法 叶片初在叶缘及叶脉间变黄,后发展到半边叶或整片叶 发病初期,用50%混杀硫悬浮剂或50%多菌灵 变黄。早期病叶中午高温时呈萎蔫状,早晚就可恢复。 500倍液、或50%苯菌灵1000倍液灌根加喷雾, 逐渐病叶由黄变褐,终致萎蔫下垂。病菌从根部伤口或 每株0.5kg灌根。或用12.5%增效多菌灵可溶 直接侵入幼根在茎内(维管束)繁殖。 剂200倍~300倍液,每株0.1kg灌根。 发病初期用50%多菌灵500倍液;或36%甲基 枯萎病 病株叶片自下而上逐渐变黄枯萎,病症多表现下部叶片, 硫菌灵悬浮剂500倍液;或用10%双效灵水剂 有时同一叶片仅半边变黄,另一半健全正常。 或12.5%增效多菌灵可溶剂200倍液灌根、每 株灌0.1 kg,隔7 d~10 d1次,连防3次~4次。 主要危害茄子叶片、茎基及果实。成株下部叶片先受害, 结果后开始喷洒 1:1:200波尔多液;或用百 褐纹病 叶子出现灰白色水浸状圆形斑点,逐渐变褐色,其上轮 菌烟剂;或75%百菌清600倍液,或40%甲霜 生许多小黑点,后期病斑扩大联片,常常造成干裂、穿 铜600倍~700倍液,或64%杀毒矾500倍液, 孔脱落。茎杆多在基部,病斑扩大、环茎一周时常造成 或50%苯菌灵800倍液,视天气和病情隔10天1 整株枯死。果实受害最严重,产生褐色园形凹陷斑,上 次,连防2次~3次。 有许多小粒点排列成轮纹状。 灰霉病 主要危害果实,发病后在幼果的花蒂或萼片处先产生指 发病初期可用速克灵烟剂或百菌清粉尘剂。还 头大小的褐色水渍状病斑,逐渐扩大,凹陷腐烂,变成 可用50%速克灵1500倍液;或50%农利灵1000 暗褐色,表面产生轮状或不规则状灰色霉状物。病情严 倍液;或75%百菌清600倍液,视天气和病情 重时可侵害花朵、果柄、茎秆和叶片。 隔10 d喷1次,连续防治2次~3次。 主要危害果实、茎和叶片。近地面果实先发病,果实初 绵疫病 呈水浸状稍凹陷,果肉变黑色腐烂,湿度大时长出茂密 发病初期用百菌清烟剂或粉尘剂。或75%百菌 的白色棉絮状菌丝,迅速扩展到整个果实。茎部发病初 清500倍液;40%三乙膦酸铝200倍液;或58% 也呈水浸状,后变暗绿色,或紫褐色、缢缩。上部枝叶 甲霜灵·锰锌500倍液;或64%杀毒矾500倍液; 萎垂,湿度大时生稀疏白霉,叶片被害呈不规则或近圆 交替使用重点喷果,隔7 d~10 d喷1次,连防 形水浸状淡褐色至褐色病斑,有较明显的轮纹,潮浸时 2次~3次。 病斑上长有稀疏白霉。幼苗被害引起猝倒。 7 DB4203/T 173—2020 表 3(续) 主要病虫害防治推荐用药技术一览表 主要防治 症 对象 状 防治方法 早期要加强防治蚜虫、红蜘蛛。发病前要喷 主要症状:叶片黄绿相间,称花叶型;叶片皱缩,局部 病毒病 20%病毒A500倍液,或1.5%植病灵1000倍 有0.5 mm~1 mm大小的紫褐色坏死斑,称坏死斑型;叶 液。隔10 d 喷1次,连防2次~3次。 片产生由黄点组成的轮状斑点,称大型轮点型。 主要在叶背面常结成丝网,成虫和幼虫在叶背吸取汁液。 可用73%克螨特乳油1500倍液;或25%灭螨锰 红蜘蛛 茶黄螨 吸食处叶正面则出现黄白色小点。被害严重时叶片枯萎 1000倍~1500倍液;或20%灭扫利乳油2000倍 略带红色,如火烧一般。造成植株早衰或提早落叶,果 液;或2.5%功夫乳油4000倍液;或2.5%天王 皮变粗,果僵住不能长大,严重减产。棚室干燥时易发 星乳油3000倍液;几种农药交替使用,每7 d~ 生。 10 d喷1次,连续2次~3次。 可用73%克螨特乳油1500倍液;或25%灭螨锰 成虫和幼虫在叶背取食、叶缘向下卷曲、叶背呈茶褐色 1000倍~1500倍液;或20%灭扫利乳油2000倍 有油光,最喜欢在嫩叶背吸食。 液。 白粉虱成虫直接食吸茄子的汁液,致使叶片退绿,变黄、 白粉虱 萎焉全株枯死,同时分泌大量密露诱发煤污病,影响光 可用螺虫乙酯、氟吡呋喃酮、溴氰虫酰胺。 合作用 棉铃虫 幼虫蛀食花果为主,也为害嫩茎和叶茎,虫果腐烂,落花 落果和折茎,钻蛀叶球,使软腐 二十八星 成、幼虫在叶背剥食叶肉,仅残留一层表皮,也可将叶 瓢虫 吃成穿孔或仅留叶脉,还为害萼片,嫩茎和果实 可用90%万灵 、2.5%功夫、5%抑太宝。 可用2.5%功夫、48%乐斯本 5.6.3.4.2 禁止、限制使用的高毒高残留农药见表4和表5。 表4 国家禁止使用农药名录 序号 名称 序号 名称 序号 名称 序号 名称 1 六六六 12 铅类 23 磷胺 34 氯磺隆 2 滴滴涕 13 敌枯双 24 苯线磷 35 福美胂 3 毒杀芬 14 氟乙酰胺 25 地虫硫磷 36 福美甲胂 4 二溴氯丙烷 15 甘氟 26 甲基硫环磷 37 胺苯磺隆 5 杀虫脒 16 毒鼠强 27 磷化钙 38 甲磺隆 6 二溴乙烷 17 氟乙酸钠 28 磷化镁 39 百草枯水剂 7 除草醚 18 毒鼠硅 29 磷化锌 40 三氯杀螨醇 8 艾氏剂 19 甲胺磷 30 硫线磷 草甘膦复配水剂 41 9 狄氏剂 20 甲基对硫磷 31 蝇毒磷 10 汞制剂 21 对硫磷 32 治螟磷 11 砷类 22 久效磷 33 特丁硫磷 (浓度<30%) 8 DB4203/T 173—2020 表5 国家限制使用农药名录 序号 名称 1 甲拌磷 禁用范围 序号 名称 禁用范围 13 灭多威 十字花科蔬菜、柑橘、苹果、茶树 14 丁酰肼 花生 蔬菜、果树、茶树、中草药材、 2 甲基异柳磷 甘蔗 3 克百威 15 毒死蜱 4 内吸磷 16 三唑磷 5 涕灭威 17 氟虫腈 蔬菜 除卫生用、玉米等部分旱田种子包 衣剂外的其他用途 蔬菜、果树、茶树、中草药材 6 灭线磷 18 氟苯虫酰胺 水稻 7 硫环磷 19 硫丹 农业 8 氯唑磷 20 溴甲烷 农业 9 水胺硫磷 21 乙酰甲胺磷 22 丁硫克百威 蔬菜、菌类、瓜果、茶叶、中草 23 乐果 药材 柑橘树 10 杀扑磷 11 氧乐果 甘蓝、柑橘树 12 氰戊菊酯 茶树 注:《国家禁止使用农药名录》和《国家限制使用农药名录》后期若有变化,依据最新版本确定。 6 采收和贮藏 6.1 采收 根据市场需求和茄子自然商品成熟度及时分批采收。采收时间最好在早晨和傍晚。采收过程中所用 工具要清洁、卫生、无污染。 6.2 贮藏 茄子的贮藏温度为 10 ℃~12 ℃,相对湿度 85%~90%为宜。 7 生产档案 应建立茄子生产档案,详细记录茄子生产投入品名称、来源、用法、用量、使用范围、病虫草害发 生和防治情况、收获日期。生产记录保存两年。 _____________________________ 9

茄子生产技术规程



