厦门象屿关于与控股股东签署哈尔滨农商行股份意向转让协议的提示性公告.pdf
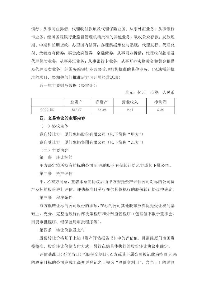
证券代码:600057 债券代码:188750 证券简称:厦门象屿 债券简称:21 象屿 Y1 公告编号:临 2023-035 号 厦门象屿股份有限公司 关于与控股股东签署哈尔滨农商行股份意向转让协议的提 示性公告 本公司董事会及全体董事保证本公告内容不存在任何虚假记载、误导性陈述或 者重大遗漏,并对其内容的真实性、准确性和完整性承担法律责任。 重要内容提示: 厦门象屿股份有限公司(以下简称“公司”)拟将持有的参股公司哈尔滨农村 商业银行股份有限公司(以下简称“哈农商行”、 “标的公司” )全部股份(以 下简称“标的股份” )有偿转让给控股股东厦门象屿集团有限公司(以下简称 “象屿集团” )或其下属子公司。2023 年 4 月 27 日,公司与象屿集团签订 《股份意向转让协议》。 象屿集团是公司的控股股东,本次交易未来实施时会构成关联交易,但不构 成《上市公司重大资产重组管理办法》规定的重大资产重组。本次交易处于 筹划阶段,尚需取得标的公司其他股东放弃优先受让权的明确意向,尚需按 照相关法律、法规及《公司章程》的规定履行必要的决策和审批程序。 一、 交易概述 为更好地聚焦主营业务,公司于 2023 年 4 月 27 日与控股股东象屿集团签署 了《股份意向转让协议》 ,拟将所持有哈农商行 9.9%的股份有偿转让给象屿集团 或其下属公司。 本次交易尚处于筹划阶段,交易方案仍需进一步协商,具体的交易方案及交 易条款以各方签署的正式协议为准。 本次交易未来实施时构成关联交易,不构成《上市公司重大资产重组管理办 法》规定的重大资产重组。 二、 交易对方基本情况 目前意向协议初步确定的交易对方为公司控股股东象屿集团或其下属公司, 象屿集团的基本情况如下: 公司名称:厦门象屿集团有限公司 注册地:中国(福建)自由贸易试验区厦门片区象屿路 81 号象屿集团大厦 A 栋 10 层 01 单元 成立日期:1995-11-28 注册资本:177590.83 万元 法定代表人:张水利 股东情况:厦门市人民政府国有资产监督管理委员会持股 100% 经营范围:经营管理授权范围内的国有资产;对投资企业的国有资产行使出 资者权利,对经授权持有的股份有限公司的国有股权行使股东权利;按照市政府 制定的产业发展政策,通过出让,兼并,收购等方式实行资产重组,优化资本配置, 实现国有资产的增值;从事产权交易代理业务;按国家有关的法律法规,设立财 务公司、租赁公司;从事实业投资;房地产开发与经营、管理,土地综合开发及 使用权转让;商贸信息咨询服务,展览、会务、房地产租赁服务;电子商务服务, 电子商务平台建设等。 近一年主要财务数据(经审计) : 单元:亿元 2022 年 币种:人民币 总资产 净资产 营业收入 净利润 575.72 150.38 5,626.22 48.41 三、标的资产基本情况 公司名称:哈尔滨农村商业银行股份有限公司 注册地:哈尔滨市道里区经纬二道街 65 号 成立日期:哈农商行前身系哈尔滨城郊农村信用合作联社,2008 年成立, 2015 年 10 月 8 日改制为股份有限公司。 注册资本:20 亿元人民币 法定代表人:展昭海 股东情况:自然人合计持股 30.65%,公司持股 9.90%,其余企业法人 59.45% 经营范围:吸收公众存款;发放短期、中期和长期贷款;办理国内结算;办 理票据承兑与贴现;代理发行、代理兑付、承销政府债券;买卖政府债券、金融 债券;从事同业拆借;代理收付款项及代理保险业务;从事外汇业务;从事银行 卡业务;经国务院银行业监督管理机构批准的其他业务。吸收公众存款;发放短 期、中期和长期贷款;办理国内结算;办理票据承兑与贴现;代理发行、代理兑 付、承销政府债券;买卖政府债券、金融债券;从事同业拆借;代理收付款项及 代理保险业务;从事外汇业务;从事银行卡业务;从事开办实物黄金和黄金租借 及代理买卖业务;经国务院银行业监督管理机构批准的其他业务。(依法需经批 准的项目,经相关部门批准后方可开展经营活动) 近一年主要财务数据(经审计) : 单元:亿元 2022 年 币种:人民币 总资产 净资产 营业收入 净利润 561.47 36.49 9.63 0.46 四、交易协议的主要内容 (一)协议主体 意向转让方:厦门象屿股份有限公司(以下简称“甲方”) 意向受让方:厦门象屿集团有限公司(以下简称“乙方”) (二)主要内容 第一条 转让标的 甲方决定将所持有的标的公司 9.9%的股份有偿转让给乙方或其下属公司。 第二条 资产评估 甲、乙双方同意,签署本意向协议后由甲方委托资产评估公司对标的公司资 产及标的股份进行评估。评估基准日另行在供具体执行的股份转让协议中确定。 第三条 程序条件 双方就转让标的公司股份的事项,在标的公司其他股东放弃优先受让权的基 础上,充分、完整地履行内部决策程序和外部监管程序(包括但不限于董事会、 国资审批程序、银保监局审批程序等)。 第四条 转让价款及支付 股份转让价格基于上述《资产评估报告书》中的评估值,且需经厦门市国资 委核准。股份转让价款支付方式,另行在供具体执行的股份转让协议中确定。 评估基准日(不含当日)至股份交割日(乙方或其下属公司被记载为持股 9.9% 的股东且标的公司完成工商变更登记之日视为“股份交割日”,含当日)的过渡 期间产生的所有损益另行在供具体执行的股份转让协议中确定。 第五条 股份交易涉及的税收和费用 1.本合同项下股份交易涉及的有关税收,按照有关法律、法规缴纳。 2.本合同项下股份交易过程中所产生的费用,依照有关法律、法规由双方各 自承担。 第六条 声明与保证 1.甲方特此向乙方作出如下声明与保证: (1)甲方有权向乙方或其下属公司转让标的股份,且所出让的标的股份不 附带任何抵押、担保、留置权、担保物权或其他权利负担。 (2)签署本合同或履行其在本合同项下的义务将不会违反有关法律、法规, 也不会违反其作为签约一方订立的任何合同的任何规定,或与该等文件或合同之 规定相冲突; (3)签订本合同所需的包括但不限于授权、审批、公司内部决策等在内的 一切手续,甲方承诺将以符合本合同目的之方式合法有效取得。 2.乙方特此向甲方作出如下声明与保证: (1)乙方或其下属公司受让标的股份符合法律、法规的规定; (2)签署本合同或履行其在本合同项下的义务将不会违反有关法律、法规, 也不会违反其作为签约一方订立的任何合同的任何规定,或与该等文件或合同之 规定相冲突; (3)签订本合同所需的包括但不限于授权、审批、公司内部决策等在内的 一切手续,乙方承诺将以符合本合同目的之方式合法有效取得。 第七条 合同的变更和解除 双方协商一致时,可以变更或解除本合同,变更或解除本合同均应采用书面 形式。 第八条 法律适用 本合同签署、效力、解释和履行,均由中国法律管辖并依其解释。因履行本 合同产生争议应向合同签订地(厦门市湖里区)有管辖权的人民法院起诉。 第九条 合同生效及其他 本合同自双方签署之日起生效,对双方均有约束力。为执行本合同,双方将 另行签订供具体的股份转让协议。 五、对公司的影响 公司主营业务是大宗商品供应链服务,标的公司的主营业务是银行业务。此 次股权转让,有利于公司更好地聚焦主营业务。 六、风险提示 1.本次签署的协议为意向协议,具体的交易方案及交易条款由交易各方协商 确定,以各方签署的正式协议为准。 2.本次交易尚处于筹划阶段,尚需取得标的公司其他股东放弃优先受让权的 明确意向,尚需按照相关法律、法规及《公司章程》的规定履行必要的决策和审 批程序。 3.公司将根据相关事项的进展情况,及时履行信息披露义务,敬请广大投资 者注意投资风险。 特此公告。 厦门象屿股份有限公司董事会 2023年4月29日

厦门象屿关于与控股股东签署哈尔滨农商行股份意向转让协议的提示性公告.pdf



