榆靖公路横山区陈圪堵连接线项目环评报告表.doc
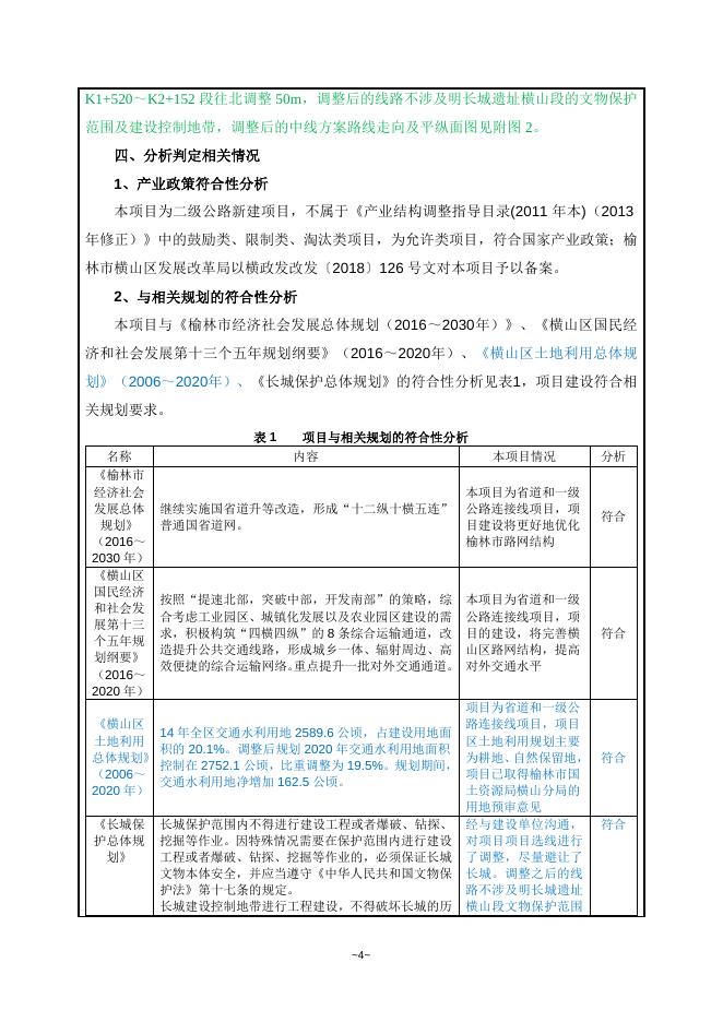
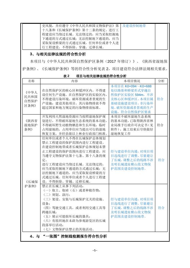
《建设项目环境影响报告表》编制说明 《建设项目环境影响报告表》由具有从事环境影响评价工作资质的单位 编制。 1. 项目名称——指项目立项批复时的名称,应不超过 30 个字(两个英 文字段作一个汉字)。 2. 建设地点——指项目所在地详细地址,公路、铁路应填写起止地点。 3. 行业类别——按国标填写。 4. 总投资——指项目投资总额。 5. 主要环境保护目标——指项目区周围一定范围内集中居民住宅区、 学校、医院、保护文物、风景名胜区、水源地和生态敏感点等,应尽可能 给出保护目标、性质、规模和距厂界距离等。 6. 结论与建议——给出本项目清洁生产、达标排放的总量控制的分析 结论,确定污染防治措施的有效性,说明本项目对环境造成的影响,给出 建设项目环境可行性的明确结论。同时提出减少环境影响的其他建议。 7. 预审意见——由行业主管部门填写答复意见,无主管部门的项目, 可不填。 8. 审批意见——由负责审批该项目的环境保护行政主管部门批复。 建设项目基本情况 项目名称 建设单位 法人代表 通讯地址 榆靖公路横山区陈圪堵连接线项目 榆林市横山区交通运输局 邵胜宽 联系人 张玉福 榆林市横山区政府大楼 邮政编 18629122086 / 719200 联系电话 传真 码 建设地点 榆林市横山区石马洼加油站西侧至榆靖一级公路 立项审批 横政发改发〔2018〕126 榆林市横山区发展改革局 批准文号 部门 号 行业类别 建设性质 新建■扩建□技改□ 道路货物运输 G543 及代码 占地面积 永久占地:30340 绿化面积 / (平方米) 临时占地:42815 (平方米) 环保投 总投资 其中:环保 资占总 4849.14 124.0 2.56% (万元) 投资(万元) 投资比 例 评价经费 预期投产 / 2019 年 12 月 (万元) 日期 项目内容及规模: 一、项目由来 良好的公路交通是区域国民经济健康发展、城市建设快速推进的重要基础条件,是 发展县乡经济、优化资源配置的基础保障。目前,横山地区煤矿企业较多,经济发展较 快,交通量巨增,大量运煤车辆需从横山县城穿过,为实现横山区政府提出了大车尽量 不进城区的原则,建设榆靖公路与 S204 省道的连接线迫在眉睫。在此背景下,榆林市 横山区交通运输局拟建设榆靖公路横山区陈圪堵连接线项目。 根据《建设项目环境保护分类管理名录》(环境保护部令第 44 号)及修改单,本 项目属于其中“四十九、交通运输业、管道运输业和仓储业”中“157 等级公路(不含 维护,不含新建四级公路)”,本项目为新建 2.152km 的二级公路,新建桥梁长度小于 1km,不新建隧道,应编制环境影响报告表。为此,榆林市横山区交通运输局委托我公 司承担本工程的环境影响评价工作。 2019 年 5 月 1 日,榆林市横山区交通运输局委托我单位承担本项目的环境影响评价 工作。接受委托后,我公司立即组织有关技术人员进行现场踏勘、收集资料,并根据项 目的性质、规模及项目所在地环境特征,依据环境影响评价技术导则的相关要求,编制 ~1~ 完成了《榆靖公路横山区陈圪堵连接线项目环境影响报告表》。 二、项目功能 横山区位于陕西省北部、榆林市中部偏西,G65 包茂高速、G65E 榆兰高速一东一 西纵贯县域两端,G20 青银高速横亘县域南部,环绕横山县形成一个高速公路圈,S204 东西贯通。S204 省道是横山县城的主要交通干道,目前,横山地区煤矿企业较多,经济 发展较快,交通量巨增,大量大型车辆需沿 S204 省道从横山县城穿过。随着榆靖公路 的修建,为横山区政府提出的大车尽量不进城区原则提供了可能,但榆靖公路在横山县 城北部地区与 S204 省道缺少连接线,S204 省道与榆靖公路车辆无法互通。为实现横山 区政府提出了大车尽量不进城区的原则,建设榆靖公路与 S204 省道的连接线迫在眉睫。 在此背景下,榆林市横山区交通运输局拟在横山区陈圪堵附近建设建设榆靖公路与 S204 省道的连接线项目。项目建成后,能够进一步完善横山区路网结构,提高道路服务 水平,优化区域内投资环境,加快能源开采、煤炭化工、波罗古镇旅游等产业全面发展 的步伐。同时,还有助于推进横山县城镇化发展进程,对横山区经济发展有巨大的推动 作用。 三、路线比较方案设置 1、概况 本项目为实现大车尽量不进城区的原则而建设,设计中根据地质、地貌特点,考虑 了横山县城总体规划范围、陕西无定河湿地省级自然保护区保护范围、明长城遗址横山 段保护范围、芦河湿地保护范围等控制因素,研究了西线、中线和东线三条比选方案。 2、比选方案 ⑴ 西线方案 由石马坬加油站西侧旧 304 省道向南开口,在陈圪堵芦河上改造原有 6m 小桥,经 吴家沟至雷龙湾通乡公路上行无定河河谷下穿榆靖公路,在榆靖公路无定河大桥南端西 侧与榆靖公路汇合。该线设计主要利用旧公路,但是现有道路技术指标较低,两侧为居 民区,拆迁量大。该线总长 3.2km,其中经过无定河湿地实验区长达 2.6km,连续经过 无定河和芦河河谷,对保护区的破坏较大。 ⑵ 中线方案 石马洼加油站西侧,与原省道 204“Y”型平交,向北跨越芦河后对现有通村道路 截弯取直展线上山与新建榆靖公路相接。该线总长度 2.152km,其中涉及穿越自然保护 ~2~ 区 594m,距离最短,工程投资较大。 ⑶ 东线方案 起于石马洼加油站西侧,与原省道 204“Y”型平交,向北跨越芦河后拓宽魏强村 至吴家沟通村水泥路,与新建榆靖公路相接。该线长度 4.3km,其中穿越芦河也涉及穿 越自然保护区实验区 686m,且部分路段位于明长城遗址文物保护范围内。沿线改造现 有道路,土方工程较大,且该线路曲折,无法形成横贯 S204 省道与榆靖公路的交通主 干线,服务能力较低,辐射影响范围小,受益人口少,对周边区域带动不大,无法充分 发挥区域路网的整体效益。 3、比选结果 由于项目涉及穿越自然保护区,榆林市交通局联合自然保护区管理站、横山区县林 业局,并邀请相关专家,对三种方案经过区域内的地貌、植被、生境、野生动植物种群 变化、人为活动、经济发展等因素进行了全面考察。经过实地考察,项目区涉及的植物 都是本地常见的杨、柳、樟子松、沙柳、沙蒿等植物种,植被自然演替趋势不明显,动 物也是常见的草兔、雉、石鸡等种类,区域内未发现国家及省级重点保护动植物。西线 方案虽然施工难度小,但是经过保护区实验区的长度最长,对保护区的影响最大。中线 方案涉及架设高桥,大大缩短公路里程,但是投资最大,仅从无定河支流芦河穿越保护 区 594m,对保护区的影响最小。东线方案属于旧路改造,但是下行芦河谷地土方工程 量大,线路弯曲,长度也比较长,位于明长城遗址保护范围内,而且穿越无定河湿地的 长度也比较长。 经过充分征询各方面的意见和建议,项目选择中线方案作为推荐方案,在 S204 省 道与榆靖公路之间最近的地段建立连接线,在无定河和芦河两河交汇不远处的交通运输 繁忙地段优化设计线路,大大提高了原有石马坬至雷龙湾低等级道路运行对保护区的影 响。同时,项目设计最大限度的避开对保护区的影响,线路设计穿越无定河支流芦河, 属于保护区的尾闾地区,最大限度的避开工程建设过程中可能对保护区产生的影响。 4、线路优化 项目推荐的中线方案对自然保护区的影响最小,但中线方案 K1+670~K2+037 段邻 近明长城遗址横山段(其中文物保护范围:长城墙体遗址本体外延 50m;建设控制地带: 文物保护范围外延 100m)。该路段长 367m,距离文物保护范围 60m,位于建设控制地 带范围内。为进一步降低工程建设对明长城遗址的影响,经与建设单位协商,拟将工程 ~3~ K1+520~K2+152 段往北调整 50m,调整后的线路不涉及明长城遗址横山段的文物保护 范围及建设控制地带,调整后的中线方案路线走向及平纵面图见附图 2。 四、分析判定相关情况 1、产业政策符合性分析 本项目为二级公路新建项目,不属于《产业结构调整指导目录(2011 年本)(2013 年修正)》中的鼓励类、限制类、淘汰类项目,为允许类项目,符合国家产业政策;榆 林市横山区发展改革局以横政发改发〔2018〕126 号文对本项目予以备案。 2、与相关规划的符合性分析 本项目与《榆林市经济社会发展总体规划(2016~2030年)》、《横山区国民经 济和社会发展第十三个五年规划纲要》(2016~2020年)、《横山区土地利用总体规 划》(2006~2020年)、《长城保护总体规划》的符合性分析见表1,项目建设符合相 关规划要求。 表1 名称 《榆林市 经济社会 发展总体 规划》 (2016~ 2030 年) 《横山区 国民经济 和社会发 展第十三 个五年规 划纲要》 (2016~ 2020 年) 项目与相关规划的符合性分析 内容 本项目情况 分析 本项目为省道和一级 继续实施国省道升等改造,形成“十二纵十横五连” 公路连接线项目,项 普通国省道网。 目建设将更好地优化 榆林市路网结构 符合 按照“提速北部,突破中部,开发南部”的策略,综 本项目为省道和一级 合考虑工业园区、城镇化发展以及农业园区建设的需 公路连接线项目,项 求,积极构筑“四横四纵”的 8 条综合运输通道,改 目的建设,将完善横 造提升公共交通线路,形成城乡一体、辐射周边、高 山区路网结构,提高 效便捷的综合运输网络。 重点提升一批对外交通通道。 对外交通水平 符合 项目为省道和一级公 《横山区 路连接线项目,项目 14 年全区交通水利用地 2589.6 公顷,占建设用地面 土地利用 区土地利用规划主要 积的 20.1%。调整后规划 2020 年交通水利用地面积 总体规划》 为耕地、自然保留地, 符合 控制在 2752.1 公顷,比重调整为 19.5%。规划期间, (2006~ 项目已取得榆林市国 交通水利用地净增加 162.5 公顷。 2020 年) 土资源局横山分局的 用地预审意见 《长城保 长城保护范围内不得进行建设工程或者爆破、钻探、 经与建设单位沟通, 符合 护总体规 挖掘等作业。因特殊情况需要在保护范围内进行建设 对项目项目选线进行 划》 工程或者爆破、钻探、挖掘等作业的,必须保证长城 了调整,尽量避让了 文物本体安全,并应当遵守《中华人民共和国文物保 长城。调整之后的线 护法》第十七条的规定。 路不涉及明长城遗址 长城建设控制地带进行工程建设,不得破坏长城的历 横山段文物保护范围 ~4~ 史风貌,并应遵守《中华人民共和国文物保护法》第 十八条和《长城保护条例》第十二条的规定。进行工 程建设应当绕过长城。无法绕过的,应当采取挖掘地 下通道的方式通过长城;无法挖掘地下通道的,应当 采取架设桥梁的方式通过长城。任何单位或者个人进 行工程建设,不得拆除、穿越、迁移长城。 及建设控制地带 3、与相关法律法规的符合性分析 本项目与《中华人民共和国自然保护区条例(2017 年修订)》、《陕西省湿地保 护条例》、《长城保护条例》等的符合性分析见表 2,项目建设符合法律法规相关要求。 表2 名称 《中华人 民共和国 自然保护 区条例》 《陕西省 湿地保护 条例》 《长城保 护条例》 项目与相关法律法规的符合性分析 内容 本项目情况 本项目在 K0+094~K0+688 在自然保护区的核心区和缓冲区内,不得建 处以路基和桥梁形式穿越自 设任何生产设施。在自然保护区的实验区内, 然保护区实验区 594m,不涉 不得建设污染环境、破坏资源或者景观的生 及核心区和缓冲区。本项目属 产设施;建设其他项目,其污染物排放不得 基础设施建设项目,非污染环 超过国家和地方规定的污染物排放标准。 境、破坏资源或者景观的生产 设施,符合自然保护区要求 开发利用天然湿地资源应当按照湿地保护规 本项目不破坏湿地生态系统 划进行,不得破坏湿地生态系统的基本功能, 的基本功能,已取得陕西省林 不得破坏野生动植物栖息和生长环境;临时 业局准予行政许可决定书(见 占用湿地的,占用单位应当提出可行的湿地 附件),施工结束后尽快做好 恢复方案,并经县级以上林业行政部门核准。 湿地恢复工作 任何单位或者个人不得在长城保护总体规划 禁止工程建设的保护范围内进行工程建设。 在建设控制地带或者长城保护总体规划未禁 止工程建设的保护范围内进行工程建设,应 经与建设单位沟通,对项目项 当遵守文物保护法第十七条、第十八条的规 目选线进行了调整,尽量避让 定。 了长城。调整之后的线路不涉 进行工程建设应当绕过长城。无法绕过的, 及明长城遗址横山段文物保 护范围及建设控制地带。 应当采取挖掘地下通道的方式通过长城;无 法挖掘地下通道的,应当采取架设桥梁的方 式通过长城。任何单位或者个人进行工程建 设,不得拆除、穿越、迁移长城。 禁止在长城上从事下列活动: (一)取土、取砖(石)或者种植作物; (二)刻划、涂污; 经与建设单位沟通,对项目项 (三)架设、安装与长城保护无关的设施、 目选线进行了调整,尽量避让 设备; (四)驾驶交通工具,或者利用交通工具等 了长城。调整之后的线路不涉 跨越长城; 及明长城遗址横山段文物保 (五)展示可能损坏长城的器具; 护范围及建设控制地带。 (六)有组织地在未辟为参观游览区的长城 段落举行活动; (七)文物保护法禁止的其他活动。 4、与 “一张图”控制线检测报告符合性分析 ~5~ 分析 符合 符合 符合 符合 本项目与榆林市投资项目选址“一张图”控制线检测报告2019(813)号符合性分 析见表3。除与林业、国土部门分别对接林业、土地手续外,其余均符合控制线相关要 求。 表3 项目名称 榆靖公路 横山区陈 圪堵连接 线项目 与“一张图”控制线检测报告相符性分析 控制线名称 检测结果及意见 符合性分析 土地利用总体规划 建议与国土部门对接 已取得榆林市国土资源 局横山分局的用地预审 意见 城镇总体规划 符合 符合 产业园区总体规划 / / 林地保护利用规划 建议与林业部门对接 陕西省林业局同意项目 在陕西无定河湿地省级 自然保护区实验区建设 (见附件),其余林地手 续正在与林业部门对接 生态红线 符合 符合 符合 符合 / / / / 符合 符合 符合 符合 以实地踏勘结果为准 以实地踏勘结果为准 文物保护紫线(县级以上保护单 位) 危险化学品企业外部安全防护 距离控制线 河道规划治导线 基础设施廊道控制线 (电力类) 基础设施廊道控制线 (长输管线类) 基础设施廊道控制线 (交通类) 5、选线合理性分析 ⑴ 项目涉及陕西无定河湿地省级自然保护区实验区,不涉及风景名胜区、饮用水 水源保护区等其他环境敏感区,项目已取得陕西省林业局同意项目在陕西无定河湿地省 级自然保护区实验区建设的函; ⑵ 项目对选线进行了优化调整,调整后的线路不涉及明长城遗址横山段文物保护 范围及建设控制地带,避让了明长城遗址。 ⑶ 项目位于榆林市横山区境内,为新建二级公路项目,2018年8月14日,榆林市横 山区发展改革局以“2018-610823-48-01-040773”对项目备案。 ~6~ ⑷ 项目在设计阶段严格执行《公路环境保护设计规范》(JTG04-2010)及其有关 规范要求,走线尽量避免了占用陕西无定河湿地省级自然保护区,未占用保护区核心区 及缓冲区,选线优于比选线路。 ⑸ 项目为连接线道路,所在区域路网完善、交通便利,项目供水、排水、供电等 较完善,项目建设阶段水电均可得到保障; ⑹ 项目实施后无废水排放;废气主要是汽车尾气,为无组织排放;运营期敏感点 噪声环境不超标。项目在充分落实环评提出的各项环保措施,可满足相关标准要求。 综上,采取以上措施后,新建项目选线基本可行。 五、地理位置与交通 榆靖公路横山区陈圪堵连接线项目位于榆林市横山区境内。起点位于石马洼加油站 西侧,与 S204 省道 “Y”型平交,地理坐标 N:38.051161°,E:109.300150°;向 北 跨 越 芦 河 后 展 线 上 山 与 新 建 榆 靖 公 路 相 接 , 地 理 坐 标 N : 38.042852° , E : 109.285276°。拟建连接线为榆靖公路与 S204 省道的连接线,区域交通较为便利。地 理位置与交通图见附图 1,项目路线走向及平纵面图见附图 2。 六、工程概况 1、项目组成及建设内容 拟建项目路线全长2.152km,公路等级为二级,路基宽度12m。全线设陈圪堵大桥 390m/1座,涵洞2处,无隧道工程,不设服务区等服务设施。项目组成及建设内容见表 4。路基横断面图见附图3,项目周边环境关系见附图4。现场调查,项目大桥主体工程、 K0+825~K1+220深挖段土方工程已基本完成,约占工程总进度的36%。 表4 项目组成 名称 项目组成及建设内容一览表 工程内容 新建路线 路基工程 主体工程 路面工程 桥梁涵洞工程 挖土方 挖石方 路基土石方 填土方 弃方 浆砌片石 防护工程及排 浆砌砖 水 混凝土排水边沟 浆砌片石排水沟 沥青砼路面 大桥 涵洞 ~7~ 主要工程数量 单位 数量 m 1762 335 0 1000m3 72 263 1.031 1000m3 0.104 2972 m 105 1000m2 24.016 390/1 m/座 2 处 路线交叉 拆迁工程 其他工程 临时工程 平交口 电力设施 高压电力杆 永久占地 临时占地 护栏、示警柱、标志等安全设施 平均宽度8m,位于路基左侧 平均宽度5m 依托榆靖公路已有弃土场 依托榆靖公路已有拌合站 依托榆靖公路已有施工营地 征地 交通工程及沿线设施 施工便道 施工便桥 弃土场 拌合站 施工营地 续表4 项目组成 2 9 3.03 4.28 2.152 3000 20/1 处 根 hm2 km m m/座 / / / 项目组成及建设内容一览表 名称 工程内容 水污染防治设施 路面径流收集系统+事故应急池 绿化工程 边坡绿化、道路两侧绿化、临时 占地植被恢复 环保工程 主要工程数量 单位 数量 1套,共设置事故应急池3座, 分别为K0+000处(容积 196.47m3)、K0+688处(容 积205.19m3)、K1+410处 (容积205.19m3) km 2.152 3、主要经济技术指标 根据可研,新建项目主要经济技术指标见表 6。 表6 主要技术指标表 项目 单位 主线 公路等级 / 二级公路 路线长度 km 2.152 设计速度 km/h 40 路基宽度 m 12 行车道宽度 m 2×3.5 一般最小半径 m 135 不设超高最小半径 m 1500 最大纵坡 % 6 荷载等级 / 公路—I 级 桥涵净宽 m 大桥净 11+2*0.5 m,涵洞同路基宽。 桥涵设计洪水频率 / 大桥 1/100,其它 1/50 4、交通量 根据项目可研及《公路建设项目环境影响评价规范》(JTG B03-2006)相关规定, 项目设计交通量见表 7,车型比重构成见表 8。 表7 项目全路段交通量预测表 辆小客车/日 类型 2020 年 2026 年 2034 年 趋势交通量 2390 3198 4051 ~8~ 诱增交通量 97 92 95 小计 2487 3290 4146 表8 公路车型比重构成表 单位:% 年份 小型车 中型车 大型车 2020 19.39 15.98 64.63 2026 20.36 15.34 64.30 2034 21.38 14.73 63.90 5、路基工程 ⑴ 横断面 全线采用整体式路基,路基宽度 12m。横断面宽 12m 组成为: 0.75m(土路肩)+ 1.75m(硬路肩)+2×3.5m(行车道)+1.75m(硬路肩)+0.75m(土路肩);路面采用 满铺,宽度为 0.3 米路边石+11.4 米沥青路面+0.3 米路边石。 路基横断面见附图 3。 ⑵ 超高 行车道、路肩横坡为 2%,路基设计标高为道路中线处标高。 在圆曲线半经小于 350m 的平曲线上设置超高,超高方式采用绕中线旋转,使之各自成为独立的单相超高断面, 采用的最大超高值为 6%(积雪冰冻地区)。 6、路面工程 ⑴ 路面新建结构型式(Ⅰ型) 上面层: 4cm 中粒式沥青混凝土 (AC-16C)(SBS 改性沥青) 粘 层: SBR 改性乳化沥青 下面层: 8cm 粗粒式沥青碎石 (ATB-25) 封 层: 热沥青同步碎石封层 透 层: 高渗透乳化沥青 基 层: 36cm 二灰稳定碎石(8:17:75) 底基层: 20cm 水泥土(5%) 路 床: (回弹模量为 50MPa) ⑵ 桥面铺装(Ⅰ型) 上面层: 4cm 中粒式沥青混凝土 (AC-16C)(SBS 改性沥青) 下面层: 6cm 中粒式沥青混凝土 (AC-20) (SBS 改性沥青) 封 层: 热沥青同步碎石封层 ~9~ 路边石:路面两侧边缘采用 12 厘米厚 C25 现浇混凝土。 7、路基、路面排水系统及防护工程 ⑴ 路基路面排水 本项目用边沟收集挖方段路基范围内或流向路基范围的地面水,通过边沟、涵洞、 急流槽将路基水集中排出路基至天然沟渠。 边沟采用 C25 现浇混凝土,根据汇水面积的变化设置浅碟型、梯形。矩形等断面形 式。拦水带:在填方高度 1m 以上的路设置拦水带,防止对边坡的冲刷,拦水带采用沥 青砂,泄水口与急流槽的间距根据纵坡 30~50m 设置。 急流槽主要设置在拦水带的中间和端部,用来将集中水引出路基,路堑急流槽采用 M7.5 浆片石,边坡急流槽为与砖砌骨架护坡一致,采用 M7.5 浆砌砖。 ⑵ 防护项目 护面墙:挖方边坡上高度较大时,为了保证坡脚稳定,在第一级边坡上设置了仰斜 式护面墙,高度 6m,与边坡同高。 路堤墙:在河道填方路段,为确保填方坡脚稳定,设置 4m 高护脚墙,采用 C20 片 石混凝土砌筑,墙基础承载力不足,采用换填和砂砾加固。 骨架护坡:路堤边坡采用砖砌拱形骨架护坡固面,坡面采用 2.0×2.5 拱形,每六组 为一道,拱内采用植物绿化。 8、桥涵工程 本项目全线设陈圪堵大桥 390m/1 座,占总长度的 18.4%;设涵洞 2 处。桥梁、涵洞 具体位置见表 9、表 10。 名称 桩号 陈圪堵大桥 K0+337.00 0 表9 本项目桥梁技术指标 长度 孔数及孔径 结构形式 (m) (孔—m) 装配式预应力混凝土箱 390.0 13-30 梁 表 10 道数 (m/道) 名称 桩号 涵洞 K0+158.000 29/1 涵洞 K1+050.000 18/1 新建 本项目涵洞技术指标 孔数及孔径 结构形式 (孔—m) 钢筋混凝土板涵 1-3 备注 钢筋混凝土板涵 新建 1-3 9、交叉工程 本项目共设置平面交叉 2 处。道路交叉项目详见表 11。 表 11 备注 道路交叉项目一览表 ~10~ 新建 序号 交叉位置 K0+070.00 0 K2+152.09 2 1 2 被交路名称 被交路等级 被交路宽度 (m) 被交路路面结构 类型 交叉形式 省道 204 三级路 12 沥青路面 Y 形交叉 榆靖公路 一级路 26 沥青路面 T 形交叉 10、交通工程及沿线设施 本项目沿线设施主要包括安全服务设施、绿化设施,均为全线设置。 ⑴ 安全设施 按照《公路交通标志和标线设置规范》(JTGD82-2009),本项目设有禁令标志、 警告标志、指示标志、指路标志、公益性警示标志等。并按照《道路交通安全法》的有 关规定进行调整,增加系安全带、严禁酒后驾驶、请勿疲劳驾驶、保护环境等标志。设 置“最高限速 40km”标志。 全线设置交通标线、交通标志、百米桩、公里桩、公路界碑和护柱等安全管理设施。 在村镇段设置限速标志,与等级路平交路口两侧设突起的减速标线。平交路口除设置警 告标志外,被交叉路增设减速让行标志。高填方路段设置钢护栏,以保证行车及行人安 全。 ⑵ 绿化设施 在路线范围两侧设置行道树等绿化措施。 11、临时工程 项目临时工程主要包括施工便道、施工便桥、弃土场、拌合站及施工营地,项目不 设沥青拌合站,沥青直接外购成品。施工便桥位于道路芦河大桥下方,长 20m,施工便 道位于道路左侧,与道路伴行。 项目弃土场、拌合站及施工营地均依托榆靖公路已有设施,依托临时设施位置详见 附图 4,由附图 4 及现状调查结果可知,依托临时设施均位于陕西无定河湿地省级自然 保护区保护范围、明长城遗址横山段保护范围、芦河湿地保护范围之外,未在敏感区内 布设,且均在运行,因此,项目依托该部分临时设施可行。 七、征地、拆迁项目 1、占地 本项目全线永久占地面积为 3.03hm2、临时占地面积为 4.28hm2, 总占地面积 7.31hm2, 项目占地情况详见表 12。 表 12 项目占地情况 ~11~ 单位:hm2 占地类型 工程类别 永久占地 路基基础 施工便道 临时占地 施工便桥 合计 耕地 草地 0.56 0.85 0 1.41 2.31 3.05 0 5.36 水域及水利 设施 0.01 0.01 0.01 0.03 交通运输用 地 0.15 0.36 0 0.51 合计 3.03 4.27 0.01 7.31 2、拆迁 本项目不涉及居民房屋的拆迁。 八、路基土石方数量及取、弃土场 1、路基土石方数量 本项目路基土石方数量见表 13。 表 13 起止桩号 K0+000~K1+022 K1+022~K2+000 K2+000~K2+152 合计 路基土石方数量表 挖方 填方 土方 石方 67412. 85870.8 0 4 236128. 0 3 4587.6 13000.9 0 0 335000 0 72000 单位:m3 利用方 借方 67412. 4 0 4587.6 0 72000 0 0 0 土方 18458.4 231540. 7 13000.9 263000 弃方 石方 0 0 0 0 2、取、弃土场 本项目全线挖方 33.5×104m3 ,填方 7.2×104m3 ,不设取土场,项目弃土大部分外售 当地农民使用,剩余部分(约 78900m3)外运弃土场,弃土场依托榆靖公路现有弃土场, 弃土场位置详见附图 7。 九、评价时段及项目投资 1、评价时段 ⑴ 施工期:项目计划于 2019 年 7 月开工建设,预计 2019 年 12 月施工结束,施工 期约 6 个月。施工人员按 100 人计。 ⑵ 运营期:近期 2020 年,中期 2026 年,远期 2034 年。 2、项目投资 本项目总投资 4849.14 万元,其中环保投资 124 万元,占总投资的 2.56%。资金全 部由政府出资。 八、临时工程及施工便道 ⑴ 本项目施工所需沥青混凝土等材料均采用外购方式直接购买成品;拌合站依托 榆靖公路现有拌合站,不单独设置灰土拌合站。 ~12~ ⑵ 本项目施工营地依托榆靖公路现有施工营地,营地内只设临时停车场、露天机 修场地、施工物资临时堆棚等。 ⑶ 本项目设施工便道 1 条,长 3000m,平均宽度 8m。 九、施工方案 本项目施工项目包括路基施工、路面施工、桥涵施工和沿线设施等。 1、路基施工 路基施工严格按照《公路路基施工技术规范》(JTGF10-2006 )的有关规定进行施 工。路基土石方施工包括路基填筑和路堑开挖,不稳定土石方的处理以及清理场地,施 工中的排水、边沟、边坡的修筑等工作。路基施工前,需沿征地线开挖临时排水沟,将 开挖土堆砌于排水沟一侧,表面夯实,形成临时拦挡措施。然后对地表熟化土层进行剥 离,一般剥离深度 30cm。路基填筑及填方路基施工以机械施工为主,适当配合人工施 工的施工方案,采用分层平铺填筑,分层压实的方法施工。首先是施工前进行清表,然 后排除地表水,开挖临时排水沟、沉沙池,再用平地机和推土机进行推平,用压路机压 实、路基填筑。填土时适当加大宽度和高度,分层填土、压实,多余部分利用平地机或 其它方法铲除修整。 路基外侧加宽路段,填筑或开挖应按边坡分级逐级施工逐级支护,必要时增加前期 支护措施,深挖方施工时应采取合理的开挖方式,不得采用大爆破的开挖方式。 路基项目以采取机械施工为主。运距<100m 时,采用推土机铲土、运输,运距 100~200m 时,采用铲运机铲土、运输,运距>200m 时,采用装载机配合自卸汽车挖 运土方。土方采用平地机整平,光轮或振动式压路机碾压。 2、路面施工 路面施工严格按照《公路路面基层施工技术规范》(JTJ034-2015)的有关规定,路 面项目采用机械化施工,为保证路面各结构层的强度具有足够的强度和稳定性,底基层 采用稳定土拌和机,无机结合料稳定碎石基层采用专用拌合设备厂拌,摊铺机摊铺。 3、桥涵施工 本项目施工中尽可能采用标准跨径桥涵。标准跨径桥涵均采用预制安装法施工,进 行详细的施工监控,施工时尽可能采用真空压浆、大体积砼施工、直螺纹连接套筒等新 工艺和新技术。施工严格按《公路桥涵施工技术规范》(JTJ 041-2011)中的有关规定 执行。 ~13~ 4、交通项目、沿线设施 主体项目基本完成后,即可开展沿线设施项目的施工,沿线设施包括交通标志、安 全、管理设施等。 与本项目有关的原有污染情况及主要环境问题 本项目为新建项目,不涉及原有污染情况。 建设项目所在地自然环境社会环境简况 自然环境简况(地形、地貌、地质、气候、气象、水文、植被、生物多样性等): 1、地形地貌 横山区地处陕北黄土高原、风沙高原过渡区,地势西南高,东北低。以南部丘陵沟 壑为主,约占总面积 70%;北部为沙漠草滩区。横山区地势大致为西高东低,平均海 拔 900~1500m。地貌以无定河和芦河为界,分为北部风沙草滩区和南部丘陵沟壑区两 大部分。 项目区地貌单元属北部沙漠草滩区和芦河河谷区,地势总体西高东低,海拔高度为 1000~1092m。 2、地质构造及地震 评价区属华北地台的鄂尔多斯地台向斜东翼—陕北斜坡上,新生界以下地层总体为 西缓倾斜的单斜构造。区内构造简单,没有较大的褶皱与断裂,地层平缓,断层稀少, 无褶皱和岩浆活动。 根据《中国地震动参数区划图》(GB18306-2015)附录 A《中国地震动峰值加速 度区划图》,本地区地震动峰值加速度为 0.05g,即地震烈度属℃度。 3、气候气象 由于受极地大陆冷空气团控制时间较长,海洋热带暖气团影响时间较短,寒季略长 于热季,富日照,少降水,多风沙,四季分明,属典型的温带大陆性季风半干旱草原性 气候,冬长夏短,日温差较大,春季多风沙。横山区气象要素统计表见表 14。 表 14 气象要素 横山区气象要素统计表 单位 ~14~ 数值 hPa ℃ ℃ ℃ % mm mm m/s m/s / ℃ ℃ ℃ cm cm 平均气压 年平均 极端最高 极端最低 气温 平均相对湿度 年平均降水量 年平均蒸发量 风速 地面温度 冻土深度 平均 最大 最多风向 平均 极端最高 极端最低 标准冻深 最大冻深 891.6 8.9 38.6 -27.8 51 352.2 2064.9 2.6 25.7 NW 10.7 68.7 -34.9 107.7 130 4、水文 项目区属无定河流域芦河水系。芦河,古称圁水,发源于靖边白于山北坡,由靖边 木瓜沟入境纳阳小川河、古水河等自西南向北流于区境西部至石码坬注入无定河,区内 流程 55km。据横山水文站观测,1957~1971 年平均流量 3.52m3/s(最大 5.46,最小 2.66);1972~1985 年平均流量 1.65 m3/s (最大 2.29,最小 1.18)。1964 年 7 月最大洪水 出现时流量 472 m3/s,水位 96.52m,1983 年出现枯水时间流量为零。在县城流过时正 常河宽 8m,水深 0.4m,境内平均比降每千米 2.96m。1957~1971 年平均输沙量 576× 104t,1978 年以来年输沙量减为 366×104t,水温与无定河相似,水质为重碳酸盏水(钠 钙型)。 5、土壤 项目区土壤主要分为两大类,即风沙土类和黄土性土类。无定河以北以风沙土类为 主,无定河滩地的中心部位多为沼泽土、水稻土、潮土类,围绕中心的四周是淤土类。 无定河以南地区,则以黄土性土壤为主,零星出现红土类、黑垆土类和风沙土类。 6、动、植物 ⑴ 动物 横山处于古北界蒙新区与华北区交汇地带。野生动物有野兔、黄鼠狼、黄羊、田鼠、 喜鹊、麻雀、斑鸠、乌鸦、雁、 紫燕、黄水鸭、猫头鹰等。饲养动物有羊、牛、驴、 骡、马、猪、兔、狗、猫、鸭、鸡等。 项目工程区域位于陕西无定河湿地省级自然保护区西南侧,其中 594m 位于自然保 护区实验区。自然保护区内主要有 7 目 16 科 70 余种湿地鸟类,另有少量两栖爬行类、 ~15~ 兽类分布,主要两栖爬行类有中华蟾蜍、黄脊游蛇等 3 目 4 科 6 种,兽类有水獭、水麝 鼩等 2 目 2 科 2 种。 工程区域属于保护区的边缘地段,处在居民区,人流车流密集,该范围内野生动物 资源并不丰富,活动的野生动物的主要优势类群有:鱼类中的鲤鱼、花鲢、鲫鱼;中华 蟾蜍、黑斑侧褟蛙,爬行动物黄脊游蛇、赤链蛇等;鸟类中沙燕、喜鹊、乌鸦、短趾沙 百灵、麻雀、环颈雉、毛腿沙鸡及麻雀等;兽类中的跳鼠属的一些物种、中华鼢鼠、大 仓鼠及草兔等。 ⑵ 植物 横山区由于气候干旱波动,植被呈退化趋势。全县乔灌树种 27 科、37 属、54 种, 多属人工栽培,优势种主要有柠条、沙柳、旱柳、杨树等,经济林有枣树、苹果树、桃 树、葡萄等;牧草种类有 45 科、214 种,主要有紫花苜蓿、沙打旺、草木栖等。野生 优良牧草主要有:白草、冰草、寸草、芦苇、沙篷、狗尾草、沙蒿等。 项目工程区域位于陕西无定河湿地省级自然保护区西南侧,其中 594m 位于自然保 护区实验区,自然保护区内主要有湿地植物 29 科 43 属 180 余种,主要植物群系有:芦 苇群系、菖蒲群系、水烛群系、华扁穗草群系、藨草群系等。 工程区域属于保护区的边缘地段,拟建道路两侧现状人类活动频繁,受人类活动影 响,湿地植被已大多被破坏,500m 范围内主要植物资源有:乔木树种小叶杨、旱柳、 樟子松;灌木树种沙蒿、沙柳、紫穗槐、柽柳等;草本植物黄蒿、长芒草、狗尾草、芦 苇、灰绿藜、碱蓬、西伯利亚蓼、浮萍、茨藻等。植物种类都属于保护区的普通种,在 其它区域都有广泛分布。占地区域未发现国家及省级重点保护野生植物。 7、文物保护单位 项目 K1+670~K2+037 段邻近明长城遗址横山段,明长城明长城遗址横山段位于榆 林市横山区境内,根据 2017 年 4 月 18 日下发的《陕西省人民政府关于公布陕西境内长 城为省级文物保护单位的通知》(经陕政发〔2017〕16 号),明长城遗址横山段确立 为陕西省级文物保护单位,其分布范围为:横山区波罗镇、横山街道办事处、雷龙湾镇、 赵石畔镇、塔湾镇、白界镇、党岔镇、响水镇。保护范围为长城墙体遗址本体外延 50m,建设控制地带范围为保护范围外延 100m。 经与建设单位沟通,对项目项目选线进行了调整,尽量避让了长城。调整之后的线 路不涉及明长城遗址横山段文物保护范围及建设控制地带。 ~16~ 8、陕西无定河湿地省级自然保护区 陕西无定河湿地省级自然保护区,于 2009 年 12 月由陕西省人民政府批复成立,是 以保护湿地珍稀水禽及湿地生态系统为主的自然保护区。自然保护区的主要保护对象是 保护区范围内的河流湿地生态系统及生物多样性,主要包括: ⑴ 保护区范围内的河漫滩涂、河流水体、河心洲、无定河与榆溪河交汇处形成的 河流三角洲; ⑵ 保护区内的天然和人工建造的各种景观; ⑶ 保护区内的生物资源,尤其是珍稀水禽及其栖息环境。 陕西无定河湿地省级自然保护区内部功能区划分为核心区、缓冲区和实验区三个功 能区,总面积 11489.60hm2,自然保护区详细情况详见报告生态专章。 项目道路连接线工程在 K0+094~K0+688 处以路基和桥梁形式穿越该保护区实验 区 594m,道路与保护区位置关系详见附图 6。 社会环境简况(社会经济结构、教育、文化、文物保护等): 根据《建设项目环境影响评价技术导则 总纲》(HJ2.1-2016)删除了社会环境现 状调查与评价相关内容,本报告不再做社会环境简况调查。 ~17~ 环境质量现状 建设项目所在地区环境质量现状及主要环境问题(环境空气、地面水、地下水、声环境、 生态环境等): 一、环境空气质量现状 根据《环境影响评价技术导则 大气环境》(HJ 2.2-2018),环境空气质量现状可 优先采用国家或地方生态环境主管部门公开发布的评价基准年 1 年的环境质量公告或 环境质量报告中的数据或结论。 根据《环境影响评价技术导则-大气环境》(HJ 2.2-2018)6.2.1 中“基本污染物环 境质量现状数据采用评价范围内国家或地方环境质量监测网中评价基准年连续 1 年的 监测数据”,本项目基本污染物环境质量现状数据引用“2018 年陕西省环境质量公报” 中相关数据,区域空气质量现状评价见表 15。 表 15 年评价指标 年平均 质量浓度 2018 年横山区城区环境空气质量监测结果统计表 污染物 现状浓度均值(ug/m³) 标准值(ug/m³) 达标情况 PM10 64 70 达标 PM2.5 37 35 不达标 SO2 54 60 达标 NO2 24 40 达标 CO 2.6 4 达标 O3 162 160 不达标 ~18~ 横山区 2018 年 1~12 月的空气质量状况较好,其中 PM2.5、O3 的年均值均超过《环 境空气质量标准》(GB3095-2012)中二级标准规定的浓度限值。 综上,横山区为环境空气质量不达标区,不达标因子为 PM2.5、O3。 二、地表水环境质量现状 本次地表水采用 2019 年 1 季度横山区集中式饮用水水源地水质状况报告和靖边县 2018 年第二季度芦河断面水质监测数据,监测断面位置见表 16,监测断面布设见附图 4,地表水水质监测结果见表 17。 表 16 地表水环境质量监测断面位置 监测断面 编号 监测位置 地表水体 与项目位置 1# 王圪堵水源地监测断面 无定河 WNW,4.7km 2# 芦河河口庙靖边出境监测断面 芦河 SSW,45.5km 表 17 监测 断面 1#监 测断面 2#监 测断 面 地表水水质监测结果表 监测项目 《地表水环境质量标准》 (GB3838-2002)表 1 的基本 项目(23 项)、表 2 的补充项 目(5 项)、表 3 的优选特定 项目(33 项)共 61 项 pH COD(mg/L) 氨氮(mg/L) 石油类(mg/L) 溶解氧(mg/L) 单位:mg/L(PH 值无量纲) 最大超 监测值 标准 标倍数 / 达标 8.41 9 0.36 0.01ND 5.1 / / / / / 《地表水环境质量 标准》 (GB3838-2002)℃ 类 6~9 20 1.0 0.05 5 监测结果表明:1#监测断面各项监测指标均达标,达标率 100%;2#监测断面仅 溶解氧超标,最大超标倍数为 0.02;其余监测因子均满足《地表水环境质量标准》 (GB3838-2002)中Ⅲ类标准限值。 三、声环境质量现状 本次声环境质量现状采用现场实测。评价范围内的主要声环境敏感点涉及 5 处村 庄。本次监测根据“以点代线”的原则,尽量均匀布点、兼顾各类不同声功能区,选 择处于不同路段、不同环境状况下的敏感点进行现状监测。2019 年 5 月 24 日~2019 年 5 月 26 日,我公司委托西安志诚辐射环境检测有限公司对本项目 7 个环境噪声敏感 ~19~ 点进行监测。监测结果具体见声环境影响评价专题。 环境监测结果表明,2 类声功能区中各敏感点昼间噪声值为 34dB(A)~48dB (A ),夜间噪声值为 34dB (A )~42dB (A ),均满足《声环境质量标准》 (GB3096-2008)中 2 类标准;4a 类声功能区中各敏感点昼间噪声值为 51dB(A)~ 64dB(A),夜间噪声值为 47dB(A)~53dB(A),均满足《声环境质量标准》 (GB3096-2008)中 4a 类标准。项目所在区域声环境现状良好。 四、主要环境问题 本项目基本污染物环境质量现状数据引用“2018 年陕西省环境质量公报”中相 关数据,横山区 2018 年 1~12 月的空气质量状况较好,但其中 PM2.5、O3 的年均值均 超过《环境空气质量标准》(GB3095-2012)中二级标准规定的浓度限值,项目所在 区域判定为不达标区。 项目所在芦河监测断面溶解氧超标,最大超标倍数为 0.02。 ~20~ 主要环境保护目标(列出名单及保护级别): 现场调查,本项目涉及陕西无定河湿地省级自然保护区实验区,不涉及风景名胜 区、饮用水水源保护区等其他环境敏感区,环境保护目标按环境要素划分见表18、表 19。 根据现场调查,项目周边500m范围内原有鸟类观测塔1处,榆靖公路修建时已对 其进行迁移,迁移至保护区中部,距离项目直线距离约4.7km。除此处观测台之外,项 目周边500m范围内无其他鸟类观测台或监测点,项目周边敏感目标分布见附图4。 表 18 保护对象 环境 要素 环 境 空 气 声 环 境 居民点/单位 石马坬农场 石马坬分场 石马坬农场 陈圪堵分场 吴家沟村 边墙壕村 魏墙村 户数 北侧 南侧 南侧 14 16 14 西侧 12 西侧 东侧 西侧 1 3 22 表 19 环境空气及噪声保护目标表 首排距红 距房屋高差范 保护 线/中心线 保护目标 围(m) 内容 人数 距离(m) 56 5/8.75 0 《环境空气质量标准》 64 5/8.75 0 (GB3095-2012)及 56 50/53.75 5 人群 其 2018 年修改单中 32.5/36.2 健康 二级标准 24 -6 5 声环境 《声环境质量标准》 4 13/16.75 0 (GB3096-2008)2 12 15/18.75 0 类 44 45/48.75 0 水环境及生态环境保护目标表 环境 要素 保护对象 位置关系 地表水 芦河 跨越,不设水中墩 保护内容 《地表水环境质量标 地表水环境 准》 (GB3838-2002) Ⅲ类标准 K0+094~K0+688 处以路基和 桥梁形式穿越自然保护区实验区 省级湿地自 陕西无定河湿地省级自 594m,占用保护区实验区面积 然保护区实 然保护区实验区 2.7178 公顷(永久性占地面积 验区 0.2795 公顷) 本项目 K1+670~K2+037 段邻 生态 近明长城遗址横山段(其中文物 环境 保护范围:长城墙体遗址本体外 延 50m;建设控制地带:文物保 长城 文物遗址 护范围外延 100m),距离明长 城遗址最近约 160m,不涉及明 长城遗址横山段的文物保护范围 及建设控制地带 ~21~ 保护目标 生态环境 评价适用标准 1、环境空气 环境空气质量执行《环境空气质量标准》(GB 3095-2012)及其 2018 年修 改单中的二级标准(见表 20)。 表 20 序号 1 2 2 3 4 5 《环境空气质量标准》(GB 3095-2012)及其 2018 年修改单 污染物项目 平均时间 二级浓度限值 单位 PM10 150 24 小时平均 PM2.5 75 24 小时平均 80 24 小时平均 NO2 200 1 小时平均 150 24 小时平均 μg/m3 SO2 500 1 小时平均 4000 24 小时平均 CO 10000 1 小时平均 200 1 小时平均 O3 160 日最大 8h 平均 2、地表水环境 地表水环境质量执行《地表水环境质量标准》(GB 3838-2002)中的℃类标 环 境 质 量 标 准 准(见表 21)。 表 21 序号 1 2 3 4 5 《地表水环境质量标准》(GB 3838-2002) 项目 ℃类标准值 pH 值 6~9 COD ≤20 ≤1.0 氨氮 ≤0.05 石油类 ≤5.0 溶解氧 单位 无量纲 mg/L 3、声环境 声环境质量执行《声环境质量标准》(GB 3096-2008)2 类功能区标准, 临路侧执行 4a 类、4b 类标准。(见表 22) 表 22 声环境功能区类别 2类 4a 类 4b 类 《声环境质量标准》(GB 3096-2008) 时段 昼间 夜间 60 50 70 55 70 60 单位 dB(A) dB(A) dB(A) 4、生态环境 生态环境执行《土壤环境质量建设用地土壤污染风险管控标准(试行)》 (GB 36600-2018)第二类用地标准。 ~22~ 1、废气 施工期扬尘执行《施工场界扬尘排放限值》(DB 61/1078-2017)表 1 施工 场界扬尘(总悬浮颗粒物)浓度限值(见表 23);其他废气排放执行《大气污 染物综合排放标准》(GB 16297-1996)表 2 中的二级标准及无组织排放浓度监 控限值(见表 24)。 表 23 序号 污染物 1 施工扬尘 (TSP) 2 污染物 周界外浓度 最高点 拆除、土方及地基处理项目 ≤0.8 基础、主体结构及装饰项目 ≤0.7 表 24 《大气污染物综合排放标准》(GB 16297-1996) 最高允许排放速率 无组织排放监控浓度限值 最高允许排放浓 度(mg/m3) 排气筒(m) 二级 监控点 浓度(mg/m3) 120 颗粒物 污 染 物 排 放 标 准 《施工场界扬尘排放限值》(DB61/1078-2017) 小时平均浓度限值 监控点 施工阶段 (mg/m3) 75 沥青烟 15 3.5 20 5.9 30 23 15 0.18 20 0.30 30 1.3 周界外最高 浓度点 1.0 生产设备不得有明显的无组 织排放存在 2、废水 本工程不产生废水,废水零排放。 3、噪声 施工噪声执行《建筑施工场界环境噪声排放标准》(GB 12523-2011)中噪 声限值标准(见表 25)。 表 25 建筑施工场界环境噪声排放标准(GB12523-2011) 标准值(dB(A)) 标准 昼间 夜间 70 55 《建筑施工场界环境噪声排放标准》 (GB12523-2011) 4、固体废物 一般固体废物排放执行《一般工业固体废物贮存、处置场污染控制标准》 (GB 18599-2001)及修改单中规定;生活垃圾排放执行《生活垃圾填埋场污染 物控制标准》(GB16889-2008)中有关规定。 5、其他执行标准按照国家有关规定执行。 ~23~ 总 量 控 制 指 标 本项目为非生产性建设项目,废气、废水建议不申请总量控制指标。 ~24~ 建设项目项目分析 工艺流程简述(图示): 一、施工期工艺流程 1、施工工序及产污环节 本项目施工包括道路路基、路面、排水防护、桥涵项目等;桥涵施工包括基础开挖、 梁体施工、桥面施工等,具体施工工艺如下: 测量放样 不合格 基坑开挖排水 废水 基底检查 基础换填及基础养护 钢筋加工及安装 台基养护 噪声 桥涵浇筑 图2 附属项目 弃渣 台背回填 扬尘 桥涵项目施工工艺流程图 ~25~ 固废、扬尘、噪声 水土流失 清理地表 测量防线 临时排水设施 固废、扬尘、噪声 水土流失 土石方开挖 固废、扬尘、噪声 水土流失 边坡修整 固废、扬尘、噪声 水土流失 固废、噪声 防护项目施工 基床换填 固废、扬尘、噪声 基面修整 固废、扬尘、噪声 图3 挖方路基施工工艺及产污环节流程图 施工准备 基底处理 固废、扬尘、噪声、 水土流失 分层填筑 固废、扬尘、噪声 水土流失 摊铺平整 固废、扬尘、噪声 洒水晾晒 碾压夯实 噪声 检验签证 路基修整 图4 固废、扬尘、噪声 填方路基路面施工工艺及产污环节流程图 ~26~ 基层准备 测定基准线 沥青混凝土摊铺 成品沥青 沥青烟、噪声 碾压平整 噪声 路面保护 开通放行 图5 路面项目施工工艺及产污环节流程图 2、运营工序及产污环节 公路通行 图6 交通噪声、汽车尾气、固体废物 运营期产污环节流程图 ~27~ 主要污染工序: 一、施工期 本项目施工期主要施工影响为废气、废水、噪声和固体废物。 1、废气 施工期废气主要为新建公路、桥涵等产生的无组织扬尘,施工机械和运输车辆排放 的尾气,路面施工时产生的沥青烟等。 ⑴ 施工扬尘 施工中露天堆放的需要回填的土石方,由于风力的作用下引起扬尘;土方开挖和土 方填埋、施工作业、车辆运输等会产生扬尘。施工扬尘属无组织排放,不利气象条件下, 如风速达到四级以上大风时,上述颗粒物就会扬起进入大气环境中,对周围环境空气质 量造成影响。车速越快,扬尘量越大;相同车速下,路面越脏,扬尘量越大。施工扬尘 产生的途径主要为: ① 土方的挖掘、堆放、回填和清运过程造成扬尘; ② 各种运输车辆行驶往来造成的地面扬尘。 根据国家高速公路菏泽至宝鸡联络线(G3511)陕西境合阳至铜川公路项目类比, 运输车辆产生的扬尘(一般施工路面)下风向 50m 、100m 、150m 处浓度分别为 11.625mg/m3 、9.69mg/m3 、5.093mg/m3 ,这与路面清洁程度以及车辆行驶速度有很 大关系。 ⑵ 施工机械废气 施工机械和运输车辆主要消耗柴油和汽油。排放的尾气中主要污染因子为 CO、 NOx、THC、颗粒物等污染物质。根据《环境保护实用数据手册》,载重汽车尾气主要 污染物排放浓度约为 HC(己烷计)<6.12g/m3、CO<105g/m3、NO2<1.65g/m3。本 项目施工所用机械较少、施工区较开阔,车辆排放的尾气能够较快扩散,因此本报告不 定量核算项目的废气产生量。 ⑶ 沥青烟 沥青烟主要来自沥青铺装过程,主要有 THC(总烃)、酚类和 B[a]P 等有毒物质。 摊铺时,沥青烟在 130℃挥发形成烟,但当沥青由压路机压实并经 10~20min 自然冷却 后,沥青混合料温度降至 82℃以下,沥青烟将明显减弱,待沥青基本凝固,沥青烟也随 即消失。 ~28~ 2、废水 施工期废水主要有施工生活污水和施工生产废水。 ⑴ 生活污水 项目施工期 6 个月,施工人数约 100 人,依托榆靖公路已有施工营地。参考《行 业用水定额》(陕西省地方标准 DB61/T943-2014)中“农村居民生活”用水定额(65L/ 人·d),估算生活用水量为 6.5m3/d,排水量按 80%计,则施工生活污水产生量约 5.2m3/d, 主要污染因子为 COD、氨氮。 ⑵ 砂石料冲洗废水 主要污染物为 SS,通过调查初步分析 SS 浓度可达 20000mg/L,本项目设置沉淀 池处理后综合利用,不外排。 ⑶ 机修含油污水 含泥含油污水主要来源于车辆维修、保养和机械修配冲洗废水,为间歇式排放,含 油浓度一般在 30~150mg/L。本项目设置沉淀池对机修含油废水进行收集沉淀后,经 油水分离器处理回用于施工区域洒水降尘,不外排。 3、噪声 施工期主要噪声影响为机械噪声和运输车辆噪声,详见噪声评价专题。 4、固体废物 施工期的固体废物主要旧路面剥离产生的的废弃沥青渣、建筑垃圾、油水分离器废 油和生活垃圾。 ⑴ 建筑垃圾 路线布设引起的拆迁量不大,只需迁移 9 根高压电力杆,沿途基本无筑路材料分布。 每根高压电力杆按 8t 计,则建筑垃圾产生量为 72t,可外售处理。 ⑵ 废油 油水分离器废油储存在油水分离器内,该部分废油属于危险废物,严禁在保护区内 暂存,评价要求其在榆靖公路生活营地内暂存后,定期交由资质单位处置。 ⑶ 生活垃圾 项目施工期按施工人员 100 人,参考《第一次全国污染源普查城镇生活源产排污 系数手册》,五区 5 类区(榆林市)居民生活垃圾产生量按 0.34kg/人•d 计,施工期生 活垃圾产生量约 34kg/d,总产生量约 12.41t。 ~29~ 主要固体废弃物产生量及处置措施见表26。 表 26 建设期主要固体废物产生量及处置措施 单位:t 固体废物名称 固废属性 产生量 处置量 处置措施 排放量 建筑垃圾(t) 一般工业固体废物 72 72 外售处理 0 废油 危险废物(HW08) 危废代码:900-214-08 少量 少量 定期交由资质单位 处置 0 生活垃圾(t) 生活垃圾 12.41 12.41 环卫部门清运 0 5、生态影响 项目施工期路基开挖、地表植被剥离等会对区域生态环境造成影响,项目生态影响 详见报告生态专题。 6、对文物保护单位影响 项目 K1+670~K2+037 段邻近明长城遗址横山段,该路段长 367m,距离明长城 遗址最近距离约 160m,不在明长城遗址的文物保护范围和建设控制地带内。且项目未 在文物保护范围、建设控制地带内设置施工临时设施,项目施工期对文物保护单位影响 较小。 二、运行期 1、废气 运营期大气污染物主要是行驶汽车排放的尾气,汽车排放尾气中污染物的日均排放 量可按下式估算: 1 Q j 36001 Ai Eij i 1 其中:Qj—行驶汽车在一定车速下排放的 j 种污染物源强,mg/( s·m); Ai—i 型车预测年的小时交通量,辆/h; Eij—i 型车 j 类污染物在预测年的单车排放因子,mg/辆·m。 按《公路建设项目环境影响评价规范》(JTG B03-2006)的车辆排放因子推荐值, 由本项目交通量、车型及设计车速,计算项目的小时车流量预测值见表 27、各车型预 测年单车排放因子见表 28。 表 27 道路评价年小时车流量预测值 单位:Veh/h 车型 2020 年 2026 年 2034 年 小车 11 14 18 中车 9 10 13 大车 38 43 55 ~30~ 表 28 各车型预测年单车排放因子 单车排放因子(mg/辆•m) NOX 车速(km/h) 40 CO 小车 中车 大车 小车 中车 大车 1.17 4.5 10.4 39 34.17 6.02 注:各车型污染物预测年单车排放因子来源于《公路建设项目环境影响评价规范》(JTG B03-2006 )附录 E 表 E.2.7 车辆单车排放因子推荐值 mg/(辆•m)。 由本项目交通量、车型分布及设计车速,计算出运营期道路线源主要大气污染物排 放源强见表 29,废气年排放量见表 30。 表 29 项目主要大气污染物排放源强 单位:mg/s·m 特征年 NOX 排放源强 CO 排放源强 2020 年 0.12 0.46 2026 年 0.14 0.52 2034 年 表 30 0.18 项目大气污染物排放量 0.66 单位:t/a 特征年 NOX 排放量 CO 排放量 2020 年 8.07 30.93 2026 年 9.41 34.96 2034 年 12.10 44.37 2、废水 本项目运营期无废水产生。主要污染源为路面降水径流。污染物来源于车辆排气、 有机物、重金属、车辆部件磨损、路面磨损、运输物洒落及大气降尘,主要成分为固体 物质、有无机盐等。由于污染物浓度受降雨强度、车流量、灰尘沉降量和前期干旱时间 等因素影响,因此具有一定程度的不确定性。 3、噪声 详见噪声评价专题。 4、固体废物 本项目运营期产生的固废主要有过往车辆、行人丢弃的饮料瓶、废纸、烟蒂以及落 叶等生活垃圾,垃圾随机分散产生,产生量较少。另外道路养护和维修过程中也将产生 一定数量的筑路废料。 5、生态环境 营运近期沿线植被未完全恢复,水土流失依然存在,需加强对生态绿化措施的管理 和维护。 ~31~ 项目主要污染物产生及预计排放情况 内容 排放源 (编号) 类型 大 气 污 染 物 排放浓度及排放量 NOX 2020 年、0.12mg/s·m、8.07t/a 2026 年、0.14mg/s·m、9.41t/a 2034 年、0.18mg/s·m、 12.10t/a CO 2020 年、0.46mg/s·m、 30.93t/a 2026 年、0.52mg/s·m、 34.96t/a 2034 年、0.66mg/s·m、 44.37t/a TSP 少量,无组织排放 少量,无组织排放 / / / / 道路清 扫 生活垃圾 少量 0 道路养 护 筑路垃圾 少量 0 汽车尾 气 尘 固 体 废 物 处理前产生浓度 及产生量 2020 年、0.12mg/s·m、 8.07t/a 2026 年、0.14mg/s·m、 9.41t/a 2034 年、0.18mg/s·m、 12.10t/a 2020 年、0.46mg/s·m、 30.93t/a 2026 年、0.52mg/s·m、 34.96t/a 2034 年、0.66mg/s·m、 44.37t/a 道路扬 水 污 染 物 污染物名 称 工程运营近期(2020 年),敏感点昼间噪声预测值在 37.6dB(A)~ 64.4dB(A)之间,夜间预测值在 37.2dB(A)~54.0dB(A)之间;运营中期(2026 噪 声 年),敏感点昼间噪声预测值在 37.9dB(A)~64.5dB(A)之间,夜间预测值在 37.4dB(A)~54.4dB(A)之间;运营远期(2034 年),敏感点昼间噪声预测值 在 38.5dB(A)~64.6dB(A)之间,夜间预测值在 37.7dB(A)~54.9B(A)之间。 工程运营期噪声昼夜间均不超标。 其 它 / ~32~ 主要生态影响(不够时可附另页): 本项目生态影响以施工期影响为主,施工结束后,按照规定对施工作业面进行生 态恢复,经过恢复建设后对生态环境的影响不大。详见生态环境影响专题。 环境影响分析 施工期环境影响简要分析: 一、大气环境影响分析 1、施工扬尘 项目施工期间,新建公路、桥梁等过程势必会破坏原有地表结构形成裸露地表产 生施工作业扬尘;建筑材料砂石等装卸、堆放、转运等均会产生堆场扬尘、车辆行驶 扬尘;其扬尘量的大小与施工现场条件、施工管理水平、机械化程度高低及施工季节、 时间长短,以及土质结构、天气条件等诸多因素关系密切;本项目扬尘影响时段主要 集中在土方项目施工阶段,随着土方施工活动的结束,其扬尘产生源强将得到大幅度 削减。 ⑴ 施工作业扬尘 参考某施工场地实测资料,详见表 31。施工扬尘对环境空气影响主要在下风向 200m 范围内,超标范围在下风向距离 100m 以内。现状调查,榆靖公路横山区陈圪堵 连接线两侧 200m 范围内有石马坬分场、陈圪堵分场、吴家沟村、边墙壕村、魏墙村 居民,施工扬尘会对上述居民产生一定影响。 表 31 监测点位 施工期环境空气中 TSP 监测结果 上风向 单位:mg/m3 下风向 1 号点 2 号点 3 号点 4 号点 5 号点 距尘源距离 20m 10m 50m 100m 200m 浓度值 0.244~0.269 2.176~3.435 0.856~1.491 0.416~0.513 0.250~0.258 0.8 标准值 注:参考《施工场界扬尘排放限值》(DB 61/ 1078-2017)施工扬尘(总悬浮颗粒物 TSP)小时平均浓度限值。 ⑵ 车辆行驶扬尘 ~33~ 物料运输过程车辆沿途洒落于道路上的沙、土、灰、渣和建筑垃圾,以及沉积在 道路上其它排放源排放颗粒物,经来往车辆碾压后也会导致粒径较小的颗粒物进入空 气,形成二次扬尘。据调查,一般项目施工场地内道路往往为临时道路,如不及时采 取路面硬化、道路洒水等措施,则会在施工物料、土方运输过程造成路面沉积颗粒物 的反复扬起、沉降,极易造成新的污染。 有关调查资料显示,施工场地扬尘主要产生在运输车辆行驶过程中,约占扬尘总 量的 60%,在完全干燥情况下一辆 10t 卡车通过一段长度为 1km 路面时,路面不同清 洁程度、不同行驶速度下扬尘量按经验公式计算后的路表粉尘量见表 32。 表32 路表粉尘量 车 速 不同车速和地面清洁程度汽车扬尘 0.1 0.2 0.3 2 2 (kg/m ) (kg/m ) (kg/m2) 单位:kg/辆·km 0.4 0.5 2 (kg/m ) (kg/m2) 1.0 (kg/m2) 5(km/h) 0.051 0.086 0.116 0.144 0.171 0.287 10(km/h) 0.102 0.172 0.233 0.289 0.341 0.574 15(km/h) 0.153 0.258 0.349 0.433 0.512 0.861 25(km/h) 0.255 0.429 0.582 0.722 0.854 1.436 由表 32 可知,在同样路面清洁程度条件下,车速越快扬尘量越大,而在同样车速 情况下,路面越脏,则扬尘量更大。同时在施工期间车辆行驶路面实施洒水抑尘,每 天洒水 4~5 次,可使扬尘减少 70%左右。施工场地洒水抑尘的试验结果表明实施洒 水抑尘,可有效的控制施工扬尘,可将扬尘污染距离缩小到 20~50m 范围。 因此,限速行驶及保持路面清洁,适当洒水是减少汽车扬尘的有效手段,同时对 出入工地车辆必须加强管理,在采取以上防扬尘措施的情况下,可有效降低扬尘对周 围环境的影响。 ⑶ 堆场扬尘 堆场扬尘主要是道路项目施工时部分建筑材料及弃土场需露天堆放产生的。砂石 料、弃土堆存过程中在大风天气下极易起尘,使得堆存场所下风向环境空气中悬浮颗 粒物浓度增加,从而对堆存场所下风向环境空气质量造成一定的影响。根据已有资料 分析,在大风天气下砂石料起尘对下风向环境空气质量的影响范围约为 200m,会给此 范围内的环境保护目标造成不利影响。另外,部分施工作业点表层土壤需人工开挖后 临时堆放,在其干燥又有风的情况下也会产生扬尘。 起尘风速与粒径和含水率有关,减少露天堆放和保证一定的含水率及减少裸露地 面可有效减少风力起尘的影响。因此本项目在施工过程中,应将建筑材料堆场设置在 ~34~ 距环境敏感点较远的地方,并且苫盖帆布尽量将起尘量降到最低,从而减少其对周围 环境空气质量的影响。 2、施工机械废气 施工机械废气包括施工机械废气和运输车辆废气。施工机械废气中含有的污染物 主要是 NOX、CO、THC 等,其产生量及废气中污染物浓度视其使用频率及发动机对 燃料的燃烧情况而异。施工机械废气属低架点源无组织排放性质,具有间断性产生、 产生量较小、产生点相对分散、易被稀释扩散等特点,由于项目所在地较空旷、且产 生量不大,影响范围有限,对环境影响较小。 3、沥青烟影响分析 本项目路面采用沥青混凝土铺装,铺设过程中会产生沥青烟气。沥青烟气中主要 的有毒有害物质是 THC、酚和 3,4-苯并芘。据有关资料,在风速介于 2~3m/s 之间 时,沥青铺浇路面时所排放的烟气污染物影响距离约为下风向 100m 左右,因此,新 建道路路沥青混凝土摊铺过程中对区域环境产生的影响不大。 4、拌合站产生的扬尘污染 拌合施工工艺基本上可以分为两种:路拌和站拌,两种拌合方式都会产生扬尘。 路拌引起的扬尘污染随施工地点的迁移而移动,污染面较窄,但纵向受污染范围较大, 影响范围一般集中在下风向 50m 的条带范围内,且灰土中的石灰成分可能会对路旁农 作物的表面形成灼伤;而站拌引起的粉尘污染则集中在拌合站周围,对拌合站附近的 影响量较大、面也较广,其影响范围可达下风向 150m。 项目拌合站依托榆靖公路已有拌合站进行,拌合站位于项目 K1+850 右侧。根据 有关测试结果,在拌合站下风向 50m 处大气中 TSP 浓度 8.849mg/m3 ,100m 时为 1.703mg/m3,150m 时则为 0.483mg/m3,在 200m 外基本上能达到《环境空气质量标 准》(GB3095-2012)及其 2018 年修改单中二级标准的要求。 综上可知,施工扬尘对施工场界下风向 100m 之内的影响比较明显,影响范围基 本局限在施工场界 200m 之内。因此,项目施工期应控制污染源与保护目标之间的距 离,应将上述拌合站设在村庄敏感点下风向 200m 之外,从而减小施工作业对环境空 气保护目标影响。 5、扬尘污染防治措施 为了进一步改善环境空气质量,加强扬尘污染控制,本项目应严格执行《陕西省 ~35~ 大气污染防治条例》、《陕西省铁腕治霾打赢蓝天保卫战三年行动方案(2018~2020 年)》、《陕西省人民政府关于印发<陕西省全面改善城市空气质量工作方案>的通 知》、《陕西省建筑施工扬尘治理行动方案》、《榆林市人民政府关于印发<铁腕治霾 (尘)打赢蓝天保卫战三年行动方案(2018~2020 年)>的通知》中的相关规定,并 采取以下控制措施,以减缓施工扬尘对周边大气环境的影响。 ⑴ 施工组织设计中,必须制定施工现场扬尘预防治理专项方案,并指定专人负责 落实,无专项方案严禁开工。 ⑵ 工程项目部必须制定空气重污染应急预案,政府发布重污染预警时,立即启动 应急响应。遇有严重污染日时,严禁建筑工地土方作业和建筑拆除作业。 ⑶ 工程项目部必须对进场所有作业人员进行工地扬尘预防治理知识培训,未经培 训严禁上岗。 ⑷ 施工工地工程概况标志牌必须公布扬尘投诉举报电话,举报电话应包括施工企 业电话和主管部门电话。 ⑸ 在建工程施工现场必须封闭围挡施工,严禁围挡不严或敞开式施工。 ⑹ 工程开工前,施工现场出入口及场内主要道路必须硬化,其余场地必须绿化或 固化。 ⑺ 施工现场出入口必须配备车辆冲洗设施,严禁车辆带泥出场。 ⑻ 施工现场集中堆放的土方必须覆盖,严禁裸露。 ⑼ 施工现场运送土方、渣土、建筑垃圾的车辆必须封闭或遮盖,严禁沿路遗漏或 抛撒。施工现场水泥及其他粉类材料必须密闭存放或覆盖,严禁露天放置。 ⑽ 施工现场必须设置固定垃圾存放点,垃圾应分类集中堆放并覆盖,及时清运,严 禁焚烧、下埋和随意丢弃。 ⑾ 施工工地严格落实建筑工地“洒水、覆盖、硬化、冲洗、绿化、围挡”六个 100% 措施。 综上新建项目施工期的扬尘将对沿线环境空气质量产生一定的不利影响,采用经 常洒水抑尘、运输筑路材料的车辆加盖棚布、料场远离居民点并掩盖等措施,可有效 控制其不利影响。 二、水环境影响分析 1、生活污水影响 ~36~ 项目施工期约 6 个月,生活污水产生量约 6.5m3/d,项目施工营地依托榆靖公路已 有施工营地,营地内设防渗旱厕,定期清掏作农肥,生活污水用于场地洒水。 2、施工生产废水影响 施工生产废水包括设备冲洗废水和机械维修废水。冲洗废水污染物为 SS,通过调 查初步分析 SS 浓度可达 20000mg/L;施工机械维修、保养和机械修配冲洗废水为间 歇式排放,含油浓度一般在 30~150mg/L。本项目设置沉淀池对机修含油废水进行收 集沉淀后,经油水分离器处理回用于施工区域洒水降尘,不外排。 3、桥涵施工对水环境影响 本项目桥涵施工已完成,现场调查,未发现对水环境影响的遗留问题,项目桥涵 施工对沿线河流水体影响不大。 4、建筑材料运输与堆放对水环境影响 施工过程中建筑材料的运输、路基的填筑、弃渣等均会引起扬尘,这些尘埃会随 风飘落到沿线河流的水体中,对水体产生一定的影响。此外,沥青、油料、化学品物 质等施工材料如保管不善,被雨水冲刷进入水体将会产生水环境污染,引起河水悬浮 物偏高和沥青质污染。因此,施工单位应选择远离河流的建筑材料堆放场地,周边应 无汇入支流的空旷地,堆放期间应加盖篷布,减少扬尘。同时应该注意对路基及时压 实,避免冲蚀;路面施工时应防止雨水冲刷,避免将沥青废渣冲入沿线河流。 5、拌合站生产废水影响分析 灰土拌合站主要用于路面项目基层水泥稳定碎石的拌合,在搅拌过程中会有废水 产生,其中以料罐的冲洗废水为主,产生量约0.5m3/次。 拌合站生产废水排放特点为悬浮物浓度高、水量小、间歇集中排放,生产废水偏 碱性,因此应设置自然沉淀池对该废水澄清沉淀后综合利用,不外排,对水环境影响 较小。 6、水环境防治措施 ⑴ 在两侧阶地起伏较大的沿河、沟道路段,开挖路基的施工过程中,对可能产生 雨水地面径流处,应设置临时沉淀池,以减少水土流失。必要时沉淀池的出水一侧应 有土工布围栏。待路建成后,将土沉淀池推平,绿化或复垦。 ⑵ 施工过程中应避开雨季在枯水期施工,桥墩挖掘中挖出的泥浆不得排入河流、 沟道中,应设临时沉淀池沉淀处理,处理后废水与其他施工生产废水一并处理后回用, ~37~ 底泥及钻井废渣定期清理后运往建筑垃圾填埋场填埋。 ⑶ 施工时应避免将废渣、废油、废水等排入水体。施工作业完毕后,要清理施工 现场,以防施工废料等随雨水进入河中,并加强对施工机械与施工材料的现场管理。 ⑷ 施工期对路基及时压实,避免冲蚀。在路面施工时,首先避免雨期施工造成沥 青废渣,再则施工中及时碾铺,防止冲刷,严禁将沥青渣冲入河流。 ⑸ 施工材料如沥青、油料、化学品应远离河道堆放,并应备有临时遮挡的帆布, 防止大风暴雨冲刷而进入水体。 ⑹ 施工料场、弃土场、水泥混凝土拌合站生产废水应根据废水特性采用沉淀池及 油水分离等措施处理后回用,不外排。 ⑺ 禁止将弃土场、水泥混凝土拌合站设置在河道范围内。 三、施工噪声影响分析 详见声环境影响专题。 四、施工固体废物影响分析 施工期的固体废物主要为建筑垃圾、油水分离器废油和生活垃圾。本项目建筑垃 圾运往指定的建筑垃圾填埋场;油水分离器废油储存在油水分离器内,定期交由资质 单位处置;施工期生活垃圾纳入县城垃圾清运系统。采取以上措施后,施工期固体废 物对环境影响较小。 五、生态环境影响 详见生态环境影响专题。 六、文物影响分析 本项目 K1+670~K2+037 段邻近明长城遗址横山段,距离遗址最近距离约 160m, 施工期对遗址的主要影响为施工机械振动对遗址的影响。施工过程中主要振动机械有 振动式压路机、钻孔机、平地机等,本工程施工时间短,且距离遗址有一定的距离, 在采取使用低振动及噪声机械和相应的减振措施后,对明长城遗址的振动影响较小。 工程建设应按照《中华人民共和国文物保护法》、《陕西省文物保护条例》,避 免或减缓工程对沿线文物资源的影响,在施工过程中还应做到以下方面: ⑴ 文物附近施工建设过程中,应严格按照国家法律、法规、标准、环评报告表及 相关文件进行施工。 ⑵ 在文物保护单位附近强振动施工应对施工机械采取相应的减振措施,减轻振动 ~38~ 对长城遗址的影响。 ⑶ 在长城遗址路段施工,应严格控制临时占地范围,禁止在文物保护范围及建设 控制地带内设置临时占地。 ⑷ 施工期在文物附近设置保护标志,严禁施工人员破坏文物,保证文物的完整性。 落实以上文物保护措施条件下,施工建设对明长城遗址横山段文物保护单位影响 较小。工程在建设过程中有可能遇到地下未发掘的文物古迹,因此建议加强施工期的 施工监理制度,如果遇到地下文物,应立即停止施工,并派专人护管,同时向当地文 物行政部门汇报,待文物得到妥善处理后再恢复施工。 运行期环境影响分析: 一、大气环境影响分析 一般来讲,敏感点受汽车尾气中的 CO、NOX 污染的程度与汽车尾气排放量、气 象条件有关,同时还与敏感点同路之间水平距离有较大关系,即交通量越大,污染物 排放量越大;相对距离路越近,污染物浓度越高;风速越小,越不利于扩散,污染物 浓度越高;敏感建筑处在道路下风向时,其影响程度越大。 道路为开放式的广域扩散空间,且单辆汽车为移动式污染源,整个道路可看作很 长路段的线状污染源,汽车尾气相对于长路段来说,扩散至道路两侧一定距离的敏感 点处的 CO、NOX 浓度较低,一般在道路两侧 20m 处均可达到环境空气质量二级标准 浓度,汽车尾气对路侧敏感点的影响小。 二、水环境影响分析 本项目不建设收费站、服务区等服务设施,运营期水环境影响主要来自于降水过 程造成的道路路面径流。 道路路面径流是具有单一地表使用功能的地表径流,所含污染物与车辆运输及周 围环境状况有关,污染物来源于车辆排气、车辆部件磨损、路面磨损、运输物洒落及 大气降尘,主要成分为固体物质、有机物、重金属、无机盐等。影响路面径流污染强 度的因素很多,主要有降雨量、降雨间隔时间、路面污染物沉降量(与运输货物种类 及数量有关)等。 ~39~ 公路路面雨水径流的特点是随降雨间歇性排放,评价要求跨越无定河湿地自然保 护区段桥梁建设桥面径流收集系统及雨水收集池,桥面雨水径流排入雨水收集池;路 基段根据地形建设雨水收集池,路面径流不排入芦河,对芦河水质影响小。 三、声环境影响分析 具体详见声环境影响专题。 根据噪声敏感点预测结果,对沿线环境敏感点在运营近、中、远期的具体评价如 下: ⑴ 工程运营近期(2020 年),敏感点昼间噪声预测值在 37.6dB(A)~64.4dB(A) 之间,夜间预测值在 37.2dB(A)~54.0dB(A)之间;运营中期(2026 年),敏感点昼间 噪声预测值在 37.9dB(A)~64.5dB(A)之间,夜间预测值在 37.4dB(A)~54.4dB(A)之间; 运营远期(2034 年),敏感点昼间噪声预测值在 38.5dB(A)~64.6dB(A)之间,夜间预 测值在 37.7dB(A)~54.9B(A)之间。 根据运营期噪声预测结果,本工程运营期昼夜间均不超标。 ⑵ 项目运行后,运营近期(2020 年),沿线敏感点昼夜间环境噪声值与背景值 最大增量为 5.7dB(A);运营中期(2026 年),最大增长量为 6.2dB(A);运营远期(2034 年),最大增长量为 6.9dB(A)。 ⑶ 通过计算预测出的大型车的车速较小,实际运营阶段,大型车的实际车速可能 会比预测车速大且鸣笛较频繁,因此,应该在预测结果的基础上结合实际情况考虑一 定噪声增加量,并在上措施时考虑到一定的噪声增大的因素,以保证实际运营中噪声 能达标。 四、固体废物环境影响分析 运行期固体废物主要为司乘人员、行人等抛洒丢弃的生活垃圾,产生量较少。建 议对经过道路的司乘人员、行人进行环保教育,树立宣传标语,固体废物的收集清理 后纳入当地生活垃圾清运系统。日常维护产生的少量筑路物料由维护部门现场收集后 送指定的建筑垃圾填埋场处置。采取上述措施后,运营期产生的固体废物对环境的影 响较小。 五、生态环境影响 项目运行期生态环境影响详见生态专章。 六、环境风险影响分析 ~40~ 拟建榆靖公路横山区陈圪堵连接线沿线有陈圪堵大桥,运营期会涉及少数大型货 运车辆,石油、化肥农药等车辆,因此运营期存在一定的环境风险和事故风险。 根据国家环保部环发〔2012〕77 号文《关于进一步加强环境影响评价管理防范环 境风险的通知》和国家环境保护总局(90)环管字 057 号《关于对重大环境污染事故 隐患进行风险评价的通知》的要求,按照《建设项目环境风险评价技术导则》(HJ/T 169-2018)和《危险化学品重大危险源辨识》(GB28128-2009)的技术要求,通过风 险识别、风险分析和风险后果计算等开展环境风险评价,为项目设计和环境管理提供 资料和依据,以达到降低危险,减少危害的目的。 1、风险识别 公路运输过程中风险事故造成的影响主要是对沿线水体的影响,化学危险品的泄 漏、落水将造成水体的严重污染和农业灌溉,危险品散落于陆域,也对土地的正常使 用功能带来影响,破坏陆域的生态环境。 大量的研究成果表明,公路的水污染事故主要来源于交通事故。当公路跨过水体 或沿水域经过时,车辆发生事故将可能对水体产生污染,对敏感水体将会产生严重影 响,水污染事故类型主要有:在桥面发生交通事故,汽车连带货物坠入河流;化学危 险品的运输车辆发生交通事故后,化学危险品发生泄漏,并排入附近水体;车辆本身 携带的汽油(柴油)和机油泄漏,并排入附近水体。 公路风险事故的发生与司机有很大的关系,一般事故的发生多数是由于汽车超载 和司机疲劳驾驶导致,事故发生后又有多数司机因害怕不敢报案而延误处理,导致事 故影响范围扩大。当道路跨过水体或沿水域经过时,车辆发生事故将可能对水体产生 污染,水污染事故类型主要有: ⑴ 在桥面发生交通事故,汽车连带货物坠入河流。 ⑵ 危险品运输车辆发生交通事故后,化学危险品发生泄漏,并排入附近水体。 ⑶ 车辆本身携带的汽油(柴油)和机油泄漏,并排入附近水体。 按《物质危险性标准》、《危险化学品重大危险源辨别》(GB18218-2009)、《职 业性接触毒物危害程度分级》(GB50844-85)的相关规定,本项目建成后涉及的危险性 物质为油品及运输的化学危险品。 2、事故风险评价 由于道路运输的危险品一般为易燃、易爆、腐蚀性和有毒物品,若出现交通事故, ~41~ 将会造成较大的危害。因此,本评价分析发生危险品运输交通事故的可能性和事故出 现的概率是极其必要的。本评价主要分析在本项目跨越地表水体段出现交通事故的概 率及其危险性。危险品运输风险分析采用概率分析法,预测模式为: 6 P Qi Q1 Q2 Q3 Q4 Q5 Q6 i 1 式中:P-预测年水域路段发生化学品风险事故的概率(次/a); Q1-该地区目前车辆相撞翻车等重大交通事故的概率,(次/百万辆·km), 类比调查值取 0.2; Q2-预测年交通量,(百万辆/a);按全线最高车流量,见表 31; Q3-可比条件下,由于新项目的修通,考虑降低交通事故比重后,交通事 故发生的概率(%);可比条件下,可能降低交通事故比重通常取 1~0.5,本评价按 Q3=0.5 计算。 Q4-货车占总交通量的比例,(%);根据设计方案,取 20%; Q5-运输化学危险品车辆占货车比率,(%),取值 5%; Q6-水域路段长度,(km); 表 34 总交通量预测 单位:百万辆/年 路段名称 2020 年 2026 年 2034 年 榆靖公路横山区陈圪 堵连接线 2.59 3.43 4.32 将以上参数取值代入预测模型中,计算结果如表 35 所示。 表 35 危险货物运输车辆交通事故概率 单位:次/年 河流名称 水域路段长度(km) 2020 年 2026 年 2034 年 芦河 0.016 4.144×10-5 5.488×10-5 6.912×10-5 上述结果表明,本项目在运营期间,运输危险品车辆在所经过水体路段发生可能 引起水体污染的重大交通事故的概率较小,危险品运输车辆在本段路上出现交通事故 对水体造成事故污染的可能性较小,但运营期对沿线环境的风险事故影响是客观存在 的,且一旦事故发生,对芦河及陕西无定河湿地自然保护区的影响在短期内很难消除。 因此,为防止危险品运输的污染风险必须采取有效的预防和应急措施,防止发生事故 时将污染影响降到最低。 3、风险防范措施 ⑴ 工程措施 ~42~ ① 为避免在陈圪堵大桥发生事故时车辆直接掉入自然保护区内,应强化陈圪堵大 桥及自然保护区内路段两侧的防撞设计,采用现浇钢筋混凝土方案,高度不低于 1m, 确保满足不使发生事故的车辆坠入自然保护区的强度要求。 ② 径流收集系统 a 设计情况 项目道路工程路面纵坡为“一”字坡,起点最低,终点最高,陕西无定河湿地省 级自然保护区位于道路工程起点附近,为保障自然保护区安全,并实现拦截保护区外 径流流入保护区、将保护区内径流倒排出保护区的目的,为便于工程实施降低单做事 故应急池容量,本次拟在道路 K0+000、K0+688、K1+410 处设置三处事故应急池。 b 计算依据 路面净流、事故废水收集池容积考虑容纳降雨后 30min 的雨水估算,事故应急池 容积计算方法如下: 式中:V—事故应急池容积(m3); Ψ—径流系数,取 0.95; q—项目区 30min 的降雨强度,取 5 年重现期 22.5mm; F--汇水面积,F=L×B ,单个事故应急池控制路段长度分别为 688m 、722m、 722m,路基宽度 12m; V 泄露—事故发生时油品泄漏量,工业常用储罐 10~20m3 ,取 最大值 20m3; 计算可得,路面径流、事故废水应急池容积分别为 K0+000 处 196.47m3、K0+688 处 205.19m3、K1+410 处 205.19m3。 b 措施 建设单位应委托有资质的设计单位,设计风险事故应急回收系统。项目路面纵坡 为“一”字坡,终点处高,起点侧低,因此评价建议在道路两侧设置 PVC 防腐管,整 个路段全部布设收集管线,管线坡度随路面坡度,所有岩壁管道采用吊环管卡固定。 根据路面横坡,泄水管设置在外侧防撞墙内侧。根据相关资料进行估算,评价建议在 道路 K0+000、K0+688、K1+410 处设置三处事故应急池,位置根据路面纵坡、地形、 最高洪水位等因素考虑,应选择在高于河流最高洪水水位并位于自然保护区外部的位 置。应急池周边设防护网,防止人畜进入。应急池常开,当有事故发生时,收集初期 ~43~ 雨水及事故混合污水,并及时通知有关单位前往处理。应急池平时可用于收集初期雨 水,雨水经沉淀后,应由公路养护中心通过槽车定期抽走用于绿化,并对底泥进行清 清理。 ⑵ 管理措施 ① 在路面进出保护区位置分别设置置警示牌和应急通讯电话,注明应急通讯电话 位置和应急报警电话号码,并在电话旁标注应急报警电话号码,注明水污染事故的联 络人与其他事故的联络人。 ② 在路面进出保护区位置设置“谨慎驾驶”警示牌、车辆限速标志和事故报警电 话等字样等,提醒司机减速慢行、谨慎驾驶,禁止停靠,必要时设置减速带和固定测 速装置。 ③ 在桥梁路段施划禁止超车标线,禁止在桥梁段超车,减少因超车引发的交通事 故。限制危险货物运输车辆的过桥车速,并设置电子监控设施,对危险货物跨渠桥梁 运输的交通状况进行实时监控。 ④ 应与自然保护区保证联络,并加强联合风险应急演练,建立生态环境监测机制。 一旦发生风险事故,立即通知相关部门启动应急计划。 ⑤ 在鸟类集中觅食、越冬季节,应加强风险事故管理,避免因风险事故造成的环 境影响,对生态环境及动植物产生灾难性的破坏。 4、应急预案 为有效地做好突发性污染控制工作,必须建立突发性污染事故应急反应系统。 ⑴ 应急体系的主要内容,包括: ① 应急控制中心; ② 明确救援人员的责任; ③ 制定事故过程中的有效通信联络程序及与应急机构联络的程序; ④ 制定培训应急人员的条款; ⑤ 制定事故车辆及时撤离的程序; ⑥ 制定救援的程序; ⑦ 制定恢复水体正常功能的程序。 ⑵ 应急管理体系 重大水环境事故的污染事故应急管理的主要内容是:重大水环境事故的应急预案 ~44~ 编制,信息公开与事故通报制度的建立,及包括“环境应急响应支持系统”与“信息 发布系统”在内的计算机支持下的环境应急响应协同工作平台建设,环境应急管理政 策、法规、体制方面的能力建设。 ⑶ 应急体系程序 地表水环境风险应急体系为事故应急决策提供依据,考虑事故对敏感目标的影响, 根据影响预测结果,确定敏感目标受损程度,采取相应减轻危害的措施,尽可能使受 体不与风险因子接触。事故后应该采取相应恢复措施,并调整环境风险系统及其信息 档案,追究相应人的责任。 ⑷ 应急反应系统组成及职责 ① 应急反应指挥部。针对突发性水污染事故应成立应急总指挥部。 ② 专家系统。专家系统应由环保局、卫生局、水利局、市政管委、自来水公司、 公安局、安全委员会、建设局、电信局等多个部门的技术骨干组成。 ③ 应急监测工作组。根据污染事故的性质,应急监测组可由环保局及卫生局的监 测人员组成。应急监测工作组应包括应急监测领导小组、应急监测技术小组、应急监 测工作小组和应急监测后勤保障小组。 七、长城影响分析 本项目 K1+670~K2+037 段邻近明长城遗址横山段(其中文物保护范围:长城墙 体遗址本体外延 50m;建设控制地带:文物保护范围外延 100m)。该路段长 367m, 距离明长城遗址边界 160m,不在明长城遗址保护范围、建设控制地带内,项目施工不 会破坏长城历史风貌,对长城影响较小。 八、环保投资估算 本项目总投资 4849.14 万元,环保投资 124.0 万元,占总投资的 2.56%,详见表 36。 实施 时段 项目 准备 阶段 项目 施工 期 表 36 环保措施投资估算表 污染防治措施 建设 运行维 或设施 费用 护费用 类别 污染源或污 染物 环境 咨询 / / / / 15.0 废气 施工扬尘、 机械废气等 定期洒水、建围拦、封 闭运输等 3.0 / / 废水 施工废水 沉淀池;油水分离器 3.0 / / 噪声 75~90dB (A) 采用低噪声机械设备等 5.0 / / ~45~ 其他 费用 资金来 源 建设单 位自有 资金 建设单 位环保 专项资 金 责任 主体 建设 单位 施工 单位 固体 废物 建筑垃圾 废油 弃土 / 生态 项目 验收 阶段 项目 运营 期 运至指定的建筑垃圾填 埋场 资质单位处置 综合利用、弃土场 控制水土流失 3.0 / / 2.0 5.0 10.0 / / / / / / / / / / / 5.0 噪声 固体 废物 辅助 设施 水污 染防 治 交通噪声 生活垃圾、 养护物料 限速、禁鸣等标志 1.0 1.0 / 定期清运 2.0 2.0 / / 防撞护栏、警示牌 5.0 2.0 / 环境 管理 环境 监测 桥面径流收集系统+雨 水收集池 20.0 1.0 / 绿化及植被恢复 30.0 5.0 / 设置环保人员;建立环境管理制度 / / 2.0 详见环境管理与监测计划小节 / / 2.0 89.0 11.0 24.0 陈圪堵大桥 总投资(万元) 124.0 建设单 位自有 资金 建设 单位 建设单 位环保 专项资 金 建设 单位 / / / / 九、环境管理与监测计划 1、施工期的环境管理要求 ⑴ 基本要求 为了减少施工对环境影响,本项目施工期应进行环境监理。环境监理清单见表 37。 表 37 序 号 监理 项目 1 施工 扬尘 2 施工 废水 3 施工 噪声 施工期环境监理清单 监理内容 ①施工现场地必须进行硬化处理,有条件的采取砼地坪。 ②石灰、粉煤灰等路用粉状材料散装运输时,应采取遮盖。 ③施工场地周边设置围挡,以减少起尘量。根据天气情况, 定期对裸露的施工道路和施工场所洒水。 ④加强回填土方堆放场的管理,要制定土方表面压实、定期 喷水、覆盖等措施;建筑材料露天堆放地点尽量远离居民, 并采取洒水措施,减少扬尘产生。 ⑤易产生扬尘的物料堆置必须采取密闭、遮盖、洒水等抑尘 措施,减少露天装卸作业,严禁渣土车遗撒。 ①砂石料冲洗废水经沉淀池处理后,用于场地洒水、绿化, 不外排。机修含油废水经沉淀收集后,经油水分离器处理回 用于施工区域洒水降尘,不外排。水泥混凝土拌合站废水经 沉淀池沉淀后综合利用 ②生活污水依托现有收集设施。 ①建设单位施工过程中采用的机械设备应当符合国家规定的 建筑施工场界噪声限值。 ~46~ 监理要求 《施工场界扬尘排放 限值》 (DB61/1078-2017) 废水零排放 符合《建筑施工场界 环境噪声排放标准》 4 施工 固废 5 生态 环境 ②建筑施工过程中使用机械设备,可能产生环境噪声污染的, (GB12523-2011) 施工单位应当在开工前十五日向项目所在地的环境保护行政 主管部门申报该项目的项目名称、施工场所和期限、可能产 生的环境噪声值及所采取的环境噪声污染防治措施的情况。 ③施工期间通过加强管理,合理安排施工时间进行施工作业 ①建筑垃圾收集后堆放于指定地点,其可再生利用部分回收 售给废品站,不可再生利用部分清运到建筑垃圾填埋场,严 禁随意丢弃。 处置率 100% ②油水分离器废油在油水分离器内储存,定期交由资质单位 处置。 ③生活垃圾纳入城区垃圾清运系统。 ①减少对原地表和植被的破坏,合理利用地表剥离表土; ②设置围挡、覆盖等临时性防护措施,减少施工过程中造成 的人为扰动及产生的弃土; ③对用于后期绿化覆土的表土进行简单围挡、覆盖防尘网等 措施; ④对施工区域设置沉淀池等措施减少水土流失; ⑤项目后期的植物种植要尽量选用适合当地的品种,并考区 域虑绿化、美化效果; 水土流失治理率 >95% ⑥弃渣场、施工营地、拌和站、材料堆放场等均设置于保护 区外,在保护区内施工过程中严禁排放施工废水和生活污水; ⑦桥梁钻孔、打桩等基础施工产生的噪声较大,安排在 3~10 月之间进行施工,避开水禽的越冬栖息季节; ⑧在陈圪堵大桥附近建立保护监测站,施工期对项目产生的 生态环境影响进行动态监测; ⑨施工期加强对珍稀水禽的保护,建立应急预案,实现对水 禽的及时救助。 ⑵ 污染物排放清单及污染物排放管理要求。 本项目施工期污染物排放清单及污染物排放管理要求见表 38。 表 38 环境 要素 排放源 开挖场地 临时堆场 废气 施工机械 沥青铺装 废水 噪声 固体 废物 施工生产 区 施工机械 施工区域 污染物 施工期污染物排放清单 产生 治理措施 情况 原料堆场采取篷布遮盖及定 排放情况 扬尘 — THC、CO、NO2 — — — — — — THC(总烃) 酚类和 B[a]P 砂石料冲洗废水 — 机修含油废水 — 连续等效 A 声级 76~98 dB(A) 期洒水降尘 经沉淀池处理后用于洒水降 尘 沉淀池、油水分离器 ① 合理确定施工场界、布置 施工场地;②合理安排施工时 间;③ 加强施工管理 — 0 0 76~98 dB(A) 弃土方 263000m3 综合利用、弃土场 0 建筑垃圾 72 t 指定的建筑垃圾填埋场 0 ~47~ 废油 少量 定期交由资质单位处置 0 生活垃圾 12.41 t 环卫部门清运 0 2、运营期的环境管理要求 ⑴ 基本要求 ① 制定和实施各项环境监督管理计划; ② 建立声环境影响监测的数据档案,并定期与当地环境保护行政主管部门进行数 据沟通; ③ 经常检查环保治理设施的运行情况,及时处理出现的问题; ④ 协调配合上级环保主管部门进行的环境调查等活动; ⑤ 本项目绿化项目、环保项目等必须与本项目道路、桥梁项目同时设计、同时施 工、同时投产使用。 ⑵ 污染物排放清单及污染物排放管理要求 项目运营期污染物排放清单及污染物排放管理要求见表 39。 表 39 类别 治理 项目 运营期污染物排放清单及污染物排放管理要求表 污染防治措施 污染源位置 环保措施 数量 管理要求 《大气污染物综合排 放标准》(GB 0.43hm2 道路绿化 16297-1996)无组织 排放浓度监控限值 《声环境质量标准》 限速、禁鸣标志 配套 (GB3096-2008)2 类标准 大气 汽车尾气 沿线 噪声 交通噪声 沿线 生活垃圾 沿线 纳入当地环卫系统 处置率 100% 筑路垃圾 沿线 统一收集,运往指定的建筑 垃圾填埋场处理 处置率 100% 固体 废物 3、社会公开信息内容 根据《企业事业单位环境信息公开办法》(环保部令第 31 号)的相关要求,企业 事业单位应当建立健全本单位环境信息公开制度,指定机构负责本单位环境信息公开 日常工作。 ~48~ ⑴ 环境信息公开方式 建设单位可通过采取以下一种或者几种方式予以公开: ① 公告或者公开发行的信息专刊; ② 广播、电视、网站等新闻媒体; ③ 信息公开服务、监督热线电话; ④ 单位的资料索取点、信息公开栏、信息亭、电子屏幕等场所或者设施; ⑤ 其他便于公众及时、准确获得信息的方式。 ⑵ 环境信息公开内容 ① 基础信息,包括单位名称、组织机构代码、法定代表人、生产地址、联系方式, 以及生产经营和管理服务的主要内容、产品及规模; ② 排污信息,包括主要污染物及特征污染物的名称、排放方式、排放口数量和分 布情况、排放浓度和总量、超标情况,以及执行的污染物排放标准、核定的排放总量; ③ 防治污染设施的建设和运行情况; ④ 建设项目环境影响评价及其他环境保护行政许可情况; ⑤ 其他应当公开的环境信息。 4、日常环境管理要求 ⑴ 环境管理机构设置 环境管理的基本任务是控制污染物的排放量和避免或减轻排出污染物对环境的损 害。为了控制污染物的排放,就需要加强计划、生产、技术、质量、设备、劳动等方 面的管理,把环境管理渗透到整个企业的管理中,将环境目标与生产目标融合在一起, 以减少从生产过程中各环节排出的污染物。 按照《建设项目环境保护管理设计规定》等有关要求,建设单位应建立健全环境 管理机构与职责,加强对项目环保设施的运行管理和污染预防,应设环保专职管理人 员 1~2 人。 ⑵ 环境管理职责 ① 认真贯彻国家环境保护政策、法规,制定环保规划与环保规章制度,并实施检 查和监督。 ② 拟定环保工作计划,配合领导完成环境保护责任目标。 ③ 组织、配合有资质环境监测部门开展环境与污染源监测,落实环保项目治理方 ~49~ 案。 ④ 确保危险废物等能够按照国家规范处置。 ⑤ 执行建设项目环境影响评价制度和“三同时”制度,组织专家和有关管理部门对 项目进行竣工验收,配合领导完成环保责任目标,保证污染物达标排放。 ⑥ 建立环境保护档案,开展日常环境保护工作。 ⑦ 明确各层次职责,加强环境保护宣传教育培训和专业培训,普及环保知识,提 高员工环保意识和能力,确保实现持续改进。 ⑶ 环保投入费用保障计划 为了使污染治理措施能落到实处,评价要求: ① 环保投资必须落实,专款专用; ② 应合理安排经费,使各项环保措施都能认真得到贯彻执行; ③ 本项目竣工后,对各项环保设施要进行检查验收,保证污染防治措施安全高效 运行。 5、环保设施竣工验收内容及要求 本工程竣工后,建设单位当按照国务院环境保护行政主管部门规定的标准和程序, 对配套建设的环境保护设施进行验收,编制验收报告。严格按环境影响报告表的要求 认真落实“三同时”,明确职责,专人管理,切实搞好环境管理和监测工作,保证环 保设施的正常运行。项目建议环保竣工验收内容见表 40。 序号 污染源 1 生态环境 2 环境风险 表 40 建议环保竣工验收清单 防治措施 位置 施工临时占 临时占地恢复及水土保持措施 地 路面径流收集措施及事故池 保护区内路 警示、标志牌 段 防撞护栏 / 应急预案 验收标准 恢复原有地貌、绿化 / 制定完备的应急预案,并 将其纳入当地总体预案 之中 6、环境监测计划 为建立本项目对环境影响情况的档案,应对周围环境的影响进行监测或调查。监 测内容如下: 表 41 项目声环境定期监测计划表 序号 监测点位 监测项目 运营 期 石马坬农场石马坬分场南 侧临路第一排 敏感点噪声 ~50~ 监测时间 控制目标 2 次/年,每次 1 天, 《声环境质量标准》 昼夜各 1 次 (GB3096-2008)中 2 类、 4a 标准限值 石马坬农场石马坬分场南 侧远离道路 40m 石马坬农场石马坬分场北 侧临路第一排 石马坬农场陈圪堵分场西 侧临路第一排 吴家沟村西侧临路第一排 边墙壕村东侧临路第一排 魏墙村西侧临路第一排 榆靖公路横山区陈圪堵连 接线 表 42 方 式 卫 星 遥 感 监 测 实 地 调 查 监 测 交通噪声 1 次/年,24 小时 连续监测 项目生态监测计划表 监 测 监测内容与项目 时 间 运 监测公路两侧区域植被覆盖变化情况,可用 NDVI、植被覆盖 营 率等指标来衡量,并监测整体水土侵蚀等大尺度信息变化,明 初 确沿线区域问题,查明跟本项目建设有关的生态问题。 期 运 营 初 期 植被 生态 监测 《声环境质量标准》 (GB3096-2008)中 2 类、 4a 标准限值 主要监测公路两侧绿化带植被恢复情况,并跟建设前 的监测结果进行比较,分析恢复效果。采用样方调查 方式,重点为距离公路较近的自然保护区缓冲区和核 心区。对乔木群落,监测种类、株数、株高、胸径、 郁闭度等;对灌木群落,监测种类、株数、长势、高 度、盖度、冠径等;对草本植物,监测种类、株数、 均高、盖度、生物量。 ~51~ 监测频 次 监测机 构 监测期 4 年,每 年2年1 次 有遥感 影像释 译与处 理专业 机构 监测期 3 年,每 年1次 专业生 态监测 机构 负 责 机 构 保 护 区 管 理 站 动物 生态 监测 监测项目稳定运行后野生动物活动情况状况,并跟建 设情况进行比较,分析前后变化。采用实地调查与公 众调查相结合的方式,集中于野生动物分布较多的核 心区、缓冲区。重点调查沿线动物(以鸟类为主)的 种群,出现频率,并分析其栖息地环境变化与恢复状 况,同时调查是否出现野生动物进入公路发生交通意 外。 ~52~ 建设项目拟采取的防治措施及预期治理效果 内容 排放源 (编号) 污染物 名称 汽车尾气 CO、NOx 道路扬尘 扬尘 / / 固 体 废 物 运行车辆、行人 生活垃圾 道路维修 维修废料 噪 声 工程运营期噪声昼夜间均不超标。 类型 大 气 污 染 物 水 污 染 物 其 他 防治措施 加强交通维护管 理和区域绿化 / 纳入当地环卫系 统 维修废料运往指 定的建筑垃圾填 埋场 预期治理效果 《大气污染物综 合排放标准》 (GB 16297-1996)无 组织排放浓度监 控限值 / 处置率 100% 处置率 100% / 生态保护措施及预期效果: 本项目施工过程中严格控制施工作业,加强施工监管和宣传教育,可降低桥梁施 工对河流、植被和动物的影响,施工结束后及时清理迹地,恢复沿线植被,对生态造 成的影响将逐渐恢复。具体措施见生态环境影响专题。 结论与建议 一、结论 1、项目概况 榆靖公路横山区陈圪堵连接线项目位于陕西省榆林市横山区境内,路线全长 2.152km,公路等级为二级,路基宽度 12m。主要建设内容为大桥 390m/1 座,涵洞 2 道,均为新建混凝土盖板涵;全线土方挖方 335×103m3,填方 72×103m3;路堑墙防护 M7.5 浆砌片石 1.031×103m3;路堤防护墙 424m;混凝土排水边沟 2972m,浆砌片石 排水沟 105m,浆砌片石急流槽 177.33m3;浆砌砖急流槽 103.8m3;路面工程 24.016 ×103m2。 新建项目总投资 4849.14 万元,其中环保投资 124.0 万元,占总投资的 2.56%。 资金全部由政府出资。 2、方案比选 项目拟定了西线、中线和东线三个方案,经过地质、工程及环境因素的综合比较, 工程推荐的中线方案有明显的优越性,本次评价同意工程采用中线方案,同时对中线 方案进行优化调整,避让明长城遗址。 3、分析判定相关情况 ⑴ 产业政策符合性分析 新建项目为二级公路新建项目,属于《产业结构调整指导目录(2011 年本)(2013 年修正)》中的鼓励类项目,符合国家产业政策。 ⑵ 规划符合性分析 新建项目的建设符合《横山区国民经济和社会发展第十三个五年规划纲要》 (2016~2020 年)、榆林市经济社会发展总体规划(2016~2030 年)、《榆林市综 合交通运输“十三五”发展规划》和“一张图”控制线等相关规划要求。 ⑶ 选线符合性分析 新建项目涉及陕西无定河湿地省级自然保护区实验区,不涉及风景名胜区、饮用 水水源保护区等其他环境敏感区;2018年8月14日,榆林市横山区发展改革局以 “2018-610823-48-01-040773”对项目备案;新建项目实施后无废水排放;废气主要 是汽车尾气,为无组织排放;运营期敏感点噪声环境不超标。项目在充分落实环评提 出的各项环保措施,可满足相关标准要求。因此新建项目施工前应征得文物保护主管 部门、国土部门及林业部门的同意。采取以上措施后,新建项目选线基本可行。 4、环境质量现状 ⑴ 环境空气质量 本次评价引用“2018 年陕西省环境质量公报”中相关数据,监测结果表明:横山 区 2018 年 1~12 月的空气质量状况较好,其中 PM2.5、O3 的年均值均超过《环境空气 质量标准》(GB3095-2012)中二级标准规定的浓度限值。判断项目所在区域属于不 达标区。 ⑵ 地表水环境质量 本次地表评价水引用 2019 年 1 季度横山区集中式饮用水水源地水质状况报告和靖 边县 2018 年第二季度芦河断面水质监测数据,监测结果表明:1#监测断面各项监测指 标均达标,达标率 100%;2#监测断面仅溶解氧超标,最大超标倍数为 0.02;其余监 测因子均满足《地表水环境质量标准》(GB3838-2002)中℃类标准限值。 ⑶ 声环境质量 本次评价采用委托西安志诚辐射环境检测有限公司于 2019 年 5 月 24 日~2019 年 5 月 26 日进行现场监测,共设置敏感点监测点位共 7 个。 环境监测结果表明,2 类声功能区中各敏感点昼间噪声值为 34dB(A)~48dB (A ),夜间噪声值为 34dB (A )~42dB (A ),均满足《声环境质量标准》 (GB3096-2008)中 2 类标准;4a 类声功能区中各敏感点昼间噪声值为 51dB(A)~ 64dB(A),夜间噪声值为 47dB(A)~53dB(A),均满足《声环境质量标准》 (GB3096-2008)中 4a 类标准。项目所在区域声环境现状良好。 5、环境影响分析 ⑴ 施工期 ① 施工废气 施工期废气主要为施工产生的无组织扬尘、施工机械和运输车辆排放的尾气以及 沥青烟气,采取相应措施后,对环境影响小。 ② 施工废水 本项目施工生产废水主要包括设备的冲洗废水和机械维修的含油废水。设备冲洗 废水经沉淀池处理后综合利用,不外排;含油废水经沉淀收集后,经油水分离器处理 回用于施工区域洒水降尘,不外排。生活污水设防渗旱厕,定期清掏作农肥,生活污 水用于场地洒水。采取以上措施后,施工期废水对环境影响较小。 ③ 施工噪声 施工期噪声源主要包括挖掘机、推土机、钢筋切断机、装载机、压路机等,产生 的等效噪声级约 76~90dB(A),运输车辆噪声级一般在 75~85dB(A),属间断运行。 昼间施工噪声对敏感点声环境将产生一定的影响,伴随着施工期的结束,其影响将会 消失。 ④ 固体废物 施工期的固体废物主要为建筑垃圾、油水分离器废油和生活垃圾。本项目建筑垃 圾运往指定的建筑垃圾填埋场;油水分离器废油储存在油水分离器内,定期交由资质 单位处置;施工期生活垃圾纳入县城垃圾清运系统。采取以上措施后,施工期固体废 物对环境影响较小。 ⑤ 生态环境 项目规模较小,本项目全线永久占地面积约为 7.31hm2 ,其中永久占地面积 3.03hm2,临时占地面积 4.28hm2,项目施工时间较短。项目未进入陕西无定河湿地省 级自然保护区核心区及缓冲区,在实验区内长度仅为 594m,对自然保护区影响较小。 总的来说,对周围生态环境影响较小。 ⑵ 运行期 ① 环境空气 本项目沿线车流量较小,污染物排放量较小,加之沿线污染物扩散条件较好,因 此本项目运营期汽车尾气对沿线环境空气质量影响不大。 ② 地表水 运营期产生污染的途径主要为路面径流,主要污染物因子有 SS、COD 和石油类 等。本项目车流量较少,车辆运输过程中产生的车辆部件磨损、路面磨损、运输洒落 物及大气降尘等污染物含量也较少,对水环境影响较小。 ③ 声环境 根据运营期噪声预测结果,工程运营近期(2020 年),敏感点昼间噪声预测值在 37.6dB(A)~64.4dB(A)之间,夜间预测值在 37.2dB(A)~54.0dB(A)之间;运营中期 (2026 年),敏感点昼间噪声预测值在 37.9dB(A)~64.5dB(A)之间,夜间预测值在 37.4dB(A) ~54.4dB(A) 之间;运营远期(2034 年),敏感点昼间噪声预测值在 38.5dB(A)~64.6dB(A)之间,夜间预测值在 37.7dB(A)~54.9B(A)之间。 根据运营期噪声预测结果,本工程运营期昼夜间均不超标。 ④ 固体废物 固体废物主要是道路养护、维修产生的少量废弃筑路材料及行人、车辆等丢弃的 生活垃圾,评价要求维修后将剩余和废弃材料统一收集,运往当地建筑垃圾填埋场处 理,生活垃圾统一纳入当地垃圾清运系统。 ⑤ 生态环境 项目路基工程经绿化和景观恢复后,运行期对自然保护区的影响较小。陕西无定 河湿地省级自然保护区内野生动物主要分布在核心区内,项目道路两侧保护区动物分 布较少,运营期交通噪声对野生保护动物的影响有限。 5、环境影响可行性结论 综上所述,本项目建设符合国家产业政策,符合相关规划,推荐的路线方案合理。 项目建成后对改善横山区交通状况具有积极作用。在认真落实可研和本报告提出的各 项污染防治措施和生态保护措施后,项目对环境的污染可降低到当地环境能够容许的 程度。从满足环境质量目标要求分析,项目建设可行。 二、要求与建议 1、项目施工期应开展环境监理。 2、建议运行期定期开展对周边声环境敏感点的监测工作,并做好与周边居民等的 沟通工作,确保满足声环境功能使用要求。 3、建议合理选择施工期,避开芦河丰水期。施工前应征得水务部门同意。 4、禁止在沿线河道范围内设置拌合站、施工营地、预制场、取弃土场等临时项目。 禁止向水体倾倒施工弃渣和其它废弃物,最大限度地减少河岸施工创面,避免河水浑 浊。 5、禁止在明长城遗址横山段建设控制地带内设置拌合站、施工营地、预制场、取 弃土场等临时项目,施工前应征得文物保护主管部门同意。 6、严格控制陕西无定河湿地省级自然保护区内占地面积,严格控制施工场地边界, 禁止施工车辆、人员进入到施工边界以外的区域活动,特别是保护区核心区和缓冲区。 预审意见: 公 经办人: 年 章 月 日 下一级环境保护行政主管部门审查意见: 公 经办人: 年 章 月 日 审批意见: 经办人: 公 章 年 月 日

榆靖公路横山区陈圪堵连接线项目环评报告表.doc




