校园安防视频监控设备维保服务项目竞争性谈判公告.doc
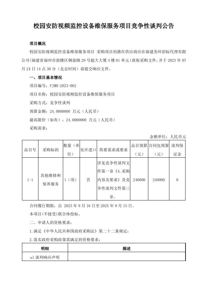
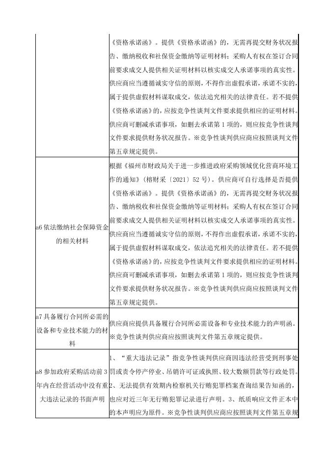
校园安防视频监控设备维保服务项目竞争性谈判公告 项目概况 校园安防视频监控设备维保服务项目 采购项目的潜在供应商应在福建美环招标代理有限 公司(福建省福州市鼓楼区铜盘路 29 号超大大厦 4 楼 01 单元)获取采购文件,并于 2023 年 07 月 24 日 14 点 30 分(北京时间)前提交响应文件。 一、项目基本情况 项目编号:FJMH-2023-062 项目名称:校园安防视频监控设备维保服务项目 采购方式:竞争性谈判 预算金额:24.0000000 万元(人民币) 最高限价(如有):24.0000000 万元(人民币) 采购需求: 金额单位:人民币元 数量(单 品目号 采购标的 品目预算 合同包预算 谈判保 允许进口 简要需求或要求 位) (元) (元) 证金 内容及要求》及竞 240000 240000 0 详见竞争性谈判文 件第一章《4.采购 其他维修和 1-1 1(项) 否 保养服务 争性谈判文件第三 章。 合同履行期限:自 2023 年 9 月 16 日至 2025 年 9 月 15 日。 本项目(不接受)联合体投标。 二、申请人的资格要求: 1.满足《中华人民共和国政府采购法》第二十二条规定; 2.落实政府采购政策需满足的资格要求: 明细 a1 谈判响应声明 描述 1、企业(银行、保险、石油石化、电力、电信等行业除外)、事 业单位和社会团体法人的“单位负责人”指法定代表人,即与实际 提交的“营业执照等证明文件”载明的一致。2、银行、保险、石 油石化、电力、电信等行业:以法人身份参加投标的,“单位负责 人”指法定代表人,即与实际提交的“营业执照等证明文件”载明 a2 单位负责人授权书 的一致;以非法人身份参加投标的,“单位负责人”指代表单位行 使职权的主要负责人,即与实际提交的“营业执照等证明文件”载 明的一致。3、供应商(自然人除外):若供应商代表为单位负责 人授权的委托代理人,应提供本授权书;若供应商代表为单位负责 人,应在此项下提交其身份证正反面复印件,可不提供本授权书。 4、纸质响应文件正本中的本授权书(若有)应为原件。 供应商是企业或个体工商户的,则提供工商部门注册的有效的营业 a3 法人或者其他组织的营 执照复印件;供应商是事业单位的,则提供有效的“事业单位法人 业执照等证明文件,自然 证书”复印件;供应商是非企业专业服务机构的,则提供执业许可 人的身份证明 等证明材料。 根据《福州市财政局关于进一步推进政府采购领域优化营商环境工 作的通知》(榕财采〔2021〕52 号)。供应商可自行选择是否提供 《资格承诺函》。提供《资格承诺函》的,无需再提交财务状况报 告、缴纳税收和社保资金缴纳等证明材料;采购人有权在签订合同 前要求成交人提供相关证明材料以核实成交人承诺事项的真实性。 a4 财务状况报告 供应商应当遵循诚实守信的原则,不得作出虚假承诺,承诺不实的, 属于提供虚假材料谋取成交,依法追究相关的法律责任。若不提供 《资格承诺函》的,应按竞争性谈判文件要求提供相应的证明材料。 供应商可删减承诺事项,如删去承诺第 1 项的,则应按竞争性谈判 文件要求提供财务状况报告。※竞争性谈判供应商应按照谈判文件 第五章规定提供。 a5 依法缴纳税收的相关材 根据《福州市财政局关于进一步推进政府采购领域优化营商环境工 料 作的通知》(榕财采〔2021〕52 号)。供应商可自行选择是否提供 《资格承诺函》。提供《资格承诺函》的,无需再提交财务状况报 告、缴纳税收和社保资金缴纳等证明材料;采购人有权在签订合同 前要求成交人提供相关证明材料以核实成交人承诺事项的真实性。 供应商应当遵循诚实守信的原则,不得作出虚假承诺,承诺不实的, 属于提供虚假材料谋取成交,依法追究相关的法律责任。若不提供 《资格承诺函》的,应按竞争性谈判文件要求提供相应的证明材料。 供应商可删减承诺事项,如删去承诺第 1 项的,则应按竞争性谈判 文件要求提供财务状况报告。※竞争性谈判供应商应按照谈判文件 第五章规定提供。 根据《福州市财政局关于进一步推进政府采购领域优化营商环境工 作的通知》(榕财采〔2021〕52 号)。供应商可自行选择是否提供 《资格承诺函》。提供《资格承诺函》的,无需再提交财务状况报 告、缴纳税收和社保资金缴纳等证明材料;采购人有权在签订合同 前要求成交人提供相关证明材料以核实成交人承诺事项的真实性。 a6 依法缴纳社会保障资金 供应商应当遵循诚实守信的原则,不得作出虚假承诺,承诺不实的, 的相关材料 属于提供虚假材料谋取成交,依法追究相关的法律责任。若不提供 《资格承诺函》的,应按竞争性谈判文件要求提供相应的证明材料。 供应商可删减承诺事项,如删去承诺第 1 项的,则应按竞争性谈判 文件要求提供财务状况报告。※竞争性谈判供应商应按照谈判文件 第五章规定提供。 a7 具备履行合同所必需的 供应商应提供具备履行合同所必需设备和专业技术能力的声明函。 设备和专业技术能力的材 ※竞争性谈判供应商应按照谈判文件第五章规定提供。 料 1、“重大违法记录”指竞争性谈判供应商因违法经营受到刑事处 a8 参加政府采购活动前 3 罚或责令停产停业、吊销许可证或执照、较大数额罚款等行政处罚。 年内在经营活动中没有重 2、无法提供有效期内检察机关行贿犯罪档案查询结果告知函的, 大违法记录的书面声明 也应对近三年无行贿犯罪记录进行声明。3、纸质响应文件正本中 的本声明应为原件。※竞争性谈判供应商应按照谈判文件第五章规 定提供。 应在 a8《参加采购活动前三年内在经营活动中没有重大违法记录 a9 检察机关行贿犯罪档案 书面声明》中对近三年无行贿犯罪记录进行声明。※竞争性谈判供 查询结果告知函(若有) 应商应按照谈判文件第五章规定提供。 供应商须提供参加政府采购活动前未被列入失信被执行人、重大税 收违法案件当事人名单、政府采购严重违法失信行为记录名单的书 a10 信用信息查询结果 面声明。信用记录以“信用中国”网站、中国政府采购网的查询结 果为准。 a11 谈判保证金 3.本项目的特定资格要求:a12 落实政府采购政策的证明材料(专门面向中小企业采 购):1、本项目只接受中小企业前来投标,供应商提供的服务应符合《政府采购促进中小企 业 发展管理办法》(财库(2020) 46 号)第四条规定的情形,且应当提供《政府采购促进中小 企业发展管理办法》(财库(2020) 46 号)规定的《中小企业声明函》,格式见采购文件相关 附件。2、供应商为监狱企业的视同小型和微型企业,可不提供以上第 1 材料,但应当提供由 省级以上监狱管理局、戒毒管理局(含新疆生产建设兵团)出具的属于监狱企业的证明文件。 3、供应商为残疾人福利性单位的视同小型和微型企业,可不提供以上第 1 点材料,但应当提 供《残疾人福利性单位声明函》,格式见第五章 《首次响应文件格式》附件。4、本项目采购 标的对应的中小企业划分标准所属行业为其他未列明行业。 三、获取采购文件 时间:2023 年 07 月 18 日至 2023 年 07 月 20 日,每天上午 9:00 至 12:00,下午 12:00 至 17:00。(北京时间,法定节假日除外) 地点:福建美环招标代理有限公司(福建省福州市鼓楼区铜盘路 29 号超大大厦 4 楼 01 单 元) 方式:潜在供应商应在报名期限内,前往福建美环招标代理有限公司(福建省福州市鼓楼 区铜盘路 29 号超大大厦 4 楼 01 单元)对本项目进行报名,并填写《购买竞争性谈判文件登记 表》。供应商应当从采购代理机构合法获得本项目的竞争性谈判文件并登记报名,否则提出的 质疑或提交的响应文件将被拒收。 售价:¥100.0 元(人民币) 四、响应文件提交 截止时间:2023 年 07 月 24 日 14 点 30 分(北京时间) 地点:福建美环招标代理有限公司(福建省福州市鼓楼区铜盘路 29 号超大大厦 4 楼 01 单 元) 五、开启 时间:2023 年 07 月 24 日 14 点 30 分(北京时间) 地点:福建美环招标代理有限公司(福建省福州市鼓楼区铜盘路 29 号超大大厦 4 楼 01 单 元) 六、公告期限 自本公告发布之日起 3 个工作日。 七、其他补充事宜 1、本竞争性谈判公告与竞争性谈判文件不一致之处以竞争性谈判文件为准。 八、凡对本次采购提出询问,请按以下方式联系。 1.采购人信息 名 称:福州职业技术学院 地址:福州市闽侯上街联榕路 8 号 联系方式:郑老师 83760305 2.采购代理机构信息 名 称:福建美环招标代理有限公司 地 址:福州市鼓楼区铜盘路 29 号超大大厦 4 楼 01 单元 联系方式:黄菊丽 0591-83637606 3.项目联系方式 项目联系人:黄菊丽 电 话: 0591-83637606

校园安防视频监控设备维保服务项目竞争性谈判公告.doc



