秦岭文库(kunmingchi.com)你想要的内容这里独有!

露地栽培花生优质安全生产技术规程

Super god10 页 490.286 KB下载文档
露地栽培花生优质安全生产技术规程露地栽培花生优质安全生产技术规程露地栽培花生优质安全生产技术规程露地栽培花生优质安全生产技术规程露地栽培花生优质安全生产技术规程
当前文档共10页 下载后继续阅读

露地栽培花生优质安全生产技术规程

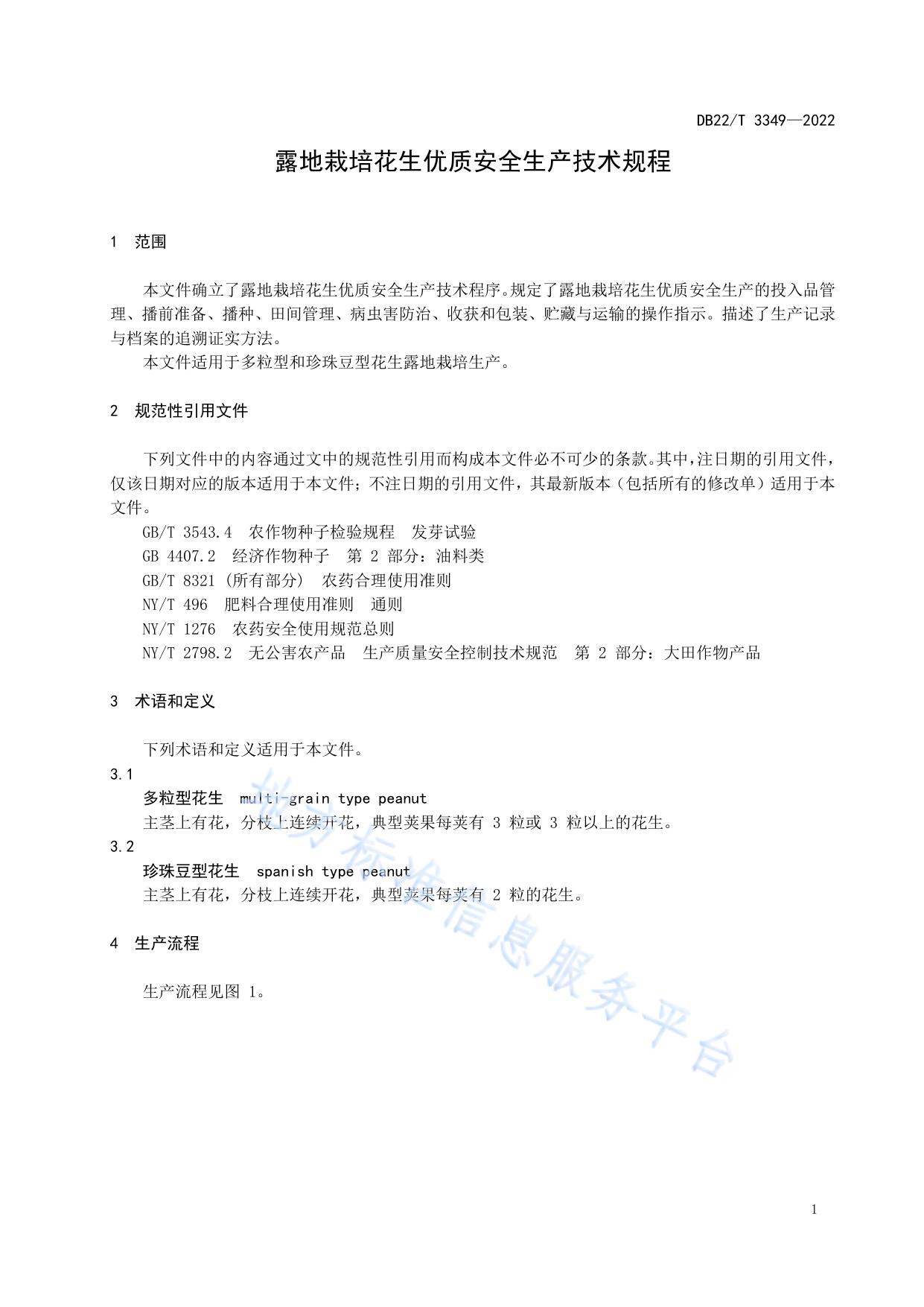
ICS 65.020.20 CCS B 05 22 吉 林 省 地 方 标 准 DB22/T 3349—2022 露地栽培花生优质安全生产技术规程 Technology code of practice for high quality and safe production of peanut cultivation in land 2022- 01 - 28 发布 2022 - 02 - 28 实施 吉林省市场监督管理厅 发 布 DB22/T 3349—2022 前 言 本文件按照 GB/T 1.1—2020《标准化工作导则 第 1 部分:标准化文件的结构和起草规则》的规 定起草。 请注意本文件的某些内容可能涉及专利。本文件的发布机构不承担识别这些专利的责任。 本文件由吉林省农业农村厅提出并归口。 本文件起草单位:吉林省农业科学院。 本文件主要起草人:李玉发、牛海龙、何中国、刘红欣、李伟堂、牟书靓、杨翔宇、王佰众、王曙 文、李晓伟、李洋、任孝慈。 I DB22/T 3349—2022 露地栽培花生优质安全生产技术规程 1 范围 本文件确立了露地栽培花生优质安全生产技术程序。规定了露地栽培花生优质安全生产的投入品管 理、播前准备、播种、田间管理、病虫害防治、收获和包装、贮藏与运输的操作指示。描述了生产记录 与档案的追溯证实方法。 本文件适用于多粒型和珍珠豆型花生露地栽培生产。 2 规范性引用文件 下列文件中的内容通过文中的规范性引用而构成本文件必不可少的条款。其中,注日期的引用文件, 仅该日期对应的版本适用于本文件;不注日期的引用文件,其最新版本(包括所有的修改单)适用于本 文件。 GB/T 3543.4 农作物种子检验规程 发芽试验 GB 4407.2 经济作物种子 第 2 部分:油料类 GB/T 8321 (所有部分) 农药合理使用准则 NY/T 496 肥料合理使用准则 通则 NY/T 1276 农药安全使用规范总则 NY/T 2798.2 无公害农产品 生产质量安全控制技术规范 第 2 部分:大田作物产品 3 术语和定义 下列术语和定义适用于本文件。 3.1 多粒型花生 multi-grain type peanut 主茎上有花,分枝上连续开花,典型荚果每荚有 3 粒或 3 粒以上的花生。 3.2 珍珠豆型花生 spanish type peanut 主茎上有花,分枝上连续开花,典型荚果每荚有 2 粒的花生。 4 生产流程 生产流程见图 1。 1 DB22/T 3349—2022 图1 5 露地栽培花生优质安全生产流程图 投入品管理 5.1 农药 5.1.1 采购 不得采购国家禁止使用的农药,应从正规渠道采购符合下列要求的农药,并索取发票或购药凭证: a) 有经营许可的农药经营单位经营的; b) 有农药登记证的; c) 有农药生产许可证的; d) 有产品质量标准及合格证明的; e) 标签内容完整的; f) 质量保证期内的; g) 国家和进口国允许使用的。 5.1.2 贮存 应贮存于专用场所,由专人负责保管。场所应符合卫生、防火、防水、防雨、防腐、避光、阴凉、 干燥、通风等安全条件要求,并配有农药配制量具、急救药箱,出入口处贴有警示标志。不得与食品、 农产品、饲料等混放。 2 DB22/T 3349—2022 5.1.3 包装物处理 农药包装物不能随意丢弃,也不可做它用。农药空包装物应清洗 3 次以上,空的农药包装物在回 收处置前应妥善收集。 5.2 肥料 5.2.1 采购 从正规渠道采购合格肥料,索取发票。应采购符合下列要求的肥料: a) 有肥料经营执照经营单位经营的; b) 有肥料登记证的; c) 有产品质量标准及合格证明的; d) 标签内容完整的; e) 保质期内的。 5.2.2 贮藏 贮存于专用场所,由专人负责保管,不得与农产品等混放。 5.2.3 包装物处理 包装物不能随意丢弃,也不可做它用,妥善处理,安全存放。 6 播前准备 6.1 品种 6.1.1 选择 选择通过国家登记的多粒型和珍珠豆型花生品种,种子质量应符合 GB 4407.2 要求。 6.1.2 生育期和有效积温 生育期 ≤ 125 天,有效积温 2600 ℃~ 2950 ℃。 6.1.3 产量构成 每平方米 18 株~ 30 株,每平方米荚果 150 个~520 个,百果重 90 g~230 g,百仁重 55 g~ 80 g,荚果公顷产量 1900 kg~4950 kg,出仁率 ≥ 68%。 6.1.4 主要物候期 播种期为 5 月 14 日~5 月 25 日,出苗期为 5 月 28 日~6 月 9 日,始花期为 6 月 20 日~ 7 月 9 日,饱果成熟期为 9 月 10 日~9月 26 日。 6.2 种子处理 6.2.1 剥前晾晒 上午 10 时~下午 15 时土场晾晒荚果 2 天~3 天,适当翻动。 6.2.2 剥壳选种 3 DB22/T 3349—2022 播前 10 天~15 天剥壳,避免机械损伤,剔除破损、发霉、发芽、受冻害籽粒和杂粒,按籽粒大 小进行分级。 6.2.3 药剂处理 应符合 GB/T 8321(所有部分)规定,选择国家登记的农药品种并按照农药标签使用,以播种前 3 天~ 5 天包衣、阴干为宜。 6.3 发芽试验 按 GB/T 3543.4 的规定执行。 6.4 选地、整地与施肥 6.4.1 选地 应符合 NY/T 2798.2 的规定,选择砂壤土,土质良好,肥力均匀,排灌方便,轮作周期以三年以 上地块为宜。 6.4.2 整地 秋整地,深翻细耙,耕深不超过 30 cm。春整地,需浅耕,耕深不超过 15 cm。做到随耕随耙随镇 压保底墒,达到土壤平整细碎,深度一致,土层不乱。 6.4.3 施肥 应符合下列要求: a) 施用原则按 NY/T 496 执行; b) 施肥量根据土壤肥力确定,公顷施肥量 600 kg~ 800 kg,N : P2O5 : K2O 配比以 1 :0.8 : 1.2 为宜,或按测土配方指导标准施肥; c) 结合整地每公顷增施优质腐熟农家肥 20 m³ ~30 m³。 7 7.1 播种 时期与条件 连续 5 天内 5 cm 耕层地温稳定通过 12 ℃ 以上,一般以 5 月 14 日~5 月 25 日为宜,土壤 含水量为田间最大持水量的 60%,手握成团,落地散开即可播种,墒情不足时,可补墒播种。 7.2 密度 单垄种植,垄距 60 cm ~ 65 cm,多粒型花生品种公顷种植密度 10.5 万穴~ 11.5 万穴,珍珠 豆型花生品种公顷种植密度 13.5 万穴~14.5 万穴,每穴 2 粒,播种深度 3 cm ~ 5 cm,播后覆土 深浅一致,视墒情选择镇压强度。 8 8.1 田间管理 查苗、补苗 出苗后及时查苗,对缺苗断垄的地块进行催芽补种。 4 DB22/T 3349—2022 8.2 除草与中耕 8.2.1 农药选择按 GB/T 8321(所有部分)的规定执行,农药使用按 NY/T 1276 的规定执行,使用国 家登记的除草剂品种进行草害防治。 8.2.2 中耕分三次进行,应为: a) 齐苗后,小铧深趟破开板结层,深度 15 cm; b) 始花前,中铧耕趟,培土到垄肩; c) 盛花期,大铧带分土板深趟,培土到茎基部。 8.3 追肥 应符合 NY/T 496 的要求。土壤瘠薄,生长中、后期出现脱肥现象的地块,应追施叶面肥,选择全 水溶性,含有氮、磷、钾、钙等大量元素及钼、硼、锰、铁等微量元素的叶面肥,也可根据植株叶片出 现的相应缺素症状喷施叶面肥。 8.4 适时化控 植株生长过旺且主茎高度达到 35 cm 时,应及时喷施植物生长调节剂进行调控。见附录 A。 9 病虫害防治 9.1 防治原则 以农业防治为主,化学防治为辅的综合防治措施,农药选择在符合 GB/T 8321(所有部分)的规定 基础上,优先选择高效低风险农药,农药使用按 NY/T 1276 的规定执行。 9.2 防治方法 9.2.1 农业防治 选用抗病性强的品种、合理轮作、精细整地等多种形式。 9.2.2 化学防治 主要病虫害有叶斑病、白绢病、根腐病、蛴螬、地老虎、蝼蛄和蚜虫,具体防治方案见附录 A。 10 收获 10.1 时期 9 月中旬左右,75 % 地下荚果充实饱满,纹理清晰,种皮颜色明显,内壳海绵体由白色变为深褐 色即可收获。 10.2 晾晒摘果 10.2.1 起收的花生植株在田间翻晒,注意天气变化,避开霜冻。 10.2.2 待荚果摇动时能发出响声,果米分离,即可机械摘果。 10.2.3 将荚果摊开 6 cm ~10 cm 厚进行土场晾晒,适时进行翻动。 11 包装、贮藏与运输 5 DB22/T 3349—2022 11.1 包装 包装物应清洁、干燥、牢固、密实,不应对产品污染,不应产生撒漏。 11.2 贮藏 11.2.1 11.2.2 11.2.3 11.2.4 非种用荚果含水量降到 10 % 以下,种用荚果含水量降到 8 % 以下。 去除秕果、破损果、冻果及其它杂质。 库房或露天贮藏,注意防雨防潮,保持通风。 不应与有毒、有腐蚀性和有异味等物品混放。 11.3 运输 单独运输,避免荚果产生破损。 12 生产记录与档案 应按照附录 B 记录整个生产过程的每个重要环节,并建立生产档案,生产档案保存期限至少 3 年。 6 DB22/T 3349—2022 A A 附 录 A (规范性) 花生主要病虫草害防治方案 花生主要病虫草害防治方案见表 A.1。 表A.1 花生主要病虫草害防治方案 防治对象 防治时期 叶斑病 发病初期 白绢病 发病初期 具体措施 80% 代森锰锌可湿性粉剂 60 克/亩~ 75 克/亩喷雾;或每亩用 250 克/升戊 唑醇水乳剂 2000 倍液~ 2500 倍液喷雾。 240 克/升噻呋酰胺悬浮剂 20 毫升/亩~ 25 毫升/亩,43% 唑醚·氟酰胺悬 浮剂(氟唑菌酰胺/吡唑醚菌酯)30 毫升/亩~ 40 毫升/亩喷雾。 25% 多·福·毒死蜱悬浮种衣剂 1:50~ 1:60(药种比)种子包衣,或 25% 根腐病、蛴螬 播种前 噻虫·咯·精甲悬浮种衣剂 600 克/100 千克种子~800 克/100 千克种子, 种子包衣。 地老虎、蝼蛄、蛴 螬、金针虫 蚜虫 播种时 15% 毒死蜱颗粒剂拌细土撒施,用量为 1000 克/亩~ 1500 克/亩,每季使用 1 次;或 3% 辛硫磷 颗粒剂 6000 克/亩~ 8000 克/亩撒施。 发病初期 25 克/升溴氰菊酯乳油 20 毫升/亩~ 25 毫升/亩喷雾。 播后苗前 69% 扑•乙乳油 100 毫升/亩~ 150 毫升/亩,土壤喷雾,防治一年生杂草。 花生 1.5 ~2 复叶期, 田间杂草 禾本科杂草 2.5~5 叶 240 克/升甲咪唑烟酸水剂 20 毫升/亩~ 30 毫升/亩喷雾,防治一年生杂草, 期;阔叶杂草 5 厘米~ 每季使用 1 次。 8 厘米高; 禾本科杂草 3~5 叶期 5% 精喹禾灵乳油 50 毫升/亩~ 80 毫升/亩喷雾,防治一年生禾本科杂草。 生长过旺 花生盛花末期 5% 烯效唑可湿性粉剂 400 倍~ 600 倍液喷雾。 B B 7 DB22/T 3349—2022 附 录 B (资料性) 生产记录表 生产记录见表 B.1。 表B.1 生产记录表 生产者 生 产 种 植 品种 肥料使 病虫害防 采收 地 点 面 积 名称 用情况 治情况 日期 采收量 记录人 备 注 8

相关文章