秦岭文库(kunmingchi.com)你想要的内容这里独有!

豫光金铅2016年日常关联交易情况及预计2017年日常关联交易公告2017-019 11 10,2017.pdf

grave6 页 307.437 KB下载文档
豫光金铅2016年日常关联交易情况及预计2017年日常关联交易公告2017-019 11 10,2017.pdf豫光金铅2016年日常关联交易情况及预计2017年日常关联交易公告2017-019 11 10,2017.pdf豫光金铅2016年日常关联交易情况及预计2017年日常关联交易公告2017-019 11 10,2017.pdf豫光金铅2016年日常关联交易情况及预计2017年日常关联交易公告2017-019 11 10,2017.pdf豫光金铅2016年日常关联交易情况及预计2017年日常关联交易公告2017-019 11 10,2017.pdf豫光金铅2016年日常关联交易情况及预计2017年日常关联交易公告2017-019 11 10,2017.pdf
当前文档共6页 下载后继续阅读

豫光金铅2016年日常关联交易情况及预计2017年日常关联交易公告2017-019 11 10,2017.pdf

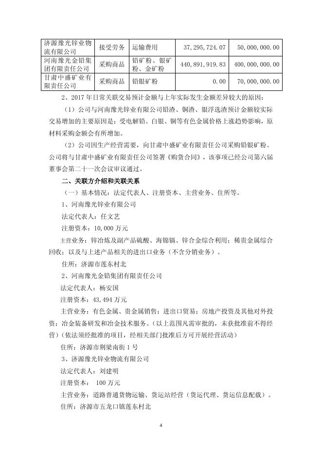
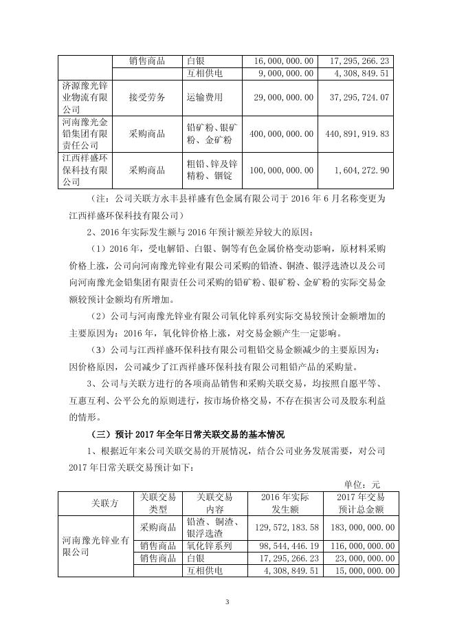
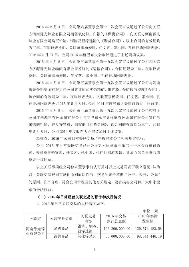
证券代码:600531 证券简称:豫光金铅 编号:临 2017-019 河南豫光金铅股份有限公司 2016 年日常关联交易情况及 预计 2017 年日常关联交易公告 本公司董事会及全体董事保证本公告内容不存在任何虚假记载、误导性陈述或者重大遗 漏,并对其内容的真实性、准确性和完整性承担个别及连带责任。 重要内容提示:  公司日常关联交易,均属公司在正常生产经营过程中所需原料及产品销 售,交易定价以市场公允价格为基础,交易事项公平、公允,没有损害公司利益 和全体股东的利益。日常关联交易占同类交易金额比例较小,对公司的独立性和 财务状况无不利影响,公司的主营业务不会对关联人形成依赖。  在审议该关联交易事项时,关联董事杨安国、任文艺、张小国、孔祥征 均回避表决。公司独立董事对该议案发表了同意的独立意见。 该关联交易议案需提交股东大会审议,关联方回避表决。 一、日常关联交易基本情况 (一)日常关联交易履行的审议程序 公司 2015 年度股东大会审议通过了公司 2015 年度日常关联交易及预计 2016 年日常关联交易的议案,预计了公司 2016 年度日常关联交易的年度金额。 有关详情请见 2016 年 2 月 4 日和 2016 年 2 月 25 日于《中国证券报》、《上海 证券报》、《证券日报》和上海证券交易所网站(http://www.sse.com.cn)发 布的《日常关联交易情况的公告》(公告编号:临 2016-010)和《2015 年度股 东大会决议公告》(公告编号:临 2016-016)。 2017 年 4 月 11 日,公司第六届董事会第二十一次会议审议通过了公司与关 联方河南豫光锌业有限公司签订的双方在一方线路出现问题时,可通过 110KV 莲冶线相互供电的《互为供电合同》,与关联方甘肃中盛矿业有限责任公司签订 购买铅银矿粉的《购货合同》 ,以上合同的有效期均为三年。在审议表决时,关 联董事杨安国、任文艺、张小国、孔祥征均回避表决。 1 2016 年 2 月 4 日,公司第六届董事会第十三次会议审议通过了公司向关联 方河南豫光锌业有限公司销售氧化锌、白银的《供货合同》,向关联方河南豫光 锌业有限公司购买铅渣、铜渣及银浮选渣的《购货合同》,以上合同的有效期均 为三年。在审议表决时,关联董事杨安国、任文艺、张小国、孔祥征均回避表决。 2016 年 2 月 24 日,公司 2015 年度股东大会审议通过了上述两项议案。 2015 年 4 月 8 日,公司第五届董事会第十九次会议审议通过了公司和关联 方济源豫光锌业物流有限公司签订的《运输合同》,合同期限为三年。在审议表 决时,关联董事杨安国、任文艺、张小国、孔祥征均回避表决。 2015 年 4 月 8 日,公司第五届董事会第十九次会议审议通过了公司与河南 豫光金铅集团有限责任公司签订的购买铅精矿、银矿粉、金矿粉的《购货合同》, 该合同的有效期为三年。在审议表决时,关联董事杨安国、任文艺、张小国、孔 祥征均回避表决。2015 年 5 月 8 日,公司 2014 年度股东大会审议通过上述议案。 2015 年 4 月 8 日,公司第五届董事会第十九次会议审议通过了公司控股子 公司江西源丰有色金属有限公司与其股东永丰县祥盛有色金属有限公司签订的 采购的粗铅、锌及锌精粉、铟锭的《购货合同》,该合同的有效期为三年。2015 年 5 月 8 日,公司 2014 年度股东大会审议通过上述议案。 经核查,2016 年公司日常关联交易严格按照本公司相关规定执行。 公司 2016 年日常关联交易已经公司第六届董事会第二十一次会议审议通 过。关联董事杨安国、任文艺、张小国、孔祥征回避表决,其余五名董事参与表 决并一致同意。 以上关联事项经公司独立董事事前认可并对以上交易发表了独立意见,认为 以上关联交易根据市场化原则而运作的,交易的定价遵循“公平、公开、公允” 的原则,公平合理,符合公司章程及其他有关规定,没有损害公司和广大中小股 东的合法权益。 (二)2016 年日常经营关联交易的预计和执行情况 1、2016 年日常关联交易的执行情况如下: 关联方 关联交易类型 河南豫光锌 业有限公司 采购商品 销售商品 关联交易 2016 年交易 内容 预计总金额 铅渣、铜渣、 102,200,000.00 银浮选渣 氧化锌系列 55,000,000.00 2 单位:元 2016 年实际 发生额 129,572,183.58 98,544,446.19 济源豫光锌 业物流有限 公司 河南豫光金 铅集团有限 责任公司 江西祥盛环 保科技有限 公司 销售商品 白银 互相供电 16,000,000.00 9,000,000.00 17,295,266.23 4,308,849.51 接受劳务 运输费用 29,000,000.00 37,295,724.07 采购商品 铅矿粉、银矿 粉、金矿粉 400,000,000.00 440,891,919.83 采购商品 粗铅、锌及锌 精粉、铟锭 100,000,000.00 1,604,272.90 (注:公司关联方永丰县祥盛有色金属有限公司于 2016 年 6 月名称变更为 江西祥盛环保科技有限公司) 2、2016 年实际发生额与 2016 年预计额差异较大的原因: (1)2016 年,受电解铅、白银、铜等有色金属价格变动影响,原材料采购 价格上涨,公司向河南豫光锌业有限公司采购的铅渣、铜渣、银浮选渣以及公司 向河南豫光金铅集团有限责任公司采购的铅矿粉、银矿粉、金矿粉的实际交易金 额较预计金额均有所增加。 (2)公司与河南豫光锌业有限公司氧化锌系列实际交易较预计金额增加的 主要原因为:2016 年,氧化锌价格上涨,对交易金额产生一定影响。 (3)公司与江西祥盛环保科技有限公司粗铅交易金额减少的主要原因为: 因价格原因,公司减少了江西祥盛环保科技有限公司粗铅产品的采购量。 3、公司与关联方进行的各项商品销售和采购关联交易,均按照自愿平等、 互惠互利、公平公允的原则进行,按市场价格交易,不存在损害公司及股东利益 的情形。 (三)预计 2017 年全年日常关联交易的基本情况 1、根据近年来公司关联交易的开展情况,结合公司业务发展需要,对公司 2017 年日常关联交易预计如下: 关联方 关联交易 类型 采购商品 河南豫光锌业有 限公司 销售商品 销售商品 关联交易 内容 铅渣、铜渣、 银浮选渣 氧化锌系列 白银 互相供电 3 2016 年实际 发生额 单位:元 2017 年交易 预计总金额 129,572,183.58 183,000,000.00 98,544,446.19 17,295,266.23 4,308,849.51 116,000,000.00 23,000,000.00 15,000,000.00 济源豫光锌业物 流有限公司 河南豫光金铅集 团有限责任公司 甘肃中盛矿业有 限责任公司 接受劳务 运输费用 37,295,724.07 50,000,000.00 采购商品 铅矿粉、银矿 粉、金矿粉 440,891,919.83 400,000,000.00 采购商品 铅银矿粉 0.00 70,000,000.00 2、2017 年日常关联交易预计金额与上年实际发生金额差异较大的原因: (1)公司与河南豫光锌业有限公司铅渣、铜渣、银浮选渣预计金额较实际 交易增加的主要原因是:受电解铅、白银、铜等有色金属价格上涨趋势影响,原 材料采购金额会有所增加。 (2)公司因生产经营需要,向甘肃中盛矿业有限责任公司采购铅银矿粉。 公司将与甘肃中盛矿业有限责任公司签署《购货合同》,该事项已经公司第六届 董事会第二十一次会议审议通过。 二、关联方介绍和关联关系 (一)基本情况:法定代表人、注册资本、主营业务、住所等。 1、河南豫光锌业有限公司 法定代表人:任文艺 注册资本:10,000 万元 主营业务:锌冶炼及副产品硫酸、海锦镉、锌合金综合利用;稀贵金属综合 回收;以及与上述产品相关的进出口业务(不含分销业务)。 住所:济源市莲东村北 2、河南豫光金铅集团有限责任公司 法定代表人:杨安国 注册资本:43,494 万元 主营业务:有色金属、贵金属销售;进出口贸易;房地产投资及其他对外投 资;冶金装备研发和冶金技术服务。(以上范围凡需审批的,未获批准前不得经 营)(依法须经批准的项目,经相关部门批准后方可开展经营活动) 住所:济源市荆梁南街 1 号 3、济源豫光锌业物流有限公司 法定代表人:刘建明 注册资本: 100 万元 主营业务:道路普通货物运输、货运站经营(货运代理、货运信息配载)。 住所:济源市五龙口镇莲东村北 4 4、甘肃中盛矿业有限责任公司 法定代表人:刘树林 注册资本:9,000 万元 主营业务:铅锌银矿的开采(有效期限 2010 年 2 月 2 日至 2020 年 2 月 2 日止)加工销售。 住所:甘肃农垦鱼儿红牧场 5、江西祥盛环保科技有限公司 法定代表人:陈荣 注册资本: 4,888 万 主营业务:铜、锌、铅、白银、金、铟、铂、铑、钌、钯、锰加工销售(国 家有专项规定的除外);化工产品(国家有专项规定的除外)、废旧蓄电池、废 铜渣、铅渣、锌渣、银渣、金渣、废铝、所列表面处理废物(HW17)、含锌废物 (HW23)、有色金属冶炼废物(HW48)处置、回收、销售;稀散金属回收、销售; 自营和代理国内各类商品和技术的进出口业务(国家限定公司经营和禁止进出口 的商品和技术除外)(以上经营范围国家有专项规定的凭许可证经营,未取得许 可前不得经营) 住所:江西省吉安市永丰县工业园西区 (二)与上市公司的关联关系 河南豫光金铅集团有限责任公司:公司母公司,持有公司 34.61%的股权。 河南豫光锌业有限公司:公司母公司河南豫光金铅集团有限责任公司持有其 40%的股权,与公司属于同一母公司。 济源豫光锌业物流有限公司:河南豫光锌业有限公司的全资子公司,与公司 属于同一母公司。 甘肃中盛矿业有限责任公司:母公司河南豫光金铅集团有限责任公司及其控 股子公司甘肃宝徽实业集团有限公司(河南豫光金铅集团有限责任公司持有甘肃 宝徽实业集团有限公司 51%的股权)分别持有其 40%的股权,与公司属于同一母 公司。 江西祥盛环保科技有限公司:公司控股子公司江西源丰有色金属有限公司的 少数股东,其持有江西源丰有色金属有限公司 40%的股权。 (三)履约能力分析 上述关联方的财务状况良好,能够履行与公司达成的各项协议,不存在履约 5 风险。 三、定价政策和定价依据 1、公司与关联方交易标的物中铅、锌、银、金、铜等有色金属价格严格参 照上海有色网、上海黄金交易所、上海华通铂银交易所发布的铅价、锌价、金价、 银价、铜价为计价依据,具体价格根据交易标的中含铅、锌、银、金、铜的品位 由双方协商确定。以上计价标准除严格按市场定价外,还应参考同期同等规模第 三方的交易价格。 2、公司与关联方济源豫光锌业物流有限公司运输费用以市场价为计价依据, 该计价原则为指导性、参考性原则,每次交易双方均应签订《货物运输合同》, 协议中应根据市场形势及实际情况详细约定计价标准、数量、交货地点、验收方 式、付款方式等条款,其中的计价标准除严格按市场定价外,还应参考同期同等 规模第三方的交易价格。 3、公司与关联方河南豫光锌业有限公司互供电量双方相互计量,以供电方 计量装置为准,价格按《河南省电网直供峰谷分时电价表》尖、峰、平、谷各时 段电量及单价计算。 4、公司与关联方货款的支付以现金或承兑汇票支付,当月货款当月结清。 公司与关联方的关联交易合同有效期为三年,在履行相关审议程序后生效。 四、交易目的和交易对上市公司的影响 公司属有色冶炼行业,公司与上述关联方之间发生的关联交易,均属公司在 正常生产经营过程中所需原料及产品销售,与上述关联方的交易定价以市场公允 价格为基础,原则上不偏离独立第三方的价格或收费标准,任何一方不得利用关 联交易损害另一方的利益,交易事项公平、公允,没有损害公司利益和全体股东 的利益。且上述关联交易占同类交易金额比例较小,对公司的独立性和财务状况 无不利影响,公司的主营业务不会对关联人形成依赖。 特此公告。 河南豫光金铅股份有限公司董事会 2017 年 4 月 12 日 6

相关文章