长安大学公路学院国家山区公路工程技术研究中2014开放基金课题申请指南.pdf
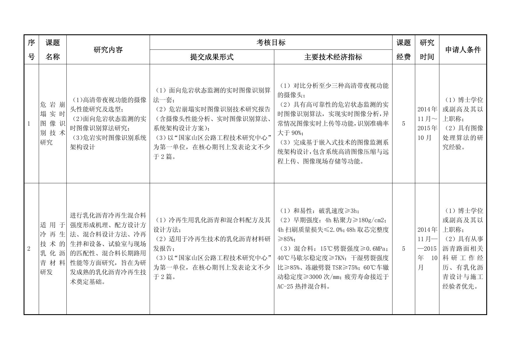
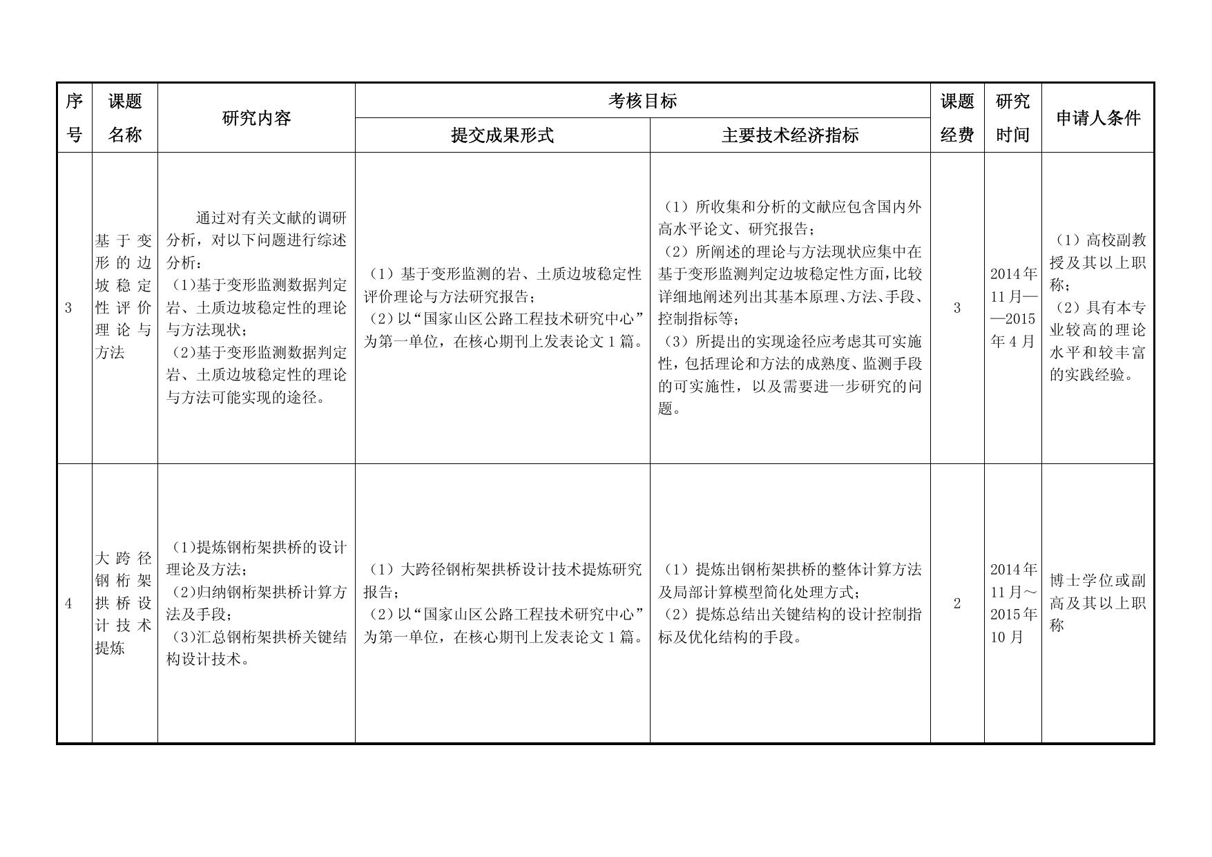
国家山区公路工程技术研究中心 2014 年 度 开 放 基 金 课 题 申 请 指 南 一、前 言 为推动山区公路工程技术的发展,实现先进技术和科技资源共享,吸引和资 助国内外优秀学者和科技工作者与本中心开展交流与合作,促进科技成果工程化 和产业化,中心特设立“国家山区公路工程技术研究中心开放基金”,并以开放 基金课题的方式面向国内外开放,旨在通过开放、联合、流动、竞争的机制,吸 引更多的国内外优秀人才,开展山区公路应用技术研究,共同促进行业和社会科 学技术进步。 根据《国家山区公路工程技术研究中心开放基金管理暂行办法》,现公开发 布《国家山区公路工程技术研究中心 2014 年度开放基金课题申请指南》。 二、申报要求 (一)申报前请登陆网站:http://www.ccrdi.com 的“公司公告”栏目, 仔细阅读《国家山区公路工程技术研究中开放基金管理办法》,严格按照管理办 法中的要求进行申报,并在课题进行过程中及结题阶段遵守办法相关要求。 (二)申请者年龄、学历、职称要求: 开放基金资助对象:国内外从事山区公路工程技术研究的科技工作者,年龄 50 周岁以下,或由中心直接聘请的客座专家(或访问学者),其他要求详见发 布课题“申请人条件”一栏。35 周岁以下具有博士学位的杰出青年科技工作者, 可予优先资助。 (三)申请单位要求: 申请者所在单位应具有从事研究所必需的实验条件和研究团队等基本保证。 暂无固定工作单位的申请者须由档案托管部门提供学历、出入境签证(或使领馆 出具的留学回国人员证明)等相关证明材料。 (四)申请课题数量要求: 申请者同一个年度内只能向本中心申请 1 项开放基金课题,且在本中心获得 资助的前一个开放基金课题未结题前不得再申请新的开放基金课题。同一申请者 以课题负责人的身份先后在本中心承担开放基金课题累计不得超过 3 项。 (五)申报材料要求: 1、申请者根据《开放基金课题申请指南》要求,填写《国家山区公路工程 技术研究中心开放基金课题申请书》一式 3 份及课题科技查新报告和相关证明材 料 1 份,经所在单位签署意见盖章后即可报送。 2、申报材料请于 2014 年 10 月 8 日前寄送本中心(以邮戳日期为准,逾期 不予受理),同时将电子版本文件发送至电子信箱:wangzhongyu@cmhk.com。 3、通讯地址:重庆市南岸区学府大道 33 号,招商局重庆交通科研设计院有 限公司科研开发部(400067) 联 系 人:杨静 联系电话:023-62652961,023-62653406(fax) E - mail:yangjing@ cmhk.com 三、2014 年开放基金课题 国家山区公路工程技术研究中心 2014 年度设立开放课题总共 12 个,相关信 息如下: 序 课题 号 名称 1 2 研究内容 危 岩 塌 实 图 像 别 技 研究 (1)高清带夜视功能的摄像 崩 头性能研究及选型; 时 (2)面向危岩状态监测的实 识 时图像识别算法研究; 术 (3)危岩实时图像识别系统 架构设计 适 用 冷 再 技 术 乳 化 青 材 研发 进行乳化沥青冷再生混合料 强度形成机理、配方设计方 法、混合料设计方法、冷再 生拌和设备、试验室与现场 的匹配性、混合料长期路用 性能等方面研究,旨在为研 发成熟的乳化沥青冷再生技 术奠定基础。 于 生 的 沥 料 考核目标 提交成果形式 主要技术经济指标 (1)面向危岩状态监测的实时图像识别算 法一套; (2)危岩崩塌实时图像识别技术研究报告 (含摄像头性能分析、实时图像识别算法、 系统架构设计方案); (3)以“国家山区公路工程技术研究中心” 为第一单位,在核心期刊上发表论文不少 于 2 篇。 (1)对比分析至少三种高清带夜视功能 的摄像头; (2)具有高可靠性的危岩状态监测的实 时图像识别算法,实现实时图像分析,异 常情况图像实时上传等功能,识别准确率 大于 90%; (3)完成基于嵌入式技术的图像监测系 统架构设计,包含系统高清图像压缩与远 程上传、图像现场存储等功能。 (1)和易性:破乳速度≥3h; (1)冷再生用乳化沥青和混合料配方及其 (2)早期强度:4h 粘聚力≥180g/cm2; 4h 扫刷质量损失≤2.0%;48h 取芯完整度 设计方法; (2)适用于冷再生技术的乳化沥青材料研 ≥85%; (3)混合料:15℃劈裂强度≥0.6MPa; 发报告; (3)以“国家山区公路工程技术研究中心” 40℃马歇尔稳定度≥7KN;干湿劈裂强度 为第一单位,在核心期刊上发表论文不少 比≥85%、冻融劈裂 TSR≥75%;60℃车辙 动稳定度≥3000 次/mm;疲劳寿命接近于 于 2 篇。 AC-25 热拌混合料。 课题 研究 经费 时间 申请人条件 5 (1)博士学位 2014 年 或副高及其以 11 月~ 上职称; 2015 年 (2)具有图像 处理算法的研 10 月 究经验。 5 (1)博士学位 或副高及其以 上职称; (2)具有从事 沥青路面相关 科研工作经 历、有乳化沥 青设计与施工 经验者优先。 2014 年 11 月— —2015 年 10 月 序 课题 号 名称 3 4 基 于 形 的 坡 稳 性 评 理 论 方法 大 跨 钢 桁 拱 桥 计 技 提炼 变 边 定 价 与 研究内容 通过对有关文献的调研 分析,对以下问题进行综述 分析: (1)基于变形监测数据判定 岩、土质边坡稳定性的理论 与方法现状; (2)基于变形监测数据判定 岩、土质边坡稳定性的理论 与方法可能实现的途径。 (1)提炼钢桁架拱桥的设计 径 理论及方法; 架 (2)归纳钢桁架拱桥计算方 设 法及手段; 术 (3)汇总钢桁架拱桥关键结 构设计技术。 考核目标 提交成果形式 主要技术经济指标 (1)所收集和分析的文献应包含国内外 高水平论文、研究报告; (2)所阐述的理论与方法现状应集中在 (1)基于变形监测的岩、土质边坡稳定性 基于变形监测判定边坡稳定性方面,比较 详细地阐述列出其基本原理、方法、手段、 评价理论与方法研究报告; (2)以“国家山区公路工程技术研究中心” 控制指标等; 为第一单位,在核心期刊上发表论文 1 篇。 (3)所提出的实现途径应考虑其可实施 性,包括理论和方法的成熟度、监测手段 的可实施性,以及需要进一步研究的问 题。 (1)大跨径钢桁架拱桥设计技术提炼研究 报告; (2)以“国家山区公路工程技术研究中心” 为第一单位,在核心期刊上发表论文 1 篇。 (1)提炼出钢桁架拱桥的整体计算方法 及局部计算模型简化处理方式; (2)提炼总结出关键结构的设计控制指 标及优化结构的手段。 课题 研究 经费 时间 申请人条件 (1)高校副教 授及其以上职 称; (2)具有本专 业较高的理论 水平和较丰富 的实践经验。 3 2014 年 11 月— —2015 年4月 2 2014 年 博士学位或副 11 月~ 高及其以上职 2015 年 称 10 月 序 课题 号 名称 5 6 基 于桥 梁 振动 的 能量 采 集技 术研究 悬 道 及 技 究 浮 接 防 术 隧 头 撞 研 研究内容 考核目标 提交成果形式 主要技术经济指标 (1)基于桥梁振动的压电悬 臂结构机电能量装换机理研 究; (2)能量存储技术研究; (3)基于桥梁振动的能量采 集与存储样机试制 (1)基于桥梁振动的能量采集与存储系统 技术方案研究报告; (2)提供 1 套能量采集和存储系统的试验 样机,并提供其系统组成元件清单(含材 料成本明细); (3)以“国家山区公路工程技术研究中心” 为第一单位,在核心期刊上发表论文 2 篇。 (1)管节接头构造型式和适 用材料; (2)岸基接驳接头构造型式 和适用材料; (3)适用于低频大变形及海 水条件下的防水材料选型; (4)悬浮隧道被动防撞设施 构造和材料性能。 (1)提出使用寿命 100 年以上的悬浮隧 道管节间连接强度、协调变形能力和防水 (1)悬浮隧道接头及防撞设施研究报告; 性能的关键评判参数,给出接头结构形式 (2)以“国家山区公路工程技术研究中心” 及其适用材料; 为第一单位,发表学术论文不少于 3 篇(须 (2)提出不同撞击能量指标下对应的悬 含三大检索论文 2 篇); 浮隧道防撞击结构形式,给出撞击行为影 (3)以“招商局重庆交通科研设计院有限 响悬浮隧道安全性能的评价指标; 公司”为第一专利权人,申请发明专利不 (3)提出下一阶段进一步研究的关键性 少于 2 项,且授权不少于 1 项。 指标; (4)培养硕士研究生 1 名及以上。 在梁桥实际振动(或基于梁桥实际振动的 模拟振动)情况下,试验样机输出电能的 平均功率大于 0.5W,最大瞬时功率大于 1.5W。 课题 研究 经费 时间 申请人条件 4 (1)博士学位 或副高及其以 2014 年 上职称; 11 月~ (2)具有结构 2015 年 健康监测测试 系统开发与能 10 月 量采集等方面 的研究经验。 7 2014 年 11 月~ 2015 年 10 月 前期曾经开展 过悬浮隧道技 术研究的单位 与个人 序 课题 号 名称 7 8 山 区公 路 隧道 直 流微 电 网供 配 电的 关 键技 术研究 基 频 市 交 态 算 究 于 的 道 通 检 法 视 城 路 状 测 研 研究内容 考核目标 提交成果形式 主要技术经济指标 (1)公路隧道直流微电网的 结构、分析模型及负荷计算; (2)隧道直流微电网的启 动、母线电压控制、能量的 平衡控制及管理方法; (3)隧道直流微电网适用的 光伏逆变的最优 MPPT 算法 研究; (4)隧道直流微电网的故障 类型及保护。 (1)提交上述研究内容分项报告; (2)以“国家山区公路工程技术研究中心” 为第一单位,发表学术论文不少于 2 篇(须 含三大检索论文 1 篇); (3)以“招商局重庆交通科研设计院有限 公司”为第一专利权人,申请发明专利 1 项或授权实用新型专利 1 项。 (1)提出隧道直流微电网的结构、数值 分析模型与分析方法; (2)针对具体的山区公路隧道案例,完 成适用的直流微电网构件的容量计算; (3)设计基于 R-based 的光伏逆变 MPPT 最优算法,并相应提出智能光伏逆变系统 的结构。 (1)研究基于图像分割、特 征匹配以及模式分类等,运 动目标自动检测与跟踪关键 技术; (2)研究基于智能视频分析 的车型、流量、车速、道路 拥堵检测技术。 (1)基于智能视频分析的城市道路交通状 态检测研究报告及参考文献; (2)实现基于视频的车型检测、流量检测、 车速检测、道路拥堵检测等交通状态参数 检测,并提供相应软件代码; (3)以“国家山区公路工程技术研究中心” 为第一单位,发表学术论文不少于 2 篇(须 含三大检索论文 1 篇); (4)以“招商局重庆交通科研设计院有限公 司”为第一专利权人,申请发明专利 1 项 或授权实用新型专利 1 项。 (1)检测 60m 范围内车辆目标丢失率 <5%; (2)测速误差±5km/h 以内并满足超速 执法要求; (3)检测车辆排队长度误差±3m 以内。 课题 研究 经费 时间 申请人条件 4 2014 年 博士学位或副 11 月~ 高及其以上职 2015 年 称 10 月 5 (1)博士学位 或副高及其以 2014 年 上职称; 11 月~ (2)具有承担 2015 年 省部级及以上 10 月 科研项目经 历。 序 课题 号 名称 道 通 电 视 的 质 观 指 究 路 闭 视 系 图 量 评 标 交 路 监 统 像 客 价 研 应 生 量 景 摄 10 量 被 度 软 究 用 态 的 倾 影 法 覆 计 件 于 测 近 斜 测 植 盖 算 研 9 研究内容 考核目标 提交成果形式 针对道路交通闭路电视 监视系统,开展基于无参考 和半参考的图像质量客观评 价方法研究: (1)研究评价指标与量化方 法:从人类视觉特性出发, 分析影响公路 CCTV 图像质 量的客观因素; (2)研究图像质量的评价指 标体系,并依据各个指标的 物理含义,对各个评价指标 进行量化表达。 (1)研究报告一份,应提出公路 CCTV 图 像质量的客观评价指标体系,对各指标进 行量化并说明理由; (2) 图像质量客观评价的检测设备样机 一套(含摄像机、靶标装置、应用测试软 件); (3)以“国家山区公路工程技术研究中心” 为第一单位,发表学术论文不少于 2 篇(须 含三大检索论文 1 篇)。 (1)生态测量中植被覆盖度 快速测量方法研究; (2)近景倾斜摄影测量法研 究; (3)针对植被覆盖度的快速 测量,研制近景倾斜摄影测 量法植被覆盖度计算软件。 (1)编制近景倾斜摄影测量法植被覆盖度 测量的操作规范; (2)开发近景倾斜摄影测量法植被覆盖度 计算软件; (3)以“国家公路工程技术研究中心”为 第一单位,在核心期刊上发表论文 1 篇。 主要技术经济指标 课题 研究 经费 时间 申请人条件 (1)提出公路 CCTV 图像质量的客观评价 指标体系; (2)明确量化各评价指标; (3) 图像质量评价样机一套,主要指标 如下:① 彩色数字工业摄像机的分辨率 ≥500 万像素,帧率≥10fps,所配工业 镜头具备变焦和光圈调节功能;② 靶标 装 置 : 屏 幕 尺 寸 ≥10 英 寸 , 分 辨 率 ≥1920x1200 , 支 持 BMP 图 像 显 示 和 1080P/25fps 视频播放;③ 应用测试软 件能够提取及显示各项指标,并能完整保 存原始图像、指标信息和评价结果。 根据申请人意愿,软件可选择在 Windows 或 Android 任一平台实现。 7 (1)博 士 学 位或副高及其 2014 年 以上职称; 11 月~ (2)专 业 研 2015 年 究方向应为图 10 月 像处理与模式 识别。 3 2014 年 11 月~ 2015 年 10 月 摄影测量与遥 感相关专业, 或计算机相关 专业。 序 课题 号 名称 山 等 路 中 11 梁 力 化 方 究 锚 应 12 损 理 究 区 级 独 小 预 标 施 案 下 力 检 论 低 公 立 桥 应 准 工 研 研究内容 (1)山区低等级公路独立中 小桥梁预应力标准化施工组 织方案研究; (2)山区低等级公路独立中 小桥梁预应力施工质量控制 方案研究。 预 (1)锚下预应力无损检测方 无 法选择; 测 (2)锚下预应力无损检测理 研 论。 考核目标 提交成果形式 主要技术经济指标 山区低等级公路独立中小桥梁预应力标准 化施工方案研究报告。 (1)形成山区低等级公路零星中小桥梁 预应力标准化施工组织方案; (2)形成山区低等级公路零星中小桥梁 预应力质量控制方案; (3)在至少 1 个项目上试点。 (1)研究报告,并附参考文献(外文文献 需提交中文翻译); (2)以“国家山区公路工程技术研究中心” 为第一单位,在核心期刊上发表论文 1 篇。 (1)对现有锚下预应力无损检测方法进 行分析比较; (2)选择一种锚下预应力无损检测方法, 对其技术原理进行深入研究。 课题 研究 经费 时间 申请人条件 2 2014 年 具有正在实施 11 月~ 的相关工程可 2015 年 供试点 12 月 3 (1)硕士学位 及其以上; 2014 年 (2)具有无损 11 月~ 检测技术背 2015 年 景,或依托本 10 月 课题进行博士 论文者优先。

长安大学公路学院国家山区公路工程技术研究中2014开放基金课题申请指南.pdf



