生态风纪 第30期.pdf
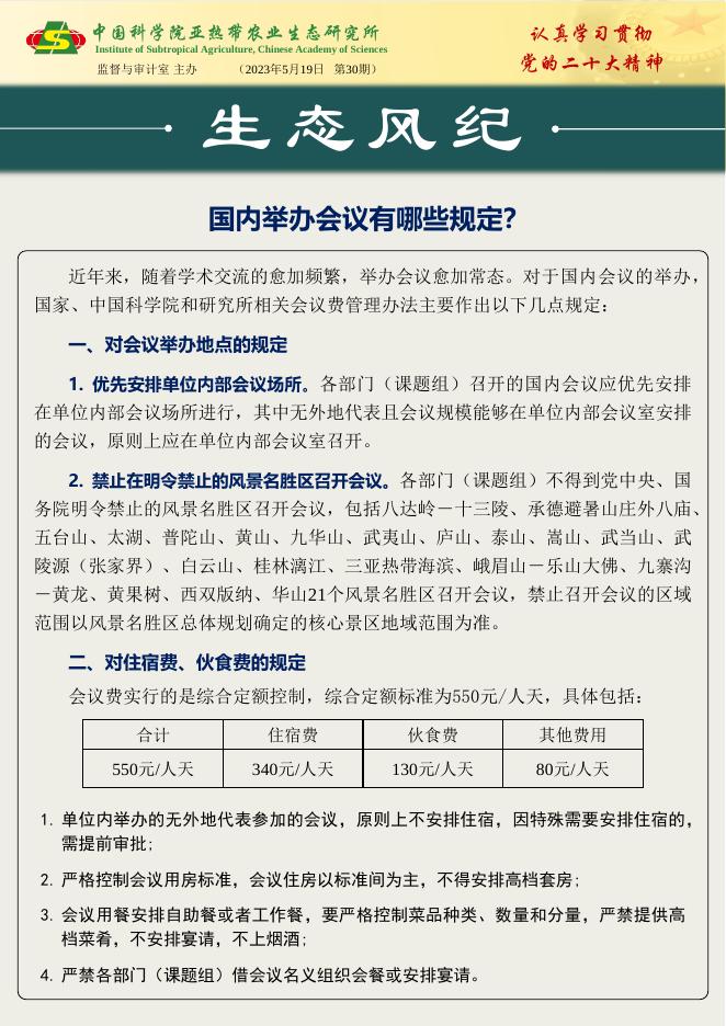
认真学习贯彻 党的二十大精神 中国科学院亚热带农业生态研究所 Institute of Subtropical Agriculture, Chinese Academy of Sciences 监督与审计室 主办 (2023年5月19日 第30期) 生态风纪 国内举办会议有哪些规定? 近年来,随着学术交流的愈加频繁,举办会议愈加常态。对于国内会议的举办, 国家、中国科学院和研究所相关会议费管理办法主要作出以下几点规定: 一、对会议举办地点的规定 1. 优先安排单位内部会议场所。各部门(课题组)召开的国内会议应优先安排 在单位内部会议场所进行,其中无外地代表且会议规模能够在单位内部会议室安排 的会议,原则上应在单位内部会议室召开。 2. 禁止在明令禁止的风景名胜区召开会议。各部门(课题组)不得到党中央、国 务院明令禁止的风景名胜区召开会议,包括八达岭-十三陵、承德避暑山庄外八庙、 五台山、太湖、普陀山、黄山、九华山、武夷山、庐山、泰山、嵩山、武当山、武 陵源(张家界)、白云山、桂林漓江、三亚热带海滨、峨眉山-乐山大佛、九寨沟 -黄龙、黄果树、西双版纳、华山21个风景名胜区召开会议,禁止召开会议的区域 范围以风景名胜区总体规划确定的核心景区地域范围为准。 二、对住宿费、伙食费的规定 会议费实行的是综合定额控制,综合定额标准为550元/人天,具体包括: 合计 住宿费 伙食费 其他费用 550元/人天 340元/人天 130元/人天 80元/人天 1. 单位内举办的无外地代表参加的会议,原则上不安排住宿,因特殊需要安排住宿的, 需提前审批; 2. 严格控制会议用房标准,会议住房以标准间为主,不得安排高档套房; 3. 会议用餐安排自助餐或者工作餐,要严格控制菜品种类、数量和分量,严禁提供高 档菜肴,不安排宴请,不上烟酒; 4. 严禁各部门(课题组)借会议名义组织会餐或安排宴请。 中国科学院亚热带农业生态研究所纪委监制 2023年5月19日 星期五 案例警示: 案例1:宁夏大学会议期间超范围、超标准提供自助餐问题案例 杨国涛,宁夏大学经济管理学院院长。2018年1月27日、28日,宁夏大学经 济管理学院分别召开 2016 级和 2017 级工商管理硕士(MBA)教学工作研讨会, 其间,超范围、超标准提供自助餐,违规提供红酒,超预算支出12021 元,同时 虚开发票套取会议费 6000 元。2018年9月,杨国涛受到党内警告处分。 案例 2:成都市通锦中学校违规提供超标准接待案例 杨政远,成都市通锦中学校行政办公室副主任。2017年4月13 日,杨政远在 负责四川省中学校长协会第十届二次理事会、监事会议的会务接待工作期间,未 按规定对参会人员的接待就餐标准进行管理,致使参会人员在就餐过程中违规消 费了 4 瓶白酒和 21 瓶啤酒。以上酒水费用合计1444 元与餐费一并由成都市通锦 中学校报销。杨政远受到党内警告处分,违纪款项已上缴财政账户。 案例 3:北京市北运河管理处违规列支会议费案例 2017年5月至2018 年6月,北运河管理处在内部有条件承办会议的情况下,经 领导班子会决策,先后外出召开会议19 次,累计列支会议费 37.37 余万元。其中 6 次会议均为北运河管理处的内部会议,有 5 次会议安排住宿;2018 年 3 月在某 会议中心召开的“2018 年党风廉政建设工作会”,会议费账实不符,列支超额。 时任北运河管理处党委书记张会敏,北运河管理处党委副书记、主任李京辉, 北运河管理处党委副书记、纪委书记李忠分别受到党内警告处分。 (案例:中央纪委国家监委网站)

生态风纪 第30期.pdf 
