秦岭文库(kunmingchi.com)你想要的内容这里独有!

豫光金铅2018年半年度报告摘要.pdf

Deprecating。(讽刺)5 页 294.672 KB下载文档
豫光金铅2018年半年度报告摘要.pdf豫光金铅2018年半年度报告摘要.pdf豫光金铅2018年半年度报告摘要.pdf豫光金铅2018年半年度报告摘要.pdf豫光金铅2018年半年度报告摘要.pdf
当前文档共5页 下载后继续阅读

豫光金铅2018年半年度报告摘要.pdf

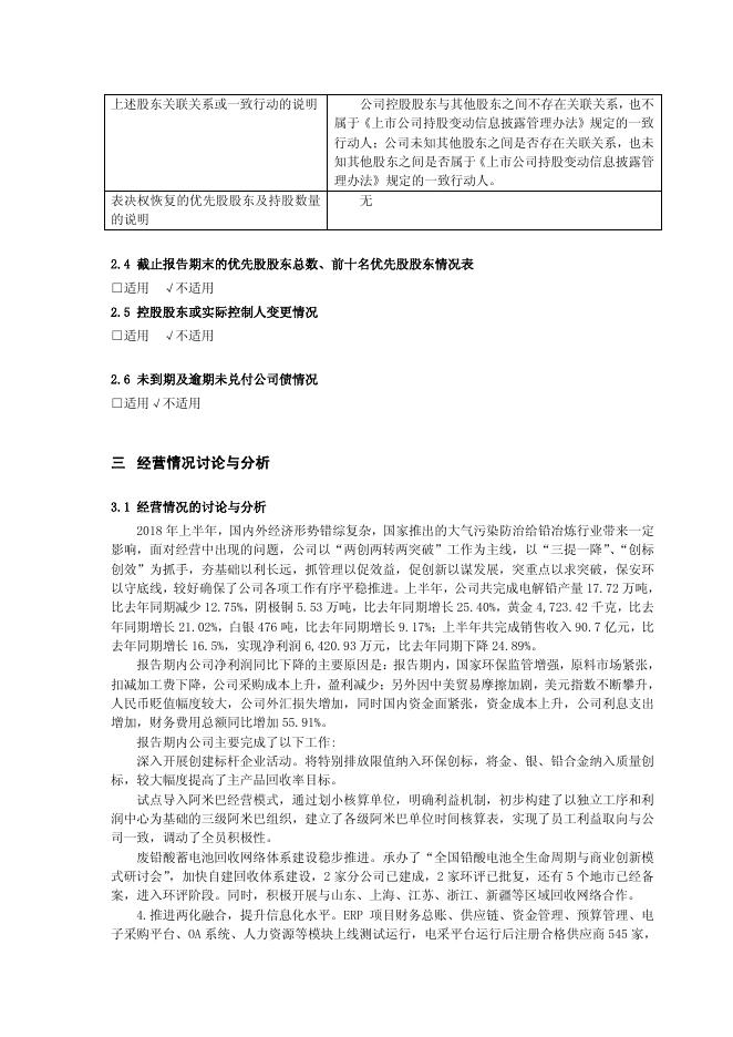
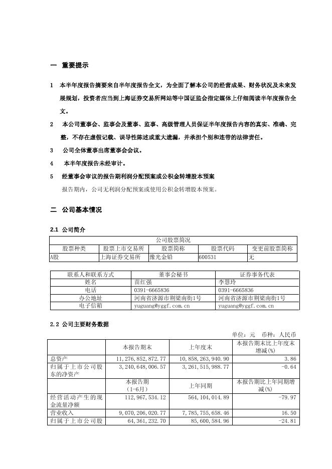
公司代码:600531 公司简称:豫光金铅 河南豫光金铅股份有限公司 2018 年半年度报告摘要 一 重要提示 1 本半年度报告摘要来自半年度报告全文,为全面了解本公司的经营成果、财务状况及未来发 展规划,投资者应当到上海证券交易所网站等中国证监会指定媒体上仔细阅读半年度报告全 文。 2 本公司董事会、监事会及董事、监事、高级管理人员保证半年度报告内容的真实、准确、完 整,不存在虚假记载、误导性陈述或重大遗漏,并承担个别和连带的法律责任。 3 公司全体董事出席董事会会议。 4 本半年度报告未经审计。 5 经董事会审议的报告期利润分配预案或公积金转增股本预案 报告期内,公司无利润分配预案或使用公积金转增股本预案。 二 公司基本情况 2.1 公司简介 股票种类 A股 公司股票简况 股票上市交易所 股票简称 上海证券交易所 豫光金铅 联系人和联系方式 姓名 电话 办公地址 电子信箱 股票代码 600531 董事会秘书 苗红强 0391-6665836 河南省济源市荆梁南街1号 yuguang@yggf.com.cn 变更前股票简称 无 证券事务代表 李慧玲 0391-6665836 河南省济源市荆梁南街1号 yuguang@yggf.com.cn 2.2 公司主要财务数据 本报告期末 总资产 归属于上市公司股 东的净资产 经营活动产生的现 金流量净额 营业收入 归属于上市公司股 11,276,852,872.77 3,240,648,006.57 单位:元 币种:人民币 本报告期末比上年度末 上年度末 增减(%) 10,858,263,940.90 3.86 3,261,515,988.77 -0.64 本报告期 (1-6月) 112,967,534.12 564,104,014.89 本报告期比上年同期增 减(%) -79.97 9,070,206,020.77 64,361,232.70 7,785,755,658.46 85,600,584.96 16.50 -24.81 上年同期 东的净利润 归属于上市公司股 东的扣除非经常性 损益的净利润 加权平均净资产收 益率(%) 基本每股收益(元/ 股) 稀释每股收益(元/ 股) 50,587,322.62 55,813,830.11 -9.36 1.95 2.79 减少0.84个百分点 0.0590 0.0785 -24.84 0.0590 0.0785 -24.84 2.3 前十名股东持股情况表 单位: 股 截止报告期末股东总数(户) 96,558 截止报告期末表决权恢复的优先股股东总数(户) 0 前 10 名股东持股情况 持有有限 售条件的 股份数量 股东名称 股东性 质 持股比 例(%) 持股 数量 质押或冻结的股份 数量 河南豫光金铅集团有限责 任公司 国有法 人 34.61 377,311,869 0 冻结 中国黄金集团有限公司 国有法 人 3.51 38,319,871 0 无 济源投资集团有限公司 国有法 人 1.89 20,640,000 0 质押 第一创业证券-国信证券 -共盈大岩量化定增集合 资产管理计划 境内非 国有法 人 1.83 20,000,031 0 无 0 平安大华基金-平安银行 -国海证券股份有限公司 境内非 国有法 人 0.98 10,657,800 0 无 0 王懿 境内自 然人 0.97 10,524,000 0 质押 天安人寿保险股份有限公 司-传统产品 境内非 国有法 人 0.94 10,224,666 0 无 0 张景春 境内自 然人 0.71 7,777,054 0 无 0 信诚基金-工商银行-国 海证券股份有限公司 境内非 国有法 人 0.61 6,667,466 0 无 0 中国国际金融股份有限公 司 境内非 国有法 人 0.59 6,460,900 0 无 0 34,320,000 0 10,320,000 3,315,000 上述股东关联关系或一致行动的说明 表决权恢复的优先股股东及持股数量 的说明 公司控股股东与其他股东之间不存在关联关系,也不 属于《上市公司持股变动信息披露管理办法》规定的一致 行动人;公司未知其他股东之间是否存在关联关系,也未 知其他股东之间是否属于《上市公司持股变动信息披露管 理办法》规定的一致行动人。 无 2.4 截止报告期末的优先股股东总数、前十名优先股股东情况表 □适用 √不适用 2.5 控股股东或实际控制人变更情况 □适用 √不适用 2.6 未到期及逾期未兑付公司债情况 □适用√不适用 三 经营情况讨论与分析 3.1 经营情况的讨论与分析 2018 年上半年,国内外经济形势错综复杂,国家推出的大气污染防治给铅冶炼行业带来一定 影响,面对经营中出现的问题,公司以“两创两转两突破”工作为主线,以“三提一降” 、 “创标 创效”为抓手,夯基础以利长远,抓管理以促效益,促创新以谋发展,突重点以求突破,保安环 以守底线,较好确保了公司各项工作有序平稳推进。上半年,公司共完成电解铅产量 17.72 万吨, 比去年同期减少 12.75%,阴极铜 5.53 万吨,比去年同期增长 25.40%,黄金 4,723.42 千克,比去 年同期增长 21.02%,白银 476 吨,比去年同期增长 9.17%;上半年共完成销售收入 90.7 亿元,比 去年同期增长 16.5%,实现净利润 6,420.93 万元,比去年同期下降 24.89%。 报告期内公司净利润同比下降的主要原因是:报告期内,国家环保监管增强,原料市场紧张, 扣减加工费下降,公司采购成本上升,盈利减少;另外因中美贸易摩擦加剧,美元指数不断攀升, 人民币贬值幅度较大,公司外汇损失增加,同时国内资金面紧张,资金成本上升,公司利息支出 增加,财务费用总额同比增加 55.91%。 报告期内公司主要完成了以下工作: 深入开展创建标杆企业活动。将特别排放限值纳入环保创标,将金、银、铅合金纳入质量创 标,较大幅度提高了主产品回收率目标。 试点导入阿米巴经营模式,通过划小核算单位,明确利益机制,初步构建了以独立工序和利 润中心为基础的三级阿米巴组织,建立了各级阿米巴单位时间核算表,实现了员工利益取向与公 司一致,调动了全员积极性。 废铅酸蓄电池回收网络体系建设稳步推进。承办了“全国铅酸电池全生命周期与商业创新模 式研讨会” ,加快自建回收体系建设,2 家分公司已建成,2 家环评已批复,还有 5 个地市已经备 案,进入环评阶段。同时,积极开展与山东、上海、江苏、浙江、新疆等区域回收网络合作。 4.推进两化融合,提升信息化水平。ERP 项目财务总账、供应链、资金管理、预算管理、电 子采购平台、OA 系统、人力资源等模块上线测试运行,电采平台运行后注册合格供应商 545 家, 云金汇银行卡在线支付开始,两化融合管理体系贯标工作扎实推进。 5.报告期内公司密切关注产品价格、市场利率及汇率变化,灵活开展电解铅、白银、阴极铜 的套期保值交易,优化资金结构,降低资金综合使用成本,加强外汇损失控制,增强抵御风险能 力。 3.2 与上一会计期间相比,会计政策、会计估计和核算方法发生变化的情况、原因及其影响 □适用 √不适用 3.3 报告期内发生重大会计差错更正需追溯重述的情况、更正金额、原因及其影响。 □适用 √不适用

相关文章