秦岭文库(kunmingchi.com)你想要的内容这里独有!

伏牛白山羊

_Thorns10 页 1.451 MB下载文档
伏牛白山羊伏牛白山羊伏牛白山羊伏牛白山羊伏牛白山羊
当前文档共10页 下载后继续阅读

伏牛白山羊

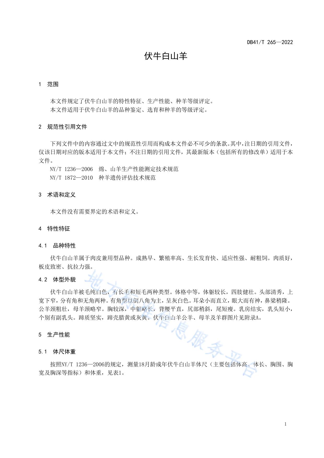
ICS 65.020.30 CCS B 43 41 河 南 省 地 方 标 准 DB41/T 265—2022 代替 DB41/T 265-2001 伏牛白山羊 2022-01-13 发布 2022-04-12 实施 河南省市场监督管理局 发 布 DB41/T 265—2022 前 言 本文件按照GB/T 1.1—2020《标准化工作导则 第1部分:标准化文件的结构和起草规则》的规定 起草。 本文件代替DB41/T 265—2001《伏牛白山羊》,与DB41/T 265—2001相比,除结构调整和编辑性改 动外,主要技术变化如下: ——更改了被毛、角型、蹄壳颜色(见 4.2,2001 年版的 2.1); ——增加了乳房特征(见 4.2); ——增加了体尺和体重标准(见 5.1); ——更改了繁殖性能相关数据(见 5.2,2001 年版的 2.2.1); ——更改了屠宰性能指标(见 5.3.1,2001 年版的 2.2.2); ——增加了胴体色泽、眼肌面积、大理石纹等肉用性能指标(见 5.3.2~5.3.4); ——更改了板皮特性指标(见 5.4,2001 年版的 2.2.3); ——增加了泌乳性能相关数据(见 5.5); ——更改了生长性状等级标准(见 6.2.1,2001 年版的 4.1~4.2); ——更改了繁殖性能要求(见 6.2.2,2001 年版的 4.3); ——更改了综合评定(见 6.3,2001 年版的第 5 章); ——删除了评级组织及评级时间(见 2001 年版的第 6 章); ——增加了伏牛白山羊的照片(见附录 A)。 本文件由河南省农业农村厅提出并归口。 本文件起草单位:南阳黄牛科技中心、河南省畜牧总站、镇平县铁牛养殖场(伏牛白山羊原种场)。 本文件主要起草人:王建钦、王玉海、葛位西、谭书江、王红艺、高慧军、梁爽、左瑞雨、刘青山、 韩露、王金遂、王泰峰、管素英、李新春、王健懿、宋伟伟、张定安、樊英莉、马中群、刘晓阳、朱红 侠、张伟、刘佳楠、闫小华、王恒州、冯海洋、冯晓敏、黄上上、董朝民、乔小玉、郑中华、张玲、王 冰雁。 本文件于2001年首次发布,本次为第一次修订。 I DB41/T 265—2022 伏牛白山羊 1 范围 本文件规定了伏牛白山羊的特性特征、生产性能、种羊等级评定。 本文件适用于伏牛白山羊的品种鉴定、选育和种羊的等级评定。 2 规范性引用文件 下列文件中的内容通过文中的规范性引用而构成本文件必不可少的条款。其中,注日期的引用文件, 仅该日期对应的版本适用于本文件;不注日期的引用文件,其最新版本(包括所有的修改单)适用于本 文件。 NY/T 1236—2006 绵、山羊生产性能测定技术规范 NY/T 1872—2010 种羊遗传评估技术规范 3 术语和定义 本文件没有需要界定的术语和定义。 4 特性特征 4.1 品种特性 伏牛白山羊属于肉皮兼用型品种。成熟早、繁殖率高、生长发育快、适应性强、耐粗饲。肉质好, 板皮致密、抗拉力强。 4.2 体型外貌 伏牛白山羊被毛纯白色,有长毛和短毛两种类型。体格中等,体躯较长,四肢健壮。头部清秀,上 宽下窄,分有角和无角两种。有角型以倒八角为主,呈灰白色。耳朵小而直立,眼大而有神,鼻梁稍隆。 公羊颈粗壮,母羊颈略窄。胸较深,中躯略长,背腰平直,尻部稍斜,尾短瘦。乳房结实,乳头短小, 个别有副乳头。蹄质坚实,蹄壳腊黄或灰黄。伏牛白山羊公羊、母羊及羊群图片见附录A。 5 生产性能 5.1 体尺体重 按照NY/T 1236—2006的规定,测量18月龄成年伏牛白山羊体尺(主要包括体高、体长、胸围、胸 宽及胸深等指标)和体重,见表1。 1 DB41/T 265—2022 表1 成年羊体尺体重 性别 体高/cm 体长/cm 胸围/cm 胸宽/cm 胸深/cm 体重/kg 公 67.3±4.7 75.0±4.2 84.3±4.8 17.5±1.9 33.6±3.1 44.8±5.8 母 61.9±4.3 68.8±5.4 78.2±5.5 15.7±2.0 32.0±2.5 37.3±6.2 5.2 繁殖性能 伏牛白山羊一般3~4月龄性成熟,5~6月龄配种。母羊四季发情,发情多集中在春、秋两季;发情 周期为16 d~20 d,发情期持续1 d~2 d;妊娠期为142 d~155 d;平均产羔率为211.1%,其中初产母羊 为163.2%,经产母羊为223.9%。平均初生重公羔为2.70 kg,母羔为2.50 kg;2月龄平均断奶重公羔为7.60 kg,母羔为7.30 kg。 5.3 肉用性能 5.3.1 屠宰性能 按照NY/T 1236—2006 相关要求,周岁伏牛白山羊的屠宰性能见表2。 表2 周岁羊屠宰性能 性别 宰前活重/kg 胴体重/kg 骨骼重/kg 内脏脂肪重/kg 净肉重/kg 屠宰率/% 净肉率/% 公 35.3±2.3 18.1±1.5 2.5±0.4 1.1±0.5 15.6±1.3 54.39 44.19 母 32.1±2.3 16.4±1.8 2.3±0.5 1.1±0.3 14.1±1.6 54.52 43.93 5.3.2 胴体色泽 皮下及内脏脂肪为白色,肌肉为粉红色至鲜红色。 5.3.3 眼肌面积 2 2 公羊为 7.03 cm ,母羊为 6.27 cm 。 5.3.4 大理石纹 眼肌横断面间脂肪斑纹质量和数量中等。 5.4 板皮特性 18 月龄成年伏牛白山羊板皮平均长 91.4 cm、宽 73.6 cm、厚 3.04 mm;抗拉力强。 5.5 泌乳性能 哺乳母羊产后前40 d产乳量为80 kg左右,经产母羊产乳高峰期在产后40 d左右,之后泌乳量逐渐减 少。羔羊45 d~60 d断奶。 6 种羊等级评定 6.1 评定条件 6.1.1 凡不符合本品种特性、特征者不予评定。 2 DB41/T 265—2022 6.1.2 凡有明显凹背、凹腰、弓背、弓腰、前后腿内外弧等缺陷之一者,或者有单睾、隐睾、赫尔尼 亚、乳房发育不良等遗传病,均不予评定。 6.1.3 没有档案记录者不予评定。 6.2 分级 6.2.1 生长性状等级 主要参考体长、胸围、体重等指标,评定6月龄、12月龄、18月龄伏牛白山羊的生长性状等级,见 表3。 表3 生长性状等级 公 月龄 6 12 18 羊 母 羊 等级 体高/cm 体长/cm 胸围/cm 体重/kg 体高/cm 体长/cm 胸围/cm 体重/kg 特级 63 68 76 29 58 64 72 26 一级 60 65 73 26 55 61 69 23 二级 57 62 70 23 52 58 66 20 三级 54 59 67 20 49 55 63 17 特级 77 83 91 51 65 74 83 43 一级 71 78 87 45 63 71 81 39 二级 65 73 83 39 61 68 79 35 三级 59 68 79 33 59 65 77 31 特级 81 89 99 62 67 77 88 48 一级 77 85 94 55 65 74 85 43 二级 73 81 89 48 63 71 82 38 三级 69 77 84 41 61 68 79 33 6.2.2 繁殖性能要求 后备母羊应来自于同胎双羔或三羔(都为健羔);其中窝产健羔2只及以上者,繁殖性能合格。 6.2.3 血统等级 血统等级评定依据其父母血统等级,见表4。原则上父本等级不能低于母本等级;父、母相差三个 等级时,其本身取中间等级。 表4 血统等级 父本等级 母本等级 血统等级 特级 特级 特级 特级 一级 特级 一级 一级 一级 一级 二级 一级 一级 三级 二级 6.3 综合评定 3 DB41/T 265—2022 按照NY/T 1872—2010的规定,种公羊的综合评定主要依据其血统、体尺、体重这三个单项的等级, 见表5;种母羊在繁殖性能合格的前提下,依据其体尺、体重等级进行综合评定,见表6。种公羊综合评 定在二级及以上、种母羊在三级及以上为合格。 表5 种公羊综合评定 单项等级 综评等级 单项等级 综评等级 特级 特级 特级 特级 一级 一级 一级 一级 特级 特级 一级 特级 一级 一级 二级 一级 特级 特级 二级 一级 一级 一级 三级 二级 特级 特级 三级 二级 一级 二级 二级 二级 特级 一级 一级 一级 一级 二级 三级 二级 特级 一级 二级 一级 一级 三级 三级 三级 特级 一级 三级 二级 二级 二级 二级 二级 特级 二级 二级 二级 二级 二级 三级 二级 特级 二级 三级 二级 二级 三级 三级 三级 特级 三级 三级 三级 三级 三级 三级 三级 表6 种母羊综合评定 单项等级 综评等级 特级 特级 特级 特级 一级 一级 特级 二级 二级 特级 三级 三级 一级 一级 一级 一级 二级 二级 一级 三级 三级 二级 二级 二级 二级 三级 三级 三级 三级 三级 A 4 A DB41/T 265—2022 附 录 A (资料性) 伏牛白山羊照片 图 A.1、图 A.2 和图 A.3 分别给出了伏牛白山羊成年公羊、成年母羊和羊群照片。 图A.1 伏牛白山羊成年公羊 图A.2 伏牛白山羊成年母羊 5 DB41/T 265—2022 图A.3 伏牛白山羊羊群 6

相关文章