秦岭文库(kunmingchi.com)你想要的内容这里独有!

露地蕨菜栽培技术规程

鸭力与鸡情9 页 392.055 KB下载文档
露地蕨菜栽培技术规程露地蕨菜栽培技术规程露地蕨菜栽培技术规程露地蕨菜栽培技术规程露地蕨菜栽培技术规程
当前文档共9页 下载后继续阅读

露地蕨菜栽培技术规程

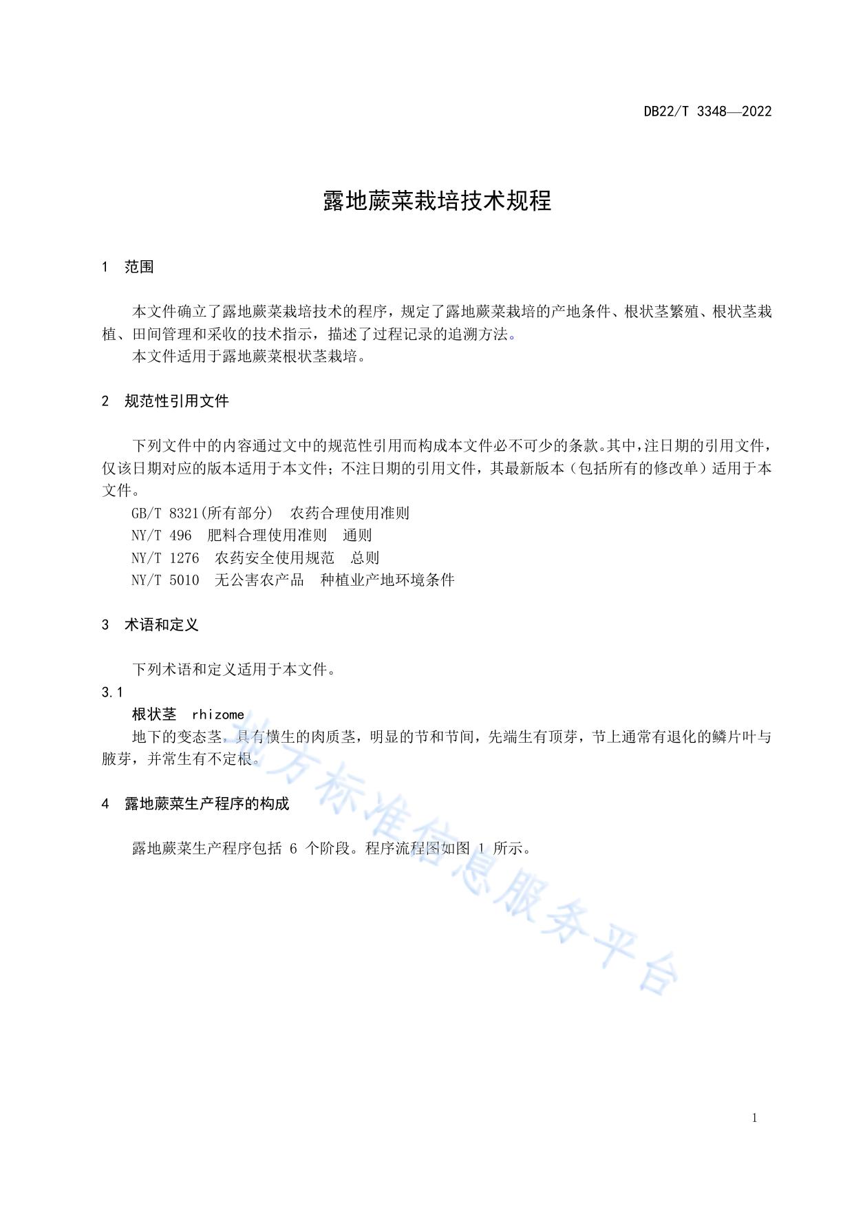
ICS 65.020.20 CCS B 05 DB22 吉 林 省 地 方 标 准 DB22/T 3348—2022 露地蕨菜栽培技术规程 Code of practice of Pteridium aquilinum cultivation in open field 2022 - 01 - 28 发布 吉林省市场监督管理厅 2022 - 02 - 28 实施 发 布 DB22/T 3348—2022 前 言 本文件按照 GB/T 1.1-2020 《标准化工作导则 第 1 部分:标准化文件的结构和起草规则》的规 定起草。 请注意本文件的某些内容可能涉及专利。本文件的发布机构不承担识别专利的责任。 本文件由吉林省农业农村厅提出并归口。 本文件起草单位:吉林省农业科学院。 本文件主要起草人:王晓慧、任英、刘双利、赵磊、韩喜国、金荣德、闫海洋。 I DB22/T 3348—2022 露地蕨菜栽培技术规程 1 范围 本文件确立了露地蕨菜栽培技术的程序,规定了露地蕨菜栽培的产地条件、根状茎繁殖、根状茎栽 植、田间管理和采收的技术指示,描述了过程记录的追溯方法。 本文件适用于露地蕨菜根状茎栽培。 2 规范性引用文件 下列文件中的内容通过文中的规范性引用而构成本文件必不可少的条款。其中,注日期的引用文件, 仅该日期对应的版本适用于本文件;不注日期的引用文件,其最新版本(包括所有的修改单)适用于本 文件。 GB/T 8321(所有部分) 农药合理使用准则 NY/T 496 肥料合理使用准则 通则 NY/T 1276 农药安全使用规范 总则 NY/T 5010 无公害农产品 种植业产地环境条件 3 术语和定义 下列术语和定义适用于本文件。 3.1 根状茎 rhizome 地下的变态茎,具有横生的肉质茎,明显的节和节间,先端生有顶芽,节上通常有退化的鳞片叶与 腋芽,并常生有不定根。 4 露地蕨菜生产程序的构成 露地蕨菜生产程序包括 6 个阶段。程序流程图如图 1 所示。 1 DB22/T 3348—2022 图1 5 露地蕨菜栽培程序流程图 产地条件 5.1 气候 年平均温度 4.0 ℃ 以上,年降雨量 500 mm~1000 mm 之间,≥ 10 ℃ 活动积温 1900 ℃ 以上, 空气湿度 70% 以上,年日照时数 2000 h 以上。 5.2 环境 产地环境条件应符合 NY/T 5010 的规定。 5.3 栽培地选择 选择地势平缓,排灌方便的地块,前茬以无除草剂残留为宜,土壤以富含有机质、耕层深厚、疏松、 渗透性强、排水良好的偏酸性壤土,pH值为 6.0〜6.5。 6 根状茎繁殖 6.1 选择 选择根状茎长度 10 cm~15 cm,3 个~5 个芽且饱满的野生或者人工栽培的健壮蕨菜根状茎。 6.2 采集 春季冻层融化后采集,采挖时不能伤到根状茎上的芽,保持根芽活性。不能及时栽植的,可以临时 贮藏在地窖中,或者在背风向阳处挖 40 cm~50 cm 的深坑假植。 7 根状茎栽植 2 DB22/T 3348—2022 7.1 整地 2 7.1.1 每 667 m 施腐熟的牛粪或者猪粪 1500 kg~2000 kg,氮磷钾三元复合肥(15-15-15)90 kg, 全层施入。 7.1.2 旋耕或深翻 20 cm~25 cm,耙细整平。 7.1.3 南北向做畦,做成宽 1.0 m~1.2 m 的高畦或平畦,畦间距 30 cm。 7.2 栽植时间 每年春季 4 月下旬至 5 月上旬坐水栽植。 7.3 栽植密度 2 每 667 m 种植 14000 株~22000 株为宜。 7.4 栽植方法 浇足底水,按株距 20 cm,行距 15 cm~25 cm 进行移栽,覆土 5 cm~8 cm,覆盖保湿。 8 田间管理 8.1 水分 栽植后要保持土壤湿润,达到土壤田间持水量的 70%~80% 为宜。 8.2 施肥 第二年开始,每年出苗前、土壤化冻 20 cm 以上时,腐熟的农家肥平铺于土壤表面,800 kg/ 667 2 2 m ~1000 kg/ 667 m 。每次采摘后 2 d~3 d 内追施氮磷钾三元复合肥(15-15-15)30 kg/667 m 。肥 料使用按 NY/T 496 规定执行。 2 8.3 光照 春季展叶期前的光照以 8000 lx~17000 lx 为宜。 8.4 除草 及时进行除草,每年按照“除早和除小”的原则人工除草 3 次~4 次。 8.5 病虫害 蕨菜病虫害防治实行预防为主,综合防治。农药使用按 GB/T 人员的安全防护和安全操作按 NY/T 1276 规定执行。 8.6 8321 (所有部分) 规定执行,农药 越冬 地上茎叶完全干枯时,浇一次封冻水。越冬前覆盖厚度 2 cm 以上的秸秆,保护根茎安全越冬。翌 年开始化冻时,及时清除覆盖物及残株落叶,促进根茎萌发生长。 9 9.1 采收 时期 3 DB22/T 3348—2022 栽植的第 1 年不可采摘,第 2 年可适量采摘,第 3 年正常采收。叶柄长 16 cm~20 cm,叶片尚 未展开,呈“抱拳状”,可采收。 9.2 间隔期 每年采收 2 茬~3 茬,每次间隔 10 d~15 d,种植一次可以连续采收。 9.3 方法 刀割或手掐,留茬要贴近地面 1 cm~2 cm。采摘后捆绑,套上保鲜袋运出基地。 10 追溯方法 整个栽培过程及时记录参见附录 A。档案至少保存 5 年以上,做到可追溯。 4 DB22/T 3348—2022 AA 附 录 A (资料性) 生产记录表格式 生产记录表样式见表 A.1 和表 A.2。 表A.1 农事记录表 品种名称: 来源地及单位: 种植面积: 日期 地块: 操作项目及方法 操作人签字 表A.2 肥料使用情况表 作物 肥料 名称 有效成分(%) 氮 磷(P2O5) 钾(K2O) 其他 施用 施用量 施用 方法 (kg/公顷) 时间 施用人 地块 注:该表可根据不同产品名称依次填写。 _________________________________ 5

相关文章