秦岭文库(kunmingchi.com)你想要的内容这里独有!

赤峰富博矿业有限公司松山区唐房营子矿区铜钼矿2023年度矿山地质环境治理计划书.docx

Deprecating。(讽刺)23 页 131.45 KB下载文档
赤峰富博矿业有限公司松山区唐房营子矿区铜钼矿2023年度矿山地质环境治理计划书.docx赤峰富博矿业有限公司松山区唐房营子矿区铜钼矿2023年度矿山地质环境治理计划书.docx赤峰富博矿业有限公司松山区唐房营子矿区铜钼矿2023年度矿山地质环境治理计划书.docx赤峰富博矿业有限公司松山区唐房营子矿区铜钼矿2023年度矿山地质环境治理计划书.docx赤峰富博矿业有限公司松山区唐房营子矿区铜钼矿2023年度矿山地质环境治理计划书.docx赤峰富博矿业有限公司松山区唐房营子矿区铜钼矿2023年度矿山地质环境治理计划书.docx
当前文档共23页 下载后继续阅读

赤峰富博矿业有限公司松山区唐房营子矿区铜钼矿2023年度矿山地质环境治理计划书.docx

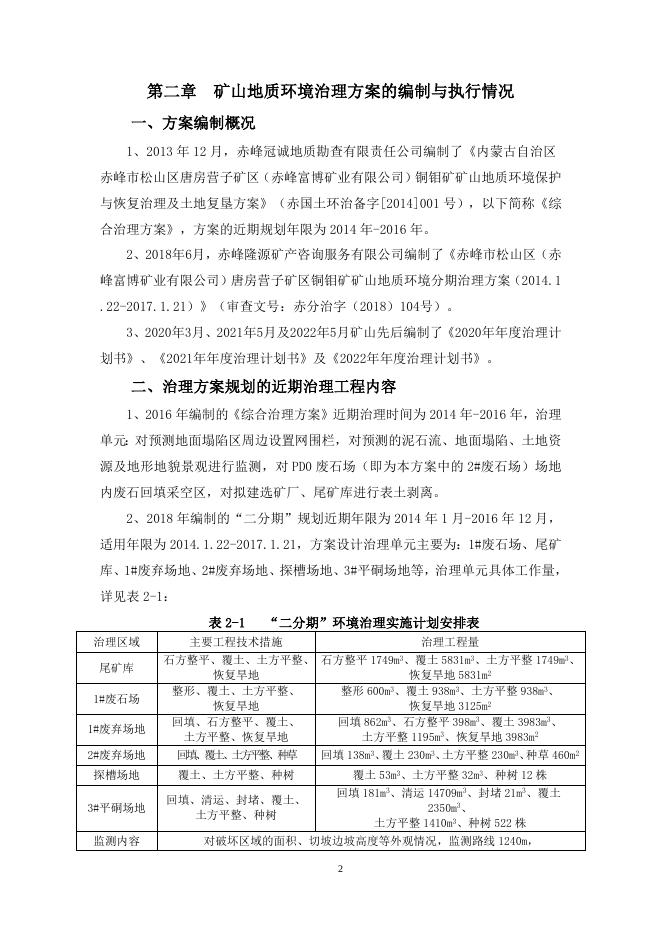
赤峰富博矿业有限公司松山区唐房营子矿区铜钼矿 2023 年度矿山地质环境治理计划书 赤峰富博矿业有限公司 二〇二三年三月 赤峰富博矿业有限公司松山区唐房营子矿区铜钼矿 2023 年度矿山地质环境治理计划书 法定代表人:王振田 编制单位:赤峰富博矿业有限公司 编制日期:二零二三年三月 目 录 第一章、矿山基本情况 ...............................................1 第二章、矿山地质环境治理方案的编制与执行情况 .......................2 一、方案编制概况....................................................2 二、治理方案规划的近期治理工程内容..................................2 三、矿山地质环境治理方案执行情况....................................3 第三章、本年度矿山生产计划 .........................................3 一、本年度的主要生产指标计划........................................4 二、开采范围........................................................4 第四章、矿山地质环境问题 ...........................................5 一、矿山地质环境问题现状............................................5 二、矿山地质环境问题预测...........................................12 第五章、矿山地质环境防治工程 ......................................14 一、矿山地质环境治理区的确定.......................................14 二、矿山地质环境治理工程...........................................14 三、矿山地质环境监测工程...........................................15 第六章、经费估算 ..................................................18 一、预算编制依据...................................................18 二、费用计算.......................................................18 附 图 赤峰富博矿业有限公司松山区唐房营子矿区铜钼矿 2023 年度矿山地质环境 治理工程部署图 比例尺 1:5000 第一章 矿山基本情况 矿山企业基本信息 矿山名称 赤峰富博矿业有限公司松山区唐房营子矿区铜钼矿 采矿权人 赤峰富博矿业有限公司 法人代表 王振田 采矿许可证号 C1500002014013110133334 发证机关 内蒙古自治区国土 资源厅 有效期限 2014年1月22日至2034年1月22日 发证日期 2014年1月22日 矿区地址 松山区老府镇蒙古营子村委会 经纬度坐标 东经:118°18′00″~118°19′00″; 北纬:42°06′30″~42°08′30″。 经济类型 有限责任公司 生产规模 大型 开采矿种 钼矿 采矿方式 地下开采 矿区面积 0.7363km2 生产现状 停产 建矿时间 2014年 设计生产能力 150×104t/a 设计服务年限 50.68年 实际生产能力 0 剩余服务年限 50.68年 开采深度 1507m至747m标高 查明资源储量 8129.96×104t/a 剩余资源储量 8129.96×104t/a 矿区范围 拐点坐标 见下附表 基金计提 - 基金使用 - 手机号 18504762053 邮 编 024000 矿山企业联系方式 联系人 通讯地址 王 楠 松山区老府镇蒙古营子村委会 固定电话 E-mail 矿区范围拐点坐标表 1980 年西安坐标系 点号 X Y 点号 X Y 1 4667649.61 39608089.23 4 4666259.80 39608348.47 2 4667669.84 39608794.11 5 4667210.10 39608359.02 3 4666264.29 39608816.71 6 4667210.08 39608089.37 1 第二章 矿山地质环境治理方案的编制与执行情况 一、方案编制概况 1、2013 年 12 月,赤峰冠诚地质勘查有限责任公司编制了《内蒙古自治区 赤峰市松山区唐房营子矿区(赤峰富博矿业有限公司)铜钼矿矿山地质环境保护 与恢复治理及土地复垦方案》(赤国土环治备字[2014]001 号),以下简称《综 合治理方案》,方案的近期规划年限为 2014 年-2016 年。 2、2018年6月,赤峰隆源矿产咨询服务有限公司编制了《赤峰市松山区(赤 峰富博矿业有限公司)唐房营子矿区铜钼矿矿山地质环境分期治理方案(2014.1 .22-2017.1.21)》(审查文号:赤分治字(2018)104号)。 3、2020年3月、2021年5月及2022年5月矿山先后编制了《2020年年度治理计 划书》、《2021年年度治理计划书》及《2022年年度治理计划书》。 二、治理方案规划的近期治理工程内容 1、2016 年编制的《综合治理方案》近期治理时间为 2014 年-2016 年,治理 单元:对预测地面塌陷区周边设置网围栏,对预测的泥石流、地面塌陷、土地资 源及地形地貌景观进行监测,对 PD0 废石场(即为本方案中的 2#废石场)场地 内废石回填采空区,对拟建选矿厂、尾矿库进行表土剥离。 2、2018 年编制的“二分期”规划近期年限为 2014 年 1 月-2016 年 12 月, 适用年限为 2014.1.22-2017.1.21,方案设计治理单元主要为:1#废石场、尾矿 库、1#废弃场地、2#废弃场地、探槽场地、3#平硐场地等,治理单元具体工作量, 详见表 2-1: 表 2-1 治理区域 尾矿库 1#废石场 1#废弃场地 “二分期”环境治理实施计划安排表 主要工程技术措施 治理工程量 石方整平、覆土、土方平整、 石方整平 1749m3、覆土 5831m3、土方平整 1749m3、 恢复旱地 恢复旱地 5831m2 整形、覆土、土方平整、 整形 600m3、覆土 938m3、土方平整 938m3、 恢复旱地 恢复旱地 3125m2 回填、石方整平、覆土、 回填 862m3、石方整平 398m3、覆土 3983m3、 土方平整、恢复旱地 土方平整 1195m3、恢复旱地 3983m2 2#废弃场地 回填、覆土、土方平整、种草 回填 138m3、覆土 230m3、土方平整 230m3、种草 460m2 探槽场地 覆土、土方平整、种树 覆土 53m3、土方平整 32m3、种树 12 株 3#平硐场地 回填、清运、封堵、覆土、 土方平整、种树 回填 181m3、清运 14709m3、封堵 21m3、覆土 2350m3、 土方平整 1410m3、种树 522 株 监测内容 对破坏区域的面积、切坡边坡高度等外观情况,监测路线 1240m, 2 尾矿库影响地下水质监测 3 次 三、矿山地质环境治理方案执行情况 1、前分期治理完成情况 采矿权人根据该“二分期”设计内容实施了治理工程,并分别通过专家组验 收(验收编号为:181112),经实地查看矿山地质环境现状,专家组认为矿山基 本完成了分期治理方案设计的主体治理工程内容,治理工程效果基本符合设计要 求,一致同意该工程通过验收。 1#废石场 尾矿库 1#废弃场地 照片 2-1 “二分期”设计治理单元恢复效果 2、存在问题 (1)矿山建矿时间较晚,尚未编制“一分期”; (2)“二分期”设计治理的 1#废石场、尾矿库及 1#废弃场地,经现场调查 已基本恢复至原始地形地貌景观,但植被恢复效果较差,本年度将继续对其进行 恢复植被。 (3)矿山根据《2022 年度治理计划书》实施了治理工程,但植被恢复效果 不佳,本年度将对其进行补植,并加强管护。 第三章 本年度矿山生产计划 一、本年度的主要生产指标计划 矿山本年度主要工作内容是对矿山已建工程进行维护,完成本年度设计治理 3 工程。 二、开采范围 本年度尚未计划生产。 4 第四章 矿山地质环境问题 一、矿山地质环境问题现状 矿山现形成的破坏单元主要有 1#平硐场地、2#平硐场地、2#废石场、选矿 厂地、办公生活区、炸药库及矿区道路。各单元按照现状条件下从矿山地质灾害 现状、含水层破坏现状、地形地貌景观影响现状及土地资源影响现状四个方面进 行叙述。 (一)、矿山地质环境问题现状 1、1#平硐场地 (1)地质灾害现状 现状调查,场地内建设工程主要为平硐(PD1),PD1 断面为 2.2m×2.3m, 平硐主要用于承担开拓平硐、坑道及盲斜井(MXJ0)时矿石、废石、材料、设备 的提升和人员出入通道等,场地地表建筑主要为看守房、库房及临时休息时等, 场地建设对山地产生了切坡,切坡高度约为 1-4m,坡面角度约为 50°,矿山已 经对平硐口上方的坡面进行了干砌石护坡的处理。场地现状未发生塌陷、崩塌、 滑坡等地质灾害。 (2)含水层破坏现状 根据《开发利用方案》,矿区内水位埋深 23~32m,含水层厚度 4.5~5.3m, PD1 的建设揭露了基岩裂隙含水层,现场调查 PD1 每天坑道涌水量为 50m3/d,揭 露的规模较小;场地内堆放的废石不含有毒有害元素,不破坏含水层。 (3)地形地貌景观影响现状 平洞口前方有一条小河流经过,河流的流量约为 300m3/d,矿山搭建了一条 简易小桥,场地的建设对原地貌进行削高填低,形成人工地貌,引起地形的不自 然起伏,破坏了原有地形地貌景观 (4)土地资源影响现状 场地占地面积 625m2,破坏土地类型全部为村庄用地。见照片 4-1。 照片 4-1 1#平硐场地 2、2#平硐场地 (1)地质灾害现状 5 现状调查,场地内建设工程主要为平硐(PD2 ),平硐(PD2 )断面为 2.2m×2.3m,平洞口标高为 1140m,平硐主要用于承担开拓平硐、坑道以及盲斜 井(MXJ1)、盲竖井(MSJ1)时矿石、废石、材料、设备的提升和人员出入通道 等,场地现状未发生塌陷、崩塌、滑坡等地质灾害。 (2)含水层破坏现状 根据《开发利用方案》,矿区内水位埋深 23~32m,含水层厚度 4.5~5.3m, PD2 的建设揭露了基岩裂隙含水层,现场《开发利用方案》PD1 每天坑道涌水量 为 186.2m³/d,揭露的规模较小;场地内堆放的废石直接堆放在地表,不破坏含 水层。 (3)地形地貌景观影响现状 场地的建设对原地貌进行削高填低,形成人工地貌,引起地形的不自然起伏, 破坏了原有地形地貌景观 (4)土地资源影响现状 场地占地面积 595m2,破坏土地类型全部为有林地。见照片 4-2。 照片 4-2 2#平硐场地 3、2#废石场 (1)地质灾害现状 现状调查,场地紧邻 PD2,位于平硐出口处西侧,场地内的废石主要为 2#平 硐场地开采所产生,废石顺坡堆放,堆放量 17300m³,堆放方量的计算见图 4-1。 堆放高度 3-12m,废石堆放坡角约为 40°,现状未发生塌陷、崩塌、滑坡等地质 灾害。 (2)含水层破坏现状 场地内堆放的废石直接堆放在地表,不破坏含水层。 (3)地形地貌景观影响现状 废石直接堆置于原地貌上,使自然景观遭到严重的破坏,引起地形的不自然 起伏,破坏了原有地形地貌景观。 (4)土地资源影响现状 场地占地面积 3975m2,破坏土地类型全部为有林地。见照片 4-3。 6 照片 4-3 图 4-1 2#废石场 2#废石场三角网法计算图 4、选矿厂地 (1)地质灾害现状 现状调查选矿厂地位于办公生活区西南侧,内设厂房等,厂房为平房结构, 主要用于探矿期间加工矿石,场地建设期间对场地形成了部分切坡,切坡坡面角 约为 50°,高估约为 1-3m,现状调查坡面稳定,现状未发生塌陷、崩塌、滑坡 等地质灾害。 (2)含水层破坏现状 场地建设在地表,不破坏含水层。 (3)地形地貌景观影响现状 厂房等建筑直接建设于原地貌上,使自然景观不够和谐,破坏了原有地形地 貌景观。 (4)土地资源影响现状 场地占地面积 8571m2,破坏土地类型为其他草地。见照片 4-4。 照片 4-4 选矿厂地 5、办公生活区 (1)地质灾害现状 现状调查为砖混结构五间平房,左侧紧挨着唐房营子村民住宅房。场地建设 期间对场地形成了部分切坡,矿山对坡面进行了护坡措施,现状未发生塌陷、崩 塌、滑坡等地质灾害。 (2)含水层破坏现状 场地建设在地表,不破坏含水层。 (3)地形地貌景观影响现状 房屋直接建设于原地貌上,对原地貌进行整平,破坏了原有地形地貌。 (4)土地资源影响现状 场地占地面积 525m2,破坏土地类型全部为旱地。见照片 4-5。 7 照片 4-5 办公生活区 6、炸药库 (1)地质灾害现状 现状调查场地紧邻 1#平硐场地,建设在山坡坡角处,炸药库为砖瓦结构的 平房,现状作为仓库继续使用。现状未发生塌陷、崩塌、滑坡等地质灾害。 (2)含水层破坏现状 场地建设在地表,不破坏含水层。 (3)地形地貌景观影响现状 房屋直接建设于原地貌上,对原地貌进行整平,破坏了原有地形地貌。 (4)土地资源影响现状 场地占地面积 96m2,破坏土地类型全部为旱地。见照片 4-7。 照片 4-6 炸药库 7、矿区道路 (1)地质灾害现状 现状调查矿区道路主要用于连接办公生活区、各工业场地、废石场及出入矿 区等,现状未发生塌陷、崩塌、滑坡等地质灾害。 (2)含水层破坏现状 场地建设在地表,不含有毒有害元素,不破坏含水层。 (3)地形地貌景观影响现状 道路直接建设于原地貌上,使自然景观遭到严重的破坏,引起地形的不自然 起伏,破坏了原有地形地貌景观。 (4)土地资源影响现状 矿区道路长约 670m,宽 3m,占地面积 2010m2,破坏土地类型为旱地、有林 8 地、其他草地及村庄用地,其中旱地面积为 735m2 ,有林地面积为 405m2 ,其他 草地面积为 240m2,村庄面积为 630m2。见照片 4-8。 照片 4-7 矿区道路 综上所述,矿山地质环境问题现状见表 4-1。 表 4-1 矿山地质环境问题现状说明表 场地名称 场地面积 地质灾害 1#平硐场地 625 不发育 2#平硐场地 595 不发育 2#废石场 3975 不发育 无影响 选矿厂地 8571 不发育 无影响 办公生活区 525 不发育 无影响 炸药库 96 不发育 无影响 矿区道路 2010 合计 28769 含水层 地形地貌景观 土地资源 井巷开拓破坏了基岩 裂隙水含水层结构 井巷开拓破坏了基岩 裂隙水含水层结构 场地的建设破坏地形 地貌景观 场地的建设破坏地形 地貌景观 废石堆积破坏地形地 貌景观 人工建筑增加地形地 貌景观的不协调性 人工建筑增加了地形 地貌景观的不协调性 人工建筑增加地形地 貌景观的不协调性 破坏村庄用 地 不发育 无影响 破坏植被及土地,降 低了整体的和谐度 破有林地 破坏有林地 其他草地 破坏旱地 破坏旱地 旱地、 有林地、 其他草地村 庄用地 -- (二)矿山土地利用现状 矿业活动影响的各单元总面积 28769m2,根据土地利用现状图[K50G045069] 马家营子、[K50G045070]蒙古营子、[K50G046069]梨树沟、[K50G046070]杨树林 和《土地利用现状分类标准》(GB/T21010-2007),确定项目区损毁土地利用情 况为旱地、有林地、其他草地、村庄用地,土地权属赤峰市松山区老府镇蒙古营 子村管辖,权属明确,界线明显,不存在权属争议。矿山已损毁场地土地利用现 状及权属见表 4-2。 表4-2 单元名称 已损毁土地利用现状及权属表 一级地类 二级地类 面积 代码 名称 代码 名称 m2 1#平硐场地 20 城镇村及工矿用地 203 村庄 625 2#平硐场地 03 林地 031 有林地 595 2#废石场 03 林地 031 有林地 3975 选矿厂地 04 草地 043 其他草地 8571 办公生活区 01 耕地 013 旱地 525 炸药库 01 耕地 013 旱地 96 9 权属 松山区 老府镇 蒙古营子 村 单元名称 矿区道路 一级地类 二级地类 面积 代码 名称 代码 名称 m2 01 耕地 013 旱地 735 03 林地 031 有林地 405 04 草地 043 其他草地 240 20 城镇村及工矿用地 203 村庄 630 合计 权属 22228 二、矿山地质环境问题预测 根据矿山采掘计划,矿山本年度主要工作为维护矿山老旧设备等,未计划投 入生产,本年度不会对矿山地质环境造成影响,预测不会损毁土地区域。 10 图 4-1 土地利用现状图 11 第五章 矿山地质环境防治工程 一、矿山地质环境治理区的确定 1、矿山地质环境治理区确定依据 根据《内蒙古自治区矿山地质环境治理方案编制技术要求》,治理区域范围 包括已存在矿山地质环境问题的区域及本年度开采区、矿业活动的影响区域。根 据《土地复垦方案编制规程》,土地复垦责任范围为复垦区中已损毁和拟损毁的 土地及治理方案涉及的生产年限结束后不再留续使用的永久性建设用地共同构 成的区域。要坚持“边开采,边治理”、“预防为主,防治结合”、“在保护中 开发,在开发中保护”、“谁损毁谁复垦”的原则,对于本年度能够治理及土地 复垦的区域进行矿山地质环境治理及土地复垦。 2、治理区及矿山土地复垦责任区确定 根据以上治理分区原则及方法,根据矿山开发利用方案工程布局,结合矿山 实际情况,本年度对 2#废石场进行治理。 综上所述,本年度治理及土地复垦责任区为前期完成治理的 2#废石场进行 治理,治理区拐点坐标见表 5-1。 表 5-1 治理区拐点坐标表 1980 年西安坐标系 拐点 X Y 拐点 X Y 1 4667091.24 39608541.32 3 4667011.153 39608548.37 2 4667051.99 39608502.72 4 4667065.613 39608579.61 3、本年度治理及矿山土地复垦责任区分区评述 2#废石场 矿山地质环境问题为:破坏地形地貌景观及破坏土地资源。 主要治理内容:本年度 2#废石场进行整形、覆土、种草,并加强管护。 治理区及矿山土地复垦责任区分区详见表 5-2。 表 5-2 亚区名称 矿山地质环境分期治理分区说明表 面积(m2) 现状和预测的矿山地质环境问题 防治措施 2#废石场 3975 破坏地形地貌景观、土地植被资源 补植、灌溉、管护 总计 3975 -- -- 12 二、矿山地质环境治理工程 1、整形 为了合理堆放废石,对场地废石进行整形,现状废石量为 17300m3,整形工 程量按废石量的 10%计算,则工程量为 1730m3。 2、覆土 对整形后的场地进行覆土,覆土厚度为0.3m,则覆土工程量为3975m2× 0.3m=1193m3。 3、种草 对的场地恢复植被,考虑周围植被、周围场地复垦方向等因素,复垦为草地, 草种选择羊草(备选针茅),种草面积 3975m2。 技术方法:用推土机对场地废石进行整形,用 1.5m3 装载机挖装自卸汽车运 土运至场地内进行覆土。恢复草种首选羊草,种植季节选在春、秋两季,种植方 式采用撒播,为防止死苗,应加强管理,及时补种。 具体工程量汇总见表 5-3。 表 5-3 单元名称 面积(m2) 2#废石场 合计 工程量汇总表 治理措施 整形(m3) 覆土(m3) 种草(m2) 3975 1730 1193 3975 3975 1730 1193 3975 三、矿山地质环境监测工程 为了切实加强矿山环境保护,矿山存在的地质环境问题主要有:地形地貌景 观影响及土地资源破坏。针对以上矿山地质环境问题进行监测工作布置,进行重 点监测。本年度(2023 年 1 月 1 日~2023 年 12 月 31 日)具体监测方案及内容 如下: (二)地形地貌景观及土地资源监测 1、监测内容:地形地貌景观及土地资源。 2、监测方法:地形地貌景观及土地资源监测采用巡视、拍照摄像相结合的 方式,对各单元外观表现特征参数进行监测。 3、监测地点:本年度设置一条监测路线,路线设在各单元旁穿过。 4、监测频率:每月监测 1 次;采用定期监测与不定期监测相结合的方式, 并认真填写地质灾害监测记录表(表 5-4)。共监测 12 次。 13 表 5-4 监测时间 监测人 监测位置 地形地貌景观及土地复垦监测记录表 监测内容 地形地貌景观 土地资源 14 损毁类型 随意堆放情况 挖损 压占 第六章 经费估算 一、预算编制依据 1、本项目投资预算主要参照依据 (1)矿山地质环境治理方案的实物工程量、相关图件及说明; (2)中华人民共和国地质矿产行业标准《矿山地质环境保护与恢复治理方 案编制规范》DZ/T0223-2011; (3)内蒙古财政厅、国土资源厅印发《内蒙古自治区矿山地质环境治理工 程预算定额标准》(试行)的通知,内财建【2013】600 号; (4)赤峰市材料价格信息(2023 年 1 季度)。 二、费用计算 (一)矿山地质环境治理方案中的工程项目施工原则上由采矿权人自主完成。 (二)费用构成 该矿山地质环境治理项目费用由工程施工费、其他费用、不可预见费、监测 管护费组成,具体内容如下: 1、工程施工费 工程施工费由直接费、间接费、利润、税金组成。其中:直接费由直接工程 费、措施费组成;间接费由规费、企业管理费组成;税金由营业税、城乡维护建 设税、教育费附加组成。 1)直接费 直接费指工程施工过程中直接消耗在工程项目上的活劳动和物化劳动。由直 接工程费、措施费组成。 a)直接工程费 直接工程费由人工费、材料费、施工机械使用费组成。 人工费=定额劳动量(工日)×人工预算单价(元/工日),人工单价根据 《内蒙古自治区矿山地质环境治理工程预算定额标准》的规定及赤峰市市场价格 计取,赤峰市松山区工资标准地区类别为二类区:甲类工 94.15 元/工日,乙类 工 69.11 元/工日。 材料费=定额材料用量×材料单价,主要材料单价按照《内蒙古自治区矿山 地质环境治理工程预算定额标准》编制,超出限价部分单独计算材料价差,主要 15 材料以外的材料价格以赤峰市 2023 年市场价格计取并以材料到工地实际价格计 算。 施工机械使用费=定额机械使用量(台班)×施工机械台班费(元/台班)。 台班费定额依据《内蒙古自治区矿山地质环境治理工程预算定额标准》编制, (具体见定额单价取费表)。 b)措施费 措施费是指为完成工程项目施工,发生于该工程施工前和施工过程中非工程 实体项目的费用,包括临时设施费、冬雨季施工增加费、夜间施工增加费、施工 辅助费和安全施工措施费。措施费按项目直接工程费×措施费费率进行计算。其 费率依据内蒙古土地整治中心编制的《内蒙古自治区矿山地质环境治理工程预算 定额标准》计取,取费标准见表 6-1。 表 6-1 措施费费率表 临时设施 冬雨季施工 夜间施工 施工辅助 安全施工措 序号 工程类别 费率合计(%) 费率(%) 增加费率(%)增加费率(%) 费率(%) 施费率(%) 1 土方工程 2 0.7 0.2 0.7 0.2 3.8 2 石方工程 2 0.7 0.2 0.7 0.2 3.8 3 砌体工程 2 0.7 0.2 0.7 0.2 3.8 4 混凝土工程 3 0.7 0.2 0.7 0.2 4.8 5 植物工程 2 0.7 0.2 0.7 0.2 3.8 6 辅助工程 2 0.7 0.2 0.7 0.2 3.8 2)间接费 间接费包括企业管理费和规费,依据《内蒙古自治区矿山地质环境治理工 程预算定额标准》规定,间接费率按工程类别进行计取,间接费按项目直接费× 间接费费率进行计算,取费标准见表 6-2。 序号 l 2 3 4 5 6 表 6-2 工程类别 土方工程 石方工程 砌体工程 混凝土工程 植物工程 辅助工程 间接费费率表 计算基础 直接费 直接费 直接费 直接费 直接费 直接费 费率(%) 5 6 5 6 5 5 3)利润 依据《内蒙古自治区矿山地质环境治理工程预算定额标准》规定,利润按 直接费与间接费之和的 3%计取。 4)税金 16 依据《内蒙古自治区矿山地质环境治理工程预算定额标准》、税金按直接 费、间接费、利润之和的 3.28%计取。 2、不可预见费 不可预见费以工程施工费、其他费用之和作为计费基数,费率取 3%。 3、监测、管护费 1)监测费 以工程施工费作为计费基数,一次监测费用可按不超过工程施工费的 0.3% 计算。计算公式为:监测费=工程施工费×费率×监测次数。 2)管护费 管护费是指复垦植被恢复工程完成后正常管护所需的费用,主要包括有针 对性的巡查、补植、除草等管护工作所发生的费用。依据《内蒙古自治区矿山地 质环境治理工程预算定额标准(试行)》规定及实际情况,确定管护费以项目植 物工程的工程施工费为计费基数,一次管护费按照植物工程施工费的 8%计算。 管护费计算公式为:管护费=植物工程的施工费×8%×管护次数。 (三)矿区恢复治理工程总经费预算 经预算,赤峰富博矿业有限公司松山区唐房营子矿区铜钼矿矿山地质环境 年度治理费用 5.64 万元(见表 6-3—6-7)。 表 6-3 总预算表 金额单位:万元 类别 项目资金总预算 中央投入 地方投入 项目地点 项目名称 合计 企业自筹 赤峰富博矿业有限公司松山 赤峰市松山区 5.64 5.64 区唐房营子矿区铜钼矿 总计 -5.64 5.64 表 6-4 本年度矿山地质环境治理工程经费预算总表 单位:万元 工程或费用名称 预算金额 各费用占总费用的比例(%) 序号 (1) (2) (3) 一 工程施工费 5.30 93.97 二 其他费用 -- -- 三 不可预见费 -- -- 四 监测管护费 0.34 6.03 本年度总治理费用 5.64 表 6-5 矿山地质环境治理工程经费预算总表 预算金额 序号 单项名称 (万元) 1 土方工程 1.46 17 100.00 单位:万元 各费用占工程施工 费的比例(%) 27.55 2 3 4 5 6 石方工程 3.68 69.43 砌体工程 --混泥土工程 --植被恢复工程 0.16 3.02 辅助工程 --总 计 5.30 100.00 表 6-6 工程施工费预算表 单位:万元 定额编号 单项名称 单位 工程量 综合单价 合计(万元) 序号 1 2 3 4 5 6 一 土方工程 1.46 1 10183 覆土 100m3 11.93 1225.00 1.46 二 石方工程 3.68 3 1 20343 整形 100m 17.30 2127.61 3.68 三 砌体工程 -四 混凝土工程 -五 植被恢复工程 0.16 2 1 50031 种草 hm 0.3975 4079.33 0.16 六 辅助工程 总 计 — — — 5.30 表 6-7 本年度监测与管护费计算表 单位:万元 费用名称 工程施工费(元) 费率 次数 费用(元) 序号 (1) (2) (3) (4) (1)=(2)×(3)×(4) 1 监测费 5.30 0.3% 12 0.19 2 管护费 0.16 8% 12 0.15 总 计 — — — 0.34 表 6-8 工程施工费单价分析表 整形 定额编号:20343 单位:元/100m3 序号 项目名称 单位 数量 单价(元) 小计(元) 一 直接费 1699.89 (一) 直接工程费 1640.82 1 人工费 79.82 甲类工 工日 0.1 86.21 8.62 乙类工 工日 1.1 63.16 69.48 其他人工费 % 2.2 78.10 1.72 2 材料费 0.00 3 机械使用费 1561.01 推土机 74kw 台班 0.22 627.41 138.03 装载机 2m3 台班 0.48 898.80 431.42 自卸汽车 5t 台班 2.46 389.41 957.95 其他机械使用费 % 2.2 1527.40 33.60 (二) 措施费 % 3.6 1640.82 59.07 二 间接费 % 6 1699.89 101.99 三 利润 % 3 1801.88 54.06 四 材料价差 柴油 kg 157 1.30 204.10 五 未计价材料 六 税 金 % 3.28 2060.04 67.57 合 计 2127.61 18 覆土 单位:元/100m3 定额编号:10183 工作内容:装、运、卸、空回 序号 项目名称 单位 数量 单价(元) 小计 一 直接费 991.53 (一) 直接工程费 957.08 1 人工费 73.83 甲类工 工日 0.10 94.15 9.42 乙类工 工日 0.90 69.11 62.20 其他人工费 % 3.10 71.61 2.22 2 材料费 3 机械使用费 883.25 3 装载机 2m 台班 0.32 914.68 292.70 推土机 59kw 台班 0.13 461.76 60.03 自卸汽车 5t 台班 1.26 399.97 503.96 其他机械使用 % 3.10 856.69 26.56 费 (二) 措施费 % 3.60 957.08 34.45 二 间接费 % 5.00 991.53 49.58 三 利润 % 3.00 1041.11 31.23 四 材料价差 柴油 kg 87.50 1.30 113.75 五 未计价材料 六 税 金 % 3.28 1186.09 38.90 合 计 1225.00 撒播草籽 定额编号:50031 单位:元/hm2 工作内容:种子处理、人工撒播草籽(覆土) 序号 项目名称 单位 数量 单价 小计 一 直接费 2542.56 (一) 直接工程费 2454.20 1 人工费 609.20 甲类工 工日 乙类工 工日 8.6 69.11 594.35 其他人工费 % 2.5 594.35 14.86 2 材料费 1845.00 草籽 kg 60 30.00 1800.00 其他材料费用 2.5 1800.00 45.00 3 机械费 (二) 措施费 % 3.6 2454.20 88.35 二 间接费 % 5 2542.56 127.13 三 利润 % 3 2669.68 80.09 四 材料价差 1200.00 草籽 kg 60 20.00 1200.00 五 未计价材料 六 税 金 % 3.28 3949.77 129.55 合 计 4079.33 19

相关文章