西安市城乡第19批资质公示.xlsx
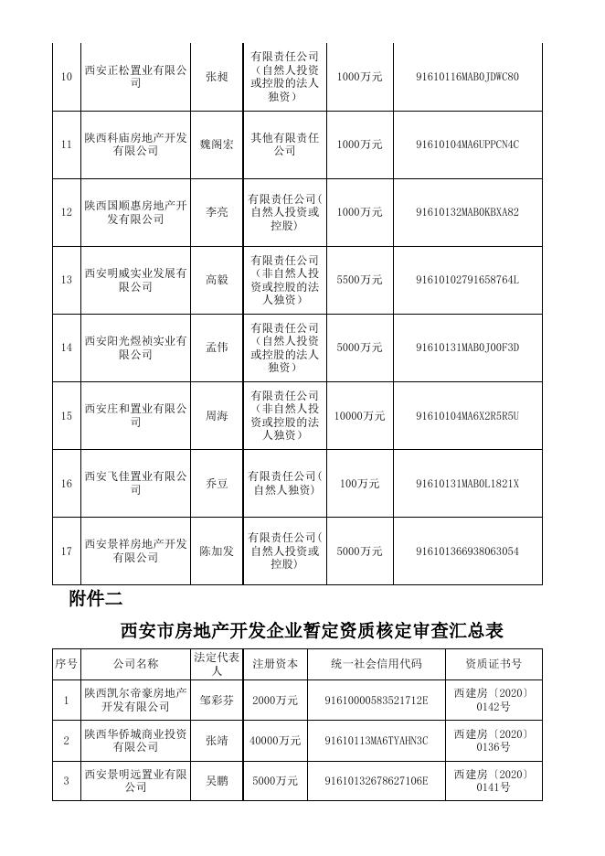
附件一 西安市房地产开发企业新申请资质审查汇总表 序号 公司名称 法定代表 人 公司性质 注册资本 统一社会信用代码 1 西安市泓嘉房地产开 发有限公司 刘喜红 有限责任公司( 自然人投资或 控股) 500万元 9161011533375277XP 2 西安新城苑房地产开 发有限公司 王晓刚 有限责任公司( 自然人投资或 控股) 1000万元 91610138MA6U1T7N2D 3 西安嘉松实业有限公 司 张昶 有限责任公司 (自然人投资 或控股的法人 独资) 1000万元 91610116MAB0JDUX7Q 4 陕西腾跃祥置业有限 公司 贺强 有限责任公司( 自然人投资或 控股) 3000万元 91610133MAB0K7YQ4B 5 西安绿森林体育文化 传播有限公司 闫华锋 有限责任公司( 自然人投资或 控股) 3000万元 91610136MA6U04PT2Q 6 西安亘瑞实业有限公 司 闫华锋 其他有限责任 公司 12000万元 91610136MA6UPY2G8P 7 陕西耀伦置业有限公 司 陈立志 有限责任公司( 自然人投资或 控股) 2000万元 91611105MA716FB71E 8 陕西春旭佳和置业有 限公司 安静 有限责任公司( 自然人投资或 控股) 1000万元 91610133MAB0HLLHX7 9 西安经发丝路开发建 设有限公司 尹华 有限责任公司 (非自然人投 资或控股的法 人独资) 10000万元 91610132MAB0J4KL0G 张昶 有限责任公司 (自然人投资 或控股的法人 独资) 1000万元 91610116MAB0JDWC80 陕西科庙房地产开发 有限公司 魏阁宏 其他有限责任 公司 1000万元 91610104MA6UPPCN4C 12 陕西国顺惠房地产开 发有限公司 李亮 有限责任公司( 自然人投资或 控股) 1000万元 91610132MAB0KBXA82 13 西安明威实业发展有 限公司 高毅 有限责任公司 (非自然人投 资或控股的法 人独资) 5500万元 91610102791658764L 14 西安阳光煜祯实业有 限公司 孟伟 有限责任公司 (自然人投资 或控股的法人 独资) 5000万元 91610131MAB0J00F3D 15 西安庄和置业有限公 司 周海 有限责任公司 (非自然人投 资或控股的法 人独资) 10000万元 91610104MA6X2R5R5U 16 西安飞佳置业有限公 司 乔豆 有限责任公司( 自然人独资) 100万元 91610131MAB0L1821X 17 西安景祥房地产开发 有限公司 陈加发 有限责任公司( 自然人投资或 控股) 5000万元 916101366938063054 10 西安正松置业有限公 司 11 附件二 西安市房地产开发企业暂定资质核定审查汇总表 序号 公司名称 法定代表 人 注册资本 统一社会信用代码 资质证书号 1 陕西凯尔帝豪房地产 开发有限公司 邹彩芬 2000万元 91610000583521712E 西建房〔2020〕 0142号 2 陕西华侨城商业投资 有限公司 张靖 40000万元 91610113MA6TYAHN3C 西建房〔2020〕 0136号 3 西安景明远置业有限 公司 吴鹏 5000万元 91610132678627106E 西建房〔2020〕 0141号 4 西安世园投资(集团 )有限公司 樊彦平 530000万元 9161013667327003XP 西建房〔2020〕 0138号 5 西安北城置业有限公 司 张童 100000万元 91610132MA6W00A00R 西建房〔2020〕 0137号 6 西安神农大田置业有 限公司 梁中录 2000万元 91610116MA6TY2W173 西建房〔2020〕 0139号 7 西安伍雄置业有限公 司 韩杰 1111.11万 元 91610104MA6U79P232 西建房〔2020〕 0140号 8 陕西西咸新区秦汉新 城秦正实业有限公司 韩彦超 2200万元 91611103056906178L 西建房暂〔2018〕 0397号 9 西安越航置业有限公 司 万鹏 500万元 9161110539785090X2 西建房暂〔2018〕 0437号 10 西安乾坤湾置业有限 公司 庞开明 1000万元 91610136MA6WXT4W34 西建房暂〔2019〕 0261号 11 西安长城葆唐置业有 限公司 何彦奎 5180万元 91610103MA6TY77U96 西建房暂〔2017〕 0145号 12 西安青云产业有限公 司 马鸿明 1600万元 916101032207134758 西建房暂〔2019〕 0248号 13 陕西保利房地产开发 有限公司 周涛 50000万元 91610000067920194R 西建房暂〔2018〕 0459号 14 西安君华置业有限公 司 张国智 2000万元 91610113MA6U2GYQ90 西建房暂〔2017〕 0166号 15 西安追光置业有限公 司 李剑 44158万元 91610133MA6WPLP85C 西建房暂〔2019〕 0251号 16 陕西九洲电子开发有 限责任公司 张敬林 2200万元 91610000623115138T 西建房暂〔2018〕 0266号 附件三 西安市房地产开发企业四级资质延续审查汇总表 序号 公司名称 法定代表 人 注册资本 统一社会信用代码 资质证书号 1 大华集团西安华鑫置 业有限公司 金建明 10000万元 09166391-7 西建房〔2018〕 0079号 2 陕西海和房地产开发 有限公司 孔红华 1000万元 91610136MA6TY40B06 西建房〔2018〕 0075号 3 陕西金地佳和置业有 限公司 朱克亮 79000万元 916100006715324116 西建房(2014) 220号 4 陕西金叶万润置业有 限公司 熊汉城 2000万元 916100006911035266 西建房〔2016〕 0136号 5 陕西华银电力实业发 展有限公司 许和兴 20000万元 91610000623742481C 西建房〔2018〕 0074号 6 陕西一方汇地产有限 公司 王兵 1000万元 91610000559364016H 西建房〔2016〕 0093号 7 陕西中兴房地产开发 有限公司 刘青亮 1200万元 91610000770046021D 西建房(2014) 195 8 西安青业房地产开发 有限公司 胡超 500万元 916101310515591891 西建房(2014)4 号 9 西安中惠置业有限公 司 袁永谦 1000万元 916101175660409092 西建房〔2016〕 0153号 10 陕西治强房地产开发 有限公司 熊丹 800万元 91610131MA6U0PKD75 西建房〔2018〕 0069号 11 陕西鼎源房地产开发 有限公司 刘永刚 7650万元 916100007799488493 西建房〔2016〕 0147号 表 资 资质证书号 质 等 西建房暂〔 级 暂 2020〕0191 定 号 西建房暂〔 暂 2020〕0194 定 号 西建房暂〔 暂 2020〕0190 定 号 西建房暂〔 暂 2020〕0192 定 号 西建房暂〔 暂 2020〕0193 定 号 西建房暂〔 暂 2020〕0195 定 号 西建房暂〔 暂 2020〕0197 定 号 西建房暂〔 暂 2020〕0198 定 号 西建房暂〔 暂 2020〕0188 定 号 西建房暂〔 暂 2020〕0189 定 号 西建房暂〔 暂 2020〕0186 定 号 西建房暂〔 暂 2020〕0187 定 号 西建房暂〔 暂 2020〕0196 定 号 西建房暂〔 暂 2020〕0199 定 号 西建房暂〔 暂 2020〕0200 定 号 西建房暂〔 暂 2020〕0201 定 号 西建房暂〔 暂 2020〕0202 定 号 表 资质等 审批意 级 见 四级 同意四 级 四级 同意四 级 四级 同意四 级 四级 同意四 级 四级 同意四 级 四级 同意四 级 四级 同意四 级 暂定 暂定延 期 暂定 暂定延 期 暂定 暂定延 期 暂定 暂定延 期 暂定 暂定延 期 暂定 暂定延 期 暂定 暂定延 期 暂定 暂定延 期 暂定 暂定延 期 表 资质等 审批意 级 见 四级 肆级 四级 肆级 四级 肆级 四级 肆级 四级 肆级 四级 肆级 四级 肆级 四级 肆级 四级 肆级 四级 肆级 四级 肆级

西安市城乡第19批资质公示.xlsx




