长安大学公路学院附件1:“云数融合 科教创新”基金课题申报指南.doc
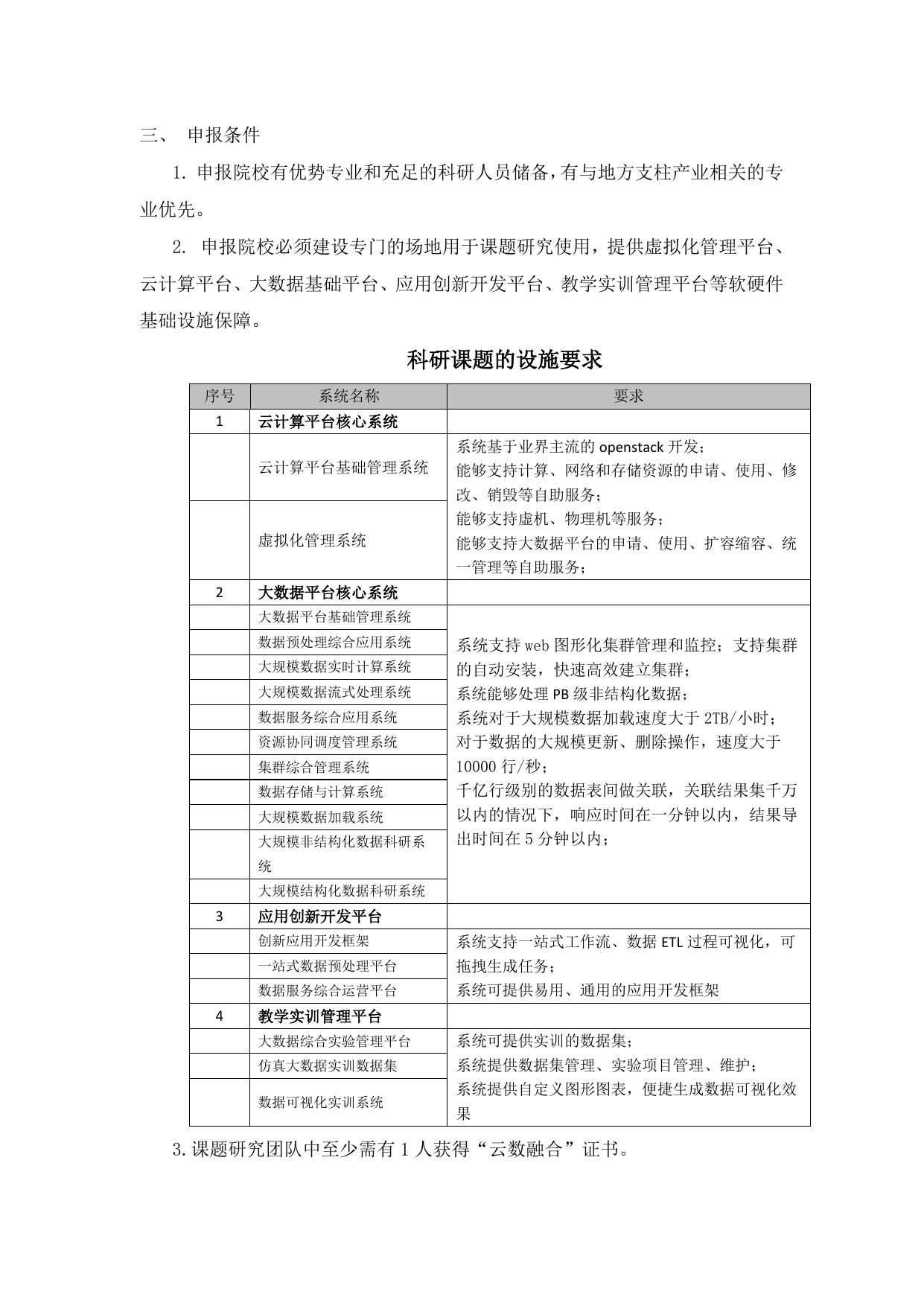
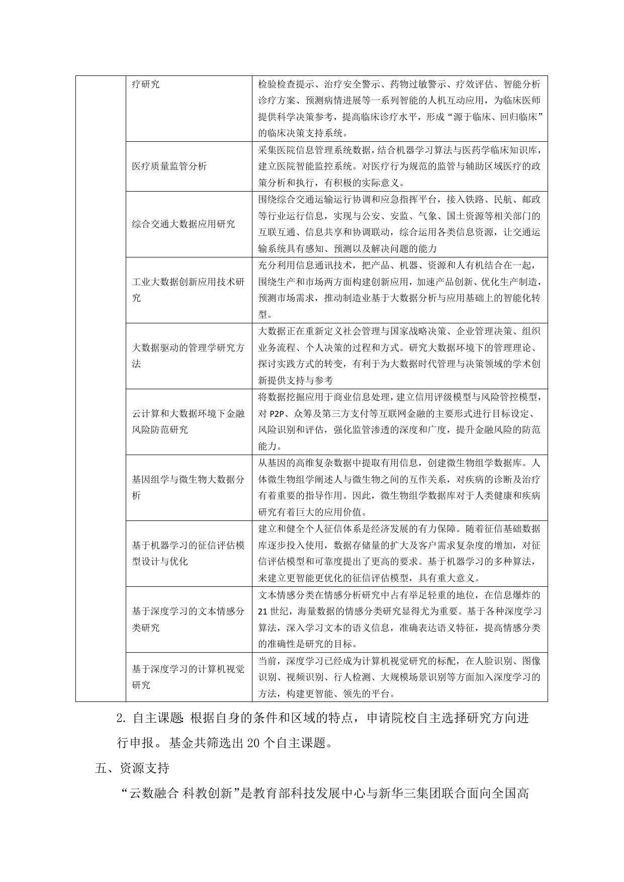
“云数融合 科教创新”基金课题申报指南 为响应国家“大众创业、万众创新”的双创号召、贯彻落实《国家中长期教 育改革和发展规划纲要》和《促进大数据发展行动纲要》的相关政策,以及国家 “双一流”建设的战略,正确认识科学研究与人才培养并重的重要性,教育部科 技发展中心与新华三集团联合设立 “云数融合 科教创新”基金,在与国家战略 相关的行业应用与转型或重大民生问题等方面,与高校共同就云数融合的联合研 究、教学、行业应用案例开发等开展全面的合作。 一、建设内容 “云数融合 科教创新”基金旨在通过云数融合相关的科研课题研究,为云 计算和大数据领域相关技术创新提供支撑和服务,加快云计算和大数据融合技术 在相关领域的深度应用,为推动我国新经济发展汇聚新动能。 五年的时间内,在全国范围内遴选百所高校,共建集科研创新、人才培养、 促进地方经济转型升级、助力大众创业万众创新为一体的创新基地,集聚整合创 新资源,包括数据资源、课题资源、人才资源、创业资源和平台资源等。 二、项目意义 “云数融合 科教创新”基金项目践行国家、教育部关于产教融合、科教融 合、协同育人及双创等几个大方面的政策。该项目将部委、企业、高校、地方四 方有机结合,真正构建云计算和大数据“政产学研用”创新生态。 1. 通过该基金,企业为高校提供云数融合领域相关科研课题资源; 2. 培养云数融合领域的专家,进一步完善相关科研创新政策和科研成果转 换标准,保证科研创新工作的健康发展; 3. 借助高校的人才资源和企业丰富的项目经验,催生开发更多的科研成果; 利用中心和企业丰富的行业经验,促进科研成果的推广转化,以及推动科研专利 的输出; 4. 推动地方大数据研究院建设,拉动地方产业经济,同时推动行业大数据 工程实验中心建设,促进地方产业创新及高速发展; 5. 促进教学资源的共享,助力高校建设完善的专业及课程体系,保证人才 培养质量,为创新、科研提供有力保障。 三、 申报条件 1. 申报院校有优势专业和充足的科研人员储备,有与地方支柱产业相关的专 业优先。 2. 申报院校必须建设专门的场地用于课题研究使用,提供虚拟化管理平台、 云计算平台、大数据基础平台、应用创新开发平台、教学实训管理平台等软硬件 基础设施保障。 科研课题的设施要求 序号 1 系统名称 要求 云计算平台核心系统 系统基于业界主流的 openstack 开发; 云计算平台基础管理系统 能够支持计算、网络和存储资源的申请、使用、修 改、销毁等自助服务; 能够支持虚机、物理机等服务; 虚拟化管理系统 能够支持大数据平台的申请、使用、扩容缩容、统 一管理等自助服务; 2 大数据平台核心系统 大数据平台基础管理系统 数据预处理综合应用系统 大规模数据实时计算系统 大规模数据流式处理系统 数据服务综合应用系统 资源协同调度管理系统 集群综合管理系统 数据存储与计算系统 大规模数据加载系统 大规模非结构化数据科研系 系统支持 web 图形化集群管理和监控;支持集群 的自动安装,快速高效建立集群; 系统能够处理 PB 级非结构化数据; 系统对于大规模数据加载速度大于 2TB/小时; 对于数据的大规模更新、删除操作,速度大于 10000 行/秒; 千亿行级别的数据表间做关联,关联结果集千万 以内的情况下,响应时间在一分钟以内,结果导 出时间在 5 分钟以内; 统 大规模结构化数据科研系统 3 4 应用创新开发平台 创新应用开发框架 系统支持一站式工作流、数据 ETL 过程可视化,可 一站式数据预处理平台 拖拽生成任务; 数据服务综合运营平台 系统可提供易用、通用的应用开发框架 教学实训管理平台 大数据综合实验管理平台 系统可提供实训的数据集; 仿真大数据实训数据集 系统提供数据集管理、实验项目管理、维护; 数据可视化实训系统 系统提供自定义图形图表,便捷生成数据可视化效 果 3.课题研究团队中至少需有 1 人获得“云数融合”证书。 4. 申报院校必须任命相关专业技术带头人,并且配备相关专业的专职教师。 四、课题说明和建设要求 “云数融合 科教创新”基金分为企业课题和自主课题: 1. 根据产业的发展需要,设立 20 个云数融合相关的科研课题(指南见附件 1),申请院校从中选择课题方向进行申报。 类别 课题方向 课题介绍 基于大数据的新型数据治理 海量、异构的大数据直接导致数据处理效率低下。运用大数据思想、 方法研究 分布式计算理念、融合多种先进架构技术,来提高数据处理、数据血 缘关系分析、数据质量管理、元数据管理等工作。 数据运营策略探讨 各类型、各行业的数据经过处理存储在大数据中心,如何促进数据流 通,规范数据交易行为,维护数据交易市场秩序,向社会提供完善的 数据交易、结算、支付、安全保障、数据资产管理等综合服务,是大 数据产业下一阶段面临的大问题。 基于提高大数据平台性能的 除了大数据软件技术的研究与发展,基于大数据技术特性的相应硬件 软硬件技术融合研究 技术的研究也是一个重要方向。从数据采集、数据分析、数据展示等 方面都需用到硬件资源支撑。 基础科学 数据的去冗余和高效率低成 大数据中有大量的冗余,消除冗余是降低开销的重要途径。大数据的 本的数据存储方法 存储方式不仅影响效率也影响成本,需要研究高效率低成本的数据存 研究 储方式。需要研究多源多模态数据高质量获取与整合的理论技术、错 误自动检测与修复的理论技术和低质量数据上的近似计算的理论和算 法 深度学习中神经网络系统的 神经网络的设计方法,包含了研究人员对人脑的理解方式。CNN、 设计方法 RBM,以及 Andrew 项目组设计的网络,都各有各的特色。神经网络框 架的设计是非常有研究价值的模块。 云计算环境下的安全问题研 结合虚拟化安全、数据安全与云资源访问控制等技术,建立一致认可 究 的云计算安全技术和标准,提供共性信息安全服务,确保云应用满足 用户安全目标,推进信息安全变革。 大数据驱动的网络流量安全 利用机器学习对全量网络数据和应用信息进行深度分析,尝试发现其 分析 中的规律和趋势,自动建立模型,使网络具有自动识别攻击、挖掘和 清除未知威胁的能力。 大数据时代下的新闻学发展 方向 运用大数据技术助力环境保 应用科学 护。 研究 利用自然语言处理技术,包括语音识别与语义分析,建立大数据时代 的媒介平台。实现新闻同步提取、分析与编写,以数据为中心,进行 深度挖掘和分析,提升舆情研究和服务,创造更有价值的信息。 借助云计算、数据挖掘、多元统计分析等技术,可以研究环境质量监 测数据综合分析与多维可视化表达方法,构建一体化环境监测大数据 云服务平台,实现从监测信息到监测服务的跨越。 如何通过农业物联网设备,实时进行图像采集、气象监测和土壤监测, 农业大数据中的数据采集与 建立农业大数据监测平台,实现全面的农业数据采集。结合大数据处 应用方向。 理技术进行局部气象预报、病虫害预测、土壤情况监测等,从而指导 农民科学种植。 大数据驱动医疗临床辅助诊 利用大数据技术在对海量医疗数据进行挖掘分析的基础上,提供重复 疗研究 检验检查提示、治疗安全警示、药物过敏警示、疗效评估、智能分析 诊疗方案、预测病情进展等一系列智能的人机互动应用,为临床医师 提供科学决策参考,提高临床诊疗水平,形成“源于临床、回归临床” 的临床决策支持系统。 采集医院信息管理系统数据,结合机器学习算法与医药学临床知识库, 医疗质量监管分析 建立医院智能监控系统。对医疗行为规范的监管与辅助区域医疗的政 策分析和执行,有积极的实际意义。 围绕综合交通运输运行协调和应急指挥平台,接入铁路、民航、邮政 综合交通大数据应用研究 等行业运行信息,实现与公安、安监、气象、国土资源等相关部门的 互联互通、信息共享和协调联动,综合运用各类信息资源,让交通运 输系统具有感知、预测以及解决问题的能力 充分利用信息通讯技术,把产品、机器、资源和人有机结合在一起, 工业大数据创新应用技术研 围绕生产和市场两方面构建创新应用,加速产品创新、优化生产制造, 究 预测市场需求,推动制造业基于大数据分析与应用基础上的智能化转 型。 大数据正在重新定义社会管理与国家战略决策、企业管理决策、组织 大数据驱动的管理学研究方 业务流程、个人决策的过程和方式。研究大数据环境下的管理理论、 法 探讨实践方式的转变,有利于为大数据时代管理与决策领域的学术创 新提供支持与参考 将数据挖掘应用于商业信息处理,建立信用评级模型与风险管控模型, 云计算和大数据环境下金融 对 P2P、众筹及第三方支付等互联网金融的主要形式进行目标设定、 风险防范研究 风险识别和评估,强化监管渗透的深度和广度,提升金融风险的防范 能力。 从基因的高维复杂数据中提取有用信息,创建微生物组学数据库。人 基因组学与微生物大数据分 体微生物组学阐述人与微生物之间的互作关系,对疾病的诊断及治疗 析 有着重要的指导作用。因此,微生物组学数据库对于人类健康和疾病 研究有着巨大的应用价值。 建立和健全个人征信体系是经济发展的有力保障。随着征信基础数据 基于机器学习的征信评估模 库逐步投入使用,数据存储量的扩大及客户需求复杂度的增加,对征 型设计与优化 信评估模型和可靠度提出了更高的要求。基于机器学习的多种算法, 来建立更智能更优化的征信评估模型,具有重大意义。 文本情感分类在情感分析研究中占有举足轻重的地位,在信息爆炸的 基于深度学习的文本情感分 21 世纪,海量数据的情感分类研究显得尤为重要。基于各种深度学习 类研究 算法,深入学习文本的语义信息,准确表达语义特征,提高情感分类 的准确性是研究的目标。 基于深度学习的计算机视觉 研究 当前,深度学习已经成为计算机视觉研究的标配,在人脸识别、图像 识别、视频识别、行人检测、大规模场景识别等方面加入深度学习的 方法,构建更智能、领先的平台。 2. 自主课题:根据自身的条件和区域的特点,申请院校自主选择研究方向进 行申报。基金共筛选出 20 个自主课题。 五、资源支持 “云数融合 科教创新”是教育部科技发展中心与新华三集团联合面向全国高 校的云计算与大数据领域的科研基金项目,为了保障科研课题的顺利进行,并与 申报院校建立长期的科研合作关系,新华三集团为基金课题的申报院校提供了如 下的资源支持: 1. 针对“云数融合 科教创新”基金的每个课题,新华三集团将为申报院校 提供对应的经费支持和实验设施与服务支持,并由新华三集团负责部署和搭建, 以及教师培训工作。 2. 新华三集团将辅助、联合申报院校申报新的科研课题,并共享行业大数 据项目经验,提供企业级项目咨询服务和技术支持,辅助科研成果的快速产品化 及解决方案的包装。 3. 依靠新华三集团庞大的项目资源,把新华三集团的当地项目引入学校, 培育学校的应用技术研究团队。实行“理论学习”和“顶岗实训”相结合的模式, 做到企业与学校资源共享,获得"产学研"相结合的多赢途径。 4. 新华三集团联合院校和地方政府成立地方大数据研究院,拉动地方经济。 5. 提供专业建设咨询服务,包括学科申报指南服务、人才培养方案设计开 发服务、课程体系设计开发服务、课程产品设计开发服务、教学设备指导服务。 6. 提供师资培训,为院系开设大数据专业提供师资保障,同时还将提供理 论及实验的教材。 7. 搭建就业资源池,为高校大数据人才提供实习机会,为高校推荐的优秀 学生提供就业机会。 8. 协助合作院校参加面向国内高校的云数融合创新命题大赛,大赛优胜学 生获得在企业校园专场招聘会中免试进入面试环节的资格。 六、课题申报、评审和结题 1. 申报院校填写《“云数融合 科教创新”基金课题申报书》,申报截止时 间为 2017 年 6 月 10 日。 2. 2017 年 6 月 16 日前新华三集团对申报院校和申报课题进行资格预审。 3. 由教育部科技发展中心组织专家评委会,对申报课题进行评审。在 2017 年 6 月 30 日之前遴选出第一批立项课题。 4. 2017 年 7 月 10 日前,新华三集团与立项院校签署合作协议书,确定合作 细节等内容,所有工作在课题合作协议书签署后,要求在研究周期内完成。 5. 合作协议书签订之后,启动课题科研环境的建设。 6. 2017 年 10 月 10 日进行课题科研环境的初验,初验通过后,新华三提供 课题科研经费;初验未通过的学校,提出整改意见,等待下一批申报。 7. 2017 年 12 月 31 日,立项院校提交课题中期总结。 8. 2018 年 6 月 30 日,所有课题研究周期结束,项目负责人提交正式结题报 告。教育部科技发展中心组织相关专家,根据科研创新成果的转换情况和人才培 养的结果,对课题项目进行验收。

长安大学公路学院附件1:“云数融合 科教创新”基金课题申报指南.doc 



