附件2:广东省建筑工程高技能人才职称评价基本标准条件(试行).docx
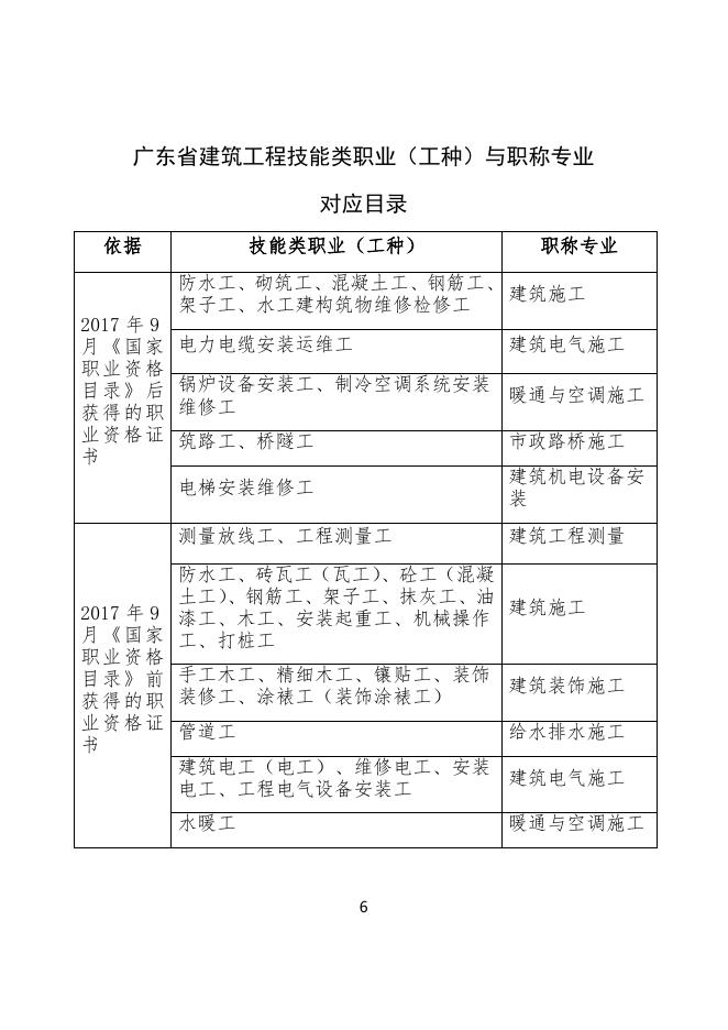
附件 2 广东省建筑工程高技能人才职称评价基本标准条件 (试行) 一、遵守中华人民共和国宪法和法律法规。 二、具有良好的职业道德、敬业精神,作风端正。 三、热爱本职工作,认真履行岗位职责,遵守单位规章 制度和生产操作规程,具有高级工以上职业资格或职业技能 等级,在现工作岗位上近 3 年年度考核合格。 四、高技能人才参评建筑工程系列专业技术职称的,应 取得国家职业资格证书或职业技能等级证书,并提交原件到 职称申报点校核。 五、高技能人才申报各层级技术职称,对职称外语、计 算机应用能力成绩、继续教育不作要求;突出高技能人才职 业特点,以职业能力和工作业绩评定为重点,把技能技艺、 工作实绩、生产效率、产品质量、技术和专利发明、科研成 果、技能竞赛成绩或相关论文(可用体现其技术能力的工作 报告、技术工艺改进方案、编制的操作手册或解决工作难题 的案例报告等替代论文论著)等作为重要依据和参考。除必 1 须达到上述基本条件外,申报还应分别具备以下条件: (一)助理工程师 1.掌握本专业的基础理论知识和专业技术知识。 2.具有独立完成一般性技术工作的实际能力,能处理本 专业范围内一般性技术难题。申报者应提交 2 篇体现其技术 能力的工作报告、技术工艺改进方案或解决工作难题的案例, 或提交相关专利、论文作为证明材料。 3.取得高级工职业资格或职业技能等级后,从事相应专 业技术技能工作满 2 年,可对应申报评审建筑工程专业的助 理工程师。 (二)工程师 1.熟练掌握并能够灵活运用本专业基础理论知识和专业 技术知识,熟悉本专业技术标准和规程,了解本专业新技术、 新工艺、新设备、新材料的现状和发展趋势,取得有实用价 值的技术成果。 2.具有独立承担较复杂工程项目的工作能力,能解决本 专业范围内较复杂的工程问题。 3.具有一定的技术研究能力,能撰写解决复杂技术问题 的研究成果或技术报告,并以本人的技能技艺、工作实绩、 2 生产效率、产品质量、技术和专利发明、科研成果、技能竞 赛成绩等作为重要依据或证明,提交 2 篇工作报告、技术工 艺改进方法或解决工作难题的案例;或提交 1 篇作为第一作 者撰写的论文或作为主要完成人参与科技项目的研发的鉴 定或验收等证明材料。 4.取得技师职业资格或职业技能等级后,从事相应专业 技术技能工作满 3 年,可对应申报评审建筑工程专业的工程 师。 (三)高级工程师 1.系统掌握专业基础理论知识和专业技术知识,具有跟 踪本专业科技发展前沿水平的能力,熟练运用本专业技术标 准和规程,在相关领域取得重要成果。 2.长期从事本专业工作,业绩突出,能主持完成重大工 程技术项目,能够解决复杂工程问题,取得了较高的经济效 益和社会效益。 3.取得高级技师职业技能等级证书后,业绩、成果要求 符合下列条件之一: (1)主持或承担研制开发的新产品、新材料、新设备、 新工艺等已投入生产,可比性技术经济指标处于国内较高水 平; 3 (2)作为主要发明人,获得具有较高经济和社会效益 的发明专利; (3)参与的重点项目技术报告,经同行专家评议具有 较高技术水平,技术论证有深度,调研、设计、测试数据齐 全、准确; (4)发表的本领域研究成果,受到同行专家认可,也 可以提交相关论文作为佐证材料; (5)作为主要参编者,参与完成省部级以上行业技术 标准或技术规范的编写; (6)以本人技能技艺、工作实绩、生产效率、产品质 量、技术和专利发明、科研成果、技能竞赛成绩等作为重要 依据或证明,提交 2 篇工作报告、技术工艺改进方法或解决 工作难题的案例;或提交 2 篇作为第一作者撰写的论文或作 为主要完成人参与科技项目的研发的鉴定或验收等证明材 料。 4.取得高级技师职业资格或职业技能等级后,从事相应 专业技术技能工作满 4 年,可对应申报评审建筑工程专业的 高级工程师。 六、对于获得世界技能大赛金、银、铜牌和优胜奖或中 华技能大奖,获得全国技术能手荣誉,担任国家级技能大师 4 工作室负责人,享受省级以上政府特殊津贴的优秀高技能人 才,可根据自身实际能力水平和工作业绩破格申报相应专业、 档次的职称评审(含正高级工程师)。对于获得全国总工会、 共青团中央、全国妇联和省部级专业技能水平类的表彰,或 取得省部级以上技能大赛奖项的优秀高技能人才,可破格申 报高级工程师及以下级别的职称评审。 5 广东省建筑工程技能类职业(工种)与职称专业 对应目录 依据 技能类职业(工种) 职称专业 防水工、砌筑工、混凝土工、钢筋工、 建筑施工 架子工、水工建构筑物维修检修工 2017 年 9 建筑电气施工 月《国家 电力电缆安装运维工 职业资格 目录》后 锅炉设备安装工、制冷空调系统安装 暖通与空调施工 获得的职 维修工 业资格证 筑路工、桥隧工 市政路桥施工 书 建筑机电设备安 电梯安装维修工 装 测量放线工、工程测量工 建筑工程测量 防水工、砖瓦工(瓦工) 、砼工(混凝 土工) 、钢筋工、架子工、抹灰工、油 2017 年 9 漆工、木工、安装起重工、机械操作 建筑施工 月《国家 工、打桩工 职业资格 目录》前 手工木工、精细木工、镶贴工、装饰 建筑装饰施工 获得的职 装修工、涂裱工(装饰涂裱工) 业资格证 管道工 给水排水施工 书 建筑电工(电工)、维修电工、安装 建筑电气施工 电工、工程电气设备安装工 水暖工 暖通与空调施工 6 燃气输送工、燃气管道工、燃气用具 修理工、燃气用具安装检修工、燃气 城市燃气施工 调压工、燃气表装修工 绿化工、花卉工、假山工 风景园林施工 电焊工(建筑电工)、工程安装钳工 建筑机电设备安 装 7

附件2:广东省建筑工程高技能人才职称评价基本标准条件(试行).docx




