2022级电子信息工程技术专业人才培养方案(new).pdf
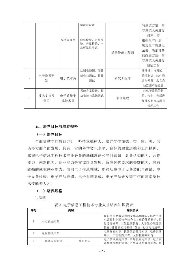
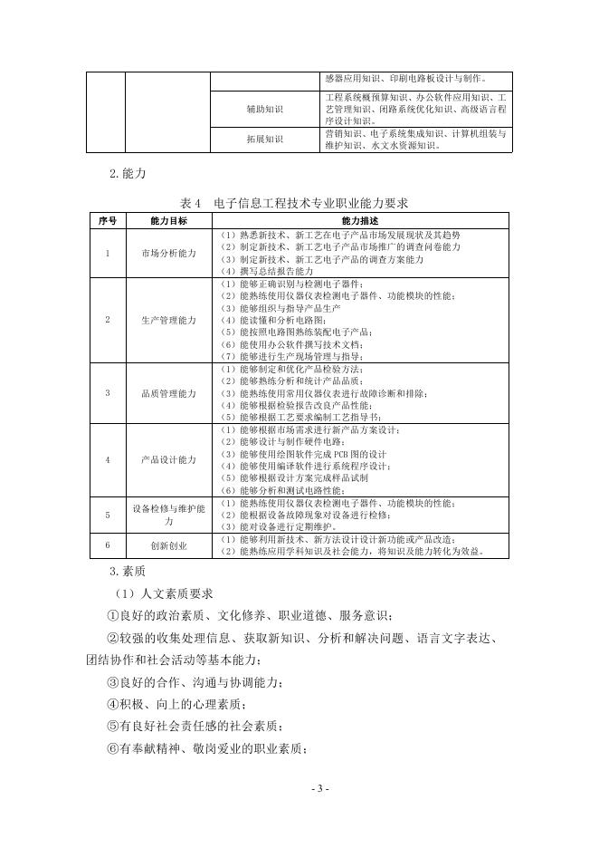
高等职业教育人才培养方案 适用专业:电子信息工程技术 (专业代码:510101) 2022 年 4 月 目 录 一、专业名称与代码 ..................................................................................................- 1 二、入学要求 ..............................................................................................................- 1 三、修业年限 ..............................................................................................................- 1 四、职业面向 ..............................................................................................................- 1 五、培养目标与培养规格 ..........................................................................................- 2 六、课程设置及要求 ..................................................................................................- 4 七、教学总体安排与进程表 ....................................................................................- 14 八、实施保障 ............................................................................................................- 19 九、毕业要求 ............................................................................................................- 19 - 高等职业教育 电子信息工程技术专业人才培养方案 一、专业名称与代码 1.专业名称:电子信息工程技术 2.专业代码:510101 二、入学要求 普通高中毕业生、三校(中专、技校、职高) 毕业生或同等学学力者 三、修业年限 三年 四、职业面向 毕业生主要面向电子行业、电子信息行业、计算机行业、控制行业及企事 业单位等就业和自主创业,从事技术开发、产品维护、产品检验及管理等工作。 适应的岗位群是:①电子设备制造业;②电子产品研发;③技术支持及售 后;其中五个初始岗位,五个发展岗位。 表1 所属专业 大类 所属专业 类 对应行业 电子与信 息大类 (71) 电子信息 类 (7101) 计算机、通信 及其他电子 设备制造业 (39) 电子信息工程技术专业职业面向 主要岗位类别 (或技术领 域) 电子设备调试 电子工程技术 电子设备检验 人员(2-03-09) 电子产品维修 电子系统集成 电子设备装配 电子产品研发 调试人员 电子设备生产 6-25-04 管理 主要职业类别 表2 序号 岗位群 行业企业标准和 证书 职业资格证书 印刷电路制版工 传感网应用开发 电子产品设计规范 电子产品生产规范 电子行业特有岗位 职业标准 电子信息工程技术专业面向岗位 初始岗位 岗位名称 发展岗位 主要业务工作 岗位名称 主要业务工作 负责设备维修记录 汇总工作,分析故 1 电子设备制 电子产品维 修员 模块及整机维 修、故障统计与 分析 产品维修工程师 障原因,制定改善 措施,指导维修员 完成复杂设备维修 造 工作 生产技术员 元件测试、电子产 品调试与检测、电 子产品维修、生产 -1- 设计测试电路, 测试工程师 开发测试工具编 制造与设计 写测试方案,指 导测试人员进行 测试工作 品质管理员 材料检验、进料检 验、产品检验、产 品可靠性测试 根据生产计划, 制定生产质量记 质量管理工程师 录表,确定设备 的改进方法;指 导测试人员进行 测试工作 绘制电路图、硬件 电子设备研 2 发 电子技术员 硬件设计与调试、 制作与测试、软件 研发工程师 测试 系统测试、软件设 计与开发、水文自 动监测产品设计 系统方案设计,模 3 技术支持及 电子系统集 售后 成技术员 对电子系统的售 块安装与系统调试 项目经理 前、售中、售后进 行技术支持与项目 管理工作 五、培养目标与培养规格 (一)培养目标 全面贯彻党的教育方针,坚持立德树人,培养学生在德、智、体、美、劳 诸多方面全面发展。具有一定的科学文化水平、良好的职业道德和工匠精神、 掌握电子信息工程技术专业必备的基础理论和专门知识,具备认知能力、合作 能力、创新能力、职业能力等支撑终身发展、适应时代要求的关键能力,具有 较强的就业创业能力,面向电子信息领域,能够从事电子设备装配与调试、电 子设备检验、电子产品维修、电子系统集成、电子产品研发等工作的高素质技 术技能型人才。 (二)培养规格 1.知识 表 3 电子信息工程技术专业人才培养知识要求 序号 类别 1 人文素质知识 2 专业基础知识 3 具体专业知识 知识要求 核心知识 高职学历要求必须的文化基础知识,包括毛泽 东思想和中国特色社会主义理论体系概论、思 想道德修养、卫生健康教育、大学生心理健康 教育、计算机应用基础、英语、礼仪与沟通等。 电路分析知识、仪器仪表使用知识、电路识图 知识、工程制图知识、元件检测知识等。 电子技术应用知识、单片机应用知识、电子设 备维修与维护知识、产品设计与调试知识、传 -2- 感器应用知识、印刷电路板设计与制作。 工程系统概预算知识、办公软件应用知识、工 艺管理知识、闭路系统优化知识、高级语言程 序设计知识。 营销知识、电子系统集成知识、计算机组装与 维护知识、水文水资源知识。 辅助知识 拓展知识 2.能力 表4 序号 电子信息工程技术专业职业能力要求 能力目标 1 市场分析能力 2 生产管理能力 3 品质管理能力 4 产品设计能力 5 设备检修与维护能 力 6 创新创业 能力描述 (1)熟悉新技术、新工艺在电子产品市场发展现状及其趋势 (2)制定新技术、新工艺电子产品市场推广的调查问卷能力 (3)制定新技术、新工艺电子产品的调查方案能力 (4)撰写总结报告能力 (1)能够正确识别与检测电子器件; (2)能熟练使用仪器仪表检测电子器件、功能模块的性能; (3)能够组织与指导产品生产 (4)能读懂和分析电路图; (5)能按照电路图熟练装配电子产品; (6)能使用办公软件撰写技术文档; (7)能够进行生产现场管理与指导; (1)能够制定和优化产品检验方法; (2)能够熟练分析和统计产品品质; (3)能熟练使用常用仪器仪表进行故障诊断和排除; (4)能够根据检验报告改良产品性能; (5)能够根据工艺要求编制工艺指导书; (1)能够根据市场需求进行新产品方案设计; (2)能够设计与制作硬件电路; (3)能够使用绘图软件完成 PCB 图的设计 (4)能够使用编译软件进行系统程序设计; (5)能够根据设计方案完成样品试制 (6)能够分析和测试电路性能; (1)能熟练使用仪器仪表检测电子器件、功能模块的性能; (2)能根据设备故障现象对设备进行检修; (3)能对设备进行定期维护。 (1)能够利用新技术、新方法设计设计新功能或产品改造; (2)能熟练应用学科知识及社会能力,将知识及能力转化为效益。 3.素质 (1)人文素质要求 ①良好的政治素质、文化修养、职业道德、服务意识; ②较强的收集处理信息、获取新知识、分析和解决问题、语言文字表达、 团结协作和社会活动等基本能力; ③良好的合作、沟通与协调能力; ④积极、向上的心理素质; ⑤有良好社会责任感的社会素质; ⑥有奉献精神、敬岗爱业的职业素质; -3- ⑦较强的工作适应性、吃苦耐劳精神; ⑧一定的组织管理能力。 (2)职业素质要求 表 5 电子信息工程技术专业职业素质培养要求 序号 素质目标 1 理解能力 2 沟通能力 3 操作能力 4 管理能力 5 分析能力 6 创业能力 7 创新能力 素质描述 恪守共同价值观念,发扬协作精神,以身作则,进行换位思考,相互理解、 支持与鼓励,自觉认同肩负的责任并与同事通力合作实现团队目标。 能够理解和掌握电子技术的概念、类型、功能、模式、发展趋势、生产组织 结构、岗位类型、岗位职能和管理制度。 理解上级工作意图和工作安排,细化分解任务,合理运用资源推动各项工作 正常开展,完成生产任务的工作目标。 能够根据业务需要,不断和客户进行沟通,了解客户的服务要求,了解电子 工程系统项目投标或招标要求,并通过专业性服务,促进项目合作及拓展客 户。 能够根据企业效益最大化的经营目标,有意识地采取一定策略降低经营成本, 督促工作进度,提高工作效益和效率。 能够根据业务发展需要,深入开展市场调查分析,使用专业技术方法完成市 场发展定位,分析业务发展态势。 能够根据新技术、新功能设计的电子产品目标定位,开展资料收集和分析, 进行方案比较、团队组建与分工、样品试制与改进等;熟练应用学科知识及 能力转化为生产效益 六、课程设置及要求 本专业课程主要包括公共基础课和专业(技能)课。 (一) 公共基础课 根据党和国家有关文件规定,将思想政治理论课、中华优秀传统文化、体育、军事理 论与军训、心理健康教育、职业生涯发展与规划、就业指导、创业基础、计算机文化基础、 大学英语、高等数学、劳动教育与实践等课程列为公共基础必修课程,马克思主义理论类 课程、党史国史、语文、健康教育、美育课程、职业素养、生态文明教育等列为限定选修 课。 表6 序 号 1 课程 编码 10200090 课程 名称 思想道 德与法 治 电子信息工程技术专业公共基础课说明表 类别 教学内容和教学目标 教学 方式 考核 方式与 要求 必修 课程性质:《思想道德与法治》是面 向大学生开设的公共政治理论课,是高校 思想政治理论课的必修课程,本课程以马 克思主义为指导,以习近平新时代中国特 色社会主义思想为价值取向,以正确的世 界观、人生观、价值观和道德观、法制观 教育为主要内容,把社会主义核心价值观 贯穿教学的全过程,通过理论学习和实践 体验,帮助学生形成崇高的理想信念,弘 扬伟大的爱国精神,确立正确的人生观和 价值观,加强思想品德修养,增强学法、 混合 式教 学 考查 -4- 用法的自觉性,全面提高大学生的思想道 德素质、行为修养和法律素养。 教学目的:学习这门课程的主要目的 是从当代大学生面临和关心的实际问题出 发,以正确的人生观、价值观、道德观和 法制观教育为主线,通过理论学习和实践 体验,帮助大学生形成崇高的理想信念, 弘扬伟大的爱国主义精神,确立正确的人 生观和价值观,牢固树立社会主义核心价 值观,培养良好的思想道德素质和法律素 质,进一步提高分辨是非、善恶、美丑和 加强自我修养的能力,为逐渐成为德、智、 体、美全面发展的中国特色社会主义伟大 事业的合格建设者和可靠接班人,打下扎 实的思想道德和法律基础。 2 3 10200091 10200080 《思想 道德与 法治》 实践教 学 毛泽东 思想和 中国特 色社会 主义理 论体系 概论 必修 必修 教学目的和任务:本课程实践教学目 的是激发学生学习的积极性和主动性,加 深对社会主义核心价值观理解,帮助树立 崇高的理想、信念和正确的世界观、人生 观、价值观、道德观、法制观,提升道德 修养和法治修养,解决成长成才过程中的 实际问题,夯实本课程的获得感与有效性; 实践教学任务是引导大学生运用所学基本 理论去了解自己、了解大学、了解社会, 通过体认社会、感受生活,激发自我教育 的潜力和能力,一方面培育对国家、社会、 党的基本认同,另一方面使高校思想政治 课的教育教学落脚于个体的品行修养和积 极作为,达到促进大学生全面发展与社会 进步的统一,引导大学生担当民族复兴的 时代责任。 教学内容:《毛泽东思想和中国特色社 会主义理论体系概论》是以中国化的马克 思主义为主题,以马克思主义中国化为主 线,以中国特色社会主义为重点,着重讲 授中国共产党将马克思主义基本原理与中 国实际相结合的历史进程,以及马克思主 义中国化两大理论成果即毛泽东思想和中 国特色社会主义理论体系等相关内容,从 而坚定大学生在党的领导下走中国特色社 会主义道路的理想信念。 教学目标:本课程的教学目的是对学 生进行系统的马克思主义中国化理论教 育,帮助学生系统掌握毛泽东思想和中国 特色社会主义理论体系的基本原理,正确 认识我国社会主义初级阶段的基本国情和 党的路线方针政策,正确认识和分析中国 特色社会主义建设过程中出现的各种问 题,从而培养学生运用马克思主义基本原 理分析和解决实际问题的能力,坚定在党 的领导下走中国特色社会主义道路的理想 信念,增强投身到我国社会主义现代化建 设中的自觉性、主动性和创造性。 -5- 实践 教学 考查 混合 式教 学 考查 4 5 6 10200081 10200050 10200100 《毛泽 东思想 和中国 特色社 会主义 理论体 系概 论》实 践教学 形势与 政策 中国共 产党党 史 必修 教学目的和任务:本课程实践教学目的 是学习了解马克思主义中国化的理论成 果,掌握中国共产党在中国革命、建设、 改革时期的理论以及新时代建设中国特色 社会主义的最新理论成果。学习思想政治 理论课,要将理论与实践结合起来,做到 理论联系实际,并在实践中理解掌握党的 理论体系,进而理解党的大政方针,坚决 做到“两个维护”,在大是大非面前与党 中央保持高度一致。将党的理论成果与现 实结合起来,发挥同学们的积极性,为实 现“两个一百年”奋斗目标,为实现中华 民族伟大复兴的中国梦和壮美广西作出应 有的贡献。 实践 教学 考查 必修 教学内容:形势与政策教育是高校思 想政治理论课的重要组成部分,是高等学 校思想政治理论课的必修课。它是一门以 马克思列宁主义、毛泽东思想、邓小平理 论、“三个代表”重要思想、科学发展观 和习近平新时代中国特色社会主义思想为 指导,以高职院校培养目标为依据,紧密 结合国内外形势和大学生的思想实际,对 大学生进行比较系统的党的路线、方针和 政策教育的思想政治教育课程。 教学目标:通过适时地进行国内外经济政 治形势、世界政治经济与国际关系基本知 识和应对策略的教育,帮助学生开阔视野, 及时了解和正确对待国内外重大时事,使 大学生在改革开放的环境下坚定“四个自 信”、具有较强的分析和适应复杂多变形 势的能力,培养关注国内外形势发展、树 立正确国际观的时代新人。 混合 式教 学 考查 必选 教学任务和目标:该课程主要任务是讲授 中国共产党的创立和发展的过程,学习每 一个历程的时间、每一个时间所发生的历 史事件以及对中国社会发展的影响,分析 明确当时的社会背景、重要人物和重要进 程。使学生系统的学习了解中国共产党为 了民族解放、社会进步、人民幸福,团结 广大人民进行了不屈不挠的英勇斗争,并 且始终站在斗争的前列。历史证明,中国 共产党是全心全意为人民服务的党,是领 导中国人民掌握自己命运、实现国家繁荣 富强人民幸福安康的核心力量。该课程力 图克服全文字叙述,运用文字、数字、图 片等正确的、准确的教学方法进行教学, 使学生全面的、系统的掌握党的知识,培 养大学生认识问题、发现问题的能力,培 养新时期在中国共产党的领导下又红又专 的大学生,培养新时代中国特色社会主义 的合格优秀的接班人。 混合 式教 学 考查 -6- 7 09200030 大学英 语 必修 8 09200150 体育与 健康 必修 9 09200210 高等数 学 必修 教学内容:《大学英语》课程以大学 生的校园生活主题为线索,结合专业要求, 选择学生日常生活、学习活动、未来工作 岗位中常有的交际活动作为“典型工作任 务”,这些任务整合了所需的英语语言知 识和听、说、读、写、译的基本技能,同 时把思想政治教育和教学内容贯通起来, 融入中国传统文化和社会主义核心价值观 的元素。通过任务的完成,既进行语言知 识的学习和语言技能的训练,又兼顾职业 素养、交际能力、批判性思维、家国情怀、 国际视野的培养。 教学目标:通过本课程学习,能掌握 一定的英语基础知识和技能,具有一定的 听、说、读、写、译的能力,从而能借助 词典阅读和翻译相关专业英语业务资料, 在涉外交际的日常活动和业务活动中进行 简单的口头和书面交流,为职业发展和可 持续发展打下基础。同时注重提高学生的 思辨能力和文化自信,在潜移默化中增强 对中国文化和中国特色社会主义的道路认 同和情感认同,唤醒其传承中华文明的历 史责任感和时代使命感,培养正确的人生 观、价值观、世界观。 教学内容:通过本课程让学生学习篮 球、足球、(排球)气排球、羽毛球、网 球、乒乓球、武术、健美操、定向运动等 体育与健康知识和运动技能,要求掌握 2 —3 项运动技能和基本练习方法。 教学目标:通过体育培养学生运动兴 趣和爱好,养成坚持科学锻炼的良好习惯, 培养学生顽强意志、吃苦耐劳、勇于拼搏、 不懈努力的团队精神和团队意识,改善心 理状态,促进心理健康,增强体质,以“终 身体育,健康第一”为指导,为专业学习 和就业奠定良好的身体素质。 教学内容:根据专业需要选择函数、 向量、复数、微积分、线性代数和级数等 数学基础知识组织教学,不同专业有所侧 重。 教学目标:以教学内容为载体,借助 数学史、典故、优秀的数学家等,引经据 典、循循善诱,适时融入德育元素,浑然 天成,给学生传播正能量,使学生在学到 知识的同时,树立正确的人生观、世界观 和价值观,心灵得以升华。 -7- 混合 式教 学 混合 式教 学 混合 式教 学 考试 考试 考试 10 04210990 计算机 信息技 术基础 必修 11 09200100 职业生 涯发展 与规划 必修 12 09200110 就业指 导 必修 教学内容:计算机信息技术应用作为 所有高校都要开设的一门必修基础课程, 主要讲述计算机的基本操作,介绍 OFFICE 的使用,操作系统、网络以及常用信息技 术相关知识。 教学目标:从计算机历史文化、科技 理实 发展,理想信念、经济、安全技术等方面 一体 入手,选择案例和学习素材,进行 WORD 编 化+混 辑、EXCEL 数据分析和 PPT 设计制作,引导 合式 学生掌握知识和技能的同时,将做人做事 教学 的基本道理、一丝不苟的敬业精神、实现 民族复兴的理想和责任等正确观念和精神 追求融入课程学习,让计算机信息技术应 用与思政理论同向同行,形成协同效应, 潜移默化地对学生的思想意识、行为举止 等产生影响。 教学内容:本课程结合各个专业的特 点,让大学生学习职业生涯规划的方法和 内容,树立科学的职业生涯规划理念,开 展自我探索和职业环境探索,融入国家劳 模、感动中国人物等优秀杰出代表的人生 职业发展轨迹,引导学生合理规划大学生 涯和职业生涯,在学习中不断提高职业规 划能力和生涯管理能力。 混合 教学目标:掌握职业生涯规划和发展 式教 的基本理论和方法,促使大学生理性规划 学 自身发展,在学习过程中自觉提高就业能 力和生涯管理能力,有效促进大学生求职 择业与自主创业,全面提升大学生的综合 竞争力。引导学生树立积极正确的人生观、 价值观和职业观念,把个人发展和国家需 要、社会发展相结合,树立为国家发展努 力奋斗的远大理想。 教学内容:《就业指导》课程的教学 任务是为学生提供就业政策、简历制作、 面试技巧、求职技巧、就业信息收集等方 面的学习和指导,帮助各专业学生了解国 家及当地的就业形势、就业政策,结合广 西工匠等优秀校友事迹,引导学生根据自 身的条件、特长爱好、职业目标等情况, 选择适当的职业;对学生进行职业适应、 就业权益、劳动法规、创业等教育,促使 学生顺利就业创业。 混合 教学目标:通过建立以课堂教学为主, 式教 个性化就业创业指导为辅,理论和实践课 学 程结合进行的教学模式,为大学生顺利就 业、适应社会及树立创业意识提供必要的 指导,切实提高学生就业竞争力。通过课 程的学习,使学生了解就业相关政策,掌 握简历制作、求职技巧和礼仪,树立正确 的择业就业和职业道德观念,锻造良好的 求职心理素质;帮助学生树立正确的世界 观、人生观、价值观,引导学生在职业道 路上遵纪守法、努力奋斗,通过个人不断 努力,实现自己的人生价值。 -8- 考查 考查 考查 13 14 09200120 10200060 创新创 业基础 大学生 心理健 康教育 必修 教学内容:国家创新创业相关政策及 发展情况;创新创业的基本概念、基本原 理、基本方法和相关理论,包括创新思维、 创新方法、创业者及创业团队、创业机会、 创业项目、市场分析、创业资源、商业计 划书制作、创业项目路演、创业融资、创 业大赛、创业政策法规、新企业开办与管 理,以及社会创业的理论和方法等。 教学目标:使学生掌握创业的基础知 识和基本理论,熟悉开展创业的基本流程 和基本方法,了解创业的法律法规和相关 政策,培养学生发现机会、整合创业资源、 创业计划、防范创业风险、适时采取行动 的创业能力,切实提高学生的创新精神、 创业意识和创新创业能力。培养学生善于 思考、敏于发现、敢为人先的创新意识和 挑战自我、承受挫折、坚持不懈的意志品 质;激发学生的创造力,在创新创业中增 长智慧才干,坚定执着追理想,实事求是 闯新路,把激昂的青春梦融入伟大的中国 梦,努力成长为德才兼备的有为人才;培 养学生创造价值、服务国家、服务人民的 社会责任感,促进学生创业就业和全面发 展。 混合 式教 学 考查 必修 教学内容:大学生心理健康教育是面 向全院一年级各专业学生的公共必修课 程,本课程是集知识传授、心理体验与行 为训练为一体的公共课程。课程旨在使学 生明确心理健康的标准及意义,增强自我 心理保健意识和心理危机预防意识,掌握 并应用心理健康知识,培养自我认知能力、 人际沟通能力、自我调节能力,切实提高 心理素质,促进学生全面发展。以专题式 教学开展,根据大学生的发展特点共设置 了 6 个专题的教学内容:1.认识心理健康 —— 基 础 知 识 概 述 ; 2. 我 的 大 学 我 做 主 ——大学适应;3.心宽以和,善结人缘—— 人 际 关 系 ;4. 羞 答 答 的 玫 瑰 静 悄 悄 地 开 ——恋爱与性;5.让生命充满阳光——生 命教育;6.知人者智,自知者明——自我 意识。 教学目标:通过课程教学,使学生在 知识、技能和自我认知三个层面达到以下 目标。 1.知识目标 通过本课程的教学,使学生了解心理 学的有关理论和基本概念,明确心理健康 的标准及意义,了解大学阶段人的心理发 展特征及异常表现,掌握自我调适的基本 知识。 2.技能目标 通过本课程的教学,使学生掌握自我 探索技能,心理调适技能及心理发展技能。 如学习发展技能、环境适应技能、压力管 理技能、沟通技能、问题解决技能、自我 管理技能、人际交往技能和生涯规划技能 等。 混合 式教 学 考查 -9- 3.素质目标 通过本课程的教学,使学生树立心理 健康发展的自主意识,了解自身的心理特 点和性格特征,能够对自己的身体条件、 心理状况、行为能力等进行客观评价,正 确认识自己、接纳自己,在遇到心理问题 时能够进行自我调适或寻求帮助,积极探 索适合自己并适应社会的生活状态。 4.思政目标 在课程教学过程中,寓价值引领、文 化传承于知识传授和能力培养之中,帮助 学生塑造正确的世界观、人生观、价值观, 引导学生积极培育和践行社会主义核心价 值观,努力增强四个意识、坚定四个自信、 做到两个维护。 15 16 09200300 09200070 军事理 论 军事训 练 必修 必修 教学内容:本课程主要学习国防概述、 国防法规、国防建设、武装力量、国防动 员、国家安全形势、国际战略形势、中国 古代军事思想、当代中国军事思想、新军 事革命、信息化战争、信息化作战平台等 军事基础知识。 教学目标:本课程以国防教育为主线, 通过军事理论课教学,使大学生掌握基本 军事理论,达到增强国防观念和国家安全 意识,强化爱国主义、集体主义观念,加 强组织纪律性,促进大学生综合素质的提 高,激发青年一代的爱国热情,增强国防 观念和忧患意识,培养更多的全面发展的 高素质人才。 教学内容:本课程主要学习共同条令 教育、分队的队列动作、分列式、轻武器 射击、战术、格斗基础、战场医疗救护、 战备规定、紧急集合、行军拉练等内容。 教学目标:通过准军事化日常生活规 范管理训练,让学生掌握正确的队列训练 和阅兵分列式训练方法,规范学生整理内 务的标准,增强学生对人民军队的热爱, 培养学生的爱国热情,增强民族自信心和 自豪感;在理论与实践相结合中,进一步提 高学生的集体行动规范性和组织纪律性, 调动学生参与活动的积极性,培养学生的 集体荣誉感和团队协作能力,全面提升综 合军事素质和综合国防素质。 (二)专业技能课 1.专业基础课 - 10 - 混合 式教 学 考查 实践 教学 考查 表7 序 号 课程 编码 电子信息工程技术专业基础课说明表 课程 名称 类 别 教学内容和教学目标 教学 方式 考核 方式与 要求 混合式 教学 考试 混合式 教学 考试 混合式 教学 考试 教学内容:学习电路基本概念、 1 04220010 电路分析与应用 必 修 2 04230010 SMT 工艺与管 理 限 选 3 04220030 C 语言程序设 计 必 修 4 5 04240140 04220040 EDA 电子技术 数字电子技术 限 选 必 修 基本定律及在交流回路中分析方 法。 教学目标:掌握电路的基本理论 知识,掌握分析计算电路的基本方 法,初步掌握电路实验的基本技能 以及电工基本常识,经过实践培训 后可获取“电工初级或中级上岗证 书”。 课程思政:安全用电,循规滔距。 教学内容:解元件焊接、安装工 艺,学习并了解表面组装(SMT)技 术、无铅焊料和工艺技术;掌握电 子元器件的识别与测试、印刷电路 的设计方法与技巧及电子测试仪 器的使用, 教学目标:通过学习,使学生具 有电子产品的调试与维修等方面 的工艺技能。具备生产技术员、工 艺员和品质检验员的岗位能力。 课程思政:新工艺、新技术、新规 范。 教学内容:C 语言的算法基础、 基本概念和语言程序设计的语句、 程序结构,数据类型和编程方法。 教学目标: 掌握 C 语言程序设计 的技巧以及程序的调试和检测方 法。为单片机应用系统的软件开发 打下基础。通过本课程学习,学生 可考取全国高校计算机等级考试 二级资格证书。 课程思政:在传授 C 语言程序设计 知识,锻炼学生程序设计技能、培 养学生逻辑思维能力的同时,将爱 国情、强国心、报国志渗透到各个 教学环节中。 教学内容:介绍现代电子系统 的设计方法及实现途径;重点 放在基本概念和方法上; 教学目标:使学生掌握电子设 计的硬件描述语言和实现电子 系统的可编程逻辑器件。 课程思政:通过大量实践设计,培 养学生一丝不苟、精益求精的工匠 精神。 教学内容:学习并了解各触发器 的使用原理 教学目标:具有初步解决数字逻 辑问题的能力,能够对各种基本逻 辑单元进行分析和设计。 课程思政:通过华为芯片事件,激 发学生行业热情以及科技强国的 自信。 - 11 - 混合式 教学 考试 混合式 教学 考试 教学内容:学习并掌握电子仪器、 设备的使用 6 04230000 电子测量技术 必 修 教学目标:掌握工装的制作技巧。 混合式 具有元件检测及产品故障分析的 教学 能力。 课程思政:求真务实、一丝不苟、 精益求精。 考试 2.专业核心课 表8 序 号 课程 编码 电子信息工程技术专业主干课说明表 课程 名称 类 别 教学内容和教学目标 教学 方式 考核 方式与 要求 混合式 教学 考试 混合式 教学 考试 混合式 教学 考试 教学内容:学习半导体分立元件 的基本知识。 教学目标:掌握元器件的特性及 1 04220020 模拟电子技术 2 04230060 电子线路板设计 与制作 3 04230030 单片机应用技术 必 修 必 修 必 修 使用方法;熟悉常用单元电路的分 析和计算方法;具备小型电子线路 的设计、制作和调试能力。 课程思政:通过案例分享,激发学 生时代使命感及社会责任感,培养 严谨治学态度,提升团队协作精 神。 教学内容:学习 AD10.0 的功能安 装的基本知识;原理图编辑器的功 能和原理图绘制方法;掌握印制板 编辑器的功能、单面和双面印制板 设计过程和技巧、操作的基本知识 和操作技能方法。。 教学目标:通过这门课程的学习, 使学生熟悉电路原理图绘制和印 刷电路板设计的方法及基本操作, 为学生将来社会工作打下一定的 应用软件的能力。学习完本课程后 学生可考取“印制电路绘图员高 级工”职业资格证书。 课程思政:通过使学生体验科技发 展、大国立场和时代担当,帮助学 生了解印制电路板设计在行业领 域的作用,激起行业热情,增强大 国自信。 教学内容:以基于单片机的产品 开发工作过程为主线,贯穿整个课 程教学的各个环节。设计一个交通 灯系统为项目载体,按照系统开发 设计的工作过程,安排交通灯项目 分析、单片机认识、交通灯硬件设 计、交通转向灯程序控制、交通灯 定时、中断实现、交通灯键盘、显 示实现、交通灯串口通信实现、交 通环境噪声测试共 8 个学习子项 目。 教学目标:使学生具备应用单片 机知识,设计和开发小型智能电子 产品的能力。 课程思政:通过介绍单片机国内外 现状,培养学生民族自豪感,激发 - 12 - 4 04230040 传感器与测控技 术 必 修 5 04230080 智能电子产品设 计与制作 必 修 学生学习兴趣。 教学内容:学习并了解测控系统 的结构以及各种传感器的原理。 教学目标:掌握测控系统的组成 及传感器的使用方法,具备智能设 备开发、系统集成、仪器仪表维护 岗位能力。 课程思政:以黄大年重点攻关国家 急需的“地球深部探测仪器”为例, 培养学生的家国情怀及工匠精神。 教学内容:以电子系统设计任务 驱动,学习并了解系统设计流程。 教学目标:掌握采用单片机设计 智能系统的方法和技巧,能运用数 模知识进行硬件设计,能运用单片 机语言设计应用软件,有撰写报告 的能力。 课程思政:通过产品智能化设计, 激发学生创新热情,提升学生创新 能力,激发学生科技强国的自信。 混合式 教学 考试 混合式 教学 考试 教学 方式 考核 方式 与要 求 混 合 式 教 学 考试 3.专业拓展课 表9 序 号 课程 编码 电子信息工程技术专业拓展课说明表 课程 名称 类 别 教学内容和教学目标 教学内容:学习 AutoCAD 的作 1 04220050 电子工程制图 必 修 图方法,三视图特点、剖视图特 性 教学目标:掌握 AutoCAD 绘制 工具和阅读三视图、剖视图 课程思政:1.在国标发展历史案 例中融入家国情怀元素;2.在 尺规制图技术培养中融入文化 自信和爱党爱国元素。 教 学 内 容 : 通 过 对 ExcelL 、 2 3 4 04270030 04270970 04210200 高级办公软件 应用 物联网工程项 目管理 顶岗实习 必 修 必 修 必 修 Word、PowerPoint 专项项目实战 教学目标: 提高学生报告撰写 能力、分析统计能力、PPT 设计 及演说能力。 课程思政:通过介绍国产操作系 统的发展由来及面临的困难,激 发学生学习自觉性及爱国热情。 教学内容: 通过对智能家居组 网及安装专项项目实战 教学目标: 提高学生对物联网 技术应用能力。 课程思政:通过智能家居系统项 目实践,培养学生紧跟行业技术 发展习惯,激发学生科技创新、 科技强国精神。 教学内容: 通过到企业顶岗实 战。 教学目标: 提高学生职业素养 及职业岗位能力。 课程思政:一丝不苟、爱岗敬业、 - 13 - 混合 式教 学 考试 混合 式教 学 考试 混合 式教 学 考试 团队协作、精益求精。 教学内容: 通过对网络组建与 管理 、网 络配置 与维护 项目 实 战; 5 限 选 计算机网络技 术 04260100 04230050 7 任 选 闭路监控系统 及概预算 6 04240200 任 选 电子产品维修 混合 式教 学 教学目标:使学生具有企业网 络的规划、设计、实施与管理 维护能力。 课程思政:通过 5G,了解我国芯 片工艺的现状,激发学生科技强 国、科技创新的学习热情。 教学内容: 学习并掌握监控系 统集成方式方法,了解电子工程 系统的各项预算。 教学目标: 灵活运行电子工程 系统导论原理,运用到生活实践 中,有设计并制作电子工程系统 方案的能力。 课程思政:通过闭路监控系统集 成案例,培养学生电子系统集成 能力,激发学生孜孜不倦的创新 精神及培养新技术的应用习惯。 教学内容: 通过对空调等制冷 设备剖析及维修专项项目实战 教学目标: 提高学生对智能电 子产品分析及故障排除能力。 课程思政:通过对小家电产品维 修实战,让学生了解我国电子技 术的 发展 ,激发 学生的 爱国 热 情,培养学生精益求精的习惯。 考试 混合 式教 学 考试 混合 式教 学 考试 (三)第二课堂 第二课堂按照学院相关规定执行。 (四)专升本任选课 按照学院相关规定执行,不计入总学分。 七、教学总体安排与进度表 (一)教学时间安排 本专业总周数为 120 周。其中,理论教学共 72 周,实训教学共 32 周,复 习考试共 5 周,机动共 11 周。教学安排可根据具体情况经教务科研处审批后作 适当调整。 表 10 电子信息工程技术专业教学时间安排表 内容 理论教学 (含理实一体教学) 实训教学 复习 考试 机动 合计 1 14 4 1 1 20 2 17 1 1 1 20 3 17 1 1 1 20 周数 学年、学期 第一学年 第二学年 - 14 - 4 17 1 1 1 20 5 10 7 1 2 20 6 0 18 0 2 20 72 32 5 11 120 第三学年 合计 (二)学时、学分分配 本专业教学总学时为 2916 学时。其中理论教学 1302 学时,占 44.7%;实 践教学 1614 学时,占 55.3%。公共基础课 968 学时,占 33.2%;选修课 552 学 时,占 18.9%。 表 11 电子信息工程技术专业课程学时、学分分配表 学时 课程类别 课程性 质 占专业 学分 理论教学 总学分 比例(%) 合计 学时 专 业 专业核心课 ( 技 能 ) 课 专业拓展课 岗位实习 合计 课内 学时比例 实践 (%) 学时 实训课学 时 小计 占专业总学 时比例(%) 47 30.7% 908 594 20.4% 122 192 314 10.8% 限选 1 0.7% 20 20 0.7% 0 0 0 0.0% 任选 2 1.3% 40 40 1.4% 0 0 0 0.0% 小计 50 32.7% 968 654 22.4% 122 192 314 10.8% 必修 14 9.2% 252 136 4.7% 116 0 116 4.0% 限选 3.5 2.3% 64 32 1.1% 32 0 32 1.1% 任选 0 0.0% 0 0 0.0% 0 0 0 0.0% 必修 23.5 15.4% 444 196 6.7% 200 48 248 8.5% 限选 0 0.0% 0 0 0.0% 0 0 0 0.0% 任选 0 0.0% 0 0 0.0% 0 0 0 0.0% 必修 10.5 6.9% 192 90 3.1% 102 0 102 3.5% 限选 18 11.8% 324 142 4.9% 182 0 182 6.2% 任选 5.5 3.6% 104 52 1.8% 52 0 52 1.8% 必修 17 11.1% 408 0 0.0% 0 408 408 14.0% 92 60.1% 1788 648 22.2% 684 456 1140 39.1% 11 7.2% 160 0 0.0% 0 160 160 5.5% 153 100% 2916 1302 44.7% 806 808 1614 55.3% 小计 其他教育活动 占专业总 必修 公共基础课 专业基础课 实践教学 必修 - 15 - (三)教学进程安排 表 12 电子信息工程技术专业理论(含理实一体化)教学进程表 考试 学时 /考 查 课程类别 序号 课程 性质 各学期教学进程安排 学 (教学周数/周学时) 分 一 理论教 课程编码 总学 理论 课内 实训 时 教学 实践 课 2 10200091 3 10200080 思想道德与法治 思想道德与法治(实践教 学) 毛泽东思想与中国特色社 会主义理论体系概论 48 32 8 28 20 (6 周) 周) 数 10200090 学周数 (14 周 1 实训教 学周数 课程名称 二 周 学 周数 时 16 0 考查 2.5 12 4 8 0 考查 0.5 8 1 8 0 考查 1.5 0 0 8 0 考查 理论教 学周数 (17 周) 周 数 三 实训教 理论教 实训教 学周数 学周数 学周数 (3 周) (17 周) (3 周) 周 学 时 14 2 0.5 8 1 3.0 13 4 4 2 四 周数 周 数 周 学 时 周数 理论教 学周数 (17 周) 周 数 10200081 会主义理论体系概论(实践 8 学 时 教学) 公共基础课 5 10200130 6 10200051 习近平新时代中国特色社 52 52 0 考查 形势与政策(一) 8 8 0 考查 10200052 形势与政策(二) 8 8 0 考查 8 10200053 形势与政策(三) 8 8 0 考查 9 10200054 形势与政策(四) 8 8 0 考查 10 09200150 体育与健康Ⅰ 26 26 0 考试 1.5 11 09200160 体育与健康Ⅱ 28 28 0 考试 1.5 12 09200170 体育与健康Ⅲ 28 28 0 考试 1.5 13 09200180 体育与健康Ⅳ 26 26 0 考查 1.5 14 09200300 军事理论 36 24 0 考查 2.0 0 0 15 10200060 大学生心理健康教育 32 32 0 考查 1.5 16 2 7 必修 会主义思想概论 12 0.2 5 4 2 0.2 5 0.2 4 5 2 0.2 5 13 4 2 13 2 2 14 2 14 18 - 16 - 2 实训教 学周数 (3 周) 周 毛泽东思想与中国特色社 4 五 2 周数 理论教 学周数 (18 周) 周 数 六 实训 教学 理论教 教学 周数 学周数 周数 (2 (0 周) (18 周) 周 学 时 实训 周数 周) 周 数 周 学 时 周数 16 09200100 职业生涯发展与规划 20 20 0 考查 1.0 10 2 17 09200110 就业指导 20 20 0 考查 1.0 0 0 18 09200120 创新创业基础 32 16 16 0 考查 1.5 0 0 19 04210990 计算机信息技术基础 56 26 30 0 考试 3.0 14 4 20 04210110 礼仪与沟通 28 20 8 0 考查 1.5 21 09200270 大学英语 I 42 42 0 考试 2.5 22 09200280 大学英语Ⅱ 42 42 0 考试 2.5 23 09200810 高等数学 I 42 42 0 考试 2.5 24 09200820 高等数学Ⅱ 42 42 0 考试 2.5 25 09200290 社会实践 120 120 考查 5.0 26 09200350 劳动教育 16 0 考查 1.0 27 09200080 劳动实践(一) 24 24 考查 1.0 28 09200081 劳动实践(二) 24 24 考查 1.0 29 09200082 劳动实践(三) 24 24 考查 1.0 0 0 30 9200050 安全教育 24 0 考查 1.5 1 4 31 09200420 (语文类课程) 0 32 10200100 “四史”系列课程 20 1.0 10 2 2.0 10 2 15 4 33 (中华优秀传统文化类课 限选 程) 技 能) 0 考查 0 考查 考查 35 (生态文明教育课程) 0 考查 络类课程 40 40 0 考查 0 考查 09200380 大学英语Ⅲ 0 09200390 大学英语Ⅳ 0 考查 36 09200830 高等数学Ⅲ 0 考查 37 09200840 高等数学Ⅳ 0 考查 1 04220010 电路分析与应用 60 36 24 0 考试 3.5 04220040 数字电子技术 64 32 32 0 考试 3.5 35 ( 20 0 学校统一开设的课堂类、网 任选 14 16 14 2 14 3 14 3 3 3 1 1 2 2 4 1 1 4 1 1 4 1 1 4 1 1 1 4 4 考查 (美育课程) 34 业 24 34 38 专 16 14 10 10 2 16 4 专业基 2 础课 3 04220030 C 语言程序设计 64 36 28 0 考试 3.5 16 4 4 04230000 电子测量技术 64 32 32 0 考试 3.5 16 4 必修 - 17 - 4 1 课 5 04230010 SMT 工艺与管理 64 32 32 0 考试 3.5 16 4 6 04240140 EDA 电子技术 0 0 0 0 考试 0.0 16 4 1 04220020 模拟电子技术 68 34 34 0 考试 3.5 17 4 2 04230060 电子线路板设计与制作 68 34 34 0 考试 3.5 17 4 3 04230030 单片机技术应用 96 48 48 0 考试 5.5 16 6 04230040 传感器与测控技术 68 34 34 0 考试 3.5 17 4 5 04230080 智能电子产品设计与制作 96 46 50 0 考试 5.5 6 04290080 电子组装与调试技能训练 24 0 0 24 考查 1.0 7 04240016 职业素质培训 24 0 0 24 考查 1.0 04240200 电子产品维修 68 34 34 0 考试 3.5 17 4 2 04230050 闭路监控系统及概预算 0 0 0 0 考试 0.0 17 4 3 04210190 岗前技能培训 180 80 100 0 考试 4 04210600 专升本公共课强化 0 0 0 0 考试 0.0 5 04220050 电子工程制图 64 30 34 0 考试 3.5 16 4 04270030 高级办公软件应用 64 30 34 0 考试 3.5 16 4 04270970 物联网工程项目管理 64 30 34 0 考试 3.5 16 4 04210290 综合项目实践 144 62 82 0 考试 04210620 专升本专业课强化 0 0 0 0 04240430 现场应知应会实操 0 0 0 04260100 计算机网络技术 36 18 18 04210400 顶岗实习 408 限选 专业核 心课 4 必修 1 16 6 1 1 任选 10. 18 10 18 10 8.0 18 8 考试 0.0 18 8 0 考试 0.0 18 2 0 考试 2.0 18 2 408 考查 17 限选 0 专业拓 展课 6 必修 7 8 限选 9 10 任选 11 岗位实 习 1 必修 1 7 1 09200040 新生入学教育 24 24 考查 1.5 1 09200070 军事训练 112 112 考查 2.0 2 3 09200060 毕业教育 24 24 考查 1.5 4 第二课堂 2 其他教育活动 必修 合计 0 0 0 2916 0 0 1 6.0 1302 806 808 153 .0 - 18 - 八、实施保障 ( 一 ) 师 资 队 伍 ( 参 照 高 等 职 业 学 校 专 业 教 学 标 准 , http://www.moe.gov.cn/s78/A07/zcs_ztzl/2017_zt06/17zt06_bznr/bznr_gzjxbz/) 1.队伍结构 学生人数与本专业专任教师人数比例不高于 25:1,双师素质比例不低于 60%,专 任教师队伍考虑职称、年龄,形成合理梯度结构。 2.专任教师 专任教师应具有高校教师资格;有理想信念、有道德情操,有扎实学识、有仁爱 之心;具有电子信息工程相关专业本科及以上学历;具有扎实的本专业相关理论功底 和实践能力,具有较强信息化教学能力,能够开展课程教学改革和科学研究;每五年 不少于 6 个月企业实践经历。 3.专业带头人 专业带头人原则上应具有副高以上职称,能够较好地把我国内外行业、专业发展, 能广泛练习行业企业,了解行业企业对本专业人才的需求实际,教学设计、专业研究 能力强,组织开展教科研工作能力强,在本区域或本领域具有有一定专业影响力。 4.兼职教师 兼职教师主要从本专业相关的行业企业聘任,具有良好的思想政治素质、职业道 德和工匠精神,具有扎实的专业知识和丰富实际工作经验,具有中级以上职称,能承 担专业课程教学、实习实训指导和学生职业发展规划指导等教学任务。 (二)教学设施 1.教室要求:学校设有本班教室(配备有多媒体设施)、公共教室、多媒体教室 等,完全满足理论教学和理实一体化教学要求。 2.校内实训资源 表 21 电子信息工程技术专业校内实训条件一览表 序号 实训室名称 1 2 3 4 电子元器件室 模拟电子技术实训室 数字电子技术实训室 5 6 7 8 传感器与自动检测实训室 物联网技术实训室 物联网工程应用中心 电子教学工厂 单片机技术实训室 实训课程 仪器仪表应用实训、元件检测实训 电子组装与调试技能综合训练、电子维修技能综合训练 电子设计技能综合训练、仪器仪表应用实训 印刷电路板制作技能综合训练、电子组装与调试技能综合训 练、毕业设计、办公应用实训 电子设计技能综合训练、毕业设计 毕业设计、RFID 应用实训、办公应用实训 智能家居、智能水利、智能图书馆工程应用实训、毕业设计 产品的焊接与装配、调试与检测、故障查询与维修、生产工艺 - 19 - 操作、波峰焊操作等实训 9 电工电子实训室 电工技能实训 10 3.校外实训资源 表 22 电子信息工程技术专业校外实训条件列表 序号 基地名称 地点 1 南宁强国科技有限 公司 桂林啄木鸟医疗器 械有限公司 广州蓝视顿电子有 限公司 华为通信股份有限 公司 南宁市 实习规模 (人) 12 桂林市 16 跟岗实习 广州市 15 顶岗实习 深圳市 20 顶岗实习 2 3 4 功 能 见习 (三)教学资源 为学生学习提供优质的教学资源,包括国家规划教材、区域特色教材、自编讲义、 实训指导书、技术标准、规范、手册、参考资料等,并且为学生的自主学习和未来发 展提供网络课程以及专业资源库等网络学习环境,实现了“做中学、做中教”,使信 息化教学手段贯穿于教学全过程。 1.校企合作共同开发的专业特色教材 教材建设贯彻“校企合作、工学结合”的原则,组织骨干教师与电子信息企业的 能工巧匠一起开发的特色教材,引入国家职业资格标准,提高教材的针对性,同时将 合作企业运作的典型案例引入教材中,丰富教材的内容。 2. 特色课程资源库 为开辟学生的第二课堂,满足教学和继续教育的需要,经专业建设委员会研讨决 定,遴选出 5 门主干课程,与企业合作共同开发课程的专业教学网络课件,将人才培 养方案、课程标准、参考文献目录、部分授课录像、电子教材(电子教案、多媒体课 件、试题试卷库)、网络教材(网络课程资料、网上学习指导)、就业指导等相关资 料,利用学院教学资源库平台在网上公布,向学院和社会开放,实现教学资源共享。 3. 信息网络教学条件 (1)具有连接互联网接口的实训室、办公室,课上学生根据教师要求随时浏览相 关学习内容,教师可在线答疑,及时了解学生掌握的情况,利用网络的直观、便捷、 快速的实现在网络环境下的信息交流; - 20 - (2)具有连接互联网接口的电子图书阅览室,可支持学生自主学习和浏览相关知 识的精品共享课课程网站。校园网络开通数据资源系统,如:畅想之星报纸数据、爱 迪克森网上报告厅、CNK 中文期刊数据库、维普中文科技期刊数据库、超星数字图书馆、 读香中文学术搜索等 (四)教学方法 1.教学方法改革 根据电子产品装配与设计岗位能力要求,在课程教学上主要以项目和任务为载体 实施教学,同时,辅助项目教学法、案例教学法、任务驱动法等进行教学改革。 2.教学手段 在实施项目化课程教学过程中,以学生为主体,依托实际项目进行“教、学、做”一 体化教学,强调为了工作而学习、以完成项目为目标,培养完成综合性工作任务的职业能 力。“教、学、做”一体化的实践性学习不仅仅使学生掌握知识,也不仅仅是使专业技能 更加娴熟的过程,由于实践性学习按照实际工作的要求,由学生自己设计及实施工作过程, 使学生学会学习、学会做事、学会与人相处、学会生存。 以电子制造教学工厂、研发与技术服务中心为平台,创新实训场所的管理模式,开放 实验实训场所,创建“学生自主学习和创新中心”,制定中心管理和运行机制,创造学生 第二课堂学习环境和配备相应设备,满足学生自主学习和提高动手能力和创新能力的要求。 组建学生电子科技协会和学生创新活动小组,充分利用学生的课外时间,在老师的指 导下,以学生为主体,通过指导学生进行自主学习、项目开发,组织学生参加校内技能竞 赛、校外全国、全区大学生电子设计竞赛,开展社区维修服务等活动的形式,培养学生的 自主学习和自主管理的能力,提高学生团队协作能力、沟通交流能力,增强学生责任意识、 服务意识。 (五)教学评价 在工学结合课程评价中,遵循过程素质考核、过程专业技能项目考核、终结考核评价 相结合的原则,体现“做中学,做中教”。可以采取技能测试、课程实践作业、社会实践、 实习报告、问卷调查、访谈、个人或小组汇报等多种方式进行,将学习过程考查和学生能 力评价结合起来,理论与实践一体化评价。考核主体为校内专任教师、学生、企业指导教 师和企业专家。课程最终成绩依据课程岗位和授课方式,按照学生参与度、作业质量、实 训效果、时与期末等项目确定不同比例。 表 23 工学结合课程考核与评价标准 考核方式 过程专业技能项目考核 - 21 - 考核实施 考核内容 项目方案设计考核评分 项目操作规范考核评分 项目实训报告考核评分 项目完成情况考核评分 教师+小组 项目完成情况、项目操作规范、项目实训报告、项目方 案设计 20% 30% 20% 30% (六)质量管理 1.教学质量监控 开展多层次的教学质量监控活动,采用听课、个别访谈、教学调查、网络信息反馈、 在校生家长问卷调查等形式获取相关信息;不定期检查校内教学运行管理、校外实训基地 和学生顶岗实习情况;及时修正教学运行管理中存在的问题,强化教学质量的动态监控。 2.学生综合素质评价监控 采取校内教师评价与企业、社会评价相结合、学生自评、互评相结合的综合评价方法, 开展学生综合素质训练与考核,并将学生综合素质的训练与考核纳入学分制管理体制中。 3.人才培养质量社会评价监控 引入行业、企业、社会或学院委托的麦可思人力资源信息管理咨询公司等第三方专业 评价机构共同参与人才培养质量评价,将学生双证书获取率、毕业生就业率、企业满意度、 职业技能大赛获奖情况等纳入人才培养质量评价指标。 九、毕业要求 (一)专业技术技能相关要求 1.知识要求 (1)具备人文、社会科学、自然科学等公共基础知识; (2)掌握经济学、管理学和人力资源管理的基本理论和基本知识; (3)熟悉财务管理、信息技术及法学等学科相关知识; (4)熟悉与人力资源管理有关的方针政策和法规; (5)了解人力资源管理理论前沿和发展动态; (6)掌握创新创业基础理论知识。 2.能力要求 (1)掌握一门外语,具备较强的听、说、读、写能力; (2)熟练掌握计算机操作,具备文献检索、资料查询、人力资源管理应用软件操 作技能; - 22 - (3)具有较强的语言与文字表达、人际沟通、组织协调的基本能力; (4)具有一定的人力资源管理实际问题的分析、解决能力; (5)掌握数据采集、数据分析、报告撰写等初步科研能力; (6)具有创新创业的基本能力; (7)具有一定的国际交流、竞争和合作的基本能力。 3.素质要求 (1)思想政治觉悟高,具有强烈的社会责任感,诚信友善、爱国敬业; (2)热爱本专业,具有良好的职业道德、人文科学和专业素养; (3)具备健康的体格,达到国家规定的大学生体育合格标准和军事训练合格标准; (4)具备良好的自我认知、情绪管控素质,具备健全的人格。 (二)学分要求 本专业毕业学分不少于 153 学分,其中,必修课学分 123 学分,专业选修课不少 于 30 学分,公共选修课不少于 2 学分,第二课堂学分不少于 6 学分(按学校相关规定) 。 (三)英语、计算机能力要求 本专业学生毕业须获取英语 B 级及以上等级证书。 (四)职业资格证书要求 本专业须至少获以下职业资格证书之一。 表 24 电子信息工程技术专业职业资格证书 序号 1 2 证书名称 传感网应用开发 印刷电路制版工 颁证单位 教育部 人力资源与社会保障局 - 23 - 等级 中级 中级

2022级电子信息工程技术专业人才培养方案(new).pdf




