蓝田县三里镇李后卫生院2021年度单位决算.pdf
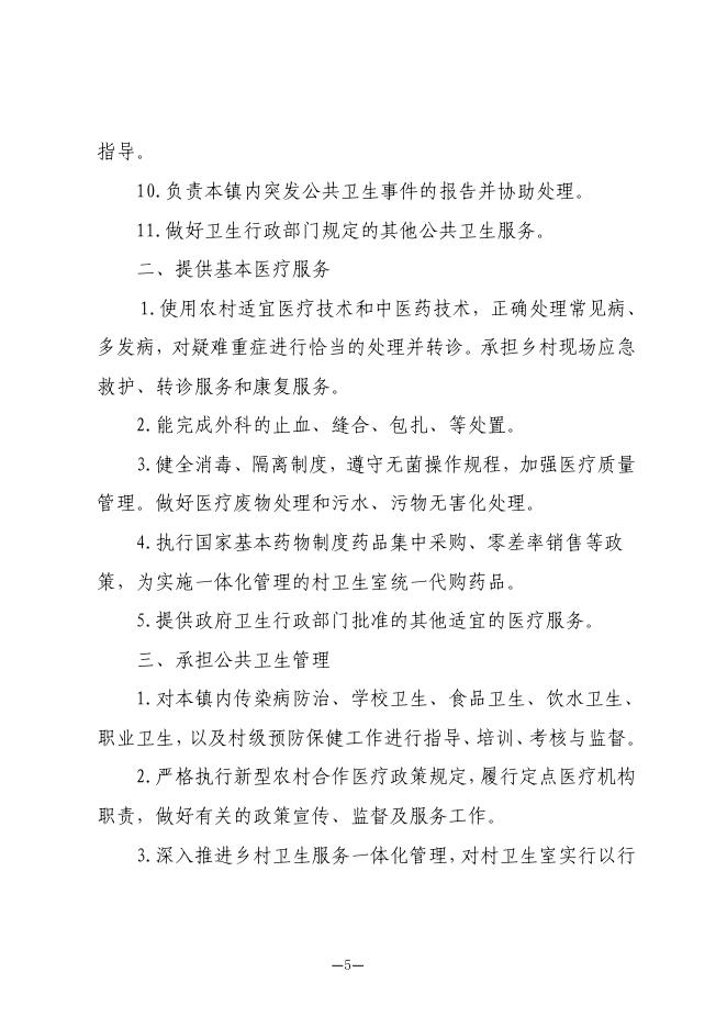
西安市蓝田县三里镇李后卫生院 2021 年度单位决算 保密审查情况:已审查 部门主要负责人审签情况:已审核 目 第一部分 录 部门概况 一、部门主要职责及内设机构 二、部门决算单位构成 三、部门人员情况 第二部分 2021 年部门决算表 一、收入支出决算总表 二、收入决算表 三、支出决算表 四、财政拨款收入支出决算总表 五、一般公共预算财政拨款支出决算表 六、一般公共预算财政拨款基本支出决算表 七、一般公共预算财政拨款“三公”经费及会议费、培训费支出 决算表 八、政府性基金预算财政拨款收入支出决算表 九、国有资本经营预算财政拨款支出决算表 十、政府采购决算表 第三部分 2021 年部门决算情况说明 一、收入支出决算总体情况说明 二、收入决算情况说明 —1— 三、支出决算情况说明 四、财政拨款收入支出决算总体情况说明 五、一般公共预算财政拨款支出决算情况说明 六、一般公共预算财政拨款基本支出决算情况说明 七、一般公共预算财政拨款“三公”经费及会议费、培训费支出 决算情况说明 八、政府性基金预算财政拨款收入支出情况说明 九、国有资本经营财政拨款收入支出情况说明 十、机关运行经费支出情况说明 十一、政府采购支出情况说明 十二、国有资产占用及购置情况说明 十三、预算绩效情况说明 第四部分 专业名词解释 —2— 第一部分 部门概况 一、部门主要职责及内设机构 蓝田县三里镇李后卫生院为蓝田县卫生健康局的下属事业 单位,是一所集预防保健、健康教育、基本医疗为一体的综合性 医疗机构。环境优美,交通便利,是社会医疗保险,城镇职工医 疗保险及城乡居民医疗保险定点单位。服务人口为 2.2 万人,主 要为辖区内人民群众身体健康提供医疗和保健服务。承担着本辖 区的各项公共卫生服务、医疗卫生服务和一定的卫生行政管理工 作。 医院拥有门诊楼、住院楼各一栋,医疗业务用房面积达 958 多平方米,设置床位 6 张,现有职工 20 人,卫生技术人员占 90%, 其中主治医师 2 人,临床医师 6 人,医资力量雄屋。配备有先进 的 B 超、心电图、全自动血球分析仪、尿分析仪、半自动生化分 析仪等 10 余件医疗设备。 医院内设内科、儿科、妇科、外科、中医科、急诊科、预防 保健科、检验科、儿童保健科、影像科、全科医疗科、公共卫生 科等临床医技及行政后勤共16个科室。服务项目包括内儿科常见 病、多发病诊治,妇产科常见病、多发病,孕产检查、人流等。 —3— 医技科室各种的常规及生化检查。 (一)主要职责。 一、提供公共卫生服务 1.承担本镇农村居民健康档案规范建档指导、管理及服务。 2.普及卫生保健常识,在重点人群和重点场所开展健康教 育,帮助居民形成有利于维护和增进健康的行为方式;指导开展 爱国卫生工作。 3.提供并组织实施本镇预防接种服务,落实国家免疫规划。 4.及时发现、登记并报告本镇内发现的传染病病例和疑似病 例,参与现场疫情处理。 5.开展新生儿访视及儿童保健系统管理,进行体格检查和生 长发育监测及评价,开展健康指导。 6.开展孕产妇保健系统管理和产后访视,进行一般体格检查 及孕期营养、心理等健康指导。 7.对本镇65岁及以上老年人进行登记管理,进行健康危险因 素调查和一般体格检查,开展健康指导。 8.对高血压、糖尿病等慢性病高危人群进行指导,对确诊高 血压、糖尿病等慢性病病例进行登记管理、定期随访和健康指导。 9.对本镇重性精神疾病患者进行登记管理、治疗随访和康复 —4— 指导。 10.负责本镇内突发公共卫生事件的报告并协助处理。 11.做好卫生行政部门规定的其他公共卫生服务。 二、提供基本医疗服务 1.使用农村适宜医疗技术和中医药技术,正确处理常见病、 多发病,对疑难重症进行恰当的处理并转诊。承担乡村现场应急 救护、转诊服务和康复服务。 2.能完成外科的止血、缝合、包扎、等处置。 3.健全消毒、隔离制度,遵守无菌操作规程,加强医疗质量 管理。做好医疗废物处理和污水、污物无害化处理。 4.执行国家基本药物制度药品集中采购、零差率销售等政 策,为实施一体化管理的村卫生室统一代购药品。 5.提供政府卫生行政部门批准的其他适宜的医疗服务。 三、承担公共卫生管理 1.对本镇内传染病防治、学校卫生、食品卫生、饮水卫生、 职业卫生,以及村级预防保健工作进行指导、培训、考核与监督。 2.严格执行新型农村合作医疗政策规定,履行定点医疗机构 职责,做好有关的政策宣传、监督及服务工作。 3.深入推进乡村卫生服务一体化管理,对村卫生室实行以行 —5— 政、人员、业务、药品、财产为基本内容的“五统一”规范管理; 负责村卫生室的技术指导和乡村医生培训等工作。 四、卫生行政管理 1.在当地政府和上级卫生行政部门领导下,依据当地社会经 济发展规划,协助制定和实施社区的初级卫生规划。 2.配合有关部门动员组织群众开展爱国卫生活动,逐步改善 本镇卫生状况。 3.贯彻执行国家各种卫生法规,对本镇内有关行业实行监督 管理。 4.负责本镇内村级卫生服务站的管理和培训工作。 (二)内设机构。 蓝田县三里镇李后卫生院内设内科、儿科、妇科、外科、中 医科、急诊科、预防保健科、检验科、儿童保健科、影像科、全 科医疗科、公共卫生科等。 二、部门决算单位构成 纳入2021年度本单位决算编制范围的单位共1个,包括本单 位1个二级预算单位: —6— 序号 单位名称 1 蓝田县三里镇李后卫生院 三、部门人员情况 截止 2021 年底,本部门人员编制 21 人,其中行政编制 0 人、 事业编制 21 人;实有人员 20 人,其中行政 0 人、事业 20 人。 单位管理的离退休人员 0 人。 25 20 编制人数 15 实有人数 0 行政人员 5 退休人员 0 行政 人员 退休 人员 编制 人数 —7— 实有 人员 第二部分 2021 年度部门决算表 —8— 目 序号 录 内容 是否 空表 表格为空的理由 表 1 收入支出决算总表 表 2 收入决算表 表 3 支出决算表 表 4 财政拨款收入支出决算总表 表5 一般公共预算财政拨款支出决算表 (按功能分类科目) 表6 一般公共预算财政拨款基本支出决算表 (按经济分类科目) 表7 一般公共预算财政拨款“三公”经费及 会议费、培训费支出决算表 是 不涉及 表8 政府性基金预算财政拨款收入支出 决算表 是 不涉及 表 9 国有资本经营预算财政拨款支出决算表 是 不涉及 表 10 政府采购决算表 是 不涉及 —9— 收入支出决算总表 公开 01 表 金额单位:万元 编制部门: 蓝田县三里镇李后卫生院 收 项 入 目 1.一般公共预算财政拨款 支 决算数 项目 437.11 2.外交支出 3.国有资本经营预算财政拨款 3.国防支出 4.上级补助收入 4.公共安全支出 16.84 5.教育支出 6.经营收入 6.科学技术支出 7.附属单位上缴收入 7.文化旅游体育与传媒支出 8.其他收入 决算数 1.一般公共服务支出 2.政府性基金预算财政拨款 5.事业收入 出 0.43 8.社会保障和就业支出 27.40 9.卫生健康支出 417.07 10.节能环保支出 11.城乡社区支出 12.农林水支出 13.交通运输支出 14.资源勘探信息等支出 15.商业服务业等支出 16.金融支出 17.援助其他地区支出 18.自然资源海洋气象等支出 19.住房保障支出 9.91 20.粮油物资储备支出 21.国有资本经营预算支出 22.灾害防治及应急管理支出 23.其他支出 本年收入合计 454.39 本年支出合计 使用非财政拨款结余 结余分配 年初结转和结余 年末结转和结余 收入总计 454.39 支出总计 454.39 454.39 注:本表反映部门本年度的总收支和年末结转结余情况。本表金额转换为万元时,因四舍五入可 能存在尾差。 —10— 收入决算表 公开 02 表 金额单位:万元 编制部门:蓝田县三里镇李后卫生院 项目 功能分类 科目 科目编码 名称 上级 本年收 财政拨 补助 入合计 款收入 收入 事业收入 小计 其中:教 育收费 经营 附属单位 收入 上缴收入 其他 收入 合计 454.39 437.11 0.00 16.84 0.00 0.00 0.00 208 社会保障和就业支 出 27.40 27.40 0.00 0.00 0.00 0.00 0.00 0.00 20805 行政事业单位养老 支出 25.95 25.95 0.00 0.00 0.00 0.00 0.00 0.00 2080505 机关事业单位基本 养老保险缴费支出 21.20 21.20 0.00 0.00 0.00 0.00 0.00 0.00 2080506 机关事业单位职业 年金缴费支出 4.75 4.75 0.00 0.00 0.00 0.00 0.00 0.00 20811 残疾人事业 1.45 1.45 0.00 0.00 0.00 0.00 0.00 0.00 2081104 残疾人康复 1.45 1.45 0.00 0.00 0.00 0.00 0.00 0.00 16.84 0.00 0.00 0.00 210 卫生健康支出 21002 公立医院 0.58 0.58 0.00 0.00 0.00 0.00 0.00 0.00 2100299 其他公立医院支出 0.58 0.58 0.00 0.00 0.00 0.00 0.00 0.00 16.84 0.00 0.00 0.00 0.43 243.14 225.86 0.00 16.84 0.00 0.00 0.00 0.43 21003 417.07 399.79 0.00 0.43 基层医疗卫生机构 263.35 246.07 0.00 2100302 乡镇卫生院 0.43 2100399 其他基层医疗卫生 机构支出 20.21 20.21 0.00 0.00 0.00 0.00 0.00 0.00 21004 公共卫生 135.99 135.99 0.00 0.00 0.00 0.00 0.00 0.00 2100408 基本公共卫生服务 135.25 135.25 0.00 0.00 0.00 0.00 0.00 0.00 2100410 突发公共卫生事件 应急处理 0.74 0.74 0.00 0.00 0.00 0.00 0.00 0.00 21011 行政事业单位医疗 9.84 9.84 0.00 0.00 0.00 0.00 0.00 0.00 2101102 事业单位医疗 9.54 9.54 0.00 0.00 0.00 0.00 0.00 0.00 2101103 公务员医疗补助 0.30 0.30 0.00 0.00 0.00 0.00 0.00 0.00 21099 其他卫生健康支出 7.31 7.31 0.00 0.00 0.00 0.00 0.00 0.00 2109999 其他卫生健康支出 7.31 7.31 0.00 0.00 0.00 0.00 0.00 0.00 221 住房保障支出 9.91 9.91 0.00 0.00 0.00 0.00 0.00 0.00 22102 住房改革支出 9.91 9.91 0.00 0.00 0.00 0.00 0.00 0.00 9.91 9.91 0.00 0.00 0.00 0.00 0.00 0.00 2210201 住房公积金 注:本表反映部门本年度取得的各项收入情况。本表金额转换为万元时,因四舍五入可能存在尾 差。 —11— 支出决算表 公开 03 表 金额单位:万元 编制部门:蓝田县三里镇李后卫生院 项目 功能分类 科目编码 科目名称 本年支出 合计 基本支出 项目支出 上缴上 级支出 经营支出 对附属单位 补助支出 合计 454.39 316.36 138.03 0.00 0.00 0.00 社会保障和就 业支出 27.40 25.95 1.45 0.00 0.00 0.00 25.95 25.95 0.00 0.00 0.00 0.00 机关事业单位 2080505 基本养老保险 缴费支出 21.20 21.20 0.00 0.00 0.00 0.00 机关事业单位 2080506 职业年金缴费 支出 4.75 4.75 0.00 0.00 0.00 0.00 20811 残疾人事业 1.45 0.00 1.45 0.00 0.00 0.00 2081104 残疾人康复 1.45 0.00 1.45 0.00 0.00 0.00 417.07 280.50 136.57 0.00 0.00 0.00 208 20805 行政事业单位 养老支出 210 卫生健康支出 21002 公立医院 0.58 0.00 0.58 0.00 0.00 0.00 2100299 其他公立医院 支出 0.58 0.00 0.58 0.00 0.00 0.00 21003 基层医疗卫生 机构 263.35 263.35 0.00 0.00 0.00 0.00 243.14 243.14 0.00 0.00 0.00 0.00 2100302 乡镇卫生院 2100399 其他基层医疗 卫生机构支出 20.21 20.21 0.00 0.00 0.00 0.00 21004 公共卫生 135.99 0.00 135.99 0.00 0.00 0.00 2100408 基本公共卫生 服务 135.25 0.00 135.25 0.00 0.00 0.00 2100410 突发公共卫生 事件应急处理 0.74 0.00 0.74 0.00 0.00 0.00 21011 行政事业单位 医疗 9.84 9.84 0.00 0.00 0.00 0.00 —12— 项目 功能分类 科目编码 科目名称 本年支出 合计 基本支出 项目支出 上缴上 级支出 经营支出 对附属单位 补助支出 2101102 事业单位医疗 9.54 9.54 0.00 0.00 0.00 0.00 2101103 公务员医疗补 助 0.30 0.30 0.00 0.00 0.00 0.00 21099 其他卫生健康 支出 7.31 7.31 0.00 0.00 0.00 0.00 7.31 7.31 0.00 0.00 0.00 0.00 2109999 其他卫生健康 支出 221 住房保障支出 9.91 9.91 0.00 0.00 0.00 0.00 22102 住房改革支出 9.91 9.91 0.00 0.00 0.00 0.00 9.91 9.91 0.00 0.00 0.00 0.00 2210201 住房公积金 注:本表反映部门本年度各项支出情况。本表金额转换为万元时,因四舍五入可能存在尾差。 —13— 财政拨款收入支出决算总表 公开 04 表 金额单位:万元 编制部门:蓝田县三里镇李后卫生院 收入 支出 一般公共 项 目 决算数 项目 合计 预算财政 拨款 政府性基金 国有资本经营 预算财政拨款 预算财政拨款 1.一般公共预算财政拨款 437.11 1.一般公共服务支出 0.00 0.00 0.00 0.00 2.政府性基金预算财政拨款 2.外交支出 0.00 0.00 0.00 0.00 3.国有资本经营预算收入 3.国防支出 0.00 0.00 0.00 0.00 4.公共安全支出 0.00 0.00 0.00 0.00 5.教育支出 0.00 0.00 0.00 0.00 6.科学技术支出 0.00 0.00 0.00 0.00 7.文化旅游体育与传媒支出 0.00 0.00 0.00 0.00 8.社会保障和就业支出 27.40 27.40 0.00 0.00 9.卫生健康支出 399.80 399.80 0.00 0.00 10.节能环保支出 0.00 0.00 0.00 0.00 11.城乡社区支出 0.00 0.00 0.00 0.00 12.农林水支出 0.00 0.00 0.00 0.00 13.交通运输支出 0.00 0.00 0.00 0.00 14.资源勘探信息等支出 0.00 0.00 0.00 0.00 15.商业服务业等支出 0.00 0.00 0.00 0.00 16.金融支出 0.00 0.00 0.00 0.00 17.援助其他地区支出 0.00 0.00 0.00 0.00 18.自然资源海洋气象等支出 0.00 0.00 0.00 0.00 19.住房保障支出 9.91 9.91 0.00 0.00 20.粮油物资储备支出 0.00 0.00 0.00 0.00 21.国有资本经营预算支出 0.00 0.00 0.00 0.00 22.灾害防治及应急管理支出 0.00 0.00 0.00 0.00 23.其他支出 0.00 0.00 0.00 0.00 437.11 437.11 0.00 0.00 本年收入合计 437.11 本年支出合计 —14— 财政拨款收入支出决算总表 公开 04 表 金额单位:万元 编制部门:蓝田县三里镇李后卫生院 收入 项 目 本年收入合计 年初财政拨款 结转和结余 一般公共预算 财政拨款 政府性基金预算 财政拨款 国有资本经营 财政拨款 收入总计 支出 一般公共预 政府性基金 国有资本经营 决算数 项目 合计 437.11 本年支出合计 437.11 437.11 0.00 0.00 0.00 0.00 0.00 0.00 0.00 年末财政拨款 结转和结余 算财政拨款 预算财政拨款 预算财政拨款 437.11 0.00 437.11 437.11 0.00 0.00 0.00 0.00 0.00 0.00 0.00 0.00 0.00 0.00 0.00 0.00 0.00 0.00 支出总计 437.11 437.11 0.00 0.00 437.11 注:本表反映部门本年度一般公共预算财政拨款和政府性基金预算财政拨款的总收支和年末结转 结余情况。本表金额转换为万元时,因四舍五入可能存在尾差。 —15— 一般公共预算财政拨款支出决算表(按功能分类科目) 公开 05 表 金额单位:万元 编制部门:蓝田县三里镇李后卫生院 项 目 功能分类 科目编码 本年支出 科目名称 合计 小计 基本支出 项目支出 437.11 299.09 138.03 208 社会保障和就业支出 27.40 25.95 1.45 20805 行政事业单位养老支出 25.95 25.95 0.00 2080505 机关事业单位基本养老保险缴 费支出 21.20 21.20 0.00 2080506 机关事业单位职业年金缴费支 出 4.75 4.75 0.00 20811 残疾人事业 1.45 0.00 1.45 2081104 残疾人康复 1.45 0.00 1.45 210 卫生健康支出 399.79 263.22 136.57 21002 公立医院 0.58 0.00 0.58 2100299 其他公立医院支出 0.58 0.00 0.58 21003 基层医疗卫生机构 246.07 246.07 0.00 2100302 乡镇卫生院 225.86 225.86 0.00 2100399 其他基层医疗卫生机构支出 20.21 20.21 0.00 21004 公共卫生 135.99 0.00 135.99 2100408 基本公共卫生服务 135.25 0.00 135.25 2100410 突发公共卫生事件应急处理 0.74 0.00 0.74 21011 行政事业单位医疗 9.84 9.84 0.00 2101102 事业单位医疗 9.54 9.54 0.00 2101103 公务员医疗补助 0.30 0.30 0.00 21099 其他卫生健康支出 7.31 7.31 0.00 2109999 其他卫生健康支出 7.31 7.31 0.00 221 住房保障支出 9.91 9.91 0.00 22102 住房改革支出 9.91 9.91 0.00 2210201 住房公积金 9.91 9.91 0.00 注:本表反映部门本年度一般公共预算财政拨款实际支出情况。本表金额转换为万元时,因四舍 五入可能存在尾差。 —16— 一般公共预算财政拨款基本支出决算表(按经济分类科目) 公开 06 表 金额单位:万元 编制部门:蓝田县三里镇李后卫生院 人员经费 经济分类 科目编码 科目名称 合计 301 公用经费 决算数 经济分类 科目编码 科目名称 决算数 299.09 0.00 0.00 30.06 工资福利支出 268.67 0.00 0.00 0.00 30101 基本工资 85.68 0.00 0.00 0.00 30102 津贴补贴 26.18 0.00 0.00 0.00 30107 绩效工资 110.97 0.00 0.00 0.00 30108 机关事业单位基本养老 保险缴费 21.20 0.00 0.00 0.00 30109 职业年金缴费 4.75 0.00 0.00 0.00 30110 职工基本医疗保险缴费 9.54 0.00 0.00 0.00 30111 公务员医疗补助缴费 0.30 0.00 0.00 0.00 30112 其他社会保障缴费 0.14 0.00 0.00 0.00 30113 住房公积金 9.91 0.00 0.00 0.00 302 303 30305 对个人和家庭的补助 生活补助 商品和服务支出 30.06 30201 办公费 0.50 30202 印刷费 0.80 30205 水费 0.10 30206 电费 0.30 30207 邮电费 0.15 30211 差旅费 0.82 30218 专用材料费 27.39 0.36 0.00 0.00 0.00 0.36 0.00 0.00 0.00 注:本表反映部门本年度一般公共预算财政拨款基本支出明细情况。本表金额转换为万元时,因 四舍五入可能存在尾差。 —17— 一般公共预算财政拨款“三公”经费 及会议费、培训费支出决算表 公开 07 表 编制部门:蓝田县三里镇李后卫生院 金额单位:万元 一般公共预算财政拨款安排的“三公”经费 公务用车购置及运行维护费 项目 小计 因公出国 公务 (境)费用 接待费 小计 会议费 培训费 公务用车 公务用车运 购置费 行维护费 1 2 3 4 5 6 7 8 预算数 0.00 0.00 0.00 0.00 0.00 0.00 0.00 0.00 决算数 0.00 0.00 0.00 0.00 0.00 0.00 0.00 0.00 注:本表反映部门本年度一般公共预算财政拨款“三公”经费、会议费、培训费的支出预决算情 况。其中,预算数为全年预算数,反映按规定程序调整后的预算数;决算数是包括当年一般公共 预算财政拨款和以前年度结转资金安排的实际支出。 本表金额转换为万元时,因四舍五入可能存 在尾差。 —18— 政府性基金预算财政拨款收入支出决算表 公开 08 表 金额单位:万元 编制部门:蓝田县三里镇李后卫生院 项 功能分类 科目编码 目 科目名称 本年支出 年初结转 本年收入 和结余 小计 基本支出 项目支出 年末结转 和结余 合计 0.00 0.00 0.00 0.00 0.00 0.00 0.00 0.00 注:本表反映部门本年度政府性基金预算财政拨款收入、支出及结转和结余情况,本部门本年度 无政府性基金预算财政拨款收入支出。如空表请备注 —19— 国有资本经营预算财政拨款支出决算表 公开 09 表 金额单位:万元 编制部门:蓝田县三里镇李后卫生院 项 功能分类 科目编码 目 本年支出 科目名称 小计 基本支出 项目支出 0.00 0.00 0.00 0.00 合计 0.00 注:本表反映部门本年度国有资本经营预算财政拨款支出情况,本部门本年无度国有资本经营预 算财政拨款支出。如空表请备注 —20— 政府采购决算表 公开 10 表 编制单位:蓝田县三里镇李后卫生院 项目 (单位:万元) 行次 采购金额(决算数) 栏次 合 计 1 0.00 货物 2 0.00 工程 3 0.00 服务 4 0.00 —21— 第三部分 2021 年部门决算情况说明 一、收入支出决算总体情况说明 本年度总收入为 454.39 万元,与上年相比减少 29.72 万元, 下降 1.06%。主要是项目内容及人员工资减少。 本年度总支出为 454.39 万元,与上年相比减少 29.72 万元, 下降 1.06%。主要是项目内容及人员工资减少。 500 400 300 200 2020 年 100 2021 年 总支出 总收入 二、收入决算情况说明 本年度收入合计 454.39 万元,其中:财政拨款收入 437.11 万元,占 96%;事业收入 16.84 万元,占 3%;经营收入 0.00 万 元,占 0%;其他收入 0.43 万元,占 1%。 事业收入 财政拨款收入 16.84 万元 事业收入 3% 其他收入 96% 其他收 0.43 万元 入 财政拨款收入 1% 437.11 万元 96% —22— 三、支出决算情况说明 本年度支出合计 454.39 万元,其中:基本支出 316.36 万元, 占 70%;项目支出 138.03 万元,占 30%;经营支出 0.00 万元, 占 0%。 项目支出 基本支出 138.03 万元 70% 30% 项目支出 基本支出 30% 316.36 万元 70% 四、财政拨款收入支出决算总体情况说明 本年度财政拨款收入为 437.11 万元, 与上年相比减少 25.22 万元,下降 1.06%。主要原因是人员工资和绩效工资减少。 本年度财政拨款支出为 437.11 万元, 与上年相比减少 25.22 万元,下降 1.06%。主要原因是人员工资和绩效工资减少。 500 400 300 200 2020 年 100 2021 年 总收入 总支出 —23— 五、一般公共预算财政拨款支出决算情况说明 财政拨款支出决算结构 0% 0% 2% 2% 2% 1% 0% 0% 5% 基本养老保险 职业年金 残疾人康复 其他公立医院 乡镇卫生院 31% 其他基层卫生机构 基本公共卫生服务 52% 突发公共卫生事件应急处理 事业单位医疗 5% 公务员医疗补助 其他卫生健康 (一)财政拨款支出决算总体情况说明。 本年度财政拨款支出预算 437.11 万元,支出决算 437.11 万 元,完成预算的 100%,占本年支出合计的 100%。与上年相比, 财政拨款支出减少 25.22 万元,下降 1.06%,主要原因是人员工 资减少和医疗收入减少。按照政府功能分类科目,其中:(可用 柱状图列示变动情况) 500 400 300 2020 年 200 2021 年 100 财政拨款 财政拨款 总支出 总支出 —24— (二)财政拨款支出决算具体情况说明。 2021 年度财政拨款支出年初预算为 203.45 万元,支出决算 为 399.79 万元,完成年初预算的 196.51%,按照政府功能科目, 其中: 1、社会保障和就业支出(类)行政事业单位养老支出(款) 机关事业单位基本养老保险缴费支出(项)。 年初预算为 21.20 万元,支出决算为 21.20 万元,完成年初 预算的 100%。 2、社会保障和就业支出(类)行政事业单位养老支出(款) 机关事业单位职业年金缴费(项)。 年初预算为 4.75 万元,支出决算为 4.75 万元,完成年初预 算的 100%。 3、社会保障和就业支出(类)残疾人事业(款)残疾人康 复(项)。 年初预算为 1.45 万元,支出决算为 1.45 万元,完成年初预 算的 100%。 4、卫生健康支出(类)公立医院(款)其他公立医院支出 (项) 年初预算为 0.58 万元,支出决算为 0.58 万元,完成年初预 算的 100%。 —25— 5、卫生健康支出(类)基层医疗卫生机构(款)乡镇卫生 院(项) 年初预算为 225.86 万元,支出决算为 225.86 万元,完成年 初预算的 100%。 6、卫生健康支出(类)基层医疗卫生机构(款)其他基层 医疗卫生机构支出(项) 年初预算为 20.21 万元,支出决算为 20.21 万元,完成年初 预算的 100%。 7、卫生健康支出(类)公共卫生支出(款)基本公共卫生 服务(项) 年初预算为 135.25 万元,支出决算为 135.25 万元,完成年 初预算的 100%。 8、卫生健康支出(类)公共卫生支出(款)突发公共卫生 事件应急处理(项) 年初预算为 0.74 万元,支出决算为 0.74 万元,完成年初预 算的 100%。 9、卫生健康支出(类)行政事业单位医疗(款)事业单位 医疗(项) 年初预算为 9.54 万元,支出决算为 9.54 万元,完成年初预 算的 100%。 —26— 10、卫生健康支出(类)行政事业单位医疗(款)公务员医 疗补助(项) 年初预算为 0.30 万元,支出决算为 0.30 万元,完成年初预 算的 100%。 11、卫生健康支出(类)其他卫生健康支出(款)其他卫生 健康支出(项) 年初预算为 7.31 万元,支出决算为 7.31 万元,完成年初预 算的 100%。 12、住房保障支出(类)住房改革支出(款)住房公积金(项) 年初预算为 9.91 万元,支出决算为 9.91 万元,完成年初预 算的 100%。 六、一般公共预算财政拨款基本支出决算情况说明 2021 年一般公共预算财政拨款基本支出 299.09 万元,包括: 人员经费支出 269.03 万元和公用经费支出 30.06 万元。 人员经费 268.67 万元,主要包括基本工资 85.68 万元,津 贴补贴 26.18 万元,绩效工资 110.97 万元,机关事业单位基本 养老保险缴费 21.2 万元,职业年金缴费 4.75 万元,职工基本医 疗保险缴费 9.54 万元,公务员医疗补助缴费 0.30 万元,其他社 会保障缴费 0.14 万元,住房公积金 9.91 万元,生活补助 0.36 万元。 —27— 公用经费 30.6 万元,主要包括办公费 0.50 万元,印刷费 0.80 万元,水费 0.10 万元,电费 0.30 万元,邮电费 0.15,差 旅费 0.82 万元,专用材料费 27.39 万元。 七、一般公共预算财政拨款“三公”经费及会议费、培训费 支出决算情况说明 (一)“三公”经费财政拨款支出决算情况说明。 本年度一般公共预算安排“三公”经费支出预算 0 万元,支 出决算 0 万元,完成预算的 0%。决算数小于(大于)预算数的 主要原因是主要原因是本单位无“三公”经费费用。 1. 因公出国(境)支出情况说明。 本年度无一般公共预算因公出国(境)预算安排。 2. 公务用车购置费用支出情况说明。 本年度一般公共预算安排为蓝田县三里镇李后卫生院购置 公务用车 0 辆,预算 0 万元,支出决算 0 万元,完成预算的 0%, 决算数较预算数减少(增加)0 万元,主要原因是是本单位无公 务用车购置支出。 3. 公务用车运行维护费用支出情况说明。 本年度一般公共预算安排公务用车运行维护预算 0 万元,支 出决算 0 万元,完成预算的 0%,决算数较预算数减少(增加)0 万元,主要原因是本单位无公务用车运行维护支出。 —28— 4. 公务接待费支出情况说明。 本年度一般公共预算安排公务接待预算 0 万元,支出决算 0 万元,完成预算的 0%,决算数较预算数减少(增加)0 万元,主 要原因是本单位无公务接待支出。 (三)培训费支出情况说明。 本年度一般公共预算安排培训费预算 0 万元,支出决算 0 万 元,完成预算的 0%,决算数较预算数减少(增加)0 万元,主要 原因是本单位无培训支出。 (四)会议费支出情况说明。 本单位无政府性基金预算财政拨款,并已公开空表。 八、政府性基金预算财政拨款收入支出情况说明 本单位无政府性基金预算财政拨款,并已公开空表。 九、国有资本经营预算财政拨款支出决算情况说明 本单位无国有资本经营预算财政拨款,并已公开空表。 十、机关运行经费支出情况说明。 本年度机关运行经费预算 0 万元,支出决算 0 万元,完成预 算的 0%。支出决算比上年减少(增加)0 万元,主要原因是本单 位无此项预算。 十一、政府采购支出情况说明 本年度无政府采购支出预算。 —29— 十二、国有资产占用及购置情况说明 截至 2021 年末,本单位机关及所属单位共有车辆 0 辆,其 中副部(省)级以上领导用车 0 辆,主要领导干部用车 0 辆,机 要通信用车 0 辆,应急保障用车 0 辆,执法执勤用车 0 辆,特种 专业技术用车 0 辆,离退休干部用车 0 辆,其他用车 1 辆。单价 50 万元以上的通用设备 0 台(套);单价 0 万元以上的专用设 备 0 台(套)。2021 年当年购置车辆 0 辆;购置单价 50 万元以 上的通用设备 0 台(套);购置单价 100 万元以上的专用设备 0 台(套)。 十三、预算绩效情况说明 (一)预算绩效管理工作开展情况说明。 根据预算绩效管理要求,本部门组织对 2021 年一般公共预 算项目支出全面开展绩效自评,其中,一级项目 0 个,二级项目 0 个,共涉及资金 0 万元,占一般公共预算项目支出总额的 0%。 组织对 2021 年 0 个政府性基金预算项目支出开展绩效自评,共 涉及资金 0 万元,占政府性基金预算项目支出总额的 0%。 (二)部门决算中项目绩效自评结果。 本单位无省级绩效自评项目。 —30— 项目支出绩效自评表 ( 2021 年度) 项目名称 主管部门 实施单位 年初 预算数 项目资金 全年 预算数 全年 执行数 分值 执行率 得分 年度资金总额(万元) 10 其中: 当年财政拨款 — — 上年结转资金 — — 其他资金 — — 年 度 总 体 目 标 预期目标 一级 指标 二级 指标 三级指 标 实际完成情况 年度 指标值 实际 完成值 指标 1: 绩 效 指 标 数量 指标 产出 指标 50 指标 2: …… 质量 指标 指标 1: 指标 2: …… —31— 分值 得分 偏差原因分析 及改进措施 指标 1: 时效 指标 指标 2: …… 指标 1: 成本 指标 指标 2: …… 经济 效益 指标 社会 效益 指标 效益 指标 30 指标 1: 指标 2: …… 指标 1: 指标 2: …… 指标 1: 生态 效益 指标 指标 2: …… 指标 1: 可持续 影响指标 指标 2: …… 满意 度指 标 10 指标 1: 服务对象满 意度指标 指标 2: …… 总分 100 —32— 部门整体支出绩效自评表 (2021 年度) 根据部门整体支出绩效自评指标体系,本部门自评得分 88 分。 部门整体支出全年预算数 203.45 万元,执行数 454.39 万元,完成预 算的 123%。 蓝田县三里镇李后卫生院为蓝田县卫生健康局的下属事业单 位,是一所集预防保健、健康教育、基本医疗为一体的综合性医疗 机构。环境优美,交通便利,是社会医疗保险,城镇职工医疗保险 及城乡居民医疗保险定点单位。服务人口为 2.2 万人,主要为辖区 内人民群众身体健康提供医疗和保健服务。承担着本辖区的各项公 共卫生服务、医疗卫生服务和一定的卫生行政管理工作。 医院拥有门诊楼、住院楼各一栋,医疗业务用房面积达 958 多 平方米,设置床位 6 张,现有职工 20 人,卫生技术人员占 90%,其 中主治医师 2 人,临床医师 6 人,医资力量雄屋。配备有先进的 B 超、心电图、全自动血球分析仪、尿分析仪、半自动生化分析仪等 10 余件医疗设备。 医院内设内科、儿科、妇科、外科、中医科、急诊科、预防保 健科、检验科、儿童保健科、影像科、全科医疗科、公共卫生科等 临床医技及行政后勤共 16 个科室。服务项目包括内儿科常见病、 多发病诊治,妇产科常见病、多发病,孕产检查、人流等。医技科 室各种的常规及生化检查。 —33— (二)部门决算中项目绩效自评结果。 根据考核评分细则,从整体上看,根据考核评分细则,从整体上 看,2021 年我院资金运行维护决策正确,资金管理规范,项目管理 到位,政策执行有力,有效发挥了财政资金的使用效率。我院各项项 目资金其主要用途是卫生健康支出,保障卫生健康事业包括村卫生所 的正常运转、医疗卫生事业不断发展和新冠疫情的常态化防控;在人 员经费支出、公共支出方面严格执行县上和卫健局的各项制度;在项 目经费的使用上,在保证各项任务顺利完成的同时,严格落实厉行节 约的原则。 1、社会效益。营造良好就医环境,狠抓医疗质量与医疗安全管 理,提高服务质量和服务水平,不断推动医院医疗业务工作的发展, 增强广大人民群众卫生健康意识。 2、职能效能。进一步明确工作职责,不断完善医疗卫生健康制 度、严格经费和资产管理,提高行政效率和效能,降低行政成本。 3、社会满意度及可持续性影响。我院克服各种困难,加大卫生 健康投入力度,优化群众就医流程,进一步提高医疗服务水平,扩展 家庭签约医生服务,积极开展下乡下村体检和巡回义诊活动,为安村 镇社会经济事业发展做出应有的贡献。 (三)部门整体支出绩效自评结果。 (一)主要问题及原因分析 —34— 2021 度我院严格按照预算情况执行支出,我院实际支出情况与 预算支出较为平衡,预算执行情况正常。 (二)改进的方向和具体措施 深入学习贯彻落实《预算法》等相关法律、法规,进一步增强预 算意识,始终坚持先预算后支出。一是根据实际情况,定期做好预算 执行分析,推进预算编制科学化、数字准确化。以便减少实际支出与 预算支出的差距。二是加强与县局业务科室联系,认真学习。 —35— 填报单位:蓝田县三里镇李后卫生院 自评得分:88 分 承担本镇的各项医疗卫生服务和一定的卫生行政管理 工作,提供常见病、多发病预防治疗及综合性连续性 的健康管理服务。具备一定能力服务辖区外居民群众 (一)简要概述部门职能与职责。 的就诊能力,并对周边卫生院进行技术指导,贯彻执 行国家各种卫生法规,对本镇内有关行业实行监督管 理。 (二)简要概述部门支出情况,按活动内容分类。 1、社会保障和就业支出 27.40 万元。2、卫生健康支 出 417.07 万元。3、住房保障支出 9.91 万元。 (三)简要概述当年省委省政府下达的重点工作。 当年无省委省政府下达的重点工作 一 级 二级 三级 分 指 指标 指标 值 年初 指标说明 评分标准 目标 值 标 实际完 得分 成值 预算完成率=100%的,得 10 分。 预算完成率≥95%的,得 9 分。 预算完成率=(预算完成数/预 预算完成率在 90%(含)和 95%之 预算 算数)×100%,用以反映和考核 间,得 8 分。 完成 部门(单位)预算完成程度。 预算完成率在 85%(含)和 90%之 预算完成数:部门(单位)本 间,得 7 分。 ( 10 年度实际完成的预算数。 预算完成率在 80%(含)和 85%之 分) 预算数:财政部门批复的本年 间,得 6 分。 度部门(单位)预算数。 预算完成率在 70%(含)和 80%之 率 投 入 10 预算 间,得 4 分。 执行 预算完成率<70%的,得 0 分。 (25 预算调整率=(预算调整数/预 分) 算数)×100%,用以反映和考核 203.45 437.11 10 203.45 299.09 5 部门(单位)预算的调整程度。 预算 预算调整数:部门(单位)在 预算调整率绝对值≤5%,得 5 分。 调整 本年度内涉及预算的追加、追 预算调整率绝对值>5%的,每增 减或结构调整的资金总和(因 加 0.1 个百分点扣 0.1 分,扣完 率 5 ( 5 落实国家政策、发生不可抗力、 为止。 分) 上级部门或本级党委政府临时 交办而产生的调整除外)。 预算包括一般公共预算与政府 性基金预算。 —36— 支出进度率=(实际支出/支出 预算)×100%,用以反映和考核 部门(单位)预算执行的及时 半年进度:进度率≥45%,得 2 分; 性和均衡性程度。 支出 进度率在 40%(含)和 45%之间, 半年支出进度=部门上半年实 进度 率 得 1 分;进度率<40%,得 0 分。 5 ( 5 际支出/(上年结余结转+本年 前三季度进度:进度率≥75%,得 部门预算安排+上半年执行中 203.45 3 分;进度率在 60%(含)和 75% 149.55 224.32 2 追加追减)*100%。 分) 之间,得 2 分;进度率<60%, 前三季度支出进度=部门前三 得 0 分。 季度实际支出/(上年结余结转 +本年部门预算安排+前三季度 执行中追加追减)*100%。 预算 部门预算中除财政拨款外的其 编制 他收入预算与决算差异率。 准确 预算编制准确率≤20%,得 5 分。 5 预算编制准确率在 20%和 40% 5 预算编制准确率=其他收入决 (含)之间,得 3 分。 率(5 算数/其他收入预算数 分) ×100%-100%。 预算编制准确率>40%,得 0 分。 “ 三 公经 “三公经费”控制率=(“三公经 费 ” 费”实际支出数/“三公经费”预 三公经费控制率 ≤100%,得 5 算安排数)×100%,用以反映和 分,每增加 0.1 个百分点扣 0.5 率 考核部门(单位)对“三公经费” 分,扣完为止。 ( 5 的实际控制程度。 控制 预算 过 程 管理 (15 分) 5 0 0 0 分) 部门(单位)资产管理是否规 资产 范,用以反映和考核部门(单 管理 位)资产管理情况。 规范 性 5 1.新增资产配置按预算执行。 全部符合 5 分,有 1 项不符扣 2 2.资产有偿使用、处置按规定 分,扣完为止。 ( 5 程序审批。 分) 3.资产收益及时、足额上缴财 政。 —37— 3 3 部门(单位)使用预算资金是 否符合相关的预算财务管理制 度的规定,用以反映和考核部 门(单位)预算资金的规范运 行情况。 资金 合规 性 资金符 资金符 合预算 合预算 财务管 财务管 2.资金的拨付有完整的审批程 理制度 理制度 序和手续; 规定 规定 0 138.02 1.符合国家财经法规和财务管 使用 理制度规定以及有关专项资金 5 ( 5 分) 全部符合 5 分,有 1 项不符扣 2 管理办法的规定; 分。 5 3.重大项目开支经过评估论 证; 4.符合部门预算批复的用途; 5.不存在截留、挤占、挪用、 虚列支出等情况。 项目 产出 ( 40 1.若为定性指标,根据“三档”原 1、社会保障和就业支出 1.45 40 (含)、80-50%(含)、50-10% 来记分; 履职 2.若为定量指标,完成值达到指 尽责 标值,记满分;未达到指标值, (60 项目 分) 效益 ( 20 分) 40 万元, 分) 效 果 则分别按照指标分值的 100-80% 万元,2、卫生健康支出 136.57 1、疾病控制工作扎实有效;2、 按完成比率计分,正向指标(即 20 重点项目建设有序推进;3、公 指标值为≥*)得分=实际完成值 基本完 基本完 卫服务落实落细;4、党的建设 /年初目标值*该指标分值,反向 成 成 全面加强。 指标(即指标值为≤*)得分=年 15 初目标值/实际完成值*该指标 分值。 备注: 1.“项目产出”和“项目效果”直接细化成部门年初绩效目标中的指标,并根据重要程度赋权。 2.“绩效指标分析”是指参考历史数据、行业标准及绩效目标实际完成情况等相关资料,从“是否与项目密切 相关,指标值是否可获取,指标值设置是否合理”等角度,从产出和效果类指标中找出需要改进的指标,并 逐项提出次年的编制意见和建议。 —38— 第四部分 专业名词解释 1.基本支出:指为保障机构正常运转、完成日常工作任务而 发生的各项支出。 2.项目支出:指单位为完成特定的行政工作任务或事业发展 目标所发生的各项支出。 3.“三公”经费:指部门使用一般公共预算财政拨款安排的 因公出国(境)费、公务用车购置及运行费和公务接待费支出。 4.财政拨款收入:指本级财政当年拨付的资金。 5.公用经费:指为完成特定的行政工作任务或事业发展目标 用于设备设施的维持性费用支出,以及直接用于公务活动的支 出,具体包括公务费、业务费、修缮费、设备购置费、其他费用 等。 6.工资福利支出:反映开支的在职职工和编制外长期聘用人 员的各类劳动报酬,以及上述人员缴纳的各项社会保险费等。 7.结转资金:即当年预算已执行但未完成,或者因故未执行, 下一年度需要按原用途继续使用的资金。 8.结余资金:即当年预算工作目标已完成,或者因故终止, 当年剩余的资金。 —39—

蓝田县三里镇李后卫生院2021年度单位决算.pdf




